XB-ART-58261
PLoS Genet
2021 Jul 01;177:e1009647. doi: 10.1371/journal.pgen.1009647.
Show Gene links
Show Anatomy links
Tau, XMAP215/Msps and Eb1 co-operate interdependently to regulate microtubule polymerisation and bundle formation in axons.
???displayArticle.abstract???
The formation and maintenance of microtubules requires their polymerisation, but little is known about how this polymerisation is regulated in cells. Focussing on the essential microtubule bundles in axons of Drosophila and Xenopus neurons, we show that the plus-end scaffold Eb1, the polymerase XMAP215/Msps and the lattice-binder Tau co-operate interdependently to promote microtubule polymerisation and bundle organisation during axon development and maintenance. Eb1 and XMAP215/Msps promote each other's localisation at polymerising microtubule plus-ends. Tau outcompetes Eb1-binding along microtubule lattices, thus preventing depletion of Eb1 tip pools. The three factors genetically interact and show shared mutant phenotypes: reductions in axon growth, comet sizes, comet numbers and comet velocities, as well as prominent deterioration of parallel microtubule bundles into disorganised curled conformations. This microtubule curling is caused by Eb1 plus-end depletion which impairs spectraplakin-mediated guidance of extending microtubules into parallel bundles. Our demonstration that Eb1, XMAP215/Msps and Tau co-operate during the regulation of microtubule polymerisation and bundle organisation, offers new conceptual explanations for developmental and degenerative axon pathologies.
???displayArticle.pubmedLink??? 34228717
???displayArticle.pmcLink??? PMC8284659
???displayArticle.link??? PLoS Genet
???displayArticle.grants??? [+]
Wellcome Trust , P40 OD018537 NIH HHS , R01 MH109651 NIMH NIH HHS, BB/I002448/1 Biotechnology and Biological Sciences Research Council , BB/P020151/1 Biotechnology and Biological Sciences Research Council , BB/L000717/1 Biotechnology and Biological Sciences Research Council , BB/M007553/1 Biotechnology and Biological Sciences Research Council , BB/M007456/1 Biotechnology and Biological Sciences Research Council , BB/R018960/1 Biotechnology and Biological Sciences Research Council
Species referenced: Xenopus laevis
Genes referenced: ckap5 gas2 lgals4.2 mapre1 mapre3 mapt
???displayArticle.morpholinos??? ckap5 MO3 mapre3 MO1 Mapt MO2
???displayArticle.disOnts??? neurodegenerative disease
???attribute.lit??? ???displayArticles.show???
|
|
Fig 1. Eb1, Msps and Tau share the same combination of axonal loss-of-function phenotypes in Drosophila primary neurons.A-H) Images of representative examples of embryonic primary neurons pre-cultured up to 6 days (to deplete maternal gene product; see Drosophila Primary Cell Culture Preparation) and either immuno-stained for Eb1 (top) or for tubulin (bottom); neurons were either wild-type controls (ctrl) or carried the mutant alleles msps1, tauKO or Eb104524 in homozygosis (from left to right); asterisks indicate cell bodies, black arrow heads the axon tips, white arrow heads point at areas of MT curling, dashed squares in A-D are shown as 3.5-fold magnified close-ups below each image with black arrows pointing at Eb1 comets; the axonal outline in D is indicated by a dotted line; scale bar in A represents 15 μm in all images. I-N) Quantification of different parameters (as indicated above each graph) obtained from pre-cultured embryonic primary neurons with the same genotypes as shown in A-H. Data were normalised to parallel controls (dashed horizontal line) and are shown as median ± 95% confidence interval (I-M) or mean ± SEM (N); data points in each plot, taken from at least two experimental repeats consisting of 3 replicates each; large open circles in graphs indicate median/mean of independent biological repeats. P-values obtained with Kruskall-Wallis ANOVA test for the different genotypes are indicated in each graph. For raw data see S1 Data. |
|
|
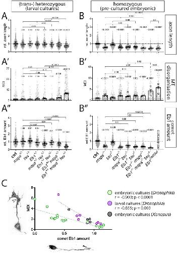
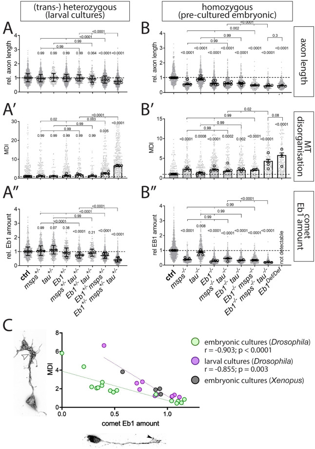
Fig 2. Eb1, tau and msps interact genetically.A-Bâ) Axon length, MT curling and Eb1 amount (as indicated on the right), for primary neurons displaying heterozygous (A-Aâ, larval cultures) and homozygous (B-Bâ, embryonic 6d pre-culturesâ) mutant conditions, alone or in combination. Data were normalised to parallel controls (dashed horizontal lines) and are shown as scatter dot plots with median ± 95% confidence interval (A, Aâ,B, Bâ) or bar chart with mean ± SEM (Aâ, Bâ) of at least two independent repeats with 3 replicates each; large open circles in graphs indicate median/mean of independent biological repeats. P-values above data points/bars were obtained with Kruskall-Wallis ANOVA tests; used alleles: mspsA, tauKO, Eb104524. C) The graph compares Eb1 amounts at MT plus-ends with the degree of MT curling (MT disorganisation index/MDI) for a range of genetic conditions used in this work: green dots show data from pre-cultured embryonic neurons (Bâ vs. Bâ), purple dots show comparable data obtained from larval primary neurons (Aâ vs. Aâ); in addition, green/purple dots contain data from Fig 1J and 1N and S1B and S1D Fig; black dots show similar data obtained from primary Xenopus neurons (Fig 3G and 3H); r and p-value determined via non-parametric Spearman correlation analysis; see further detail of these correlations in S4 Fig. For raw data see S2 Data. |
|
|
Fig 3. Eb1, Msps and Tau functionally interact in the fly brain and in frog primary neurons.A,B) Medulla region of adult brains at 26â27 days after eclosure, all carrying the GMR31F10-Gal4 driver and UAS-GFP-α-tubulin84B (GMR-tub) which together stain MTs in a subset of lamina neuron axons that terminate in the medulla; the further genetic background is either wild-type (A) or triple-heterozygous (Eb104524/+mspsA/+ tauKO/KO; B); white/black arrows indicate axonal swellings without/with MT curling; rectangles outlined by red dashed lines are shown as 2.5 fold magnified insets where white arrow heads point at disorganised curling MTs. C,D) Quantitative analyses of specimens shown in A and B: relative number of total swellings per axon (C) and of swellings with MT curling per axon (D); bars show mean ± SEM; P values from KruskalâWallis one-way tests are given above each column, merged sample numbers (i.e. individual axon bundles) from at least two experimental repeats at the bottom of each bar. E-Eââ) Primary Xenopus neurons stained for tubulin (tub): asterisks indicate cell bodies, white arrows indicate unbundled MTs, white arrowheads unbundled areas with MT curling. F-Fââ) Xenopus neurons labelled with MACF43::GFP (MACF43): black arrows point at comets (visible as black dots). In E-Fââ, black-stippled squares in overview images are shown as 2.5 fold magnified close-ups below; â behind gene symbols indicates 50% knock-down thus approximating heterozygous conditions. G,H) Quantification of specimens shown in E-Fââwith respect to MT curling (G) and comet amount of MACF43::GFP (H); data were normalised to parallel controls (dashed horizontal lines) and are shown as mean ± SEM (G) or median ± 95% confidence interval (H); merged sample numbers from at least two experimental repeats are shown at the bottom, P-values obtained with Kruskall-Wallis ANOVA tests above data points/bars. The scale bar in A represents 15 μm in A,B and 20 μm in E-Fââ. For raw data see S3 Data. |
|
|
Fig 4. Eb1 and Msps depend on each other for MT plus-end localisation.A-Aâ) Primary neurons at 6HIV co-expressing Eb1::mCherry (magenta, Eb1) and MspsFL::GFP (green, Msps) and imaged live; asterisks indicate somata, scale bar represents 10μm, dashed boxes indicate the positions of the 3.5-fold magnified close-ups shown at the bottom with arrowheads pointing at the position of Msps::GFP accumulation (same in C,Câ). B,Bâ) Kymograph of live movies (as in A-Aâ) with the dashed line on the left representing a straightened version of the dashed lines shown in Aâ and Aâ (i.e. the length of the axon; proximal at the top) and the x-axis indicating time; arrowheads point at trajectories of Msps and Eb1 which are almost identical. C) Primary neurons expressing Msps::GFP and imaged live, either displaying wild-type background (ctrl) or being homozygous mutant for Eb104524 (Eb1-/-); white arrowheads point at Msps::GFP comets which are much smaller in the mutant neurons. D) Schematic representations of MspsFL::GFP and MspsÎCTD::GFP. Dâ,Dâ) Graphs displaying axon length and MT curling (as indicated) for pre-cultured embryonic primary neurons expressing GFP or Msps::GFP constructs via the elav-Gal4 driver, either in wild-type or mspsA/1 mutant background; data were normalised to parallel controls (dashed horizontal lines) and are shown as median ± 95% confidence interval (Dâ) or mean ± SEM (Dâ) from at least two experimental repeats; large open circles in graphs indicate median/mean of independent biological repeats. P-values obtained with Kruskall-Wallis ANOVA tests are shown above data points/bars. E) Model view of the results shown here and in Fig 1; note that yellow circles represent GTP-tubulin which mediates the binding of Eb1; for further explanations see main text and Discussion. For raw data see S4 Data. |
|
|
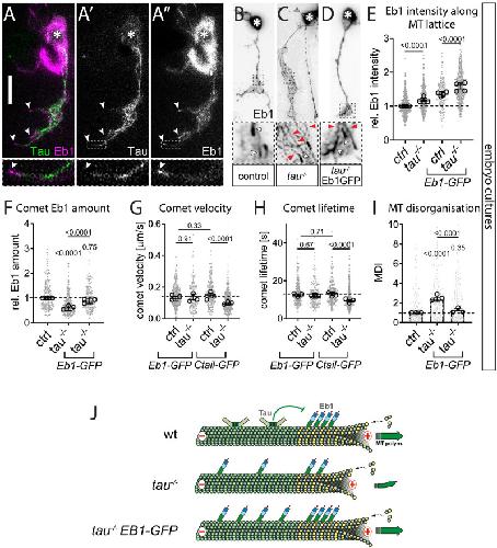
Fig 5. Tau promotes Eb1 pools at MT plus-ends by outcompeting Eb1âs association with the MT lattice.A-Aâ) Example of an embryonic neuron at 6 HIV imaged live with curling MTs to illustrate Tau binding (green) along the MT lattice, separated from Eb1 comets (magenta); asterisks indicate the soma, the scale bar represents 10 μm, dashed boxes indicate the positions of the 4-fold magnified close-ups shown at the bottom, white arrowheads point at Eb1 comets (same in B-D). B-D) Primary neurons at 6 HIV stained for Eb1 which are either wild-type (B) or mutant for tauKO/Df (C) or expressing Eb1::GFP driven by elav-Gal4 in tauKO/Df mutant background (D); white arrowheads indicate Eb1 comets, red arrowheads Eb1 lattice localisation. E-I) Different parameters (as indicated) of control (ctrl) or tauKO/Df (tau-/-) mutant neurons at 6 HIV without/with elav-Gal4-driven expression of Eb1::GFP or Shot-Ctail::GFP (as indicated); data were normalised to parallel controls (dashed horizontal lines) and are shown as scatter dot plots with mean ± SEM (I) or median ± 95% confidence interval (E-H) from at least two independent repeats with 3 experimental replicates; large open circles in graphs indicate median/mean of independent biological repeats. P-values obtained with Kruskal-Wallis ANOVA and Dunnâs posthoc test as shown above data points/bars. J) Model view of the results shown here; note that yellow circles represent GTP-tubulin which provides higher affinity for Eb1 binding; for further explanations see main text and Discussion. For raw data see S5 Data. |
|
|
Fig 6. Shot-mediated guidance mechanistically links Eb1 at MT plus-ends to bundle organisation.A) Schematic representation of Shot constructs (CH, actin-binding calponin-homology domains; EF, EF-hand motifs; GRD, MT-binding Gas2-related domain; Ctail, unstructured MT-binding domain containing Eb1-binding SxIP motifs in blue); in Shot-3MtLS*::GFP the SxIP motifs are mutated (orange lines). B) Fixed primary neurons at 18HIV obtained from late larval CNSs stained for GFP (green) and tubulin (magenta), which are either wild-type (top) or Eb104524/+mspsA/+ tauKO/+ triple-heterozygous (indicated on right) and express GFP or either of the constructs shown in D; scale bar 10μm. C) Quantification of MT curling of neurons as shown in B. D,E) MT curling in shot3/3 Eb104524/04524 double-mutant neurons is not enhanced over single mutant conditions assessed in fixed embryonic primary neurons at 6HIV (D) or 12HIV following 6 day pre-culture (E). In all graphs data were normalised to parallel controls (dashed horizontal lines) and are shown as mean ± SEM from at least two independent repeats with 3 experimental replicates each; large open circles in graphs indicate median/mean of independent biological repeats. P-values obtained with Kruskall-Wallis ANOVA tests are shown above bars. F,Fâ) Model derived from previous work [22], proposing that the spectraplakin Shot cross-links Eb1 at MT plus-ends with cortical F-actin, thus guiding MT extension in parallel to the axonal surface; yellow dots represent GTP-tubulins providing high affinity sites for Eb1-binding. For raw data see S6 Data. |
|
|
Fig 7. A mechanistic model consistent with all reported data.A) In wild-type (WT) neurons, the three factors bind (dark grey arrows) to MTs at different locations: Msps binds to the very tip of MT plus-ends, Eb1 forms plus-end comets (bright yellow) by binding with higher affinity to GTP-tubulin (GTP-cap, curly bracket) but lagging behind the front, and Tau localises along the MT lattice primarily composed of GDP-tubulin (green). Tau outcompetes (red T-bar) low-affinity binding of Eb1 along the lattice, thus maintaining more Eb1 at MT plus-ends. Msps enhances (orange arrow) MT polymerisation (brown), thus sustaining a prominent GTP-cap that Eb1 can bind to. Eb1 stabilises MT plus-ends (green arrow) by promoting sheet formation of protofilaments at the plus-end (short Y-shaped tip), thus improving conditions for Msps binding. Eb1 also recruits the C-terminus of Shot which binds cortical actin via its N-terminus, thus establishing cross-linkage that can guide (blue arrow) extending MT plus-ends into parallel bundles. B-E) Illustrations explaining the changes triggered by the loss of the different factors (stippled X); any affected processes are shown as stippled lines with reduced thickness and reduced font sizes of accompanying texts. B) Upon loss of Eb1, the plus-end sheet structure is weakened (larger Y shape), thus reducing Msps binding and, in turn, reducing polymerisation; Shot detaches, thus abolishing guidance. C) Loss of Msps abolishes enhanced polymerisation so that the GTP-cap shrinks and less Eb1 binds, thus also weakening Shot binding and MT guidance. D) Upon loss of Tau, more Eb1 can bind to the MT lattice, thus reducing the amounts available for plus-end association; this causes a modest Eb1 depletion phenotypes with consequences similar to B, but less pronounced. E) Upon loss of Shot, the localisations and functions of the other three proteins are unaffected, but MT guidance is abolished. |
References [+] :
Adalbert,
Review: Axon pathology in age-related neurodegenerative disorders.
2013, Pubmed
Adalbert, Review: Axon pathology in age-related neurodegenerative disorders. 2013, Pubmed
Aher, CLASP Mediates Microtubule Repair by Restricting Lattice Damage and Regulating Tubulin Incorporation. 2020, Pubmed
Akhmanova, Control of microtubule organization and dynamics: two ends in the limelight. 2015, Pubmed
Al-Bassam, CLASP promotes microtubule rescue by recruiting tubulin dimers to the microtubule. 2010, Pubmed
Al-Bassam, Regulation of microtubule dynamics by TOG-domain proteins XMAP215/Dis1 and CLASP. 2011, Pubmed , Xenbase
Alves-Silva, Spectraplakins promote microtubule-mediated axonal growth by functioning as structural microtubule-associated proteins and EB1-dependent +TIPs (tip interacting proteins). 2012, Pubmed
Avery, Ordering gene function: the interpretation of epistasis in regulatory hierarchies. 1992, Pubmed
Baas, Tau: It's Not What You Think. 2019, Pubmed
Beaven, Drosophila CLIP-190 and mammalian CLIP-170 display reduced microtubule plus end association in the nervous system. 2015, Pubmed
Bowes, Xenbase: gene expression and improved integration. 2010, Pubmed , Xenbase
Brandt, The balance between tau protein's microtubule growth and nucleation activities: implications for the formation of axonal microtubules. 1993, Pubmed
Brittle, Mini spindles, the XMAP215 homologue, suppresses pausing of interphase microtubules in Drosophila. 2005, Pubmed , Xenbase
Brouhard, XMAP215 is a processive microtubule polymerase. 2008, Pubmed , Xenbase
Buey, Insights into EB1 structure and the role of its C-terminal domain for discriminating microtubule tips from the lattice. 2011, Pubmed
Burnouf, Deletion of endogenous Tau proteins is not detrimental in Drosophila. 2016, Pubmed
Caceres, Inhibition of neurite polarity by tau antisense oligonucleotides in primary cerebellar neurons. 1990, Pubmed
Calkins, Age-related changes in the visual pathways: blame it on the axon. 2013, Pubmed
Castle, Tau Avoids the GTP Cap at Growing Microtubule Plus-Ends. 2020, Pubmed
Cleveland, Purification of tau, a microtubule-associated protein that induces assembly of microtubules from purified tubulin. 1977, Pubmed
Consolati, Microtubule Nucleation Properties of Single Human γTuRCs Explained by Their Cryo-EM Structure. 2020, Pubmed
Deng, Msps governs acentrosomal microtubule assembly and reactivation of quiescent neural stem cells. 2021, Pubmed
Dimitrov, Detection of GTP-tubulin conformation in vivo reveals a role for GTP remnants in microtubule rescues. 2008, Pubmed
DiTella, MAP-1B/TAU functional redundancy during laminin-enhanced axonal growth. 1996, Pubmed
Doerflinger, The role of PAR-1 in regulating the polarised microtubule cytoskeleton in the Drosophila follicular epithelium. 2003, Pubmed
Drechsel, Modulation of the dynamic instability of tubulin assembly by the microtubule-associated protein tau. 1992, Pubmed
Duan, Interactions between Tau and Different Conformations of Tubulin: Implications for Tau Function and Mechanism. 2017, Pubmed
Duncan, Cytogenic analysis of chromosome 3 in Drosophila melanogaster: mapping of the proximal portion of the right arm. 1975, Pubmed
Duncan, The Microtubule Regulatory Protein Stathmin Is Required to Maintain the Integrity of Axonal Microtubules in Drosophila. 2013, Pubmed
Elliott, EB1 is essential during Drosophila development and plays a crucial role in the integrity of chordotonal mechanosensory organs. 2005, Pubmed
Flor-Parra, The XMAP215 Ortholog Alp14 Promotes Microtubule Nucleation in Fission Yeast. 2018, Pubmed
Fox, The XMAP215 family drives microtubule polymerization using a structurally diverse TOG array. 2014, Pubmed , Xenbase
Gasic, Autoregulation and repair in microtubule homeostasis. 2019, Pubmed
Gergely, D-TACC: a novel centrosomal protein required for normal spindle function in the early Drosophila embryo. 2000, Pubmed
Głuszek, The microtubule catastrophe promoter Sentin delays stable kinetochore-microtubule attachment in oocytes. 2015, Pubmed
Grieder, The fusome organizes the microtubule network during oocyte differentiation in Drosophila. 2000, Pubmed
Hahn, The model of local axon homeostasis - explaining the role and regulation of microtubule bundles in axon maintenance and pathology. 2019, Pubmed
Honnappa, An EB1-binding motif acts as a microtubule tip localization signal. 2009, Pubmed
Howard, Growth, fluctuation and switching at microtubule plus ends. 2009, Pubmed
Hummel, Drosophila Futsch/22C10 is a MAP1B-like protein required for dendritic and axonal development. 2000, Pubmed
Inoue, Orbit, a novel microtubule-associated protein essential for mitosis in Drosophila melanogaster. 2000, Pubmed
Jenkins, Effects of mutating α-tubulin lysine 40 on sensory dendrite development. 2017, Pubmed
Kadavath, Tau stabilizes microtubules by binding at the interface between tubulin heterodimers. 2015, Pubmed
Karimi, Xenbase: a genomic, epigenomic and transcriptomic model organism database. 2018, Pubmed , Xenbase
Kim, ALS Genetics: Gains, Losses, and Implications for Future Therapies. 2020, Pubmed
Kiris, Quantitative analysis of MAP-mediated regulation of microtubule dynamic instability in vitro focus on Tau. 2010, Pubmed
Kolodziej, Mutations that affect the length, fasciculation, or ventral orientation of specific sensory axons in the Drosophila embryo. 1995, Pubmed
Krieg, Genetic defects in β-spectrin and tau sensitize C. elegans axons to movement-induced damage via torque-tension coupling. 2017, Pubmed
Kronja, XMAP215-EB1 interaction is required for proper spindle assembly and chromosome segregation in Xenopus egg extract. 2009, Pubmed , Xenbase
Lee, Msps/XMAP215 interacts with the centrosomal protein D-TACC to regulate microtubule behaviour. 2001, Pubmed , Xenbase
Levy, Three- and four-repeat tau regulate the dynamic instability of two distinct microtubule subpopulations in qualitatively different manners. Implications for neurodegeneration. 2005, Pubmed
Li, EB1 promotes microtubule dynamics by recruiting Sentin in Drosophila cells. 2011, Pubmed
Li, Reconstitution of dynamic microtubules with Drosophila XMAP215, EB1, and Sentin. 2012, Pubmed
Liu, Microtubule-associated protein tau promotes neuronal class II β-tubulin microtubule formation and axon elongation in embryonic Xenopus laevis. 2015, Pubmed , Xenbase
Lowery, Growth cone-specific functions of XMAP215 in restricting microtubule dynamics and promoting axonal outgrowth. 2013, Pubmed , Xenbase
Lowery, Neural Explant Cultures from Xenopus laevis. 2012, Pubmed , Xenbase
Luo, Distinct morphogenetic functions of similar small GTPases: Drosophila Drac1 is involved in axonal outgrowth and myoblast fusion. 1994, Pubmed
Manna, Regulation of microtubule dynamic instability in vitro by differentially phosphorylated stathmin. 2009, Pubmed
Manna, Stathmin family protein SCG10 differentially regulates the plus and minus end dynamics of microtubules at steady state in vitro: implications for its role in neurite outgrowth. 2007, Pubmed
Marner, Marked loss of myelinated nerve fibers in the human brain with age. 2003, Pubmed
Maurer, EB1 accelerates two conformational transitions important for microtubule maturation and dynamics. 2014, Pubmed
Monroy, Competition between microtubule-associated proteins directs motor transport. 2018, Pubmed
Morris, The many faces of tau. 2011, Pubmed
Mortuza, XTACC3-XMAP215 association reveals an asymmetric interaction promoting microtubule elongation. 2014, Pubmed , Xenbase
O'Neill, The activities of two Ets-related transcription factors required for Drosophila eye development are modulated by the Ras/MAPK pathway. 1994, Pubmed , Xenbase
Panda, Kinetic stabilization of microtubule dynamics at steady state by tau and microtubule-binding domains of tau. 1995, Pubmed
Prokop, Cytoskeletal organization of axons in vertebrates and invertebrates. 2020, Pubmed
Prokop, Development and structure of synaptic contacts in Drosophila. 2006, Pubmed
Prokop, A common theme for axonopathies? The dependency cycle of local axon homeostasis. 2021, Pubmed
Prokop, Using fly genetics to dissect the cytoskeletal machinery of neurons during axonal growth and maintenance. 2013, Pubmed
Qiang, Tau Does Not Stabilize Axonal Microtubules but Rather Enables Them to Have Long Labile Domains. 2018, Pubmed
Qiang, Tau protects microtubules in the axon from severing by katanin. 2006, Pubmed
Qu, Periodic actin structures in neuronal axons are required to maintain microtubules. 2017, Pubmed
Qu, Efa6 protects axons and regulates their growth and branching by inhibiting microtubule polymerisation at the cortex. 2019, Pubmed , Xenbase
Ramirez-Rios, Tau antagonizes end-binding protein tracking at microtubule ends through a phosphorylation-dependent mechanism. 2016, Pubmed
Rogers, Drosophila EB1 is important for proper assembly, dynamics, and positioning of the mitotic spindle. 2002, Pubmed
Roostalu, The speed of GTP hydrolysis determines GTP cap size and controls microtubule stability. 2020, Pubmed
Roostalu, Complementary activities of TPX2 and chTOG constitute an efficient importin-regulated microtubule nucleation module. 2015, Pubmed
Sanchez-Soriano, Mouse ACF7 and drosophila short stop modulate filopodia formation and microtubule organisation during neuronal growth. 2009, Pubmed
Sánchez-Soriano, Drosophila growth cones: a genetically tractable platform for the analysis of axonal growth dynamics. 2010, Pubmed
Sayas, Tau regulates the localization and function of End-binding proteins 1 and 3 in developing neuronal cells. 2015, Pubmed
Schaedel, Microtubules self-repair in response to mechanical stress. 2015, Pubmed
Sive, Microinjection of Xenopus oocytes. 2010, Pubmed , Xenbase
Slater, XMAP215 promotes microtubule-F-actin interactions to regulate growth cone microtubules during axon guidance in Xenopuslaevis. 2019, Pubmed , Xenbase
Strumpf, Kakapo, a novel cytoskeletal-associated protein is essential for the restricted localization of the neuregulin-like factor, vein, at the muscle-tendon junction site. 1998, Pubmed
Takei, Defects in axonal elongation and neuronal migration in mice with disrupted tau and map1b genes. 2000, Pubmed
Tan, Microtubules gate tau condensation to spatially regulate microtubule functions. 2019, Pubmed
Tang, A microtubule polymerase is required for microtubule orientation and dendrite pruning in Drosophila. 2020, Pubmed
Thawani, XMAP215 is a microtubule nucleation factor that functions synergistically with the γ-tubulin ring complex. 2018, Pubmed , Xenbase
Tymanskyj, MAP1B enhances microtubule assembly rates and axon extension rates in developing neurons. 2012, Pubmed
van der Vaart, Microtubule plus-end tracking proteins SLAIN1/2 and ch-TOG promote axonal development. 2012, Pubmed
Vemu, Severing enzymes amplify microtubule arrays through lattice GTP-tubulin incorporation. 2018, Pubmed
Villarroel-Campos, The MAP1B case: an old MAP that is new again. 2014, Pubmed
Voelzmann, A conceptual view at microtubule plus end dynamics in neuronal axons. 2016, Pubmed
Voelzmann, Drosophila Short stop as a paradigm for the role and regulation of spectraplakins. 2017, Pubmed
Voelzmann, Drosophila Primary Neuronal Cultures as a Useful Cellular Model to Study and Image Axonal Transport. 2022, Pubmed
Wieczorek, Microtubule-associated proteins control the kinetics of microtubule nucleation. 2015, Pubmed
Wu, ACF7 regulates cytoskeletal-focal adhesion dynamics and migration and has ATPase activity. 2008, Pubmed
Yang, Microtubules and Lis-1/NudE/dynein regulate invasive cell-on-cell migration in Drosophila. 2012, Pubmed
Zanic, EB1 recognizes the nucleotide state of tubulin in the microtubule lattice. 2009, Pubmed
Zanic, Synergy between XMAP215 and EB1 increases microtubule growth rates to physiological levels. 2013, Pubmed
Zheng, A perinuclear microtubule-organizing centre controls nuclear positioning and basement membrane secretion. 2020, Pubmed
