XB-ART-58258
Cell Rep
2021 Jul 06;361:109340. doi: 10.1016/j.celrep.2021.109340.
Show Gene links
Show Anatomy links
The Wnt/PCP formin Daam1 drives cell-cell adhesion during nephron development.
???displayArticle.abstract???
E-cadherin junctions facilitate assembly and disassembly of cell contacts that drive development and homeostasis of epithelial tissues. In this study, using Xenopus embryonic kidney and Madin-Darby canine kidney (MDCK) cells, we investigate the role of the Wnt/planar cell polarity (PCP) formin Daam1 (Dishevelled-associated activator of morphogenesis 1) in regulating E-cadherin-based intercellular adhesion. Using live imaging, we show that Daam1 localizes to newly formed cell contacts in the developing nephron. Furthermore, analyses of junctional filamentous actin (F-actin) upon Daam1 depletion indicate decreased microfilament localization and slowed turnover. We also show that Daam1 is necessary for efficient and timely localization of junctional E-cadherin, mediated by Daam1's formin homology domain 2 (FH2). Finally, we establish that Daam1 signaling promotes organized movement of renal cells. This study demonstrates that Daam1 formin junctional activity is critical for epithelial tissue organization.
???displayArticle.pubmedLink??? 34233186
???displayArticle.pmcLink??? PMC8629027
???displayArticle.link??? Cell Rep
???displayArticle.grants??? [+]
K01 DK092320 NIDDK NIH HHS , R01 DK115655 NIDDK NIH HHS , R03 DK118771 NIDDK NIH HHS , P30 CA016672 NCI NIH HHS
Species referenced: Xenopus laevis
Genes referenced: cdh1 daam1 fmn1 gapdh lhx1 mtor utrn
???displayArticle.antibodies??? Cdh1 Ab12 Daam1 Ab1 Daam1 Ab2 Gapdh Ab3 GFP Ab16 GFP Ab22 Lhx1 Ab4 RFP Ab4
???displayArticle.morpholinos??? daam1 MO1
???attribute.lit??? ???displayArticles.show???
|
|
Graphical Abstract |
|
|
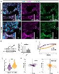
Figure 1Daam1 co-localizes with junctional F-actin and E-cadherin during early nephron development. (A) Confocal maximum image projections of whole-mount immunostaining of Xenopus nephric primordium labeled by Lhx1 (white) and GFP to visualize Daam1 (green) in conjunction with phalloidin staining to visualize F-actin (magenta); scale bar, 50 μm. aââaââââ are close-up images of region a; scale bars, 20 μm. The first panel consists of the entire z stack to show the cell positions within the entire kidney. In contrast, images displayed in aââaââââ contain a subset of the z slices to exclude the intense signal from phalloidin within the Xenopus skin. The white dotted box in aâââaââââ marks the junction shown enlarged in the insets (scale bars, 10 μm) and analyzed in (B). (B) A line plot showing the junctional intensity of F-actin (magenta) and GFP-Daam1 (green) of the junction highlighted in (A), aâââaââââ, by the white dotted box. (C) Confocal maximum image projections of whole-mount immunostaining of Xenopus nephric primordium labeled by Lhx1 (white) and GFP to visualize Daam1 (green) in conjunction with E-cadherin (magenta); scale bar, 50 μm. cââcââââ are close-up images of region c; scale bars, 20 μm. The first panel consists of the entire z stack to show the cell positions within the entire kidney. In contrast, images displayed in cââcââââ contain a subset of the z slices to exclude the intense signal from E-cadherin within the Xenopus skin. The white dotted box in câââcââââ marks the junction shown enlarged in the insets (scale bars, 10 μm) and analyzed in (D). (D) A line plot showing the junctional intensity of E-cadherin (magenta) and GFP-Daam1 (green) of the junction highlighted in câââcââââ by the white dotted box. |
|
|
Figure 2. Daam1 localizes to newly formed cell-cell contacts (A) Schematic showing the steps involved in preparing âwindowed kidneyâ embryos and primary cultures expressing GFP-Daam1. For clarity, the 8-cell GFP-Daam1-injected Xenopus blastomere is fate-mapped strictly to the nephric primordium, and blastomere also contributes to the epidermis, ventral and dorsal somites, hindgut, proctodeum, and trunk neural crest cells (DeLay et al., 2016; Moody and Kline, 1990). (B) Time-lapse imaging montage of the nephric primordium expressing GFP-Daam1 in âwindowed kidneyâ embryos. Elapsed time is indicated at the top; scale bars, 10 μm. The white arrows point to cellular protrusions shown enlarged in the insets (scale bars, 5 μm); see Video S1. (C) Time-lapse imaging montage showing cells isolated from a developing nephron expressing GFP-Daam1 mRNA adhering to each other. Elapsed time is indicated at the top; scale bars, 5 μm. The orange dotted line delineates the border arising between two cells, and the white arrows point to filopodium-like cellular protrusions; see Video S2. |
|
|
Still image from Video S1. Time-lapse of the nephric primordium expressing GFP-Daam1, related to Figure 2 |
|
|
Still image from Video S2. Imaging of GFP-Daam1 localization during de novo contact formation in cells isolated from the nephric primordium expressing GFP-Daam1, related to Figure 2 |
|
|
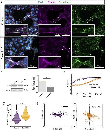
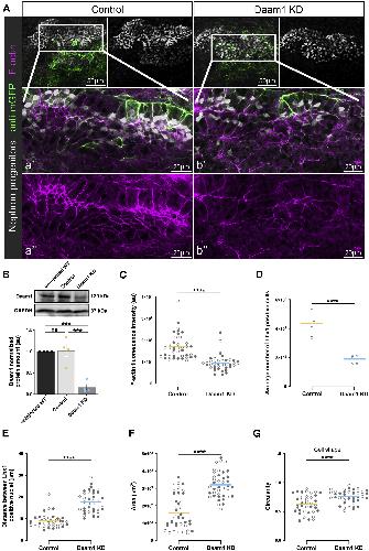
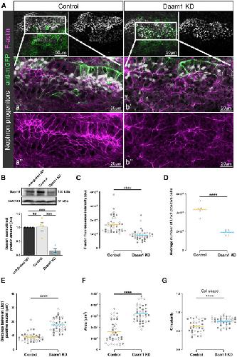
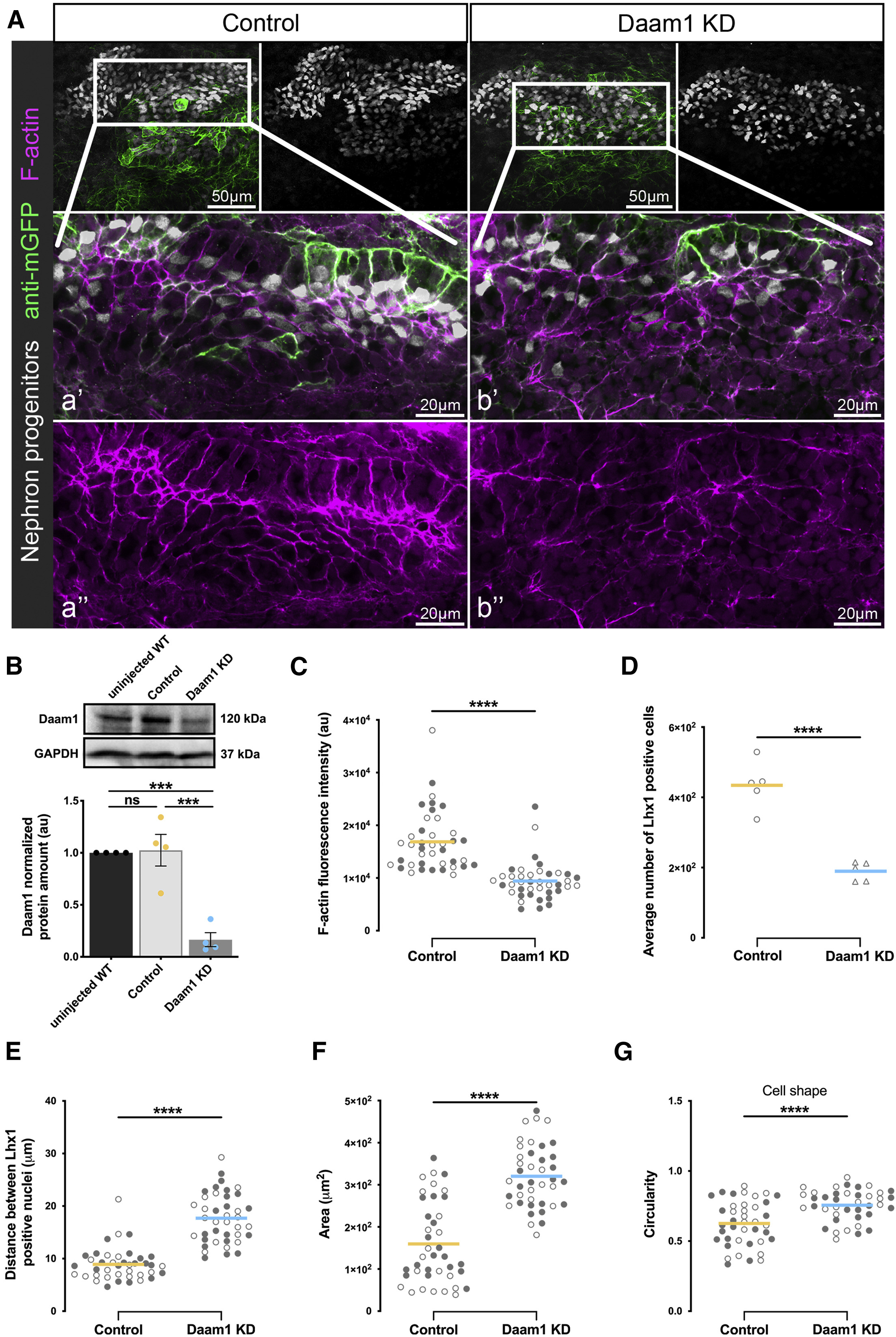
Figure 3Effects of Daam1 depletion on the nephrogenic primordium. Kidney-targeted microinjections using control or Daam1 MO combined with the membrane-GFP mRNA (used as a lineage tracer) were carried out to analyze the effect of Daam1 depletion on Xenopus developing kidney. (A) Maximum-projection confocal images of control or Daam1 KD embryos stained whole mount with antibodies against GFP (to detect the membrane-GFP tracer, green) and Lhx1 (to label nephric progenitors, white), in conjunction with phalloidin (to visualize F-actin, magenta). The top panels consist of the entire z stacks to show the cell positions within the entire kidney; scale bars, 50 μm. aââaââ and bââbââ are close-up images of the corresponding regions in white boxes consisting of a subset of the z slices to exclude the intense F-actin signal within the Xenopus skin; scale bars, 20 μm. The âseamâ of enriched actin in the nephron center corresponds to the region where the lumen will form; see Videos S3 and S4. (B) Western blot and graph of densitometry measures showing Daam1 and GAPDH protein levels for uninjected wild-type (WT), control (standard MO)-injected, and Daam1 KD (Daam1 MO)-injected embryos. Embryo lysates were pooled from 10â20 V2-cell injected embryos at stages NF 28â32, and approximately 1/2 embryo was loaded per lane. Individual band intensities are normalized to the uninjected band and plotted in arbitrary units (a.u.) for uninjected (black), control (orange), and Daam1 KD (blue). The results are expressed as means ± SEM from four independent experiments. nsp > 0.05, âââp ⤠0.001, analyzed by one-way ANOVA. (C) The graph showing the mean relative fluorescence intensity levels in a.u. of junctional F-actin in the nephric primordia of control (orange) and Daam1 KD (blue) embryos. nControl = 40 junctions and nDaam1 KD = 40 junctions on 2 embryos, denoted by open and closed circles, respectively. ââââp ⤠0.0001, analyzed by unpaired t test. (DâG) Morphometric analyses of control and Daam1-depleted nephric primordia. The thick bars represent the mean for control (orange) and Daam1-depleted (blue) embryos. ââââp ⤠0.0001, analyzed by unpaired t test. Graphs show comparison of control and Daam1-depleted nephric primordia of (D) the average number of Lhx1-positive nephron progenitors, where nControl = 5 embryos and nDaam1KD = 5 embryos; (E) the relative distance between nearest neighbors of Lhx1-positive nuclei; (F) the relative cell area; and (G) the relative circularity, where 1 represents a perfect circle. (EâG) nControl = 40 junctions on 2 embryos and nDaam1 KD = 40 junctions on 2 embryos, denoted by open and closed circles, respectively. |
|
|
Still image from Video S3. 3D projection of sections from nephric primordium of control embryos stained for F-actin with phalloidin, related to Figure 3 |
|
|
Still image from Video S4. 3D projection of sections from nephric primordium of Daam1 KD embryos stained for F-actin with phalloidin, related to Figure 3 |
|
|
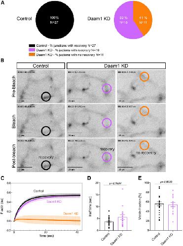
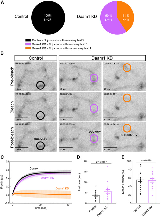
Figure 4 Daam1 regulates assembly of junctional F-actin in developing nephrons F-actin dynamics at cell junctions of control and Daam1 KD developing nephrons expressing mCherry-Utrophin were assessed using FRAP. (AâE) Control (black, ntotal = 27 junctions, 1â5 junctions/embryo) and Daam1 KD (purple, 16 junctions; orange, 11 junctions; ntotal = 27 junctions, 1â5 junctions/embryo). (A) Percentage of junctions showing recovery of fluorescence after bleaching in control and Daam1 KD nephrons. (B) Typical time-lapse images of control and Daam1 KD cell junctions before and after photobleaching. In each image, the bleached region is highlighted with a circle (black, control junction showing recovery; purple, Daam1 KD junction showing recovery; orange, Daam1 KD junction showing no recovery of fluorescence after photobleaching). Scale bars, 10 μm. (C) Graph showing average recovery curves in a.u. obtained from individual best-fit plots for control (black) and Daam1 KD junctions with (purple) and without (orange) recovery of fluorescence after photobleaching. (D and E) Bar graphs comparing control and Daam1 KD profiles calculated from individual best-fit curves for control (black) and Daam1 KD junctions with recovery of fluorescence after photobleaching (purple). The dots represent analyzed junctions. Data represent the mean ± SEM from three independent experiments. The p values were analyzed by unpaired t test. (D) Bar graph of the relative half-times for F-actin. (E) Bar graph of the relative mobile fraction for F-actin. |
|
|
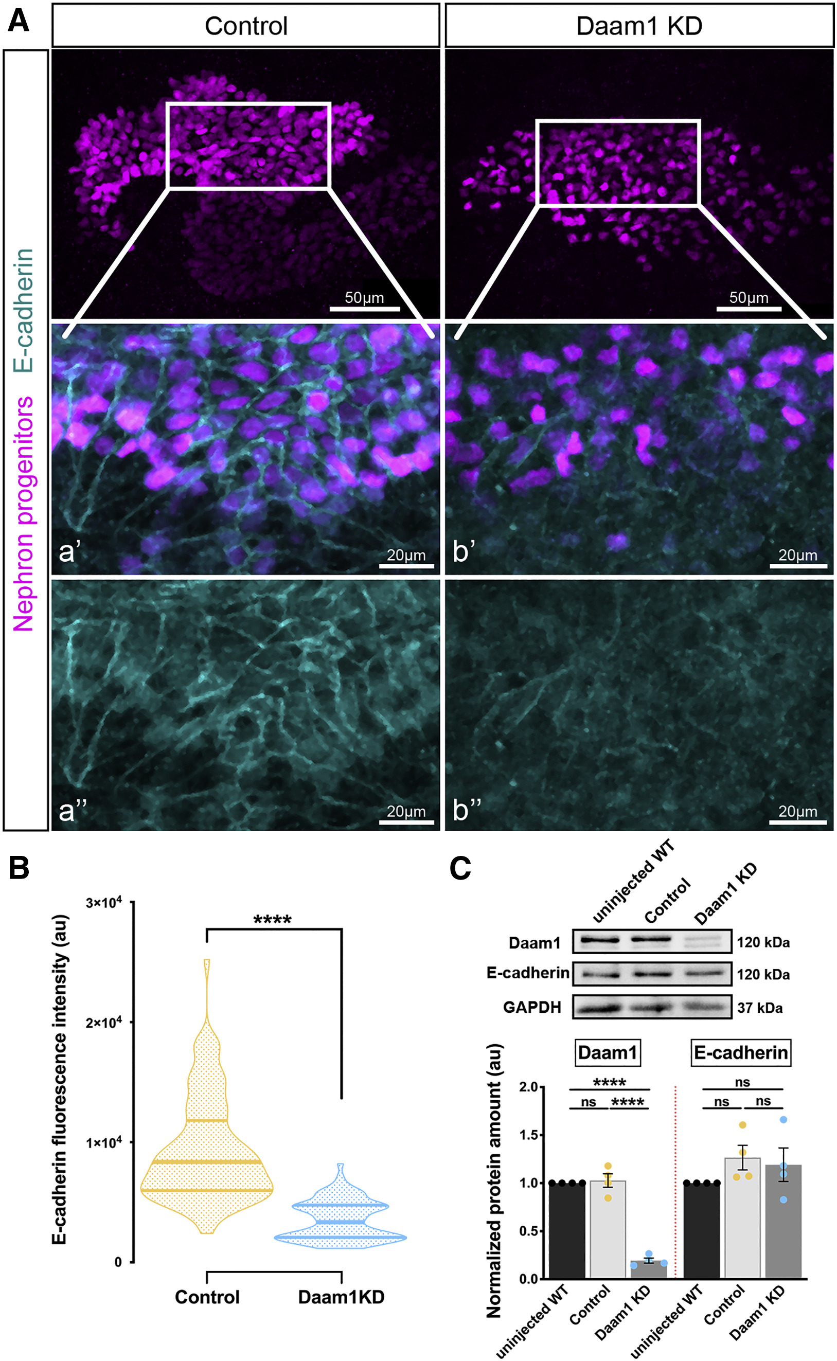
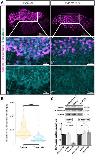
Figure 5 Daam1 promotes localization of junctional E-cadherin (A) Maximum-projection confocal images of whole-mount immunostaining of Xenopus nephric primordium labeled by Lhx1 (magenta) and E-cadherin (cyan) in control and Daam1 KD embryos; scale bars, 50 μm. aââaââ and bââbââ are close-up images of the corresponding regions in the white boxes; scale bars, 20 μm. The top panels consist of the entire z stacks to show nephric progenitorsâ cell positions within the developing kidney. In contrast, images displayed in aââaââ and bââbââ contain a subset of the z slices to exclude the intense signal from E-cadherin expressed in the epithelium of the Xenopus skin. aââbâ, nephric cell progenitors labeled by Lhx1 (magenta) and E-cadherin (cyan); aâââbââ, E-cadherin (cyan). (B) Violin plots depicting the relative fluorescence intensity in a.u. of junctional E-cadherin in the nephric primordia of control (orange) and Daam1 KD (blue). nControl = 88 junctions on 4 embryos and nDaam1 KD = 84 junctions on 4 embryos. Centerlines represents the median; limits show the first and third quartiles. ââââp ⤠0.0001, analyzed by unpaired t test. (C) Western blot and graph of densitometry measures in a.u. showing Daam1, E-cadherin, and GAPDH protein levels in uninjected WT, control (standard MO)-injected, and Daam1 KD (Daam1 MO)-injected embryos. Embryo lysates were pooled from 10â20 1-cell injected embryos at stages NF 11â12, and approximately 1/2 embryo was loaded per lane. Individual band intensities are normalized to the uninjected band and plotted in a.u. for uninjected (black), control (orange), and Daam1 KD (blue). The results are expressed as means ± SEM from four independent experiments. nsp > 0.05, ââââp ⤠0.0001, analyzed by one-way ANOVA. |
|
|
Still from Video S5. 3D projection of sections from the mature control nephron stained for E-cadherin, related to Figures 5 and S5 |
|
|
Still from Video S6. 3D projection of sections from a mature Daam1-depleted nephron stained for E-cadherin, related to Figures 5 and S5 |
|
|
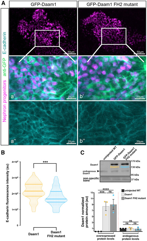
Figure 6The FH2 domain of Daam1 mediates E-cadherin localization to cell junctions. (A) Maximum-projection confocal images of whole-mount immunostaining showing E-cadherin (cyan) in Xenopus nephric primordium labeled by Lhx1 (magenta) expressing GFP-Daam1 or GFP-Daam1 FH2 mutant mRNA (labeled by anti-GFP, green); scale bars, 50 μm. aââaââ and bââbââ are close-up images of the corresponding regions in the white boxes; scale bars, 20 μm. The top panels consist of the entire z stacks to show nephric progenitorsâ cell positions within the developing kidney. In contrast, images displayed in aâaâ and bâbâ contain a subset of the z slices to exclude the intense signal from E-cadherin expressed in the epithelium of the Xenopus skin. aââbâ, nephric cell progenitors labeled by Lhx1 (magenta), anti-GFP (green), and E-cadherin (cyan); aâââbââ, E-cadherin (cyan). (B) Violin plots depicting the relative fluorescence intensity of junctional E-cadherin in nephric primordia expressing GFP-Daam1 (orange) and GFP-Daam1 FH2 mutant (blue) mRNA. nDaam1 = 60 junctions on 3 embryos and nDaam1FH2mutant = 55 junctions on 3 embryos. Centerlines show the median; limits show the first and third quartiles. âââp ⤠0.001, analyzed by unpaired t test. (C) Western blot and the graph of densitometry measures showing the exogenous and endogenous protein levels of Daam1 in uninjected WT embryos and embryos injected with 1 ng Daam1 or Daam1 FH2 mutant mRNA. The non-specific band confirms equal loading. Embryo lysates were pooled from 10â20 1-cell injected embryos at stages NF 11â12, and approximately 1/2 embryo per lane. The results are expressed as means ± SEM from three independent experiments. Individual band intensities are normalized to the uninjected band and plotted in a.u. for uninjected (black), Daam1 (orange), and Daam1 FH2 mutant (blue). nsp > 0.05, âââp ⤠0.001, ââââp ⤠0.0001, analyzed by one-way ANOVA. |
|
|
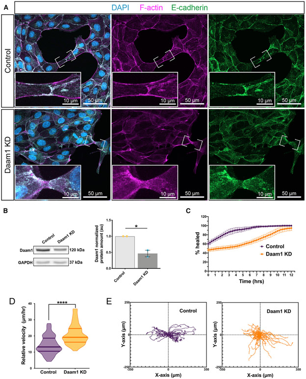
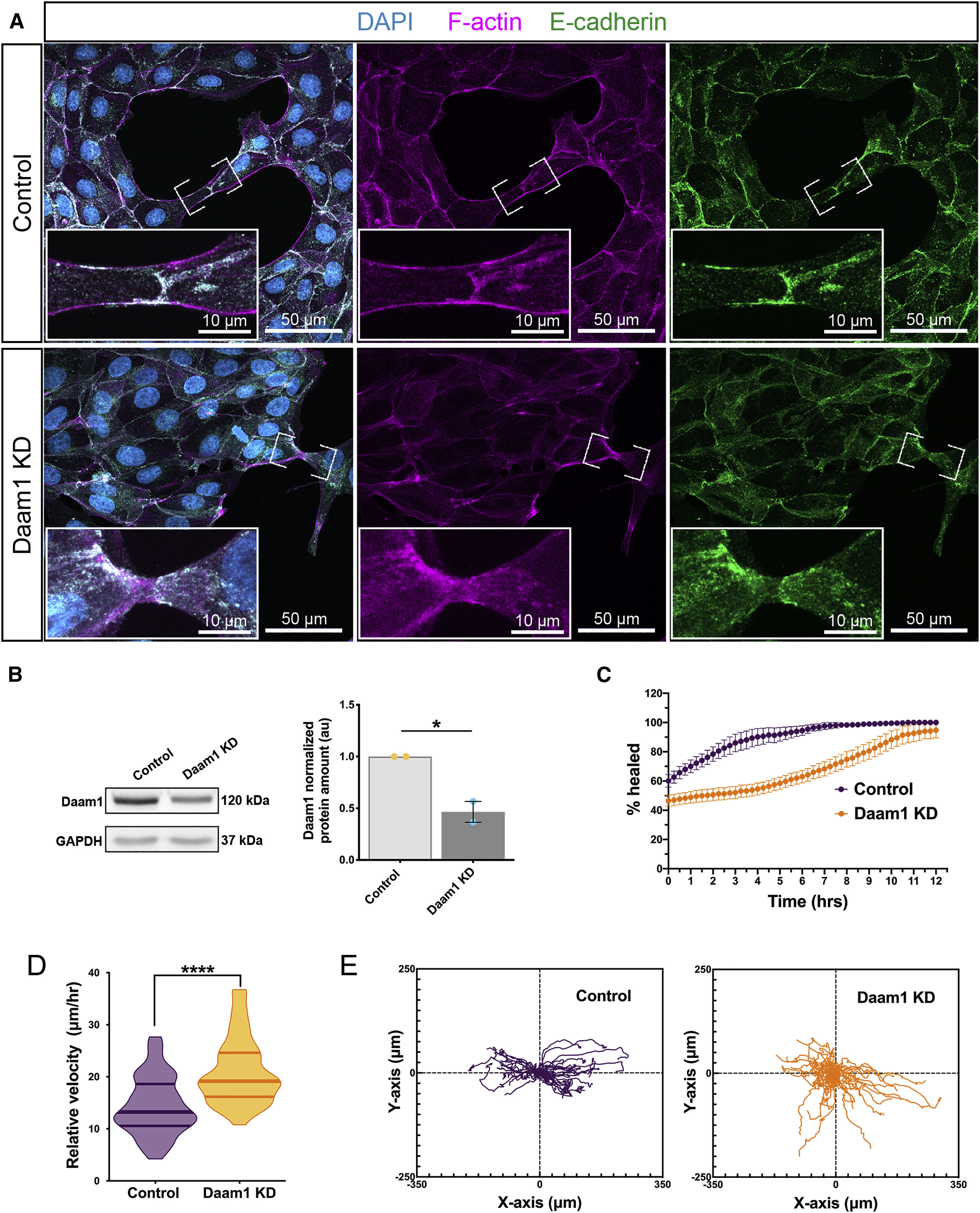
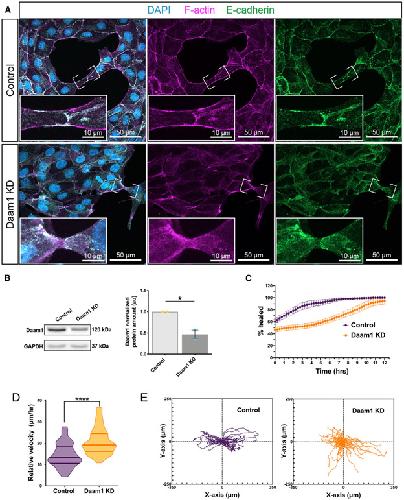
Figure 7 Daam1-depleted MDCK cells display compromised localization of E-cadherin at cell-cell (A) Maximum-projection confocal images of E-cadherin (green), F-actin (magenta), and DAPI (cyan) in subconfluent MDCK control and shDaam1 KD cells. The first column shows merged images of individual color channels. Images of individual color channels for F-actin and E-cadherin are shown in the second and third columns, respectively. Scale bars, 50 μm. E-cadherin localization in nascent cell-cell contacts (marked by white brackets and shown enlarged in the corresponding white boxes; scale bars, 10 μm) is impaired in shDaam1 KD cells. (B) Western blot showing Daam1 and GAPDH protein levels in MDCK control and shDaam1 KD cells. Individual band intensities are normalized to the control band and plotted in a.u. for control (orange) and Daam1 KD (blue). The graph of densitometry measures represents the means ± SEM of two independent experiments. âp ⤠0.05, analyzed by unpaired t test. (CâF) Summary of the wound healing experiments for MDCK control and Daam1 KD cells; see Video S7. (C) Daam1 depletion impairs wound closure. The graph represents the percentage of the wound surface area over time for control (purple) and Daam1 KD (orange) cells. Error bars indicate SE of the mean of 4 assays. (DâF) Manually tracking single cellsâ migration paths during wound closure demonstrates that Daam1 organizes collective movement of MDCK epithelial monolayers by modulating the speed and directionality of individual cells. Daam1 results in increased velocity and random migration. nControl = 52 cells from 4 assays and nDaam1 KD = 42 cells tracked from 4 assays. Cells were tracked in 15-min increments for 12 h. (D) Violin plots represent migration velocity calculated from tracking traveled distances of single cells for control and Daam1 KD cells. Centerlines show the median; limits show the first and third quartiles. âââp ⤠0.001, analyzed by unpaired t test. (E) Wind rose plot showing migration tracks of individual control and Daam1 KD cells. and impaired cohesion during collective movement |
|
|
Still image from Video S7. Confocal time lapse of wound healing assay in MDCK control (left) and Daam1 KD (right) cells, related to Figure 7 Superimposed tracks show the movement of individual cells during wound healing. Daam1 deficient cells exhibit a delay in wound closure, uncoordinated movement, and random detachment from migrating epithelial sheets compared to Control cells. Elapsed time is shown in hours at the top of the upper panels. Scale bars equal 50 microns. |
|
|
Figure S1. Daam1 is absent from cell-cell junctions in the fully developed embryonic nephron, Related to Figures 1 and 2. Maximum confocal projections of the mature Xenopus embryonic nephron labeled with 3G8 and 4A6 antibodies (green), RFP antibody to visualize Daam1(magenta), and DAPI staining labeling nuclei (blue); scale bar equals to 50 microns. aâ-aâââ close-up images of the white box; scale bars equal to 20 microns. |
|
|
Figure S2. Daam1 regulates the morphology of intercellular boundaries in developing nephrons, Related to Figures 3 and 4. Confocal time-lapse imaging of F-actin in Control and Daam1KD developing nephrons. (A-B) Stills from time-lapse movies of "kidney-windowed" embryos. Elapsed time is indicated at the top. Scale bars equal to 5 microns. mCherry tagged Utrophin marks F-actin (magenta), and membrane tagged GFP (green) indicates cell boundaries in (A) Control and (B) Daam1 KD cells in developing nephrons. |
|
|
Figure S3. FRAP analysis of Daam1 KD nephric junctions, Related to Figure 4. Daam1 KD nephrons exhibited both junctions with and without recovery of F-actin fluorescence signal following photobleaching. We compared the pre-bleach fluorescence levels of F-actin and the bleaching depths between Daam1 KD junctions with and without recovery of F-actin fluorescence signal (magenta and orange, respectively) in these nephrons. Measures normalized for background and general photobleaching [IN] were used to estimate the mean fluorescence intensity of each junction before bleaching [IN pre-bleach] and to plot the percentage of recovery after photobleaching, which was determined as follows: % recovery rate = (IN / IN pre-bleach) x 100. The bleaching depth for each junction was determined based on its % recovery rate plot as follows: % bleaching depth = %recovery rate pre- bleach - % recovery rate post-bleach. Each dot represents one embryo with 1-3 junctions analyzed per nephron, per condition (ntotal=8 embryos across 3 experiments; 27 junctions comprising 16 recovered, and 11 no-recovery junctions). (A) The bar graph represents the quantification of F-actin pre-bleach fluorescence levels and bleaching depths for Daam1 KD junctions with recovery and no-recovery of fluorescence signal following photobleaching. Significance analyzed by Student's t-test; mean +/- S.D. The distribution of recovery and no-recovery junctions within individual embryos and across different trials is shown in a summary table to the right. Representative % recovery plot of Daam1 KD junctions with and without recovery of F-actin fluorescence signal following FRAP is shown within the yellow box. |
|
|
Figure S4. In-vivo imaging of E-cadherin localization in Daam1-depleted developing nephrons, Related to Figures 5 and 6. Confocal time-lapse imaging of GFP-E-cadherin (green) in Control and Daam1KD developing nephrons. Stills from time-lapse movies of "kidney-windowed" embryos. Elapsed time is indicated at the top. Scale bars equal to 5 microns. GFP-E-cadherin in (A) Control and (B) Daam1 KD pronephric progenitor cells. |
|
|
Figure S5. Loss of Daam1 results in cell shape and tissue architecture abnormalities in mature nephrons, Related to Figures 5 and 6. Kidney-targeted morpholino microinjections were carried out to manipulate the expression levels of Daam1. Control (Standard) or Daam1 antisense morpholinos were co-injected with membrane tagged RFP (mRFP) mRNA as a linage tracer. Analyses of mature nephrons by confocal and Transmission Electron Microscope (TEM) imaging show that a decrease in Daam1 signaling levels affects the size and shape of nephric cells. (A) Maximum projection confocal images of mature nephrons labeled with lectin (green) and antibodies against RFP (magenta) and E-cadherin (cyan); scale bars equal to 50 microns. a-aâ - close-up images corresponding to regions in the white boxes; scale bars equal to 20 microns. The top panels consist of the entire z-stacks to show the overall morphology. a-aââ and bâ-bââ represent close-up images of the corresponding regions in white boxes consisting of a subset of the z slices within the projections as the intense E-cadherin signal within the Xenopus skin, see Videos S5 and S6. (B) Western blot and the graph of densitometry measures showing Daam1 and GAPDH protein levels for uninjected wild type (WT), Control (Standard morpholino), and Daam1 KD (Daam1 morpholino) injected embryos. Embryo lysates pooled from 10-20 NF stages 39/40 embryos (2 cell V2 embryo injections, approximately 2 embryos per lane). Individual band intensities plotted in arbitrary units (au) for Control (orange) and Daam1 KD (blue). The results are expressed as means ± S.E.M. from three independent experiments. nsP > 0.05, **P ⤠0.01, analyzed by one way ANOVA. (C) TEM images show cross-section samples of the Control and Daam1-depleted nephrons; scale bars equal to 10 microns. b-bâ - close-up images corresponding to regions in the gray boxes; scale bars equal to 2 microns. The orange and blue dotted lines outline the morphology of intercellular junctions. |
|
|
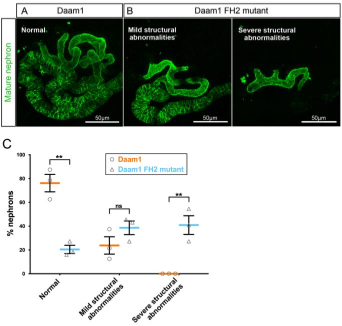
Figure S6. The FH2 domain of Daam1 mediates nephron morphology, Related to Figure 6. Nephric progenitors expressing full-length Daam1 mRNA ultimately develop structurally normal nephrons compared to nephric progenitors expressing Daam1 FH2 mutant mRNA. Maximum projection confocal images of mature nephrons (NF stages 39/40) visualized by 3G8 and 4A6 antibodies (green) in embryos injected with 1ng Daam1 or 1ng Daam1FH2 mutant mRNA. Embryo microinjections were carried out at the 8 cell-stage into V2 blastomere fate-mapped to pronephric primordium. Scale bars equal to 50 microns. (A) Representative image of mature nephron from embryos injected with 1ng Daam1 mRNA. (B) Representative images of mature nephrons from embryos injected with 1ng Daam1 FH2 mutant mRNA. (C) The graph represents the quantification of the phenotypic severity of mature nephrons in embryos from A and B. Bars represent the mean percentage of nephrons in each phenotypic category for Daam1 control injected (orange) and Daam1 FH2 mutant (blue) embryos. nDaam1=54 embryos across 3 experiments and nDaam1FH2mutant = 66 embryos across 3 experiments. Error bars indicate S.E. of the mean. nsP > 0.05, **P ⤠0.01, analyzed by unpaired t-test. |
|
|
Figure S7. E-cadherin localizes to shDaam1 depleted mature cell-cell junctions, Related to Figure 7. Maximum confocal projections showing E-cadherin (green), F-actin (magenta), and DAPI (cyan) in confluent the MDCK Control and shDaam1 KD cells. The first column shows merged images of individual color channels. Scale bars equal to 10 microns. The second column shows images of individual color channels for F-actin and E-cadherin. a'-a’’’ and b’-b’’’ are close-up images corresponding to regions shown in a and b, respectively. Scale bars equal to 5 microns. |
|
|
Figure 3. Effects of Daam1 depletion on the nephrogenic primordiumKidney-targeted microinjections using control or Daam1 MO combined with the membrane-GFP mRNA (used as a lineage tracer) were carried out to analyze the effect of Daam1 depletion on Xenopus developing kidney.(A) Maximum-projection confocal images of control or Daam1 KD embryos stained whole mount with antibodies against GFP (to detect the membrane-GFP tracer, green) and Lhx1 (to label nephric progenitors, white), in conjunction with phalloidin (to visualize F-actin, magenta). The top panels consist of the entire z stacks to show the cell positions within the entire kidney; scale bars, 50 μm. aââaâ and bââbâ are close-up images of the corresponding regions in white boxes consisting of a subset of the z slices to exclude the intense F-actin signal within the Xenopus skin; scale bars, 20 μm. The âseamâ of enriched actin in the nephron center corresponds to the region where the lumen will form; see Videos S3 and S4.(B) Western blot and graph of densitometry measures showing Daam1 and GAPDH protein levels for uninjected wild-type (WT), control (standard MO)-injected, and Daam1 KD (Daam1 MO)-injected embryos. Embryo lysates were pooled from 10â20 V2-cell injected embryos at stages NF 28â32, and approximately 1/2 embryo was loaded per lane. Individual band intensities are normalized to the uninjected band and plotted in arbitrary units (a.u.) for uninjected (black), control (orange), and Daam1 KD (blue). The results are expressed as means ± SEM from four independent experiments. nsp > 0.05, ***p ⤠0.001, analyzed by one-way ANOVA.(C) The graph showing the mean relative fluorescence intensity levels in a.u. of junctional F-actin in the nephric primordia of control (orange) and Daam1 KD (blue) embryos. ncontrol = 40 junctions and nDaam1 KD = 40 junctions on 2 embryos, denoted by open and closed circles, respectively. ****p ⤠0.0001, analyzed by unpaired t test.(DâG) Morphometric analyses of control and Daam1-depleted nephric primordia. The thick bars represent the mean for control (orange) and Daam1-depleted (blue) embryos. ****p ⤠0.0001, analyzed by unpaired t test. Graphs show comparison of control and Daam1-depleted nephric primordia of (D) the average number of Lhx1-positive nephron progenitors, where ncontrol = 5 embryos and nDaam1KD = 5 embryos; (E) the relative distance between nearest neighbors of Lhx1-positive nuclei; (F) the relative cell area; and (G) the relative circularity, where 1 represents a perfect circle.(EâG) ncontrol = 40 junctions on 2 embryos and nDaam1 KD = 40 junctions on 2 embryos, denoted by open and closed circles, respectively. |
|
|
Figure 4. Daam1 regulates assembly of junctional F-actin in developing nephronsF-actin dynamics at cell junctions of control and Daam1 KD developing nephrons expressing mCherry-Utrophin were assessed using FRAP. (AâE) Control (black, ntotal = 27 junctions, 1â5 junctions/embryo) and Daam1 KD (purple, 16 junctions; orange, 11 junctions; ntotal = 27 junctions, 1â5 junctions/embryo).(A) Percentage of junctions showing recovery of fluorescence after bleaching in control and Daam1 KD nephrons.(B) Typical time-lapse images of control and Daam1 KD cell junctions before and after photobleaching. In each image, the bleached region is highlighted with a circle (black, control junction showing recovery; purple, Daam1 KD junction showing recovery; orange, Daam1 KD junction showing no recovery of fluorescence after photobleaching). Scale bars, 10 μm.(C) Graph showing average recovery curves in a.u. obtained from individual best-fit plots for control (black) and Daam1 KD junctions with (purple) and without (orange) recovery of fluorescence after photobleaching.(D and E) Bar graphs comparing control and Daam1 KD profiles calculated from individual best-fit curves for control (black) and Daam1 KD junctions with recovery of fluorescence after photobleaching (purple). The dots represent analyzed junctions. Data represent the mean ± SEM from three independent experiments. The p values were analyzed by unpaired t test.(D) Bar graph of the relative half-times for F-actin.(E) Bar graph of the relative mobile fraction for F-actin. |
|
|
Figure 5. Daam1 promotes localization of junctional E-cadherin(A) Maximum-projection confocal images of whole-mount immunostaining of Xenopus nephric primordium labeled by Lhx1 (magenta) and E-cadherin (cyan) in control and Daam1 KD embryos; scale bars, 50 μm. aââaâ and bââbâ are close-up images of the corresponding regions in the white boxes; scale bars, 20 μm. The top panels consist of the entire z stacks to show nephric progenitorsâ cell positions within the developing kidney. In contrast, images displayed in aââaâ and bââbâ contain a subset of the z slices to exclude the intense signal from E-cadherin expressed in the epithelium of the Xenopus skin. aââbâ, nephric cell progenitors labeled by Lhx1 (magenta) and E-cadherin (cyan); aââbâ, E-cadherin (cyan).(B) Violin plots depicting the relative fluorescence intensity in a.u. of junctional E-cadherin in the nephric primordia of control (orange) and Daam1 KD (blue). ncontrol = 88 junctions on 4 embryos and nDaam1 KD = 84 junctions on 4 embryos. Centerlines represents the median; limits show the first and third quartiles. ****p ⤠0.0001, analyzed by unpaired t test.(C) Western blot and graph of densitometry measures in a.u. showing Daam1, E-cadherin, and GAPDH protein levels in uninjected WT, control (standard MO)-injected, and Daam1 KD (Daam1 MO)-injected embryos. Embryo lysates were pooled from 10â20 1-cell injected embryos at stages NF 11â12, and approximately 1/2 embryo was loaded per lane. Individual band intensities are normalized to the uninjected band and plotted in a.u. for uninjected (black), control (orange), and Daam1 KD (blue). The results are expressed as means ± SEM from four independent experiments. nsp > 0.05, ****p ⤠0.0001, analyzed by one-way ANOVA. |
|
|
Figure 6. The FH2 domain of Daam1 mediates E-cadherin localization to cell junctions(A) Maximum-projection confocal images of whole-mount immunostaining showing E-cadherin (cyan) in Xenopus nephric primordium labeled by Lhx1 (magenta) expressing GFP-Daam1 or GFP-Daam1 FH2 mutant mRNA (labeled by anti-GFP, green); scale bars, 50 μm. aââaâ and bââbâ are close-up images of the corresponding regions in the white boxes; scale bars, 20 μm. The top panels consist of the entire z stacks to show nephric progenitorsâ cell positions within the developing kidney. In contrast, images displayed in aâaâ and bâbâ contain a subset of the z slices to exclude the intense signal from E-cadherin expressed in the epithelium of the Xenopus skin. aââbâ, nephric cell progenitors labeled by Lhx1 (magenta), anti-GFP (green), and E-cadherin (cyan); aââbâ, E-cadherin (cyan).(B) Violin plots depicting the relative fluorescence intensity of junctional E-cadherin in nephric primordia expressing GFP-Daam1 (orange) and GFP-Daam1 FH2 mutant (blue) mRNA. nDaam1 = 60 junctions on 3 embryos and nDaam1FH2mutant = 55 junctions on 3 embryos. Centerlines show the median; limits show the first and third quartiles. ***p ⤠0.001, analyzed by unpaired t test.(C) Western blot and the graph of densitometry measures showing the exogenous and endogenous protein levels of Daam1 in uninjected WT embryos and embryos injected with 1 ng Daam1 or Daam1 FH2 mutant mRNA. The non-specific band confirms equal loading. Embryo lysates were pooled from 10â20 1-cell injected embryos at stages NF 11â12, and approximately 1/2 embryo per lane. The results are expressed as means ± SEM from three independent experiments. Individual band intensities are normalized to the uninjected band and plotted in a.u. for uninjected (black), Daam1 (orange), and Daam1 FH2 mutant (blue). nsp > 0.05, ***p ⤠0.001, ****p ⤠0.0001, analyzed by one-way ANOVA. |
|
|
Figure 7. Daam1-depleted MDCK cells display compromised localization of E-cadherin at cell-cell contacts and impaired cohesion during collective movement(A) Maximum-projection confocal images of E-cadherin (green), F-actin (magenta), and DAPI (cyan) in subconfluent MDCK control and shDaam1 KD cells. The first column shows merged images of individual color channels. Images of individual color channels for F-actin and E-cadherin are shown in the second and third columns, respectively. Scale bars, 50 μm. E-cadherin localization in nascent cell-cell contacts (marked by white brackets and shown enlarged in the corresponding white boxes; scale bars, 10 μm) is impaired in shDaam1 KD cells.(B) Western blot showing Daam1 and GAPDH protein levels in MDCK control and shDaam1 KD cells. Individual band intensities are normalized to the control band and plotted in a.u. for control (orange) and Daam1 KD (blue). The graph of densitometry measures represents the means ± SEM of two independent experiments. *p ⤠0.05, analyzed by unpaired t test.(CâF) Summary of the wound healing experiments for MDCK control and Daam1 KD cells; see Video S7.(C) Daam1 depletion impairs wound closure. The graph represents the percentage of the wound surface area over time for control (purple) and Daam1 KD (orange) cells. Error bars indicate SE of the mean of 4 assays.(DâF) Manually tracking single cellsâ migration paths during wound closure demonstrates that Daam1 organizes collective movement of MDCK epithelial monolayers by modulating the speed and directionality of individual cells. Daam1 results in increased velocity and random migration. ncontrol = 52 cells from 4 assays and nDaam1 KD = 42 cells tracked from 4 assays. Cells were tracked in 15-min increments for 12 h.(D) Violin plots represent migration velocity calculated from tracking traveled distances of single cells for control and Daam1 KD cells. Centerlines show the median; limits show the first and third quartiles. ***p ⤠0.001, analyzed by unpaired t test.(E) Wind rose plot showing migration tracks of individual control and Daam1 KD cells. |
References [+] :
Adams,
Mechanisms of epithelial cell-cell adhesion and cell compaction revealed by high-resolution tracking of E-cadherin-green fluorescent protein.
1998, Pubmed
Adams, Mechanisms of epithelial cell-cell adhesion and cell compaction revealed by high-resolution tracking of E-cadherin-green fluorescent protein. 1998, Pubmed
Ang, DAAM1 is a formin required for centrosome re-orientation during cell migration. 2010, Pubmed , Xenbase
Becker, Visualization of the cytoskeleton in Xenopus oocytes and eggs by confocal immunofluorescence microscopy. 2006, Pubmed , Xenbase
Brennan, The specification of the pronephric tubules and duct in Xenopus laevis. 1998, Pubmed , Xenbase
Brennan, The specification and growth factor inducibility of the pronephric glomus in Xenopus laevis. 1999, Pubmed , Xenbase
Burkel, Versatile fluorescent probes for actin filaments based on the actin-binding domain of utrophin. 2007, Pubmed , Xenbase
Cai, Mechanical feedback through E-cadherin promotes direction sensing during collective cell migration. 2014, Pubmed
Campbell, A role for E-cadherin in ensuring cohesive migration of a heterogeneous population of non-epithelial cells. 2015, Pubmed
Campbell, A common framework for EMT and collective cell migration. 2016, Pubmed
Capaldo, Depletion of E-cadherin disrupts establishment but not maintenance of cell junctions in Madin-Darby canine kidney epithelial cells. 2007, Pubmed
Castelli, Polycystin-1 binds Par3/aPKC and controls convergent extension during renal tubular morphogenesis. 2013, Pubmed
Cavey, A two-tiered mechanism for stabilization and immobilization of E-cadherin. 2008, Pubmed
Cohen, Epithelial self-healing is recapitulated by a 3D biomimetic E-cadherin junction. 2016, Pubmed
Collins, Changes in E-cadherin rigidity sensing regulate cell adhesion. 2017, Pubmed
Combes, Cell-cell interactions driving kidney morphogenesis. 2015, Pubmed
Corkins, Transgenic Xenopus laevis Line for In Vivo Labeling of Nephrons within the Kidney. 2018, Pubmed , Xenbase
Corkins, Divergent roles of the Wnt/PCP Formin Daam1 in renal ciliogenesis. 2019, Pubmed , Xenbase
Davidson, Integrin alpha5beta1 and fibronectin regulate polarized cell protrusions required for Xenopus convergence and extension. 2006, Pubmed , Xenbase
DeLay, Technique to Target Microinjection to the Developing Xenopus Kidney. 2016, Pubmed , Xenbase
DeLay, Tissue-Specific Gene Inactivation in Xenopus laevis: Knockout of lhx1 in the Kidney with CRISPR/Cas9. 2018, Pubmed , Xenbase
Friedl, Tuning Collective Cell Migration by Cell-Cell Junction Regulation. 2017, Pubmed
Grikscheit, Formins at the Junction. 2016, Pubmed
Habas, Wnt/Frizzled activation of Rho regulates vertebrate gastrulation and requires a novel Formin homology protein Daam1. 2001, Pubmed , Xenbase
Hemmati-Brivanlou, Inhibition of activin receptor signaling promotes neuralization in Xenopus. 1994, Pubmed , Xenbase
Higashi, Comprehensive analysis of formin localization in Xenopus epithelial cells. 2019, Pubmed , Xenbase
Huebner, Coming to Consensus: A Unifying Model Emerges for Convergent Extension. 2018, Pubmed
Indra, Spatial and temporal organization of cadherin in punctate adherens junctions. 2018, Pubmed
Jaiswal, The formin Daam1 and fascin directly collaborate to promote filopodia formation. 2013, Pubmed
Kamei, Wnt signaling mediates new nephron formation during zebrafish kidney regeneration. 2019, Pubmed
Karner, Wnt9b signaling regulates planar cell polarity and kidney tubule morphogenesis. 2009, Pubmed , Xenbase
Kawabata Galbraith, MTSS1 Regulation of Actin-Nucleating Formin DAAM1 in Dendritic Filopodia Determines Final Dendritic Configuration of Purkinje Cells. 2018, Pubmed
Kida, Daam1 regulates the endocytosis of EphB during the convergent extension of the zebrafish notochord. 2007, Pubmed
Kim, Microsurgical approaches to isolate tissues from Xenopus embryos for imaging morphogenesis. 2013, Pubmed , Xenbase
Kim, Isolation and characterization of XKaiso, a transcriptional repressor that associates with the catenin Xp120(ctn) in Xenopus laevis. 2002, Pubmed , Xenbase
Krneta-Stankic, Temporal and spatial patterning of axial myotome fibers in Xenopus laevis. 2010, Pubmed , Xenbase
Kunimoto, Disruption of Core Planar Cell Polarity Signaling Regulates Renal Tubule Morphogenesis but Is Not Cystogenic. 2017, Pubmed
Lefevre, Self-organisation after embryonic kidney dissociation is driven via selective adhesion of ureteric epithelial cells. 2017, Pubmed
Li, Dishevelled-associated activator of morphogenesis 1 (Daam1) is required for heart morphogenesis. 2011, Pubmed , Xenbase
Li, Actin protrusions push at apical junctions to maintain E-cadherin adhesion. 2020, Pubmed
Lienkamp, Vertebrate kidney tubules elongate using a planar cell polarity-dependent, rosette-based mechanism of convergent extension. 2012, Pubmed , Xenbase
Liu, Mechanism of activation of the Formin protein Daam1. 2008, Pubmed , Xenbase
Lu, Structure of the FH2 domain of Daam1: implications for formin regulation of actin assembly. 2007, Pubmed , Xenbase
Marciano, p120 catenin is required for normal renal tubulogenesis and glomerulogenesis. 2011, Pubmed
McMahon, Development of the Mammalian Kidney. 2016, Pubmed
Mendonsa, E-cadherin in contact inhibition and cancer. 2018, Pubmed
Miller, Wnt to build a tube: contributions of Wnt signaling to epithelial tubulogenesis. 2010, Pubmed , Xenbase
Miller, Pronephric tubulogenesis requires Daam1-mediated planar cell polarity signaling. 2011, Pubmed , Xenbase
Moody, Segregation of fate during cleavage of frog (Xenopus laevis) blastomeres. 1990, Pubmed , Xenbase
Nagy, Impairment of Wnt11 function leads to kidney tubular abnormalities and secondary glomerular cystogenesis. 2016, Pubmed
Nishimura, Planar cell polarity links axes of spatial dynamics in neural-tube closure. 2012, Pubmed
Nishimura, DAAM1 stabilizes epithelial junctions by restraining WAVE complex-dependent lateral membrane motility. 2016, Pubmed
Nworu, Preparation of developing Xenopus muscle for sarcomeric protein localization by high-resolution imaging. 2014, Pubmed , Xenbase
O'Brien, Wnt11 directs nephron progenitor polarity and motile behavior ultimately determining nephron endowment. 2018, Pubmed
Shindo, PCP and septins compartmentalize cortical actomyosin to direct collective cell movement. 2014, Pubmed , Xenbase
Sive, Microinjection of Xenopus oocytes. 2010, Pubmed , Xenbase
Strickland, Light microscopy of echinoderm embryos. 2004, Pubmed
Tada, Convergent extension: using collective cell migration and cell intercalation to shape embryos. 2012, Pubmed , Xenbase
Takeichi, Dynamic contacts: rearranging adherens junctions to drive epithelial remodelling. 2014, Pubmed
Venegas-Ferrín, Comparison of Lim1 expression in embryos of frogs with different modes of reproduction. 2010, Pubmed , Xenbase
Vestweber, Cell-adhesion molecule uvomorulin during kidney development. 1985, Pubmed
Vize, Development of the Xenopus pronephric system. 1995, Pubmed , Xenbase
Williams, Loss of polarity alters proliferation and differentiation in low-grade endometrial cancers by disrupting Notch signaling. 2017, Pubmed
Yamashita, Crystal structure of human DAAM1 formin homology 2 domain. 2007, Pubmed
Yap, Adherens Junctions Revisualized: Organizing Cadherins as Nanoassemblies. 2015, Pubmed
