Click here to close
Hello! We notice that you are using Internet Explorer, which is not supported by Xenbase and may cause the site to display incorrectly.
We suggest using a current version of Chrome,
FireFox, or Safari.
BMC Ecol Evol
2021 Jun 30;211:134. doi: 10.1186/s12862-021-01864-z.
Show Gene links
Show Anatomy links
Independent pseudogenizations and losses of sox15 during amniote diversification following asymmetric ohnolog evolution.
Ogita Y, Tamura K, Mawaribuchi S, Takamatsu N, Ito M.
???displayArticle.abstract???
BACKGROUND: Four ohnologous genes (sox1, sox2, sox3, and sox15) were generated by two rounds of whole-genome duplication in a vertebrate ancestor. In eutherian mammals, Sox1, Sox2, and Sox3 participate in central nervous system (CNS) development. Sox15 has a function in skeletal muscle regeneration and has little functional overlap with the other three ohnologs. In contrast, the frog Xenopus laevis and zebrafish orthologs of sox15 as well as sox1-3 function in CNS development. We previously reported that Sox15 is involved in mouse placental development as neofunctionalization, but is pseudogenized in the marsupial opossum. These findings suggest that sox15 might have evolved with divergent gene fates during vertebrate evolution. However, knowledge concerning sox15 in other vertebrate lineages than therian mammals, anuran amphibians, and teleost fish is scarce. Our purpose in this study was to clarify the fate and molecular evolution of sox15 during vertebrate evolution.
RESULTS: We searched for sox15 orthologs in all vertebrate classes from agnathans to mammals by significant sequence similarity and synteny analyses using vertebrate genome databases. Interestingly, sox15 was independently pseudogenized at least twice during diversification of the marsupial mammals. Moreover, we observed independent gene loss of sox15 at least twice during reptile evolution in squamates and crocodile-bird diversification. Codon-based phylogenetic tree and selective analyses revealed an increased dN/dS ratio for sox15 compared to the other three ohnologs during jawed vertebrate evolution.
CONCLUSIONS: The findings revealed an asymmetric evolution of sox15 among the four ohnologs during vertebrate evolution, which was supported by the increased dN/dS values in cartilaginous fishes, anuran amphibians, and amniotes. The increased dN/dS value of sox15 may have been caused mainly by relaxed selection. Notably, independent pseudogenizations and losses of sox15 were observed during marsupial and reptile evolution, respectively. Both might have been caused by strong relaxed selection. The drastic gene fates of sox15, including neofunctionalization and pseudogenizations/losses during amniote diversification, might be caused by a release from evolutionary constraints.
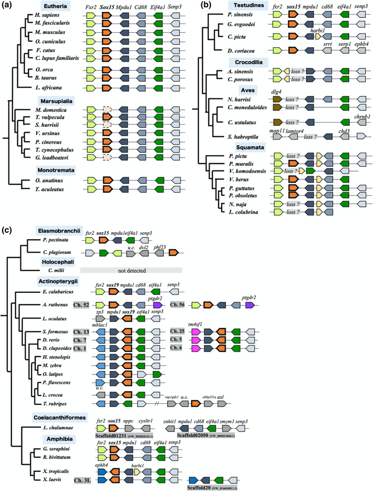
Fig. 1. Incomplete retention of sox15 during amniote evolution. Summary of synteny analysis of (a) mammalian, (b) reptilian, and (c) other gnathostomatan orthologs of sox15 using 56 Gnathostomata species. H. sapiens, Homo sapiens; M. fascicularis, Macaca fascicularis; M. musculus, Mus musculus; O. cuniculus, Oryctolagus cuniculus; F. catus, Felis catus; C. lupus familiaris, Canis lupus familiaris; O. orca, Orcinus orca; B. taurus, Bos taurus; L. africana; Loxodonta africana; M. domestica, Monodelphis domestica; T. vulpecula, Trichosurus vulpecula; S. harrisii, Sarcophilus harrisii; V. ursinus, Vombatus ursinus; P. cinereus, Phascolarctos cinereus; T. cynocephalus, Thylacinus cynocephalus; G. leadbeateri, Gymnobelideus leadbeateri; O. anatinus, Ornithorhynchus anatinus; T. aculeatus, Tachyglossus aculeatus; P. sinensis, Pelodiscus sinensis; G. evgoodei, Gopherus evgoodei; C. picta, Chrysemys picta; D. coriacea, Dermochelys coriacea; A. sinensis, Alligator sinensis; C. porosus, Crocodylus porosus; N. harrisi, Nannopterum harrisi; C. moneduloides, Corvus moneduloides; C. ustulatus, Catharus ustulatus; S. habroptila, Strigops habroptila; P. picta, Paroedura picta; P. muralis, Podarcis muralis; V. komodoensis, Varanus komodoensis; V. berus, Vipera berus; P. vitticeps, Pogona vitticeps; P. obsoletus, Pantherophis obsoletus; N. naja, Naja naja; L. colubrina, Laticauda colubrina; P. pectinata, Pristis pectinata; C. plagiosum, Chiloscyllium plagiosum; C. milii, Callorhinchus milii; E. calabaricus, Erpetoichthys calabaricus; A. ruthenus, Acipenser ruthenus; L. oculatus, Lepisosteus oculatus; S. formosus, Scleropages formosus; D. rerio, Danio rerio; D. clupeoides, Denticeps clupeoides; H. stenolepis, Hippoglossus stenolepis; M. zebra, Maylandia zebra; O. latipes, Oryzias latipes; P. flavescens, Perca flavescens; L. crocea, Larimichthys crocea; T. rubripes, Takifugu rubripes; L. chalumnae, Latimeria chalumnae; G. seraphini, Geotrypetes seraphini; R. bivittatum, Rhinatrema bivittatum; X. tropicalis, Xenopus tropicalis; and X. laevis, Xenopus laevis
Fig. 2. Independent pseudogenizations or losses of sox15 during marsupial or reptilian speciation. a Independent pseudogenization of sox15 during marsupial speciation. (Ï) indicates pseudogenization of sox15. Numbers from the first nucleotide in 225 nucleotide sequences encoding the HMG box are shown in the nucleotide alignment. In-frame stop codons and deletions with frame shift mutation are highlighted by gray boxes. Asterisks denote identical nucleotides among seven species following alignment. MRCA denotes most recent common ancestor. b, c Independent losses of sox15 in two lineages during reptilian speciation: Squamata including lizards and snakes (b) and Archosauromorpha including Testudines, crocodilians, and birds (c). ânum. speciesâ denotes the number of species examined in each lineage. Presence or loss of sox15 is shown asâ+âor â. âunknownâ indicates that the existence of sox15 was not determined in this analysis
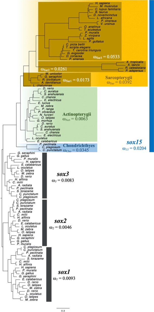
Fig. 3. dN/dS (Ï) values of four soxB1/G ohnologs (sox15 and sox1-3Â s) during vertebrate evolution. A total of 102 gap-containing 930 nucleotide sequences corresponding to 310 codons were used for this tree inference. The GTRâ+âFâ+âR5 model was selected as the best-fit model in this dataset and used for the inference. dN/dS (Ï) values were calculated using 234 nucleotide sites with gaps deleted on the same nucleotide alignment as the tree inference. The scale bar indicates nucleotide substitutions per site
Fig. 4. Proposed model for molecular evolution of sox15 and its ohnologous members sox1-3Â s during vertebrate evolution
Bowles,
Phylogeny of the SOX family of developmental transcription factors based on sequence and structural indicators.
2000, Pubmed
Bowles,
Phylogeny of the SOX family of developmental transcription factors based on sequence and structural indicators.
2000,
Pubmed Capella-Gutiérrez,
trimAl: a tool for automated alignment trimming in large-scale phylogenetic analyses.
2009,
Pubmed Crawford,
A phylogenomic analysis of turtles.
2015,
Pubmed Dehal,
Two rounds of whole genome duplication in the ancestral vertebrate.
2005,
Pubmed Delsuc,
A phylogenomic framework and timescale for comparative studies of tunicates.
2018,
Pubmed Feiner,
Asymmetric paralog evolution between the "cryptic" gene Bmp16 and its well-studied sister genes Bmp2 and Bmp4.
2019,
Pubmed Feiner,
Evolution of the vertebrate Pax4/6 class of genes with focus on its novel member, the Pax10 gene.
2014,
Pubmed
,
Xenbase Foster,
An SRY-related sequence on the marsupial X chromosome: implications for the evolution of the mammalian testis-determining gene.
1994,
Pubmed Gertz,
Composition-based statistics and translated nucleotide searches: improving the TBLASTN module of BLAST.
2006,
Pubmed Hara,
Madagascar ground gecko genome analysis characterizes asymmetric fates of duplicated genes.
2018,
Pubmed Hoegg,
Phylogenetic timing of the fish-specific genome duplication correlates with the diversification of teleost fish.
2004,
Pubmed Holland,
Gene duplications and the origins of vertebrate development.
1994,
Pubmed Ito,
Function and molecular evolution of mammalian Sox15, a singleton in the SoxG group of transcription factors.
2010,
Pubmed
,
Xenbase Kalyaanamoorthy,
ModelFinder: fast model selection for accurate phylogenetic estimates.
2017,
Pubmed Katoh,
MAFFT multiple sequence alignment software version 7: improvements in performance and usability.
2013,
Pubmed Lee,
Sox15 is required for skeletal muscle regeneration.
2004,
Pubmed Maruyama,
Differential roles for Sox15 and Sox2 in transcriptional control in mouse embryonic stem cells.
2005,
Pubmed Mizuseki,
SoxD: an essential mediator of induction of anterior neural tissues in Xenopus embryos.
1998,
Pubmed
,
Xenbase Nguyen,
IQ-TREE: a fast and effective stochastic algorithm for estimating maximum-likelihood phylogenies.
2015,
Pubmed Ochi,
Evolution of a tissue-specific silencer underlies divergence in the expression of pax2 and pax8 paralogues.
2012,
Pubmed
,
Xenbase Okuda,
Comparative genomic and expression analysis of group B1 sox genes in zebrafish indicates their diversification during vertebrate evolution.
2006,
Pubmed Okuda,
B1 SOX coordinate cell specification with patterning and morphogenesis in the early zebrafish embryo.
2010,
Pubmed
,
Xenbase Prior,
SOX genes: architects of development.
1996,
Pubmed Pyron,
A phylogeny and revised classification of Squamata, including 4161 species of lizards and snakes.
2013,
Pubmed Ronquist,
MrBayes 3.2: efficient Bayesian phylogenetic inference and model choice across a large model space.
2012,
Pubmed Session,
Genome evolution in the allotetraploid frog Xenopus laevis.
2016,
Pubmed
,
Xenbase Smith,
Sequencing of the sea lamprey (Petromyzon marinus) genome provides insights into vertebrate evolution.
2013,
Pubmed Solovyev,
Automatic annotation of eukaryotic genes, pseudogenes and promoters.
2006,
Pubmed Sullivan,
Easyfig: a genome comparison visualizer.
2011,
Pubmed Suyama,
PAL2NAL: robust conversion of protein sequence alignments into the corresponding codon alignments.
2006,
Pubmed Uchikawa,
Two distinct subgroups of Group B Sox genes for transcriptional activators and repressors: their expression during embryonic organogenesis of the chicken.
1999,
Pubmed Wegner,
From head to toes: the multiple facets of Sox proteins.
1999,
Pubmed Wertheim,
RELAX: detecting relaxed selection in a phylogenetic framework.
2015,
Pubmed Yamada,
Mammalian Sox15 gene: promoter analysis and implications for placental evolution.
2008,
Pubmed Yamada,
Sox15 enhances trophoblast giant cell differentiation induced by Hand1 in mouse placenta.
2006,
Pubmed Yang,
PAML 4: phylogenetic analysis by maximum likelihood.
2007,
Pubmed