XB-ART-58245
J Dev Biol
2021 Jun 30;93:. doi: 10.3390/jdb9030025.
Show Gene links
Show Anatomy links
Mutations in SIX1 Associated with Branchio-oto-Renal Syndrome (BOR) Differentially Affect Otic Expression of Putative Target Genes.
Mehdizadeh T, Majumdar HD, Ahsan S, Tavares ALP, Moody SA.
???displayArticle.abstract???
Several single-nucleotide mutations in SIX1 underlie branchio-otic/branchio-oto-renal (BOR) syndrome, but the clinical literature has not been able to correlate different variants with specific phenotypes. We previously assessed whether variants in either the cofactor binding domain (V17E, R110W) or the DNA binding domain (W122R, Y129C) might differentially affect early embryonic gene expression, and found that each variant had a different combination of effects on neural crest and placode gene expression. Since the otic vesicle gives rise to the inner ear, which is consistently affected in BOR, herein we focused on whether the variants differentially affected the otic expression of genes previously found to be likely Six1 targets. We found that V17E, which does not bind Eya cofactors, was as effective as wild-type Six1 in reducing most otic target genes, whereas R110W, W122R and Y129C, which bind Eya, were significantly less effective. Notably, V17E reduced the otic expression of prdm1, whereas R110W, W122R and Y129C expanded it. Since each mutant has defective transcriptional activity but differs in their ability to interact with Eya cofactors, we propose that altered cofactor interactions at the mutated sites differentially interfere with their ability to drive otic gene expression, and these differences may contribute to patient phenotype variability.
???displayArticle.pubmedLink??? 34208995
???displayArticle.pmcLink??? PMC8293042
???displayArticle.link??? J Dev Biol
???displayArticle.grants??? [+]
DE026434 NIDCR NIH HHS, DE022065 NIDCR NIH HHS, R01 DE026434 NIDCR NIH HHS
Genes referenced: cdca8 eya2 pa2g4 prdm1 six1 spry1 tspan13
Phenotypes: Xla Wt + six1-150(Fig. 2EG) [+]
Xla Wt + six1-150(Fig. 2KM)
Xla Wt + six1-150(Fig. 2NP)
Xla Wt + six1-150(Fig. 3A (red))
Xla Wt + six1-400(Fig 2B)
Xla Wt + six1-400(Fig. 2HJ)
Xla Wt + six1-400(Fig. 3B (red))
Xla Wt + six1-EnR(Fig. 2IJ)
Xla Wt + six1-EnR(Fig. 2OP)
Xla Wt + six1 MO(Fig 1A)
Xla Wt + six1 MO(Fig. 1A)
Xla Wt + six1 MO(Fig. 1B)
Xla Wt + six1 MO(Fig. 1C)
Xla Wt + six1 MO(Fig. 1D)
Xla Wt + six1 MO(Fig. 1E)
Xla Wt + six1 MO(Fig. 1F)
Xla Wt + six1-R110W(Fig. 3B (black))
Xla Wt + six1-V17E(Fig. 3A (black))
Xla Wt + six1-VP16(Fig 2CD)
Xla Wt + six1-VP16(Fig. 2FG)
Xla Wt + six1-VP16(Fig. 2LM)
Xla Wt + six1-W122R(Fig. 3B (pink))
Xla Wt + six1-150(Fig. 2NP)
Xla Wt + six1-150(Fig. 3A (red))
Xla Wt + six1-400(Fig 2B)
Xla Wt + six1-400(Fig. 2HJ)
Xla Wt + six1-400(Fig. 3B (red))
Xla Wt + six1-EnR(Fig. 2IJ)
Xla Wt + six1-EnR(Fig. 2OP)
Xla Wt + six1 MO(Fig 1A)
Xla Wt + six1 MO(Fig. 1A)
Xla Wt + six1 MO(Fig. 1B)
Xla Wt + six1 MO(Fig. 1C)
Xla Wt + six1 MO(Fig. 1D)
Xla Wt + six1 MO(Fig. 1E)
Xla Wt + six1 MO(Fig. 1F)
Xla Wt + six1-R110W(Fig. 3B (black))
Xla Wt + six1-V17E(Fig. 3A (black))
Xla Wt + six1-VP16(Fig 2CD)
Xla Wt + six1-VP16(Fig. 2FG)
Xla Wt + six1-VP16(Fig. 2LM)
Xla Wt + six1-W122R(Fig. 3B (pink))
???attribute.lit??? ???displayArticles.show???
|
|
Figure 1. Six1 is required for otic gene expression. Top: Six1 is predicted to act upstream of the investigated genes. If correct, then the expression domain and/or intensity should be reduced (red arrow) when Six1 is knocked down. Those genes with an asterisk were shown to have Six1 bound to an enhancer in mouse E10.5 otic vesicles [42]. We found that the otic placode ((A), left image) or otic vesicle ((A), right image, (BâF)) expression of eya2 (A), prdm1 (B), spry1 (C), tspan13 (D), zbtb16 (E) and pa2g4 (F) was reduced on the MO-mediated knock-down side of each embryo (red arrow) compared to the control side (black arrow) of the same embryo. A, left image and B are frontal views; A, right image and C-F are side views. Dorsal is to the top. |
|
|
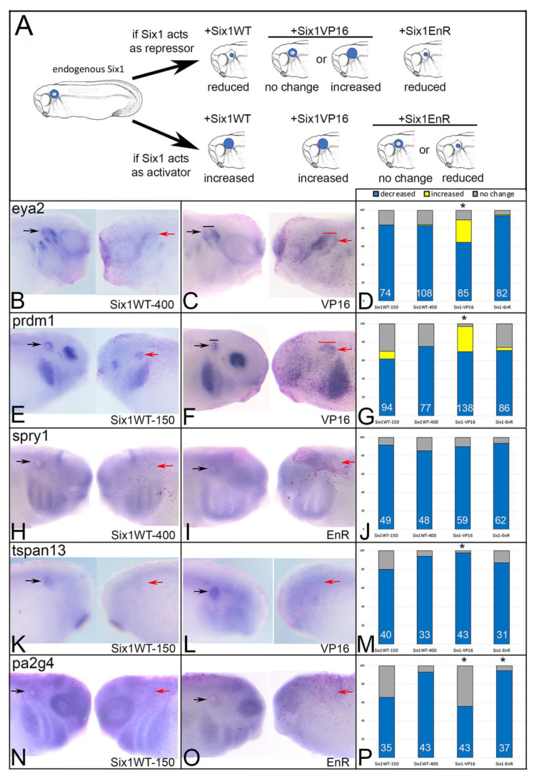
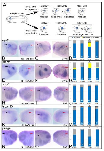
Figure 2. Increased Six1 alters otic gene expression. Transcripts encoding wild-type Six1 (Six1WT, either 150 or 400 pg), activating Six1 (VP16, 100 pg) or repressive Six1 (EnR, 100 pg) were microinjected into blastomeres that contribute to otic structures on one side of embryos containing endogenous levels of Six1. (A) The effects on otic vesicle gene expression (blue) were compared between embryos injected with Six1WT mRNA (+Six1WT) versus those injected with either Six1VP16 (+Six1VP16) or Six1EnR (+Six1EnR) mRNAs. If Six1 acts as a repressor (top row), then additional Six1WT should reduce gene expression, Six1VP16 should either cause no change or increase it, and Six1EnR should also reduce it. If Six1 acts as an activator (bottom row), then additional Six1WT should increase gene expression, Six1VP16 should also increase it, and Six1EnR should cause either no change or reduce it. (BâP) Gene expression was assayed by ISH for eya2 (B,C), prdm1 (E,F), spry1 (H,I), tspan13 (K,L) and pa2g4 (N,O). The control, uninjected side of each embryo is on the left and the mRNA-injected side of the same embryo is on the right. Otic gene expression on the control side is indicated by black arrows, and that on the mRNA-injected side by red arrows. In C and F, the width of the otic vesicle is indicated by a black (control) or red (injected) bar. Frequencies of the effects (blue, decreased expression; yellow, increased expression; grey, no change) are indicated by bar graphs (D,G,J,M,P). For eya2 (D) and prdm1 (G), the frequencies for Six1VP16 were significantly different from both Six1WT-150 and SixWT-400 (*, p < 0.0001). For tspan13 (M), the frequencies for Six1VP16 were significantly different from Six1WT-150 (*, p < 0.05), but not from SixWT-400. For pa2g4 (P), the frequencies for Six1VP16 were significantly different from SixWT-400 (*, p < 0.0001), and the frequencies for Six1EnR were significantly different from SixWT-150 (*, p < 0.01). White numbers inside each bar denotes the number of embryos analyzed. |
|
|
Figure 3. Gene expression changes in whole head samples assessed by qPCR. (A). Levels of expression in whole heads collected from uninjected, sibling-matched embryos (controls, blue bars), and embryos injected with mRNA encoding either Six1WT (red bars) or V17E (black bars). Significant differences from control (p < 0.05) are indicated by an asterisk; significant differences from Six1WT (p < 0.05) are indicated by #. (B). Levels of expression in whole heads collected from uninjected, sibling-matched embryos (controls, blue bars), and embryos injected with mRNA encoding either Six1WT (red bars), R110W (black bars), W122R (purple bars) or Y129C (orange bars). Significant differences from control (p < 0.05) are indicated by an asterisk. Significant differences from Six1WT (p < 0.05) are indicated by #. Data are from three independent samples run in duplicate. |
|
|
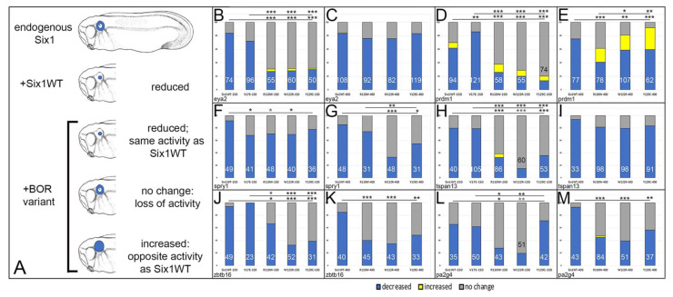
Figure 4. Otic gene expression is altered by Six1 mutants as assessed by ISH. (A): Transcripts encoding wild-type Six1 (Six1WT) or BOR variants were microinjected into blastomeres that contribute to otic structures on one side of embryos containing endogenous levels of Six1. The effects on otic vesicle gene expression (blue) were compared between embryos injected with Six1WT (+Six1WT) versus those injected with a BOR variant (+BOR variant). Since Six1WT reduced each otic target gene, if the BOR variant also reduced it at the same frequency, then the variant has the same activity as SixWT. If the BOR variant caused no change in expression, then it has lost activity. If the BOR variant increased expression, then it has the opposite activity of SixWT. (B). Percentages of embryos in which eya2 otic expression was decreased (blue), increased (yellow) or not changed (grey) after microinjection of 150 pg of Six1WT, V17E, R110W, W122R or Y129C mRNAs. Numbers inside bars denote number of embryos analyzed. Lower line and asterisks indicate comparison of Six1WT frequencies to those of each mutant. Upper line and asterisks indicate comparison of V17E frequencies to those of the other three mutants. * p < 0.01; **, p < 0.001; ***, p < 0.0001 comparison by chi-square test. (C). Percentages of embryos in which eya2 otic expression was altered after microinjection of 400 pg of Six1WT, R110W, W122R or Y129C mRNAs. There were no significant differences between the different groups. Labeling as in (B). (D). Percentages of embryos in which prdm1 otic expression was altered after microinjection of 150 pg of Six1WT, V17E, R110W, W122R or Y129C mRNAs. Labeling as in (B). (E). Percentages of embryos in which prdm1 otic expression was altered after microinjection of 400 pg of Six1WT, R110W, W122R or Y129C mRNAs. Labeling as in (B). (F). Percentages of embryos in which spry1 otic expression was altered after microinjection of 150 pg of Six1WT, V17E, R110W, W122R or Y129C mRNAs. Labeling as in (B). (G). Percentages of embryos in which spry1 otic expression was altered after microinjection of 400 pg of Six1WT, R110W, W122R or Y129C mRNAs. Labeling as in (B). (H). Percentages of embryos in which tspan13 otic expression was altered after microinjection of 150 pg of Six1WT, V17E, R110W, W122R or Y129C mRNAs. Labeling as in (B). (I). Percentages of embryos in which tspan13 otic expression was altered after microinjection of 400 pg of Six1WT, R110W, W122R or Y129C mRNAs. There were no significant differences between the different groups. Labeling as in (B). (J). Percentages of embryos in which zbtb16 otic expression was altered after microinjection of 150 pg of Six1WT, V17E, R110W, W122R or Y129C mRNAs. Labeling as in (B). (K). Percentages of embryos in which zbtb16 otic expression was altered after microinjection of 400 pg of Six1WT, R110W, W122R or Y129C mRNAs. Labeling as in (B). (L). Percentages of embryos in which pa2g4 otic expression was altered after microinjection of 150 pg of Six1WT, V17E, R110W, W122R or Y129C mRNAs. Labeling as in (B). (M). Percentages of embryos in which pa2g4 otic expression was altered after microinjection of 400 pg of Six1WT, R110W, W122R or Y129C mRNAs. Labeling as in (B). |
|
|
Graphical abstract |
References [+] :
Ando,
Slc12a2 is a direct target of two closely related homeobox proteins, Six1 and Six4.
2005, Pubmed
Ando, Slc12a2 is a direct target of two closely related homeobox proteins, Six1 and Six4. 2005, Pubmed
Bricaud, The transcription factor six1 inhibits neuronal and promotes hair cell fate in the developing zebrafish (Danio rerio) inner ear. 2006, Pubmed
Bricaud, Balancing cell numbers during organogenesis: Six1a differentially affects neurons and sensory hair cells in the inner ear. 2011, Pubmed
Brugmann, Six1 promotes a placodal fate within the lateral neurogenic ectoderm by functioning as both a transcriptional activator and repressor. 2004, Pubmed , Xenbase
Chang, Branchio-oto-renal syndrome: the mutation spectrum in EYA1 and its phenotypic consequences. 2004, Pubmed
Chen, Initiation of olfactory placode development and neurogenesis is blocked in mice lacking both Six1 and Six4. 2009, Pubmed
Christophorou, Activation of Six1 target genes is required for sensory placode formation. 2009, Pubmed
Eguchi, Spatiotemporal expression of Prdm genes during Xenopus development. 2015, Pubmed , Xenbase
Felthaus, ZBTB16 induces osteogenic differentiation marker genes in dental follicle cells independent from RUNX2. 2014, Pubmed
Fraser, Frequency of the branchio-oto-renal (BOR) syndrome in children with profound hearing loss. 1980, Pubmed
Gray, Mouse brain organization revealed through direct genome-scale TF expression analysis. 2004, Pubmed
Grocott, The peripheral sensory nervous system in the vertebrate head: a gene regulatory perspective. 2012, Pubmed
Hoskins, Transcription factor SIX5 is mutated in patients with branchio-oto-renal syndrome. 2007, Pubmed
Ikeda, Six1 is essential for early neurogenesis in the development of olfactory epithelium. 2007, Pubmed
Ikeda, Six1 is indispensable for production of functional progenitor cells during olfactory epithelial development. 2010, Pubmed
Ishihara, Multiple evolutionarily conserved enhancers control expression of Eya1. 2008, Pubmed
Jusiak, Regulation of Drosophila eye development by the transcription factor Sine oculis. 2014, Pubmed
Kawakami, Six family genes--structure and function as transcription factors and their roles in development. 2000, Pubmed
Kenyon, Fly SIX-type homeodomain proteins Sine oculis and Optix partner with different cofactors during eye development. 2005, Pubmed
Klein, The first cleavage furrow demarcates the dorsal-ventral axis in Xenopus embryos. 1987, Pubmed , Xenbase
Ko, Opposing roles of the two isoforms of ErbB3 binding protein 1 in human cancer cells. 2016, Pubmed
Kobayashi, The homeobox protein Six3 interacts with the Groucho corepressor and acts as a transcriptional repressor in eye and forebrain formation. 2001, Pubmed
Kochhar, SIX1 mutation screening in 247 branchio-oto-renal syndrome families: a recurrent missense mutation associated with BOR. 2008, Pubmed
Kochhar, Branchio-oto-renal syndrome. 2007, Pubmed
Konishi, Six1 and Six4 promote survival of sensory neurons during early trigeminal gangliogenesis. 2006, Pubmed
Kribelbauer, Low-Affinity Binding Sites and the Transcription Factor Specificity Paradox in Eukaryotes. 2019, Pubmed
Krug, Mutation screening of the EYA1, SIX1, and SIX5 genes in a large cohort of patients harboring branchio-oto-renal syndrome calls into question the pathogenic role of SIX5 mutations. 2011, Pubmed
Li, Dynamic changes in cis-regulatory occupancy by Six1 and its cooperative interactions with distinct cofactors drive lineage-specific gene expression programs during progressive differentiation of the auditory sensory epithelium. 2020, Pubmed
Li, EYA1 mutations associated with the branchio-oto-renal syndrome result in defective otic development in Xenopus laevis. 2010, Pubmed , Xenbase
Li, Eya protein phosphatase activity regulates Six1-Dach-Eya transcriptional effects in mammalian organogenesis. 2003, Pubmed
Maharana, A gene regulatory network underlying the formation of pre-placodal ectoderm in Xenopus laevis. 2018, Pubmed , Xenbase
Miyata, Regional differences of proteins in isolated cells of early embryos of Xenopus laevis. 1987, Pubmed , Xenbase
Moody, Transcriptional regulation of cranial sensory placode development. 2015, Pubmed
Moody, Using Xenopus to discover new genes involved in branchiootorenal spectrum disorders. 2015, Pubmed , Xenbase
Moody, Lineage Tracing and Fate Mapping in Xenopus Embryos. 2018, Pubmed , Xenbase
Moody, Segregation of fate during cleavage of frog (Xenopus laevis) blastomeres. 1990, Pubmed , Xenbase
Neilson, Pa2G4 is a novel Six1 co-factor that is required for neural crest and otic development. 2017, Pubmed , Xenbase
Neilson, Developmental expression patterns of candidate cofactors for vertebrate six family transcription factors. 2010, Pubmed , Xenbase
Neilson, Mcrs1 interacts with Six1 to influence early craniofacial and otic development. 2020, Pubmed , Xenbase
Ohto, Cooperation of six and eya in activation of their target genes through nuclear translocation of Eya. 1999, Pubmed
Ozaki, Six1 controls patterning of the mouse otic vesicle. 2004, Pubmed
Patrick, Structure-function analyses of the human SIX1-EYA2 complex reveal insights into metastasis and BOR syndrome. 2013, Pubmed
Patrick, Biochemical and functional characterization of six SIX1 Branchio-oto-renal syndrome mutations. 2009, Pubmed
Pignoni, The eye-specification proteins So and Eya form a complex and regulate multiple steps in Drosophila eye development. 1997, Pubmed
Powell, Prdm1a directly activates foxd3 and tfap2a during zebrafish neural crest specification. 2013, Pubmed
Prajapati, PRDM1 controls the sequential activation of neural, neural crest and sensory progenitor determinants. 2019, Pubmed
Riddiford, Dissecting the pre-placodal transcriptome to reveal presumptive direct targets of Six1 and Eya1 in cranial placodes. 2016, Pubmed , Xenbase
Ruf, A gene locus for branchio-otic syndrome maps to chromosome 14q21.3-q24.3. 2003, Pubmed
Ruf, SIX1 mutations cause branchio-oto-renal syndrome by disruption of EYA1-SIX1-DNA complexes. 2004, Pubmed
Saint-Jeannet, Establishing the pre-placodal region and breaking it into placodes with distinct identities. 2014, Pubmed , Xenbase
Sanggaard, Branchio-oto-renal syndrome: detection of EYA1 and SIX1 mutations in five out of six Danish families by combining linkage, MLPA and sequencing analyses. 2007, Pubmed
Schlosser, Eya1 and Six1 promote neurogenesis in the cranial placodes in a SoxB1-dependent fashion. 2008, Pubmed , Xenbase
Schlosser, Molecular anatomy of placode development in Xenopus laevis. 2004, Pubmed , Xenbase
Schlosser, Making senses development of vertebrate cranial placodes. 2010, Pubmed , Xenbase
Shah, Six1 proteins with human branchio-oto-renal mutations differentially affect cranial gene expression and otic development. 2020, Pubmed , Xenbase
Silver, Functional dissection of eyes absent reveals new modes of regulation within the retinal determination gene network. 2003, Pubmed
Simrick, Sprouty genes are essential for the normal development of epibranchial ganglia in the mouse embryo. 2011, Pubmed
Streit, Specification of sensory placode progenitors: signals and transcription factor networks. 2018, Pubmed
Sullivan, Six1 and Irx1 have reciprocal interactions during cranial placode and otic vesicle formation. 2019, Pubmed , Xenbase
Termini, Tetraspanins Function as Regulators of Cellular Signaling. 2017, Pubmed
Wilm, Essential roles of a zebrafish prdm1/blimp1 homolog in embryo patterning and organogenesis. 2005, Pubmed , Xenbase
Wright, Cooperative and independent functions of FGF and Wnt signaling during early inner ear development. 2015, Pubmed , Xenbase
Yan, A developmental stage-specific network approach for studying dynamic co-regulation of transcription factors and microRNAs during craniofacial development. 2020, Pubmed
Yan, Microarray identification of novel genes downstream of Six1, a critical factor in cranial placode, somite, and kidney development. 2015, Pubmed , Xenbase
Yan, foxD5 plays a critical upstream role in regulating neural ectodermal fate and the onset of neural differentiation. 2009, Pubmed , Xenbase
Yang, Conditional expression of Spry1 in neural crest causes craniofacial and cardiac defects. 2010, Pubmed
Zhang, Six1 is essential for differentiation and patterning of the mammalian auditory sensory epithelium. 2017, Pubmed
Zhang, Eya2 expression during mouse embryonic development revealed by Eya2lacZ knockin reporter and homozygous mice show mild hearing loss. 2021, Pubmed
Zheng, The role of Six1 in mammalian auditory system development. 2003, Pubmed
Zou, Eya1 and Six1 are essential for early steps of sensory neurogenesis in mammalian cranial placodes. 2004, Pubmed
