XB-ART-58237
Sci Rep
2021 Jun 25;111:13333. doi: 10.1038/s41598-021-92495-3.
Show Gene links
Show Anatomy links
The highly conserved FOXJ1 target CFAP161 is dispensable for motile ciliary function in mouse and Xenopus.
Beckers A, Fuhl F, Ott T, Boldt K, Brislinger MM, Walentek P, Schuster-Gossler K, Hegermann J, Alten L, Kremmer E, Przykopanski A, Serth K, Ueffing M, Blum M, Gossler A.
???displayArticle.abstract???
Cilia are protrusions of the cell surface and composed of hundreds of proteins many of which are evolutionary and functionally well conserved. In cells assembling motile cilia the expression of numerous ciliary components is under the control of the transcription factor FOXJ1. Here, we analyse the evolutionary conserved FOXJ1 target CFAP161 in Xenopus and mouse. In both species Cfap161 expression correlates with the presence of motile cilia and depends on FOXJ1. Tagged CFAP161 localises to the basal bodies of multiciliated cells of the Xenopus larval epidermis, and in mice CFAP161 protein localises to the axoneme. Surprisingly, disruption of the Cfap161 gene in both species did not lead to motile cilia-related phenotypes, which contrasts with the conserved expression in cells carrying motile cilia and high sequence conservation. In mice mutation of Cfap161 stabilised the mutant mRNA making genetic compensation triggered by mRNA decay unlikely. However, genes related to microtubules and cilia, microtubule motor activity and inner dyneins were dysregulated, which might buffer the Cfap161 mutation.
???displayArticle.pubmedLink??? 34172766
???displayArticle.pmcLink??? PMC8233316
???displayArticle.link??? Sci Rep
???displayArticle.grants??? [+]
WA3365/2-1 Deutsche Forschungsgemeinschaft, GO449/14-1 Deutsche Forschungsgemeinschaft
Species referenced: Xenopus laevis
Genes referenced: cetn4 cfap161 epha8 foxj1 foxj1.2 hprt1 ift88 mhc2-dab prl.2 slc7a5
GO keywords: motile cilium
gRNAs referenced: cfap161 gRNA1 cfap161 gRNA2
Phenotypes: Xla Wt + foxj1(Fig. 2 F) [+]
???attribute.lit??? ???displayArticles.show???
|
|
Figure 1. Expression of Cfap161 in mouse and Xenopus. (A) Analysis of Cfap161 and Foxj1 expression by RT-PCR of RNA from wild type adult organs as indicated on top. Hprt was used as quality control. The full-size agarose gel is shown in Fig. S8. (B) WISH of E7.75 wild type murine embryo (a, aâ²) and SISH of E16.5 wild type embryos showing Cfap161 expression (arrowheads) in the node (a) and indicated tissues (bâe) that develop motile cilia. Red boxed area in (a) indicate the region shown in higher magnification in (aâ²). (C) SISH analysis of wild type adult tissues (indicated on top). Red boxed areas in (aâf) indicate the regions shown at higher magnification in (aâ²âfâ²). White arrowheads point to regions of expression in cells possessing motile cilia. Red arrowheads point to regions of cells with primary cilia. PRL photoreceptor layer, INL inner nuclear layer, GCL ganglion cell layer. (D) Xenopus WISH detected cfap161 transcripts in the leftâright organiser (LRO; a, aâ²), floor plate (FP; aâ²), nephrostomes marked by white arrowheads (b), multiciliated cells (MCCs) of the skin (b), stomach (stom.; c, câ²), branchial chamber (BC; c, câ³) subcommissural organ (SCO; c, câ´) and in the zona limitans intrathalamica (ZLI; c, câ´). Transversal section planes are indicated with stippled lines and shown in (aâ², câ², câ³, câ´). Scale bars: (B, D)â=â100 µm; (C)â=â500 µm. |
|
|
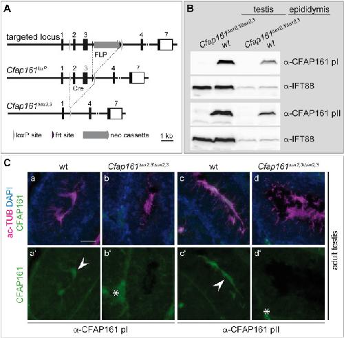
Figure 2. Localisation of CFAP161 and the dependence on FOXJ1. (A) Schematic representation of the exon structure of Cfap161 and regions encoding the peptides (pI and pII) used for the generation of antibodies. (B) Western blot of overexpressed (CFAP161Flag in CHO cells) and endogenous CFAP161 (from mouse testis lysate) detected with monoclonal (pI) and polyclonal (pII) antibodies. The full-size Western blots are shown in Fig. S9A. (C) Induction of CFAP161 expression during cilia formation of airâliquid interface (ALI) cultures of mouse tracheal epithelial cells (mTEC). α-CFAP161 pII was used for visualising CFAP161, α-IFT88 to monitor ciliogenesis and α-β-Tubulin (β-TUB) as loading control. The full-size Western blot is shown in Fig. S9B. (D) Detection of endogenous CFAP161 by indirect immunohistochemistry of E17.5 wild type and Foxj1-mutant sections. Red boxed areas in a-h indicate the regions shown at higher magnification in aâ²âhâ². Note that CFAP161 is absent in all analysed tissues of Foxj1lacZ/lacZ specimens. α-CFAP161 pI was used for the indirect DAB-immunostaining. (E) Expression of cfap161 was largely erased in foxj1-crispant embryos (b, bâ²) in comparison to wild types (a, aâ²). Red boxed areas in (a, b) indicate the regions shown at higher magnification in (aâ², bâ²). (F) Unilateral foxj1 gain of function (foxj1-GOF) induced cfap161. Side of injection as indicated by asterisk. Scale bars: (D)â=â500 µm; (E, F)â=â100 µm. |
|
|
Figure 3. Subcellular localisation of CFAP161. (A) Indirect immunofluorenscence staining of murine adult fallopian tube sections (a, b), sections of adult respiratory epithelium of the nasal cavity (c, d), and seminiferous tubule of the adult testis (e, eâ²) showing localisation of CFAP161 to the ciliary axoneme and flagella, respectively. The distal region of cilia marked by white arrowhead lacks CFAP161. Boxed areas in a-d indicate the regions shown at higher magnification in aâ²âdâ² and aâ³âdâ³, boxed areas in aâ²âdâ² and aâ³âdâ³ indicate the regions shown enlarged in the respective insets. (B) Localisation of mouse GPF-CFAP161 in Xenopus MCCs co-expressing the basal body marker Cetn4-RFP (a) revealed accumulation of CFAP161 in anterior juxtaposition (aâ²) underneath Cetn4 (aâ³) as illustrated in (b). Boxed area in (a) indicate the region shown at higher magnification in (aâ²). Orthogonal section as indicated and shown in (aâ³). Scale bars: (A)aâdâ=â100 µm; (A)e, eâ²â=â25 µm; Bâ=â100 µm. |
|
|
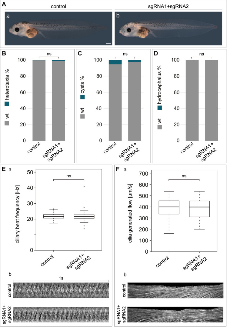
Figure 4. No cilia related phenotypes in Xenopus cfap161-crispants. (A) Representative wild type (a) and crispant (b) tadpoles at stage 45. (B) Evaluation of organ situs, embryonic cysts (C) and hydrocephalus (D) in 297 crispants obtained in 5 independent experiments. Statistical calculation of organ situs defects, cyst analysis or hydrocephalus formation was performed using chi square (http://www.physics.csbsju.edu/stats/contingency_NROW_NCOLUMN_form.html). (E) Ciliary beat frequency (CBF) in wild type and crispants. (a) Statistical evaluation of CBF. Results from 3 independent experiments with each 5 embryos and 5 analysed MCCs per embryo. Graph displays respective values with mean and s.d. Raw data are shown in Table S3. (b) Kymographs of ciliary motility of single MCCs of wild type and crispant embryos. (F) Cilia generated flow (CGF) (a) Statistical evaluation of CGF, velocities of bead transport in wild type and crispant embryos. Results from 3 independent experiments with 8 analysed specimens each. Graph displays respective values with mean and s.d. Raw data are shown in Table S4. (b) Maximum intensity projection of bead transport of single wild type and crispant embryo. Compared to wild type specimens no significant deviations were recorded in any experiment. ns Pâ>â0.05. p-values were calculated via Wilcoxon-Match-Pair test in RStudio. Scale bar: (A)â=â500 µm. |
|
|
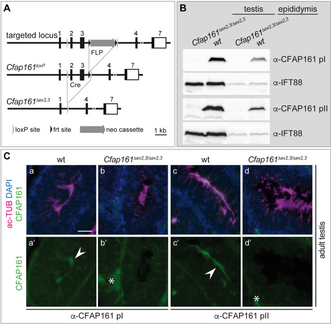
Figure 5. Generation of a murine Cfap161-null allele Cfap161âex2,3. (A) Schematic drawing showing the structure of the targeted Cfap161 locus and mutated alleles (Cfap161loxP and Cfap161âex2,3). (B) Western blots of testis and epididymis lysates with monoclonal pI and polyclonal pII antibody show absence of CFAP161 in the mutant (Cfap161âex2,3/âex2,3). α-IFT88 was used as loading control. The full-size Western blots are shown in Fig. S9C. (C) Indirect immunofluorescence of wild type (a, aâ², c, câ²) and Cfap161âex2,3 mutant (b, bâ², d, dâ²) testis sections showing absence of CFAP161 from flagella of mutant sperm. White arrowheads: flagella; asterisk: non-specific staining around seminiferous tubules. Scale bar: (C)â=â50 µm. |
|
|
Figure 6. Absence of phenotypes in Cfap161âex2,3 mutants. (A) Schematic drawing of the brain indicating the planes of the sections shown in (Caâd). (B) Schematic drawing of the face skull indicating the planes of the sections shown in (Cgâj). (C) (aâd) Sections of wild type (a, c) and Cfap161âex2,3 mutant (b, d) brains at the two horizontal levels indicated in (A). Red boxed areas indicate the regions shown at higher magnification in aâ², bâ², câ², câ³, dâ², and dâ³. Asterisks marks the choroid plexus in the ventricle lumen. (e, f) Representative sections of wild type (e) and Cfap161âex2,3 mutant (f) lungs. Red boxed areas indicate the regions shown at higher magnification in eâ², and fâ². Arrows point to PAS-positive (purple stained) cells, representing the mucus producing cells. (gâj) Sections of wild type (g, i) and Cfap161âex2,3 mutant (h, j) nasal cavities at the two horizontal levels indicated in (B). Red boxed areas indicate the regions shown at higher magnification in gâ², and hâ². Scale bars: (C)aâd: 1 mm; (C)eâjâ=â500 µm. |
|
|
cfap161 (cilia and flagella associated protein 161) gene expression in dorsal explant from a X. laevis embryo, assayed via in situ hybridization at NF stage 16. |
|
|
cfap161 (cilia and flagella associated protein 161) gene expression in a X. laevis embryo, assayed via in situ hybridization NF stage 32, lateral view, anterior left, dorsal up. |
|
|
Fig. S4. Subcellular localisation of Xenopus Cfap161 N- or C-terminally HA-tagged Cfap161 was expressed in Xenopus skin MCCs in combination with GFP-Cetn4 to label basal bodies. Cfap161 signals were found throughout the cells but did not specifically accumulate in cilia. Apical and orthogonal views as indicated. Scales bars = 100 µm. |
|
|
Fig. S6. Genome editing of the cfap161 locus in Xenopus. (A) Sequence of the cfap161 L-allele of genome edited specimens injected with sgRNA1, which targets exon 1. (B) Sequence of the cfap161 L-allele of genome edited specimens injected with sgRNA2, which targets exon 3. (C) cfap161 transcripts were reduced in cfap161-crispants (b) at stage 30, compared to wt (a) with a focus on the skin. Red boxed areas in (a,b) indicate the regions shown at higher magnification in (aâ, bâ). Scale bar: C = 150 µm. |
References [+] :
Afzelius,
Male and female infertility problems in the immotile-cilia syndrome.
1983, Pubmed
Afzelius, Male and female infertility problems in the immotile-cilia syndrome. 1983, Pubmed
Alten, Differential regulation of node formation, nodal ciliogenesis and cilia positioning by Noto and Foxj1. 2012, Pubmed
Ashburner, Gene ontology: tool for the unification of biology. The Gene Ontology Consortium. 2000, Pubmed
Austin-Tse, Zebrafish Ciliopathy Screen Plus Human Mutational Analysis Identifies C21orf59 and CCDC65 Defects as Causing Primary Ciliary Dyskinesia. 2013, Pubmed
Banizs, Dysfunctional cilia lead to altered ependyma and choroid plexus function, and result in the formation of hydrocephalus. 2005, Pubmed
Beckers, The evolutionary conserved FOXJ1 target gene Fam183b is essential for motile cilia in Xenopus but dispensable for ciliary function in mice. 2018, Pubmed , Xenbase
Beckers, The FOXJ1 target Cfap206 is required for sperm motility, mucociliary clearance of the airways and brain development. 2020, Pubmed , Xenbase
Berbari, The primary cilium as a complex signaling center. 2009, Pubmed
Brody, Ciliogenesis and left-right axis defects in forkhead factor HFH-4-null mice. 2000, Pubmed
Brown, Cilia and Diseases. 2014, Pubmed
Chen, Mutation of the mouse hepatocyte nuclear factor/forkhead homologue 4 gene results in an absence of cilia and random left-right asymmetry. 1998, Pubmed
Choksi, Systematic discovery of novel ciliary genes through functional genomics in the zebrafish. 2014, Pubmed
de Vries, Expression of Cre recombinase in mouse oocytes: a means to study maternal effect genes. 2000, Pubmed
El-Brolosy, Genetic compensation: A phenomenon in search of mechanisms. 2017, Pubmed
El-Brolosy, Genetic compensation triggered by mutant mRNA degradation. 2019, Pubmed
Fliegauf, When cilia go bad: cilia defects and ciliopathies. 2007, Pubmed
Fritzenwanker, The Fox/Forkhead transcription factor family of the hemichordate Saccoglossus kowalevskii. 2014, Pubmed
Gene Ontology Consortium, The Gene Ontology resource: enriching a GOld mine. 2021, Pubmed
Gerdes, The vertebrate primary cilium in development, homeostasis, and disease. 2009, Pubmed
Geremek, Sequence analysis of 21 genes located in the Kartagener syndrome linkage region on chromosome 15q. 2008, Pubmed
Hildebrandt, Ciliopathies. 2011, Pubmed
Ichikawa, Microtubule Inner Proteins: A Meshwork of Luminal Proteins Stabilizing the Doublet Microtubule. 2018, Pubmed
Jacquet, FoxJ1-dependent gene expression is required for differentiation of radial glia into ependymal cells and a subset of astrocytes in the postnatal brain. 2009, Pubmed
Jain, Temporal relationship between primary and motile ciliogenesis in airway epithelial cells. 2010, Pubmed
Kawai, DNA book. 2003, Pubmed
Lee, Riding the wave of ependymal cilia: genetic susceptibility to hydrocephalus in primary ciliary dyskinesia. 2013, Pubmed
Lee, Motile cilia genetics and cell biology: big results from little mice. 2021, Pubmed
Lyons, The reproductive significance of human Fallopian tube cilia. 2006, Pubmed
Ma, Structure of the Decorated Ciliary Doublet Microtubule. 2019, Pubmed
Ma, PTC-bearing mRNA elicits a genetic compensation response via Upf3a and COMPASS components. 2019, Pubmed
Moorman, Sensitive nonradioactive detection of mRNA in tissue sections: novel application of the whole-mount in situ hybridization protocol. 2001, Pubmed
Nigg, Centrioles, centrosomes, and cilia in health and disease. 2009, Pubmed
Nonaka, Randomization of left-right asymmetry due to loss of nodal cilia generating leftward flow of extraembryonic fluid in mice lacking KIF3B motor protein. 1998, Pubmed
Nonaka, De novo formation of left-right asymmetry by posterior tilt of nodal cilia. 2005, Pubmed
Osinka, Ciliary Proteins: Filling the Gaps. Recent Advances in Deciphering the Protein Composition of Motile Ciliary Complexes. 2019, Pubmed
Owa, Inner lumen proteins stabilize doublet microtubules in cilia and flagella. 2019, Pubmed
Pazour, Proteomic analysis of a eukaryotic cilium. 2005, Pubmed
Praveen, Unique among ciliopathies: primary ciliary dyskinesia, a motile cilia disorder. 2015, Pubmed
Rachev, CFAP43 modulates ciliary beating in mouse and Xenopus. 2020, Pubmed , Xenbase
Rodríguez, High-efficiency deleter mice show that FLPe is an alternative to Cre-loxP. 2000, Pubmed
Rudat, Upk3b is dispensable for development and integrity of urothelium and mesothelium. 2014, Pubmed
Sanders, KIAA0556 is a novel ciliary basal body component mutated in Joubert syndrome. 2015, Pubmed
Sbalzarini, Feature point tracking and trajectory analysis for video imaging in cell biology. 2005, Pubmed
Spassky, Adult ependymal cells are postmitotic and are derived from radial glial cells during embryogenesis. 2005, Pubmed
Stannard, Ciliary function and the role of cilia in clearance. 2006, Pubmed
Stauber, 1700012B09Rik, a FOXJ1 effector gene active in ciliated tissues of the mouse but not essential for motile ciliogenesis. 2017, Pubmed
Stauber, Identification of FOXJ1 effectors during ciliogenesis in the foetal respiratory epithelium and embryonic left-right organiser of the mouse. 2017, Pubmed
Stoddard, Tetrahymena RIB72A and RIB72B are microtubule inner proteins in the ciliary doublet microtubules. 2018, Pubmed
Stubbs, The forkhead protein Foxj1 specifies node-like cilia in Xenopus and zebrafish embryos. 2008, Pubmed , Xenbase
Takeda, Structure and function of vertebrate cilia, towards a new taxonomy. 2012, Pubmed
Takeda, Left-right asymmetry and kinesin superfamily protein KIF3A: new insights in determination of laterality and mesoderm induction by kif3A-/- mice analysis. 1999, Pubmed
Vick, Flow on the right side of the gastrocoel roof plate is dispensable for symmetry breakage in the frog Xenopus laevis. 2009, Pubmed , Xenbase
Vij, Evolutionarily ancient association of the FoxJ1 transcription factor with the motile ciliogenic program. 2012, Pubmed
Vizcaíno, 2016 update of the PRIDE database and its related tools. 2016, Pubmed
Waters, Ciliopathies: an expanding disease spectrum. 2011, Pubmed
Weidemann, CFAP157 is a murine downstream effector of FOXJ1 that is specifically required for flagellum morphogenesis and sperm motility. 2016, Pubmed , Xenbase
You, Culture and differentiation of mouse tracheal epithelial cells. 2013, Pubmed
Yu, Foxj1 transcription factors are master regulators of the motile ciliogenic program. 2008, Pubmed
