XB-ART-58236
Sci Rep
2021 Jun 25;111:13315. doi: 10.1038/s41598-021-92528-x.
Show Gene links
Show Anatomy links
The gastrin-releasing peptide/bombesin system revisited by a reverse-evolutionary study considering Xenopus.
Hirooka A, Hamada M, Fujiyama D, Takanami K, Kobayashi Y, Oti T, Katayama Y, Sakamoto T, Sakamoto H.
???displayArticle.abstract???
Bombesin is a putative antibacterial peptide isolated from the skin of the frog, Bombina bombina. Two related (bombesin-like) peptides, gastrin-releasing peptide (GRP) and neuromedin B (NMB) have been found in mammals. The history of GRP/bombesin discovery has caused little attention to be paid to the evolutionary relationship of GRP/bombesin and their receptors in vertebrates. We have classified the peptides and their receptors from the phylogenetic viewpoint using a newly established genetic database and bioinformatics. Here we show, by using a clawed frog (Xenopus tropicalis), that GRP is not a mammalian counterpart of bombesin and also that, whereas the GRP system is widely conserved among vertebrates, the NMB/bombesin system has diversified in certain lineages, in particular in frog species. To understand the derivation of GRP system in the ancestor of mammals, we have focused on the GRP system in Xenopus. Gene expression analyses combined with immunohistochemistry and Western blotting experiments demonstrated that GRP peptides and their receptors are distributed in the brain and stomach of Xenopus. We conclude that GRP peptides and their receptors have evolved from ancestral (GRP-like peptide) homologues to play multiple roles in both the gut and the brain as one of the 'gut-brain peptide' systems.
???displayArticle.pubmedLink??? 34172791
???displayArticle.pmcLink??? PMC8233351
???displayArticle.link??? Sci Rep
???displayArticle.grants??? [+]
21H00428 Grant-in-Aid for Scientific Research on Innovative Areas "Singularity Biology (No.8007)", 15K15202 Japan Society for the Promotion of Science , 15KK0257 Japan Society for the Promotion of Science , 15H05724 Japan Society for the Promotion of Science , 16H06280 Japan Society for the Promotion of Science , 961149 Japan Agency for Medical Research and Development
Species referenced: Xenopus tropicalis Xenopus laevis
Genes referenced: gast grp ids nmb
???attribute.lit??? ???displayArticles.show???
|
|
Figure 1. Molecular phylogeny of precursors of gastrin-releasing peptide (GRP)/neuromedin B (NMB)/bombesin family peptides. GRP/NMB/bombesin family peptides are classified into a GRP clade (pink box) and an NMB/bombesin clade (gray frame). While GRP was found in all the animals examined, genes included in NMB clade were not found in frogs (yellow box). All bombesin-like peptides in frogs appeared to form a single bombesin clade (blue box). Species name in magenta: amphibians; bold: frogs. IDs for the protein sequences used in this analysis are shown in Supplementary Table S1. |
|
|
Figure 2. Schematic representation of gene synteny around the neuromedin B (NMB)/bombesin gene and gastrin-releasing peptide (GRP) genes in vertebrates. Horizontal lines (gray) indicate chromosome fragments. Genes are represented as arrows (yellow: NMB gene, blue: bombesin genes, pink: GRP genes, white: other genes) according to their transcriptional orientation. Protein IDs are shown below the genes. Broken lines indicate correspondences of orthologous genes. Gene synteny around the NMB/bombesin gene in vertebrates is highly conserved, suggesting an orthologous relationship between bombesin in frogs and NMB in other vertebrates. |
|
|
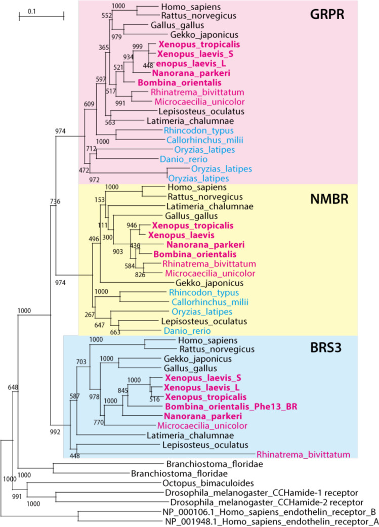
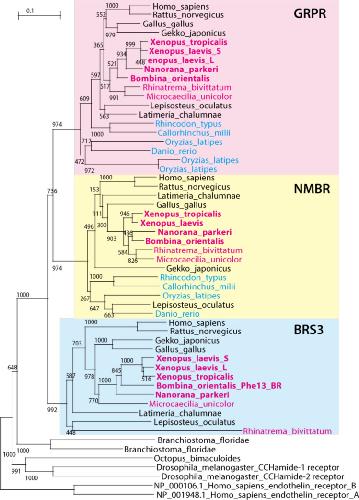
Figure 3. Molecular phylogeny of gastrin-releasing peptide-preferring receptor (GRPR)/neuromedin B-preferring receptor (NMB)/bombesin receptor subtype-3 (BRS-3). The GRPR/NMBR/BRS-3 family gene diverged into GRPR (pink box), NMBR (yellow box) and BRS-3 (blue box) in the ancestor of vertebrates. All the three receptors are widely conserved among vertebrates including frogs, although BRS-3 genes are not found in teleost and cartilaginous fish. Species name in magenta: amphibians; bold: frogs; cyan: cartilaginous fish. IDs for the protein sequences used in this analysis are shown in Supplementary Table S1. |
|
|
Figure 4. The expression of gastrin-releasing peptide (GRP) and GRP receptor (GRPR) mRNA in Xenopus tropicalis. (a) Reverse transcription (RT)-PCR analysis of GRP and GRPR mRNA expression. Gene expression of GRP (upper panel) and GRPR (middle panel) in the brain, spinal cord, heart, lung and stomach were examine by RT-PCR. Glyceraldehyde-3-phosphate dehydrogenase gene (GAPDH) was used as the internal control (bottom panel). Cropped gel images of electrophoresis are shown. Original images are shown in Supplementary Fig. S4. (b, c) The expression levels of GRP and GRPR mRNA in Xenopus central nervous system measured by the real-time quantitative PCR. Relative expression levels of GRP (b) and GRPR (c) in the telencephalon, the diencephalon/mesencephalon/pons/cerebellum, the medulla oblongata, and the spinal cord of males and females were analyzed. P values indicate statistical tests using linear mixed model with Bonferroni correction for multiple comparisons (vs. telencephalon, *Pâ<â0.01; vs. diencephalon/mesencephalon/pons/cerebellum, â Pâ<â0.01; vs. medulla oblongata, â¡Pâ<â0.01; vs. spinal cord, §Pâ<â0.05). No sex differences and no interactions between sex and tissue were detected. Dots and bars indicate values of each sample and means of the samples, respectively. Black: males, magenta: females. |
|
|
Figure 5. Cell bodies and fibers in Xenopus brain immunohistochemically labeled with the anti-gastrin-releasing peptide (GRP) antiserum. Schematic cross sections illustrating the distribution of GRP-like immunoreactivity (left panels; aâj) and representative photomicrographs (right panels; aâ³âjâ³) of transverse sections are shown. (k) Letters (aâj) in the schematic lateral profile of the brain indicate the rostrocaudal level of each transverse section. In the schematic sections, immunoreactive cell bodies and fibers in Xenopus brain are shown by magenta circles and magenta lines, respectively. The density of the symbols shown in the right hemispheres is roughly proportional to the relative density of the immunoreactive elements. The anatomical structures are indicated on the left hemispheres according to the nomenclature of ten Donkelaar (1998)70â72. Dorsal is up and lateral is right. The histology of the brain regions where cell bodies are densely distributed was shown by the Nissl staining (middle panels; aâ²âcâ², eâ², fâ², iâ²). In the micrographs of immunohistochemical staining for GRP, relative weakly immunoreactive cell bodies and fibers are observed throughout the ventral telencephalic area, e.g. in the nucleus accumbens (Acc; aâ³âââ1) and in the striatum, ventral part (Strv; aâ³âââ2). Immunoreactive cell bodies are abundant in the amygdala, e.g. in the amygdala pars medialis (Apm; bâ³), and in the amygdala pars lateralis (Apl; câ³âââ1). GRP-immunoreactive fibers are also observed in the preoptic area (Poa; câ³âââ2) and in the nucleus preopticus magnocellularis (Mg; dâ³). In the diencephalon, GRP-immunoreactive somata are detected in the nucleus ventromedialis thalami (VM; eâ³) and in the tuberculum posterius (TP; fâ³). A weak distribution of GRP-immunoreactive fibers is also found in the area near the tractus opticus basalis (optb; gâ³), and the nucleus reticularis isthmi (Ris; hâ³). In the brainstem, GRP-immunoreactive cell bodies and fibers are observed in the nucleus raphes (Ra; Iâ³). In the posterior part of the medulla oblongata, GRP-immunoreactive fibers and cell bodies are observed in the nucleus descendens nervi trigemini (Vds), the tractus descendens nervi trigemini (trVds; jâ³âââ1), the nucleus motorius nervi vagi (Xm; jââââ 2), and the nucleus reticularis inferior (Ri; jâ³âââ3). Scale barsâ=â50 μm, 10 μm in enlarged images. Arrows indicate representative GRP-immunoreactive cell bodies. Arrowheads indicate representative GRP-immunoreactive fibers. For abbreviations, see Table 1. |
|
|
Figure 6. Western immunoblotting of gastrin-releasing peptide receptor (GRPR). The number on the left indicates the molecular weight (kDa). Extracts of protein from Xenopus brain and spinal cord were transferred onto polyvinylidene difluoride membranes and probed with the rabbit polyclonal antiserum against Xenopus GRPR (1:100,000). The antiserum recognized a single band at the expected molecular weight of GRPR (~â43 kDa) on a Western blot of the brain and spinal cord. Preabsorption of the antiserum with an excess of antigen peptides (50 μg/ml) eliminated the staining of theâ~â43-kDa protein band. The gel image was processed by cropping to remove the irrelevant area. Original images are shown in Supplementary Fig. S5. |
|
|
Figure 7. The evolutionary lineage of the gastrin-releasing peptide (GRP)/bombesin. (a) Previous studies suggested that GRP (pink box) and neuromedin B (NMB, yellow box) should be considered as the mammalian equivalents of bombesin (blue box). The peptide like bombesin (black box) was thought to be an ancestral form of the bombesin-like family peptides. (b) Our current study demonstrates that GRP is not a mammalian orthologue of bombesin and also that, whereas the GRP system is widely conserved among vertebrates, the NMB/bombesin system has diversified in certain lineages, in particular in frog species. The ancestral peptide (black box) is considered to be similar to GRP from the research of the basal chordate amphioxus36. |
References [+] :
Adams,
The genome sequence of Drosophila melanogaster.
2000, Pubmed
Adams, The genome sequence of Drosophila melanogaster. 2000, Pubmed
Albertin, The octopus genome and the evolution of cephalopod neural and morphological novelties. 2015, Pubmed
Almagro Armenteros, SignalP 5.0 improves signal peptide predictions using deep neural networks. 2019, Pubmed
Amemiya, The African coelacanth genome provides insights into tetrapod evolution. 2013, Pubmed
Anastasi, Isolation and structure of bombesin and alytesin, 2 analogous active peptides from the skin of the European amphibians Bombina and Alytes. 1971, Pubmed
Bai, Parallel peptidome and transcriptome analyses of amphibian skin secretions using archived frozen acid-solvated samples. 2013, Pubmed
Battey, Two distinct receptor subtypes for mammalian bombesin-like peptides. 1991, Pubmed
Braasch, The spotted gar genome illuminates vertebrate evolution and facilitates human-teleost comparisons. 2016, Pubmed
Fathi, BRS-3: a novel bombesin receptor subtype selectively expressed in testis and lung carcinoma cells. 1993, Pubmed , Xenbase
Gibbs, Genome sequence of the Brown Norway rat yields insights into mammalian evolution. 2004, Pubmed
Hellsten, The genome of the Western clawed frog Xenopus tropicalis. 2010, Pubmed , Xenbase
Holmgren, Neuropeptides in the gastrointestinal canal of Necturus maculosus. Distribution and effects on motility. 1985, Pubmed
Howe, The zebrafish reference genome sequence and its relationship to the human genome. 2013, Pubmed
International Chicken Genome Sequencing Consortium, Sequence and comparative analysis of the chicken genome provide unique perspectives on vertebrate evolution. 2004, Pubmed
Karatsoreos, Diurnal regulation of the gastrin-releasing peptide receptor in the mouse circadian clock. 2006, Pubmed
Kasahara, The medaka draft genome and insights into vertebrate genome evolution. 2007, Pubmed
Kim, Gastrin-releasing peptides from Xenopus laevis: purification, characterization, and myotropic activity. 2001, Pubmed , Xenbase
König, Antimicrobial peptides and alytesin are co-secreted from the venom of the Midwife toad, Alytes maurus (Alytidae, Anura): implications for the evolution of frog skin defensive secretions. 2012, Pubmed
Krane, Molecular cloning of cDNAs encoding the human bombesin-like peptide neuromedin B. Chromosomal localization and comparison to cDNAs encoding its amphibian homolog ranatensin. 1988, Pubmed
Krogh, Predicting transmembrane protein topology with a hidden Markov model: application to complete genomes. 2001, Pubmed
Kroog, Mammalian bombesin receptors. 1995, Pubmed
Ladenheim, Hindbrain GRP receptor blockade antagonizes feeding suppression by peripherally administered GRP. 1996, Pubmed
Ladenheim, Gastrin-releasing peptide messenger ribonucleic acid expression in the hypothalamic paraventricular nucleus is altered by melanocortin receptor stimulation and food deprivation. 2009, Pubmed
Larkin, Clustal W and Clustal X version 2.0. 2007, Pubmed
Li, The peptidergic control circuit for sighing. 2016, Pubmed
Liu, Gekko japonicus genome reveals evolution of adhesive toe pads and tail regeneration. 2015, Pubmed
Maekawa, Distributions of two chicken bombesin receptors, bombesin receptor subtype-3.5 (chBRS-3.5) and gastrin-releasing peptide receptor (chGRP-R) mRNAS in the chicken telencephalon. 2004, Pubmed
McDonald, Characterization of a gastrin releasing peptide from porcine non-antral gastric tissue. 1979, Pubmed
Merali, Bombesin receptors as a novel anti-anxiety therapeutic target: BB1 receptor actions on anxiety through alterations of serotonin activity. 2006, Pubmed
Minamino, Neuromedin B: a novel bombesin-like peptide identified in porcine spinal cord. 1983, Pubmed
Mo, Characterization of NMB, GRP and their receptors (BRS3, NMBR and GRPR) in chickens. 2017, Pubmed
Nagalla, Gastrin-releasing peptide (GRP) is not mammalian bombesin. Identification and molecular cloning of a true amphibian GRP distinct from amphibian bombesin in Bombina orientalis. 1992, Pubmed
Nagalla, Cloning of a receptor for amphibian [Phe13]bombesin distinct from the receptor for gastrin-releasing peptide: identification of a fourth bombesin receptor subtype (BB4). 1995, Pubmed , Xenbase
Nagalla, Cloning of complementary DNAs encoding the amphibian bombesin-like peptides Phe8 and Leu8 phyllolitorin from Phyllomedusa sauvagei: potential role of U to C RNA editing in generating neuropeptide diversity. 1994, Pubmed
Nagalla, There are three distinct forms of bombesin. Identification of [Leu13]bombesin, [Phe13]bombesin, and [Ser3,Arg10,Phe13]bombesin in the frog Bombina orientalis. 1996, Pubmed , Xenbase
Nikaido, Coelacanth genomes reveal signatures for evolutionary transition from water to land. 2013, Pubmed
Ohki-Hamazaki, Development and function of bombesin-like peptides and their receptors. 2005, Pubmed
Ohki-Hamazaki, Mice lacking bombesin receptor subtype-3 develop metabolic defects and obesity. 1997, Pubmed
Okamura, GRP immunoreactivity shows a day-night difference in the suprachiasmatic nuclear soma and efferent fibers: comparison to VIP immunoreactivity. 1994, Pubmed
OLSZEWSKI, On the anatomical and functional organization of the spinal trigeminal nucleus. 1950, Pubmed
Panula, Localization and development of bombesin/GRP-like immunoreactivity in the rat central nervous system. 1988, Pubmed
Perrière, WWW-query: an on-line retrieval system for biological sequence banks. 1996, Pubmed
Putnam, The amphioxus genome and the evolution of the chordate karyotype. 2008, Pubmed
Read, Draft sequencing and assembly of the genome of the world's largest fish, the whale shark: Rhincodon typus Smith 1828. 2017, Pubmed
Roesler, Bombesin/gastrin-releasing peptide receptors in the basolateral amygdala regulate memory consolidation. 2004, Pubmed
Roesler, Bombesin receptor regulation of emotional memory. 2012, Pubmed
Saitou, The neighbor-joining method: a new method for reconstructing phylogenetic trees. 1987, Pubmed
Sakamoto, Sexually dimorphic gastrin releasing peptide system in the spinal cord controls male reproductive functions. 2008, Pubmed
San Mauro, Life-history evolution and mitogenomic phylogeny of caecilian amphibians. 2014, Pubmed
Satoh, In vivo processing and release into the circulation of GFP fusion protein in arginine vasopressin enhanced GFP transgenic rats: response to osmotic stimulation. 2015, Pubmed
Session, Genome evolution in the allotetraploid frog Xenopus laevis. 2016, Pubmed , Xenbase
Shinohara, Photic regulation of peptides located in the ventrolateral subdivision of the suprachiasmatic nucleus of the rat: daily variations of vasoactive intestinal polypeptide, gastrin-releasing peptide, and neuropeptide Y. 1993, Pubmed
Shumyatsky, Identification of a signaling network in lateral nucleus of amygdala important for inhibiting memory specifically related to learned fear. 2002, Pubmed
Spindel, Cloning of cDNAs encoding amphibian bombesin: evidence for the relationship between bombesin and gastrin-releasing peptide. 1990, Pubmed
Spindel, Cloning and functional characterization of a complementary DNA encoding the murine fibroblast bombesin/gastrin-releasing peptide receptor. 1990, Pubmed , Xenbase
Sun, Whole-genome sequence of the Tibetan frog Nanorana parkeri and the comparative evolution of tetrapod genomes. 2015, Pubmed , Xenbase
Sun, A gastrin-releasing peptide receptor mediates the itch sensation in the spinal cord. 2007, Pubmed
Sun, Cellular basis of itch sensation. 2009, Pubmed
Tachibana, Feeding and drinking response following central administrations of bombesin-like peptides in chicks. 2010, Pubmed
Takanami, Distribution of gastrin-releasing peptide in the rat trigeminal and spinal somatosensory systems. 2014, Pubmed
Takanami, Comparative Anatomy of Gastrin-releasing Peptide Pathways in the Trigeminal Sensory System of Mouse and the Asian House Musk Shrew Suncus murinus. 2016, Pubmed
Takanami, The Gastrin-Releasing Peptide Receptor (GRPR) in the Spinal Cord as a Novel Pharmacological Target. 2014, Pubmed
Tang, Constitutively active BRS3 is a genuinely orphan GPCR in placental mammals. 2019, Pubmed
Torres-Sánchez, Multi-tissue transcriptomes of caecilian amphibians highlight incomplete knowledge of vertebrate gene families. 2019, Pubmed
Vadnie, Gut-brain peptides in corticostriatal-limbic circuitry and alcohol use disorders. 2014, Pubmed
Venkatesh, Survey sequencing and comparative analysis of the elephant shark (Callorhinchus milii) genome. 2007, Pubmed
Wada, cDNA cloning, characterization, and brain region-specific expression of a neuromedin-B-preferring bombesin receptor. 1991, Pubmed
Wang, Characterization of GRP as a functional neuropeptide in basal chordate amphioxus. 2020, Pubmed
Xiao, Bombesin-Like Receptor 3: Physiology of a Functional Orphan. 2016, Pubmed
