Click here to close
Hello! We notice that you are using Internet Explorer, which is not supported by Xenbase and may cause the site to display incorrectly.
We suggest using a current version of Chrome,
FireFox, or Safari.
???displayArticle.abstract??? Notochord is an embryonic midline structure that serves as mechanical support for axis elongation and the signaling center for the surrounding tissues. Precursors of notochord are initially induced in the dorsal most mesoderm region in gastrulating embryo and separate from the surrounding mesoderm/endodermtissue to form an elongated rod-like structure, suggesting that cell adhesion molecules may play an important role in this step. In Xenopus embryo, axial protocadherin (AXPC), an orthologue of mammalian Protocadherin-1 (PCDH1), is indispensable for the assembly and separation from the surrounding tissue of the notochord cells. However, the role of PCDH1 in mammalian notochord remains unknown. We herein report that PCDH1 is expressed in the notochord of mouse embryo and that PCDH1-deficient mice form notochord normally. First, we examined the temporal expression pattern of pcdh1 and found that pcdh1 mRNA was expressed from embryonic day (E) 7.5, prior to the stage when notochord cells detach from the surrounding endodermtissue. Second, we found that PCDH1 protein is expressed in the notochord of mouse embryos in addition to the previously reported expression in endothelial cells. To further investigate the role of PCDH1 in embryonic development, we generated PCDH1-deficient mice using the CRISPR-Cas9 system. In PCDH1-deficient embryos, notochord formation and separation from the surrounding tissue were normal. Structure and marker gene expression of notochord were also unaffected by loss of PCDH1. Major vascular patterns in PCDH1-deficient embryo were essentially normal. These results suggest that PCDH1 is dispensable for notochord formation, including the tissue separation process, in mammalian embryos. We successfully identified the evolutionary conserved expression of PCDH1 in notochord, but its function may differ among species.
Fig. 1. Thepcdh1mRNA expression in mouse embryos. (A) An RT-PCR analysis showing the expression of pcdh1 mRNA in mouse embryo. β-actin served as a loading control. RT, reverse transcription. (B, C) Whole-mount in situ hybridization using sense and antisense probes of pcdh1 with E9.5 embryos. (DâO) Whole-mount in situ hybridization using antisense probes of pcdh1, shh, and pecam-1 with E9.5, 10.5 and 11.5 embryos. Black arrowhead: intersomitic vessel. White arrowhead: notochord. Scale bar: 0.5 mm. The experiments were performed at least twice, and representative results are shown.
Fig. 2. The PCDH1 protein expression in mouse embryos. (A) HE staining of transverse sections of E10.5 embryo. (B) Immunofluorescence staining for PCDH1 with transverse sections of E10.5 embryo. (C) Immunofluorescence staining for PECAM-1 with transverse sections of E10.5 embryo. DAPI staining (blue) shows nuclear positions. Note that the sections of A-C are consecutively taken from the same sample. White arrowhead: PCDH1-positive and PECAM-1-negative structure. Diagrams illustrating the positions of notochord and vasculature are shown in Figure S3. (D) HE staining of transverse sections of E8.5 embryos. (E) Immunofluorescence staining for PCDH1 with transverse sections of E8.5 embryos. DAPI staining (blue) shows nuclear positions. Note that the sections of D and E are consecutively taken from the same sample. no: notochord. nt: neural tube. pnvp: peri-neural vessel plexus. En: endodermal layer. Scale bar: 20 μm. Three embryos were used for each experiment. (For interpretation of the references to colour in this figure legend, the reader is referred to the Web version of this article.)
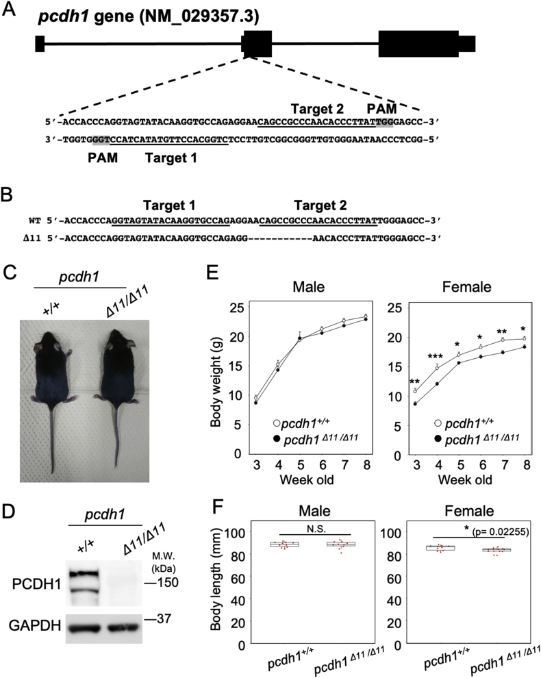
Fig. 3. Generation of pcdh1 knockout mice using the CRISPR-Cas9 system. (A) A schematic drawing showing the position and sequences of gRNAs targeting exon2 of pcdh1 gene. Exons (black boxes) and introns (black lines) indicate the structure of one of seven transcription variants of pcdh1 (NM_029357.3). Targeting sequences and PAM sequences of gRNAs are indicated with underline and a gray background, respectively. (B) Genomic sequences around the targeting site of the wild-type (WT) and Î11 alleles. Targeting sequences of gRNAs are indicated with underline. Dashes: deleted bases. (C) Gross appearance of pcdh1+/+ and pcdh1Î11/Î11 female mice at 8 weeks old. (D) Western blotting to detect PCDH1 protein in livertissue of pcdh1+/+ and pcdh1Î11/Î11 adult mice. GAPDH serves as a loading control. (E) Body weight of pcdh1+/+ and pcdh1Î11/Î11 mice at 3â8 weeks old. At least three mice were measured for each genotype. Data represent the mean ± SE. A t-test was used for the statistical analyses (*p < 0.05, **p < 0.01, and ***p < 0.001). (F) Body length of pcdh1+/+ and pcdh1Î11/Î11 adult male and female mice at 8 weeks old. At least three mice were measured for each genotype. Box plots show the median and 25-75th percentiles (middle line and box, respectively). Whiskers extend to the maximum and minimum data points. A t-test was used for the statistical analyses (*p < 0.05). N.S., not significant
Fig. 4. Notochord of pcdh1 knockout mice. (A, B) Gross appearance of E9.5 pcdh1+/+ and pcdh1Î11/Î11 embryos. Scale bars: 0.5 mm. (C, D) HE staining of the cross-sections of E9.5 pcdh1+/+ and pcdh1Î11/Î11 embryos. Scale bars: 20 μm. no: notochord. nt: neural tube. (E, F) In situ hybridization of E9.5 pcdh1+/+ and pcdh1Î11/Î11 embryos with shh probe. (GâJ) Immunofluorescence of cross-sections of E10.5 pcdh1+/+ and pcdh1Î11/Î11 embryos. (K) qPCR analysis of E11.5 pcdh1+/+ and pcdh1Î11/Î11 embryos. A t-test was used for the statistical analyses (*p < 0.05). Four embryos were used for each genotype in each experiment. N.S., not significant
Fig. 5. Tissues surrounding notochord of pcdh1 knockout mice. (AâH) HE staining of the cross-sections of pcdh1+/+ and pcdh1Î11/Î11 embryos. (AâD) E10.5 embryos. Scale bars: 50 μm. (EâH) E13.5 embryos. Scale bars: 200 μm. cv: cardinal vein. da: dorsal aorta. es: esophagus. fg; foregut. lu: lung. no: notochord. nt: neural tube. sc: spinal code. vb: vertebra. Three embryos were used for each genotype in each experiment.
Abdelkhalek,
The mouse homeobox gene Not is required for caudal notochord development and affected by the truncate mutation.
2004, Pubmed,
Xenbase
Abdelkhalek,
The mouse homeobox gene Not is required for caudal notochord development and affected by the truncate mutation.
2004,
Pubmed
,
Xenbase Adams,
The mechanics of notochord elongation, straightening and stiffening in the embryo of Xenopus laevis.
1990,
Pubmed
,
Xenbase Balmer,
Notochord morphogenesis in mice: Current understanding & open questions.
2016,
Pubmed Choi,
Identification of nucleus pulposus precursor cells and notochordal remnants in the mouse: implications for disk degeneration and chordoma formation.
2008,
Pubmed Cleaver,
Notochord patterning of the endoderm.
2001,
Pubmed
,
Xenbase Corallo,
The notochord: structure and functions.
2015,
Pubmed Ellis,
Notochord vacuoles are lysosome-related organelles that function in axis and spine morphogenesis.
2013,
Pubmed Ellis,
The vacuole within: how cellular organization dictates notochord function.
2013,
Pubmed Fan,
Patterning of mammalian somites by surface ectoderm and notochord: evidence for sclerotome induction by a hedgehog homolog.
1994,
Pubmed Fausett,
BMP antagonism by Noggin is required in presumptive notochord cells for mammalian foregut morphogenesis.
2014,
Pubmed Fouquet,
Vessel patterning in the embryo of the zebrafish: guidance by notochord.
1997,
Pubmed Harrison,
Family-wide Structural and Biophysical Analysis of Binding Interactions among Non-clustered δ-Protocadherins.
2020,
Pubmed
,
Xenbase Herrmann,
Cloning of the T gene required in mesoderm formation in the mouse.
1990,
Pubmed Ibarra-Soria,
Defining murine organogenesis at single-cell resolution reveals a role for the leukotriene pathway in regulating blood progenitor formation.
2018,
Pubmed Inui,
CRISPR/Cas9-mediated simultaneous knockout of Dmrt1 and Dmrt3 does not recapitulate the 46,XY gonadal dysgenesis observed in 9p24.3 deletion patients.
2017,
Pubmed Inui,
Rapid generation of mouse models with defined point mutations by the CRISPR/Cas9 system.
2014,
Pubmed Jangra,
Protocadherin-1 is essential for cell entry by New World hantaviruses.
2018,
Pubmed Kuroda,
Changes in the adhesive properties of dissociated and reaggregated Xenopus laevis embryo cells.
1999,
Pubmed
,
Xenbase Kuroda,
Axial protocadherin is a mediator of prenotochord cell sorting in Xenopus.
2002,
Pubmed
,
Xenbase Liem,
Regulation of the neural patterning activity of sonic hedgehog by secreted BMP inhibitors expressed by notochord and somites.
2000,
Pubmed Nibu,
From notochord formation to hereditary chordoma: the many roles of Brachyury.
2013,
Pubmed Nose,
A novel cadherin cell adhesion molecule: its expression patterns associated with implantation and organogenesis of mouse embryos.
1986,
Pubmed Peck,
Whole Transcriptome Analysis of Notochord-Derived Cells during Embryonic Formation of the Nucleus Pulposus.
2017,
Pubmed Placzek,
The role of the notochord and floor plate in inductive interactions.
1995,
Pubmed Pourquié,
Control of dorsoventral patterning of somitic derivatives by notochord and floor plate.
1993,
Pubmed Ran,
Double nicking by RNA-guided CRISPR Cas9 for enhanced genome editing specificity.
2013,
Pubmed Redies,
Expression of protocadherin-1 (Pcdh1) during mouse development.
2008,
Pubmed Sasaki,
Differential expression of multiple fork head related genes during gastrulation and axial pattern formation in the mouse embryo.
1993,
Pubmed Stemple,
Structure and function of the notochord: an essential organ for chordate development.
2005,
Pubmed von Dassow,
Induction of the Xenopus organizer: expression and regulation of Xnot, a novel FGF and activin-regulated homeo box gene.
1993,
Pubmed
,
Xenbase Ward,
The role of the notochord in amniote vertebral column segmentation.
2018,
Pubmed Yoder,
Axial protocadherin (AXPC) regulates cell fate during notochordal morphogenesis.
2011,
Pubmed
,
Xenbase Zhang,
Directed Differentiation of Notochord-like and Nucleus Pulposus-like Cells Using Human Pluripotent Stem Cells.
2020,
Pubmed