Click here to close
Hello! We notice that you are using Internet Explorer, which is not supported by Xenbase and may cause the site to display incorrectly.
We suggest using a current version of Chrome,
FireFox, or Safari.
Glycobiology
2021 Nov 18;3110:1319-1329. doi: 10.1093/glycob/cwab066.
Show Gene links
Show Anatomy links
Inhibition of iduronic acid biosynthesis by ebselen reduces glycosaminoglycan accumulation in mucopolysaccharidosis type I fibroblasts.
Maccarana M, Tykesson E, Pera EM, Gouignard N, Fang J, Malmström A, Ghiselli G, Li JP.
???displayArticle.abstract???
Mucopolysaccharidosis type I (MPS-I) is a rare lysosomal storage disorder caused by deficiency of the enzyme alpha-L-iduronidase, which removes iduronic acid in both chondroitin/dermatan sulfate (CS/DS) and heparan sulfate (HS) and thereby contributes to the catabolism of glycosaminoglycans (GAGs). To ameliorate this genetic defect, the patients are currently treated by enzyme replacement and bone marrow transplantation, which have a number of drawbacks. This study was designed to develop an alternative treatment by inhibition of iduronic acid formation. By screening the Prestwick drug library, we identified ebselen as a potent inhibitor of enzymes that produce iduronic acid in CS/DS and HS. Ebselen efficiently inhibited iduronic acid formation during CS/DS synthesis in cultured fibroblasts. Treatment of MPS-I fibroblasts with ebselen not only reduced accumulation of CS/DS but also promoted GAG degradation. In early Xenopus embryos, this drug phenocopied the effect of downregulation of DS-epimerase 1, the main enzyme responsible for iduronic production in CS/DS, suggesting that ebselen inhibits iduronic acid production in vivo. However, ebselen failed to ameliorate the CS/DS and GAG burden in MPS-I mice. Nevertheless, the results propose a potential of iduronic acid substrate reduction therapy for MPS-I patients.
Fig. 1. Ebselen inhibits the activities of DS epimerase 1 (DS-epi1), DS 4-O-sulfotransferase 1 (D4ST1) and heparan sulfate epimerase (HSepi). (A) Chemical structure of ebselen. (B–D) Activity assays in the presence of ebselen. Data (n = 3) are expressed as percentage of remaining activity compared to control. The calculated IC50 was 7 μM for DS-epi1, 1.5 μM for D4ST1 and 0.8 μM for HSepi.
Fig. 2. Ebselen has an irreversible, noncompetitive mode of action on DS-epi1. (A) Recombinant DS-epi1 (20 ng) was incubated with 100 μM or 1 mM ebselen for 1 h at 37°C. The drug was removed by dialysis against the assay buffer and the DS-epi1 activity was assayed (n = 3). (B) Kinetic studies by incubation of 2 ng of DS-epi1 with variable amount of the substrate and ebselen for 16 h at 37°C. The data are shown as a Lineaweaver-Burk plot (n = 3).
Fig. 3. Ebselen reduces iduronic acid formation in CS/DS in control and MPS-I fibroblasts. Cells were cultured in the presence of ebselen (20 μM in control and 40 μM in MPS-I fibroblasts) and 35S-sulfate. After 24 h, CS/DS was isolated from the medium and subjected to chondroitinase B digestion which only cleaves the iduronic acid-containing structures. Visualization of the split products on Superdex Peptide gel filtration column allowed the calculation of the content of iduronic acid in CS/DS chains (n = 2).
Fig. 4. Ebselen decreases overall accumulation of CS/DS in MPS-I fibroblasts. Cells were cultured for 10 days in the presence of ebselen at the concentrations indicated. Medium was changed every second day. The GAGs were purified from the cells. (A) CS/DS and HS from control and MPS-I (p.W402X) fibroblasts were completely depolymerized to disaccharides by either chondroitinase ABC or heparinase I, II and III digestion, respectively. The disaccharides were quantified after HPLC separation. The CS/DS and HS content was normalized to the amount of total cellular proteins (n = 3). Total GAGs are the sum of CS/DS and HS. (B) Total GAGs from MPS-I (p.P533R/p.G651D) fibroblasts were analyzed by the carbazole reaction (n = 4).
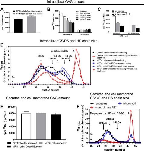
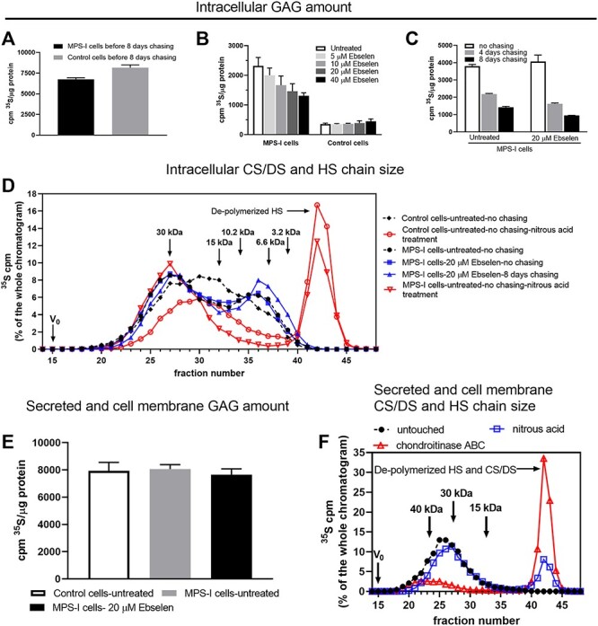
Fig. 5. Ebselen accelerates catabolism of GAGs in MPS-I fibroblasts. (A–C) Effect of ebselen on the intracellular GAG amount. Control and MPS-I (p.W402X) fibroblasts were cultured in the presence of 35S-sulfate for 72 h. One aliquot of the cells was collected for GAG isolation and quantification (A), and the rest of the cells were equally split in wells of 12-well plates without 35S-sulfate for an additional 8 days (chasing) in the presence of ebselen at variable concentrations as indicated (B). The medium was changed every second day. After 8 days of chasing, the cells were harvested for GAG isolation and quantification. Radioactivity was normalized by the amount of cellular protein (n = 3). (C) Time course of the ebselen effect. MPS-I cells were labeled for 3 days either without or with 20 μM ebselen. After the labeling period, the medium was pooled together with the supernatant of the trypsin treatment of cells to represent mostly intact GAGs that are not subjected to endocytosis. Cells were then chased for 4 and 8 days continuing the treatment. Cells were harvested for GAG isolation and quantification. The radioactivity was normalized by the amount of cellular protein (n = 3). (D) Intracellular CS/DS and HS chain size. GAGs were purified from unchased and 4- and 8-day-chased cells derived from the experiment reported in (C) and were applied to a Superose 6 column. Filled black rhombus: GAGs from unchased and untreated control cells; empty red circle: GAGs from unchased and untreated control cells subjected to nitrous acid deamination at pH 1.5 to depolymerize HS whose degradation products are indicated with an arrow; filled black circle: GAGs from unchased and untreated MPS-I cells; filled blue square: GAGs from unchased and treated with 20 μM ebselen MPS-I cells; filled blue triangle: GAGs from 8 days chased and treated with 20 μM ebselen MPS-I cells; empty red triangle: GAGs from unchased and untreated MPS-I cells subjected to nitrous acid deamination. The chromatograms from MPS-I cells are basically superimposable irrespective of ebselen treatment and chasing or not chasing conditions (all chromatograms not shown for clarity). (E) Production of secreted and cell membrane GAGs. Cells were labeled for 3 days as in (C) and then medium was collected, cells were trypsinized and the supernatant after cell trypsinization was pooled with medium. GAGs were purified and normalized by cell protein (n = 3). (F) Secreted and cell membrane CS/DS and HS chain size. GAGs, prepared as described in (E), were size-fractionated on a Superose 6 column before (black filled circle), or after nitrous acid degradation (empty blue square), or after chondroitinase ABC degradation (empty red triangle). Shown are the chromatograms of untreated MPS-I cells, but the ones derived from untreated control cells or 20 μM ebselen-treated MPS-I cells are superimposable (not shown for clarity).
Fig. 6. Ebselen blocks NC cell migration in Xenopus embryos, phenocopying the effect of Dse/DS-epi1 knockdown. (A) Control Xenopus embryo at tadpole stage. (B) Sibling embryo after treatment with 12.5 μM ebselen. Note the reduction of head and eye structures, loss of dorsal fin structures (arrowheads) and low number of pigmented melanocytes (arrow), which suggest defects in NC cell development. (C and C′) Early tailbud embryo in side view after whole-mount in situ hybridization. Twist (blue stain) demarcates four distinct streams of cranial NC cells which migrate ventrally in the developing head: mandibular cells ventral to the eye, followed by hyoid and two branchial arch cell streams more posteriorly. (D and D′) Ebselen treatment suppresses the migration of cranial NC cells. Note that Twist+ cells remain dorsal to the eye and in the dorsal head (arrow). The proportion of embryos with the described phenotypes was as follows: A, 43/43; B, 25/25 (small head), 20/25 (reduced dorsal fin), 24/25 (less melanocytes); C, 60/60; D, 53/53. Each experiment was at least performed two times. br, branchial arch; ey, eye; hy, hyoid arch; ma, mandibular arch.
Fig. 7. Ebselen does not change CS/DS and GAG content in urine and organs of MPS-I mice. Five MPS-I mice were fed with food supplemented with ebselen to give an intake of 100 mg/kg/day/mouse and five MPS-I mice were fed with control food for 10 weeks. At the end of the treatment period, serum ebselen, measured as selenium, was quantified by inductively coupled plasma mass spectrometry (A) (n = 4). GAGs were purified from urine and organs and quantified by the carbazole reaction (analytical triplicates). The CS/DS was separately quantified by disaccharide fingerprint following chondroitinase ABC digestion (analytical duplicates). Urine is shown in (B) (n = 5) and liver in (C) (n = 5). Brain, kidney and spleen are shown in Supplementary Figure S2.
Azad,
Ebselen, a promising antioxidant drug: mechanisms of action and targets of biological pathways.
2014, Pubmed
Azad,
Ebselen, a promising antioxidant drug: mechanisms of action and targets of biological pathways.
2014,
Pubmed Banecka-Majkutewicz,
Putative biological mechanisms of efficiency of substrate reduction therapies for mucopolysaccharidoses.
2012,
Pubmed Bartolini,
Iduronic acid in chondroitin/dermatan sulfate affects directional migration of aortic smooth muscle cells.
2013,
Pubmed Campbell,
Biosynthesis of heparin/heparan sulfate. Purification of the D-glucuronyl C-5 epimerase from bovine liver.
1994,
Pubmed Chen,
Enzyme replacement therapy for mucopolysaccharidoses; past, present, and future.
2019,
Pubmed Clarke,
The mucopolysaccharidoses: a success of molecular medicine.
2008,
Pubmed Clarke,
Murine mucopolysaccharidosis type I: targeted disruption of the murine alpha-L-iduronidase gene.
1997,
Pubmed Coutinho,
Less Is More: Substrate Reduction Therapy for Lysosomal Storage Disorders.
2016,
Pubmed Derrick-Roberts,
Substrate Deprivation Therapy to Reduce Glycosaminoglycan Synthesis Improves Aspects of Neurological and Skeletal Pathology in MPS I Mice.
2017,
Pubmed Gouignard,
Musculocontractural Ehlers-Danlos syndrome and neurocristopathies: dermatan sulfate is required for Xenopus neural crest cells to migrate and adhere to fibronectin.
2016,
Pubmed
,
Xenbase Gouignard,
Gene expression of the two developmentally regulated dermatan sulfate epimerases in the Xenopus embryo.
2018,
Pubmed
,
Xenbase Hagner-Mcwhirter,
Biosynthesis of heparin/heparan sulphate: mechanism of epimerization of glucuronyl C-5.
2000,
Pubmed Hampe,
Mucopolysaccharidosis Type I: A Review of the Natural History and Molecular Pathology.
2020,
Pubmed Hannesson,
Biosynthesis of dermatan sulphate. Defructosylated Escherichia coli K4 capsular polysaccharide as a substrate for the D-glucuronyl C-5 epimerase, and an indication of a two-base reaction mechanism.
1996,
Pubmed Hasan,
The structure of human dermatan sulfate epimerase 1 emphasizes the importance of C5-epimerization of glucuronic acid in higher organisms.
2021,
Pubmed Kil,
Safety and efficacy of ebselen for the prevention of noise-induced hearing loss: a randomised, double-blind, placebo-controlled, phase 2 trial.
2017,
Pubmed Kosho,
CHST14/D4ST1 deficiency: New form of Ehlers-Danlos syndrome.
2016,
Pubmed Kubaski,
Mucopolysaccharidosis Type I.
2020,
Pubmed Lamanna,
A genetic model of substrate reduction therapy for mucopolysaccharidosis.
2012,
Pubmed Maccarana,
Biosynthesis of dermatan sulfate: chondroitin-glucuronate C5-epimerase is identical to SART2.
2006,
Pubmed Maccarana,
Dermatan sulfate epimerase 1-deficient mice have reduced content and changed distribution of iduronic acids in dermatan sulfate and an altered collagen structure in skin.
2009,
Pubmed Malmström,
Iduronic acid in chondroitin/dermatan sulfate: biosynthesis and biological function.
2012,
Pubmed Mayor,
The neural crest.
2013,
Pubmed
,
Xenbase Mikami,
Specificities of three distinct human chondroitin/dermatan N-acetylgalactosamine 4-O-sulfotransferases demonstrated using partially desulfated dermatan sulfate as an acceptor: implication of differential roles in dermatan sulfate biosynthesis.
2003,
Pubmed Ou,
Standardization of α-L-iduronidase enzyme assay with Michaelis-Menten kinetics.
2014,
Pubmed Owens,
Metabolism and turnover of cell surface-associated heparan sulfate proteoglycan and chondroitin sulfate proteoglycan in normal and cholesterol-enriched macrophages.
1991,
Pubmed Petersen,
Characterization of a neutrophil cell surface glycosaminoglycan that mediates binding of platelet factor 4.
1999,
Pubmed Pikas,
Substrate specificity of heparanases from human hepatoma and platelets.
1998,
Pubmed Préchoux,
C5-epimerase and 2-O-sulfotransferase associate in vitro to generate contiguous epimerized and 2-O-sulfated heparan sulfate domains.
2015,
Pubmed Sies,
Potential therapeutic use of ebselen for COVID-19 and other respiratory viral infections.
2020,
Pubmed Stachtea,
Dermatan Sulfate-Free Mice Display Embryological Defects and Are Neonatal Lethal Despite Normal Lymphoid and Non-Lymphoid Organogenesis.
2015,
Pubmed Tucker,
Independent induction and formation of the dorsal and ventral fins in Xenopus laevis.
2004,
Pubmed
,
Xenbase Tykesson,
Dermatan sulfate epimerase 1 and dermatan 4-O-sulfotransferase 1 form complexes that generate long epimerized 4-O-sulfated blocks.
2018,
Pubmed Tykesson,
Deciphering the Mode of Action of the Processive Polysaccharide Modifying Enzyme Dermatan Sulfate Epimerase 1 by Hydrogen-Deuterium Exchange Mass Spectrometry.
2016,
Pubmed Wlad,
Biosynthesis of heparin. Different molecular forms of O-sulfotransferases.
1994,
Pubmed