XB-ART-58186
Curr Biol
2021 Jun 09;3115:3409-3418.e6. doi: 10.1016/j.cub.2021.05.023.
Show Gene links
Show Anatomy links
Generation of anisotropic strain dysregulates wild-type cell division at the interface between host and oncogenic tissue.
Moruzzi M, Nestor-Bergmann A, Goddard GK, Tarannum N, Brennan K, Woolner S.
???displayArticle.abstract???
Epithelial tissues are highly sensitive to anisotropies in mechanical force, with cells altering fundamental behaviors, such as cell adhesion, migration, and cell division.1-5 It is well known that, in the later stages of carcinoma (epithelial cancer), the presence of tumors alters the mechanical properties of a host tissue and that these changes contribute to disease progression.6-9 However, in the earliest stages of carcinoma, when a clonal cluster of oncogene-expressing cells first establishes in the epithelium, the extent to which mechanical changes alter cell behavior in the tissue as a whole remains unclear. This is despite knowledge that many common oncogenes, such as oncogenic Ras, alter cell stiffness and contractility.10-13 Here, we investigate how mechanical changes at the cellular level of an oncogenic cluster can translate into the generation of anisotropic strain across an epithelium, altering cell behavior in neighboring host tissue. We generated clusters of oncogene-expressing cells within otherwise normal in vivo epithelium, using Xenopus laevis embryos. We find that cells in kRasV12, but not cMYC, clusters have increased contractility, which introduces radial stress in the tissue and deforms surrounding host cells. The strain imposed by kRasV12 clusters leads to increased cell division and altered division orientation in neighboring host tissue, effects that can be rescued by reducing actomyosin contractility specifically in the kRasV12 cells. Our findings indicate that some oncogenes can alter the mechanical and proliferative properties of host tissue from the earliest stages of cancer development, changes that have the potential to contribute to tumorigenesis.
???displayArticle.pubmedLink??? 34111402
???displayArticle.pmcLink??? PMC8360906
???displayArticle.link??? Curr Biol
???displayArticle.grants??? [+]
Wellcome Trust , 106506/Z/14/Z Wellcome Trust , 098390/Z/12/Z Wellcome Trust , Biotechnology and Biological Sciences Research Council
Species referenced: Xenopus laevis
Genes referenced: cdh3 ctrl h2bc21 krasl mapk1 myc myh10 myh6 myl9 rhoa
GO keywords: cell division
???displayArticle.antibodies??? Cdh3 Ab1 Myl9 Ab3
???displayArticle.morpholinos??? myh10 MO1
???displayArticle.disOnts??? cancer [+]
Phenotypes: Xla Wt + Hsa.kras{V12} : GFP(Fig. 1 G) [+]
Xla Wt + Hsa.kras{V12} : GFP(Fig. 1 J K)
Xla Wt + Hsa.kras{V12} : GFP(Fig. 3 A)
Xla Wt + Hsa.kras{V12} : GFP(Fig. 3 D G)
Xla Wt + Hsa.kras{V12} : GFP(Fig. 4 B)
Xla Wt + Hsa.kras{V12} : GFP(Fig. 4 F)
Xla Wt + Hsa.kras{V12} : GFP(Fig. S 1 E)
Xla Wt + Hsa.kras{V12} : GFP(Fig. S 1 F G)
Xla Wt + Hsa.kras{V12} : GFP(Fig. S 3 F G)
Xla Wt + Hsa.kras{V12} : GFP(Fig. S 4 A)
Xla Wt + Hsa.kras{V12} : GFP(Fig. S 4 D)
Xla Wt + Hsa.kras{V12} : GFP + myh10 MO(Fig. S 4 D)
Xla Wt + Hsa.kras{V12} : GFP + myh10 MO(Fig. S 4 F)
Xla Wt + Hsa.myc:GFP(Fig. 1 F)
Xla Wt + Hsa.myc:GFP(Fig. 3 A)
Xla Wt + Hsa.myc:GFP(Fig. S 1 I J)
Xla Wt + Hsa.rhoa{Q63L}:GFP(Fig. 4 C)
Xla Wt + Hsa.rhoa{Q63L}:GFP(Fig. 4 D)
Xla Wt + Hsa.rhoa{Q63L}:GFP(Fig. 4 E)
Xla Wt + Hsa.rhoa{Q63L}:GFP(Fig. S 4 C)
Xla Wt + myh10 MO(Fig. S 4 F)
Xla Wt + Hsa.kras{V12} : GFP(Fig. 3 A)
Xla Wt + Hsa.kras{V12} : GFP(Fig. 3 D G)
Xla Wt + Hsa.kras{V12} : GFP(Fig. 4 B)
Xla Wt + Hsa.kras{V12} : GFP(Fig. 4 F)
Xla Wt + Hsa.kras{V12} : GFP(Fig. S 1 E)
Xla Wt + Hsa.kras{V12} : GFP(Fig. S 1 F G)
Xla Wt + Hsa.kras{V12} : GFP(Fig. S 3 F G)
Xla Wt + Hsa.kras{V12} : GFP(Fig. S 4 A)
Xla Wt + Hsa.kras{V12} : GFP(Fig. S 4 D)
Xla Wt + Hsa.kras{V12} : GFP + myh10 MO(Fig. S 4 D)
Xla Wt + Hsa.kras{V12} : GFP + myh10 MO(Fig. S 4 F)
Xla Wt + Hsa.myc:GFP(Fig. 1 F)
Xla Wt + Hsa.myc:GFP(Fig. 3 A)
Xla Wt + Hsa.myc:GFP(Fig. S 1 I J)
Xla Wt + Hsa.rhoa{Q63L}:GFP(Fig. 4 C)
Xla Wt + Hsa.rhoa{Q63L}:GFP(Fig. 4 D)
Xla Wt + Hsa.rhoa{Q63L}:GFP(Fig. 4 E)
Xla Wt + Hsa.rhoa{Q63L}:GFP(Fig. S 4 C)
Xla Wt + myh10 MO(Fig. S 4 F)
???attribute.lit??? ???displayArticles.show???
|
|
Graphical Abstract |
|
|
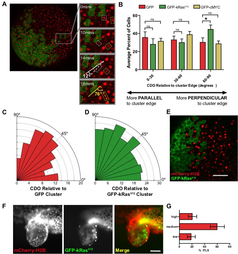
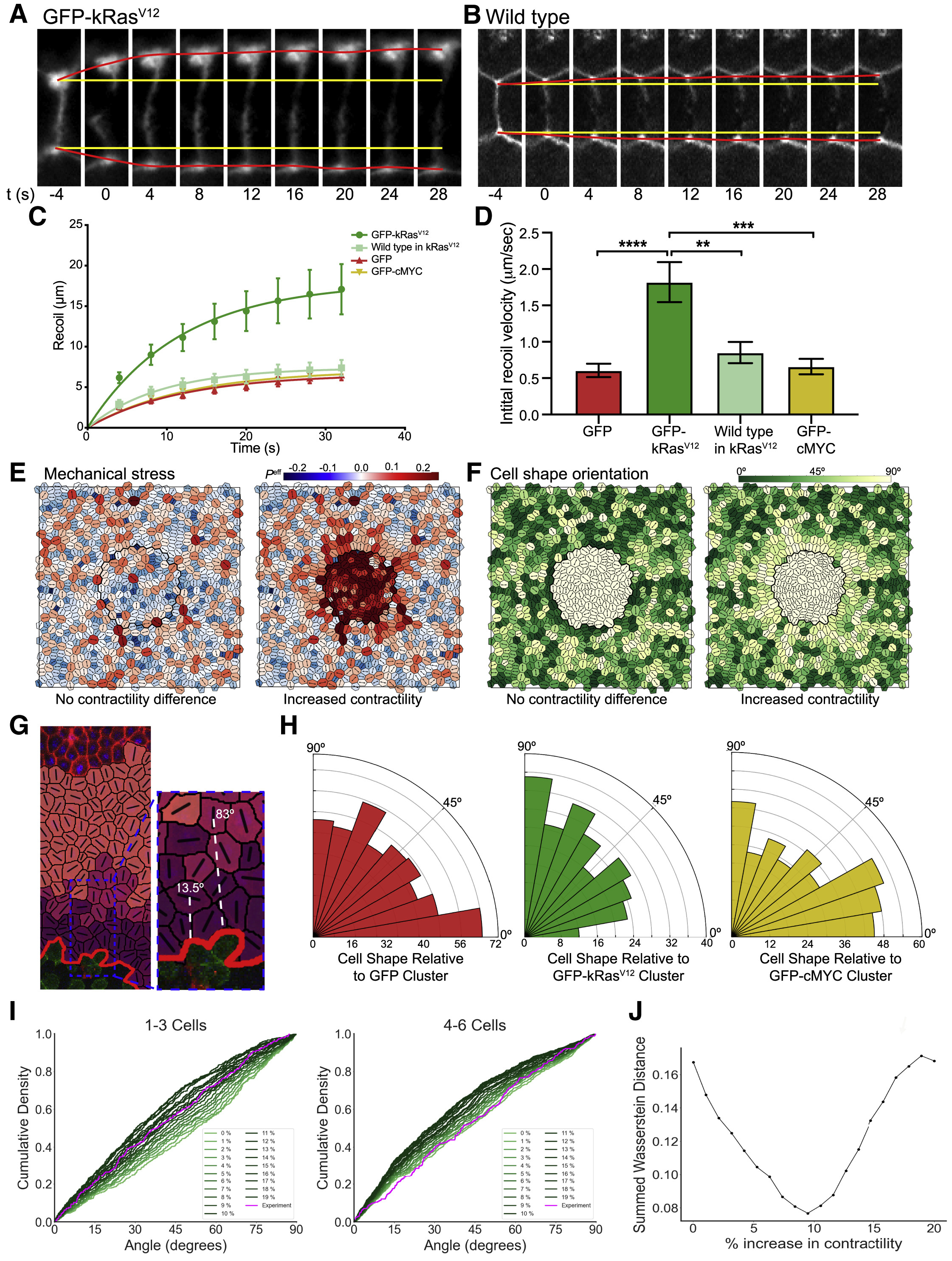
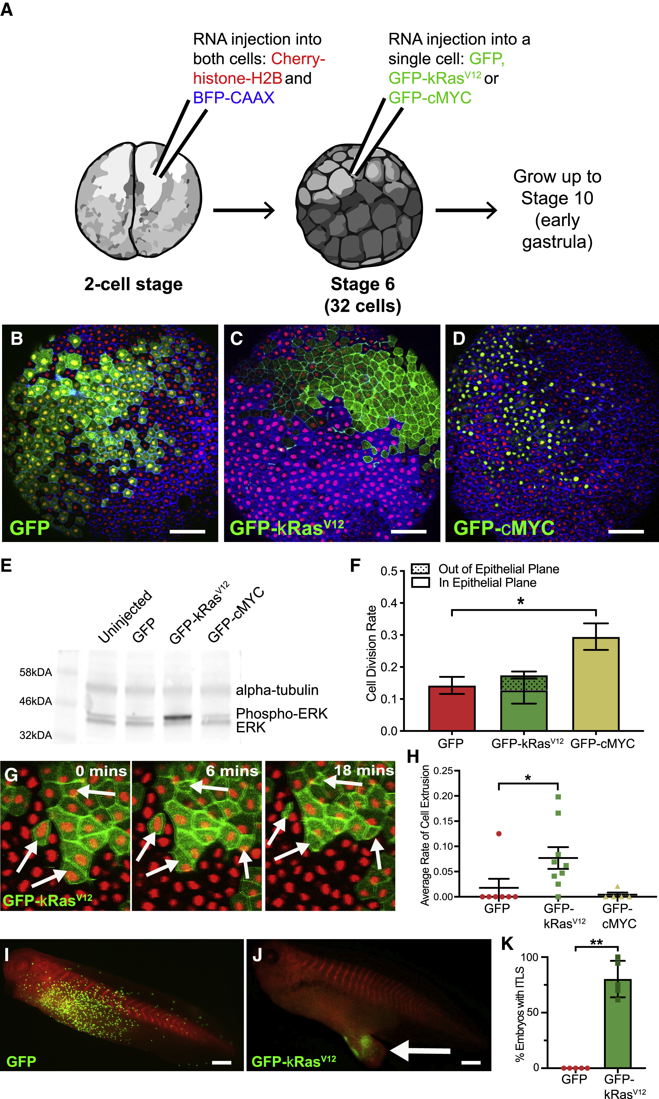
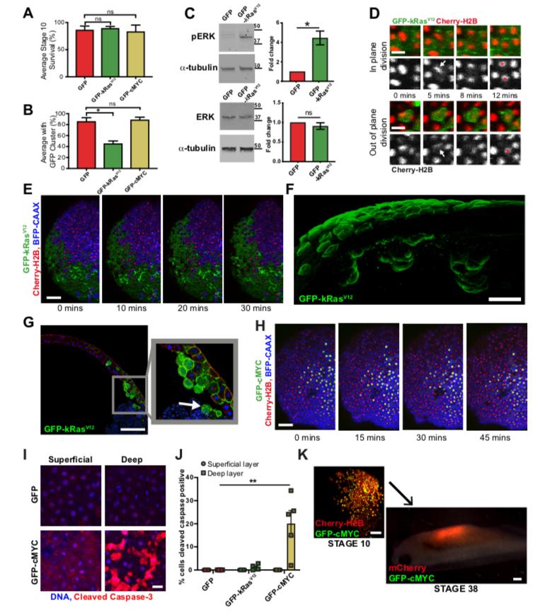
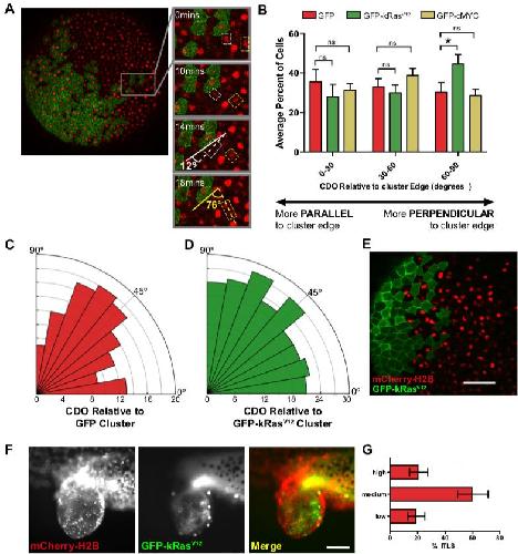
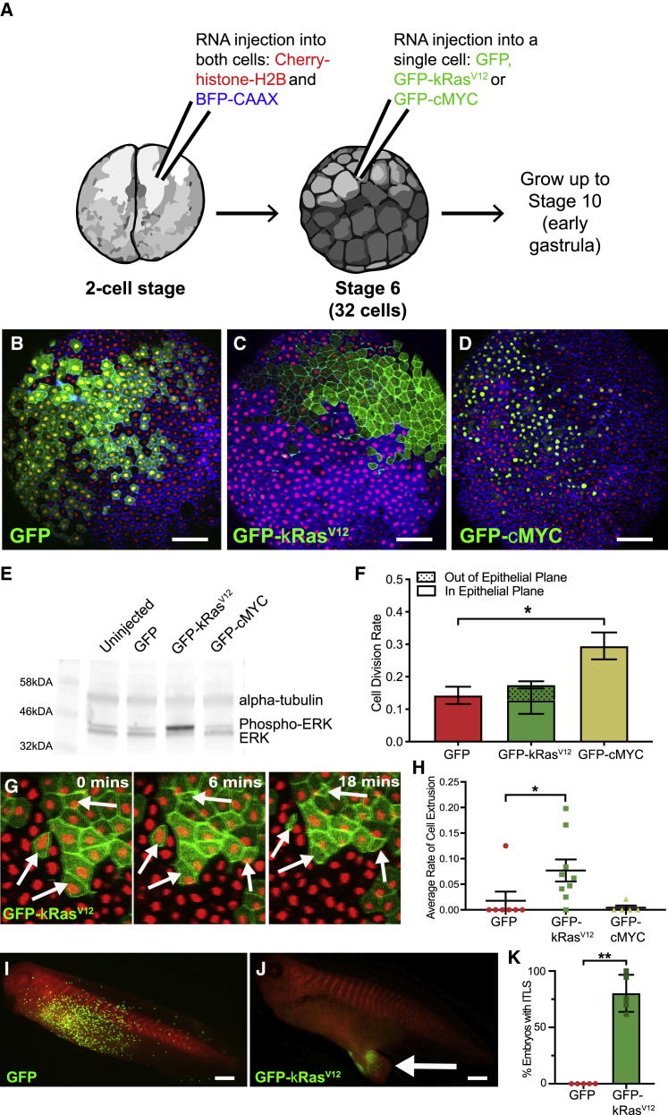
Figure 1. Modeling early-stage carcinoma in Xenopus laevis. (A) Schematic of the microinjection protocol. Xenopus embryos were injected with Cherry-histone-H2B and BFP-CAAX mRNA at the 2-cell stage. At the 32-cell stage, a single cell was injected with GFP, GFP-kRasV12, or GFP-cMYC mRNA. Embryos were developed to early gastrula stage 10 and imaged. (BâD) Confocal microscopy images of Xenopus embryos developed to early gastrula stage 10, following injection of a single cell at the 32-cell stage with (B) GFP, (C) GFP-kRasV12, or (D) GFP-cMYC mRNA. Scale bars represent 100 μm. (E) Western blot showing phosphorylated ERK, unphosphorylated ERK, and α-tubulin expression in uninjected control embryos and embryos injected with GFP, GFP-kRasV12, or GFP-cMYC mRNA. (F) Bar chart showing the average percentage of cells that divided per minute of time lapse, in either GFP, GFP-kRasV12, or GFP-cMYC overexpression clusters (âp < 0.05; Kruskal-Wallis test: n = 7 GFP, 8 GFP-kRasV12, and 9 GFP-cMYC embryos). Also displayed is the proportion of cell divisions that occurred out of the epithelial plane (shaded portion of the bar). Error bars show SEM. (G) Stills from a confocal microscopy time lapse of a representative embryo with a GFP-kRasV12 cell cluster at stage 10. White arrows highlight cells observed to be lost basally over the course of the time lapse. (H) Dot plot showing average percentage of cells that extruded basally from GFP, GFP-kRasV12, or GFP-cMYC cell clusters (âp < 0.05; Kruskal-Wallis test: n = 7 GFP, 9 GFP-kRasV12, and 5 GFP-cMYC embryos). Error bars are SEM. (I and J) Microscopy images of representative embryos at stage 38 that had a (I) GFP- or (J) GFP-kRasV12-expressing cluster at stage 10. Arrow indicates an induced tumor-like structure (ITLS). Anterior is toward the left; scale bars represent 500 μm. (K) Quantification of ITLS formation at stage 38 in embryos that had GFP or GFP-kRasV12 clusters at stage 10 (ââp < 0.01; Mann-Whitney test; n = 5 independent experiments; a total of 120 GFP and 97 GFP-kRasV12 embryos were assessed). Error bars are SEM. See also Figure S1 and Videos S1 and S2. |
|
|
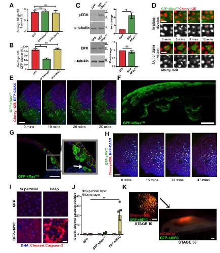
Figure S1: Further Characterisation of Oncogene-Expressing Cell Clusters in Xenopus laevis. Related to Figure 1. (A) Bar chart shows the average percentage of embryos, injected at the 32-cell stage, alive at stage 10. Error bars show SEM. (B) Bar chart shows the average percentage of surviving stage 10 embryos, injected at the 32-cell stage, that have a GFP-positive cluster in the superficial animal cap layer (*p<0.05, Kruskal-Wallis test, n=3 clutches of embryos). Error bars show SEM. (C) Western blots (left) and associated quantification (right), showing phosphorylated ERK (pERK), ERK and α-tubulin expression in embryos injected with GFP or GFP-kRasV12. For quantification, pERK and ERK levels were normalised against α-tubulin and shown as a fold change (*p<0.05, Student t-test, n=3 independent experiments). Error bars show SEM. (D) Classification of in-plane and out of plane divisions for data in Figure 1F. Divisions in GFP-kRasV12 (green) cells were identified in time-lapse videos by condensed chromosomes at the metaphase plate (arrows) using Cherry-H2B (red and single greyscale channel) and followed through to cytokinesis. If two nuclei could be seen separating and resolving in two cells in the epithelium the division was classified as âin-planeâ; if only one nucleus resolved the division was classified as âout of planeâ (nuclei following cytokinesis are marked with a red asterisk). (E) Stills from a representative confocal time-lapse of a Xenopus embryo at early gastrula stage 10, with a GFP-kRasV12 cell cluster in the superficial animal cap layer (Video S1). No apical extrusion or apoptosis was observed in either the GFP-kRasV12 clusters or the surrounding wild-type cells. (F) Confocal image shows an embryo, where GFP- kRasV12 mRNA was injected into a single cell at the 32-cell stage, that was fixed at stage 10, bisected and immunostained for GFP (green). (G) Confocal image shows an embryo, where GFP-kRasV12 mRNA was injected into a single cell at the 32-cell stage, that was fixed at stage 10, cryosectioned and immunostained for GFP (green), tubulin (red) and DAPI (blue). Arrows highlight cells that have lost cell-cell junctions and are no longer attached to the animal cap. (H) Stills from a representative confocal microscopy time-lapse of a Xenopus embryo at early gastrula stage 10, with a GFP-cMYC cell cluster in the superficial animal cap layer (Video S2). No apical extrusion or apoptosis was observed in either the GFP-cMYC clusters or the surrounding wild-type cells. (I) Immunofluorescence of cleaved caspase-3 (red; nuclei in blue) in GFP and GFP-cMYC injected embryos. Images of superficial and deep layers of the same stage 10 embryo are shown, cells positive for cleaved caspase-3, a marker of apoptosis, are found in the deep layer of GFP-cMYC injected embryos. (J) Quantification of cleaved caspase positive cells in GFP, GFP-kRasV12 or GFP-cMYC injected embryos (p<0.01, Kruskal-Wallis test, n=5 embryos). (K) Microscopy images show a representative embryo at stage 10 and stage 38 that was co-injected with GFP-cMYC and mCherry mRNA at the 32-cell stage. Anterior is towards the right. Scale bars represent 20 μm in D and I, 50 μm in F ,100μm in E, G, H and K (Stage 10), and 500μm in K (Stage 38). |
|
|
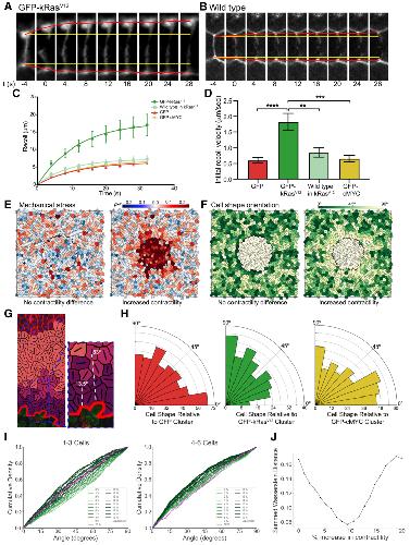
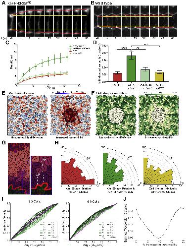
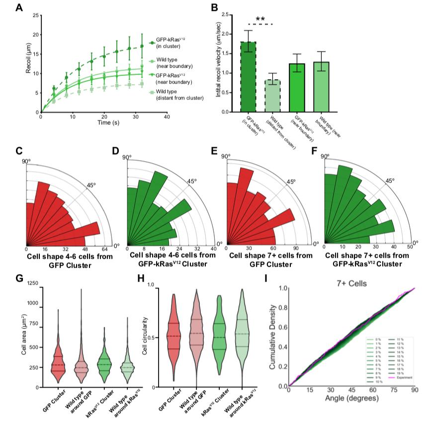
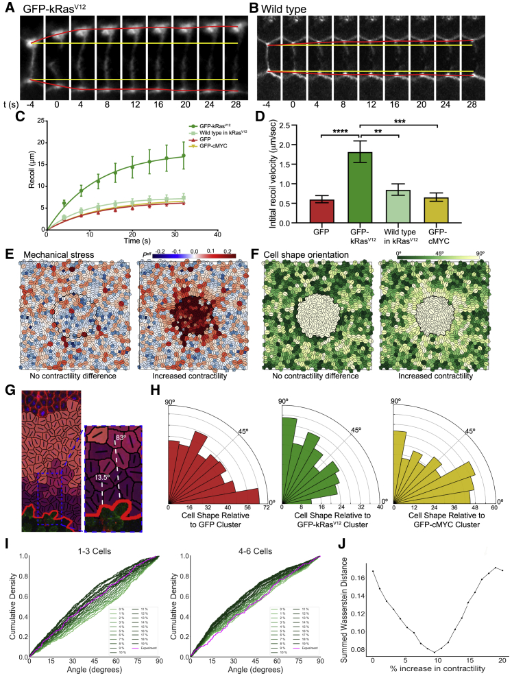
Figure 2. kRasV12 cell cluster imposes a mechanical strain on the wild-type epithelium(A and B) Cropped regions of confocal time-lapse stills showing laser ablation at a cell edge (highlighted by cherry-UtrCH: F-actin) in a GFP-kRasV12 cluster (A) and a surrounding wild-type cell (B). Ablation occurs at t = 0, yellow lines show the original positions of cell vertices before laser ablation, and red lines show the real-time positions of cell vertices.(C) Recoil measurements for cells in GFP-control (red), GFP-kRasV12 (green), and GFP-cMYC (yellow) clusters and areas of wild-type tissue around GFP-kRasV12 clusters (wild type; light green); n = 10 cells for each sample; error bars are SEM.(D) Initial recoil velocity calculated from recoil measurements in (C); one-way ANOVA: ââp < 0.01; âââp < 0.001; ââââp < 0.0001; n = 10 cells for each sample; error bars are SEM.(E) Simulated tissue, randomly generated, starting under conditions of zero net tissue stress. Heatmap indicates magnitude of cell-level isotropic stress, Peff, with cells being under net tension (red) or compression (blue). A simulated Ras cluster was initialized in the center of the tissue (enclosed within black ring). Left: no additional contractility in cluster is shown. Right: 30% increase in cortical contractility, Î, in cluster is shown.(F) Simulated tissues from (E), with heatmap showing the orientation of the principal axis of cell shape relative to the cluster (as shown in G).(G) From confocal images, the shapes of host cells neighboring the clusters (dark purple: 1â3 cells from cluster; light purple: 4â6 cells; pink: 7+ cells) were traced and cell shape orientation (long-axis) relative to the cluster was measured (two examples in white are shown).(H) Rose histograms showing the orientation of wild-type cellsâ long axes 1â3 cells from GFP-control (red), GFP-kRasV12 (green), and GFP-cMYC (yellow) clusters, relative to the cluster, with the total number of cells analyzed across all embryos in each data group in 10° bins. Kruskal-Wallis test: GFP versus GFP-kRasV12 p < 0.01 and GFP versus GFP-cMYC p > 0.9999; n = 431 cells from 7 GFP embryos, 224 cells from 5 GFP-kRasV12 embryos, and 348 cells from 7 GFP-cMYC embryos.(I) Cumulative distributions of cell shape orientation relative to cluster (as shown in G), from experiments (magenta) and simulations (green). Ras clusters were simulated with varying degrees of increased cortical contractility, Î.(J) Wasserstein distance between experiments and simulations for cumulative distributions in (I) and Figure S2E. Discrete intervals on the x axis relate to shades of green in (I). For every contractility interval, the y axis shows the sum of the Wasserstein distances over the three distance categories (1â3, 4â6, and 7+ cells). The best fit is found at a 9% increase in contractility, where summed Wasserstein distance is minimized.See also Figure S2. |
|
|
Figure S2: Analysis of mechanical strain and cell shape in and around kRasV12 clusters. Related to Figure 2. (A) Recoil measurements for wild-type or GFP-kRasV12 cells adjacent to the cluster boundary (solid lines) compared to recoil within cluster and wild-type cells away from the boundary (dashed lines: data sets shown in Figure 2C); n=10 cells for each sample, error bars are SEM. (B) Initial recoil velocity calculated from recoil measurements in (A) with data from Figure 2D shown as comparison (dashed); One-way ANOVA: **p<0.01, no other difference was significant, n=10 cells for each sample, error bars are SEM. (C-F) Rose histograms show the orientation of wild-type cells long-axes 4-6 cells (C and D) and 7 or more (E and F) cells from GFP-control (C and E) or GFP-kRasV12 (D and F) cell clusters, relative to the cluster, with the total number of cell divisions that were analysed across all embryos each data group in 10° bins. Kruskal-Wallis test: 4-6 cells: p=0.1572, n=433 cells from 5 GFP-control embryos and 240 cells from 5 GFP-kRasV12 embryos. 7+ cells: p>0.9999, n=690 cells from 5 GFP-control embryos and 344 cells from 4 GFP-kRasV12 embryos. (G-H) Violin plots of cell area (G) and cell circularity (H) for cells within and surrounding GFP-kRasV12 and GFP clusters. No statistically significant differences were observed (Kruskal-Wallis test, n = mean values for 5 and 7 embryos for kRasV12 and GFP, respectively). (I) Cumulative distributions of cell shape orientation relative to cluster, 7+ cells from the cluster edge, comparing experiments (magenta) and simulations (green). Ras clusters were simulated with varying degrees of increased cortical contractility, Γ. |
|
|
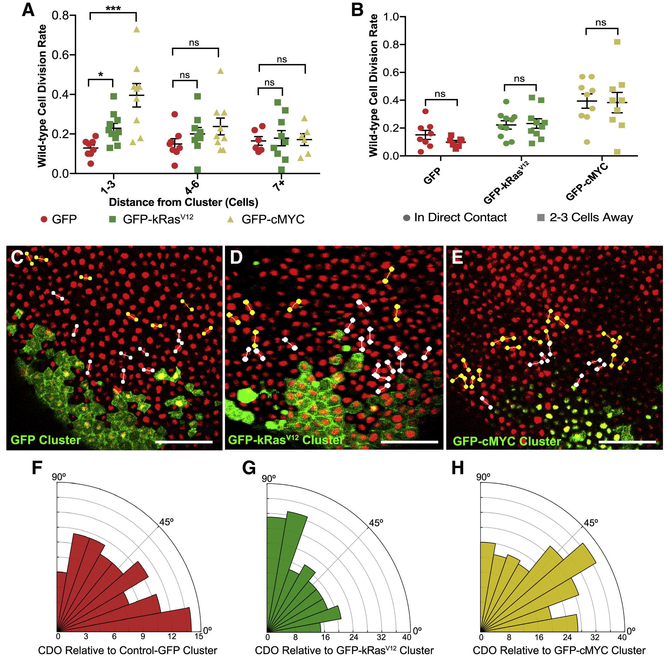
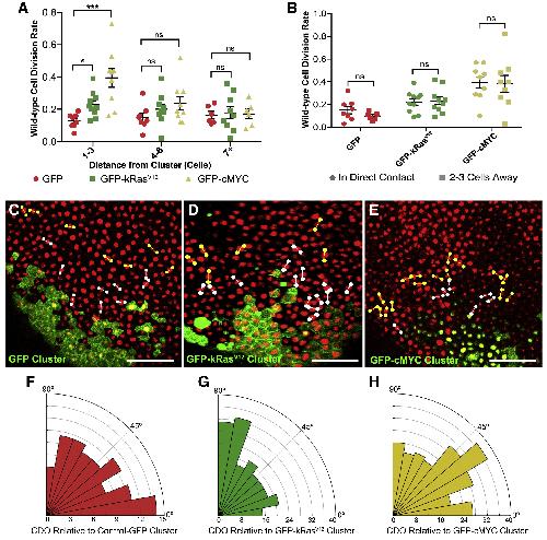
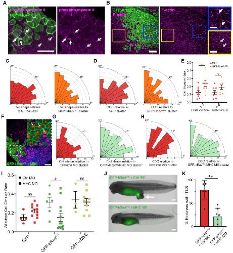
Figure 3. The wild-type epithelium responds to oncogene-expressing clusters with altered cell division(A and B) Dot plots showing the percentage of wild-type cells that divided per minute of time lapse at different distances from GFP, GFP-kRasV12, or GFP-cMYC clusters. (A) Kruskal-Wallis test: âp < 0.05 and âââp < 0.001; n = 8 GFP-control, 10 GFP-kRasV12, and 9 GFP-cMYC embryos. Error bars are SEM. (B) Paired t tests were performed; n = 8 GFP, 10 GFP-kRasV12, and 9 GFP-cMYC embryos.(CâE) Snapshots from confocal microscopy time lapses of representative embryos showing the orientation of cell divisions that occurred in wild-type cells: colored lines were drawn, connecting the dividing anaphase nuclei, and are shown cumulatively for the entire time lapse in one snapshot. White lines label divisions 1â3 cells from the cluster, and yellow lines mark divisions 4â6 cells away. Scale bars represent 100 μm.(FâH) Rose histograms showing cell division orientation up to 6 cells away from (F) GFP control, (G) GFP-kRasV12, and (H) GFP-cMYC clusters, with the total number of cell divisions analyzed across all embryos in each data group in 10° bins. Kruskal-Wallis test: GFP versus GFP-kRasV12 p < 0.05 and GFP versus GFP-cMYC p > 0.9999; n = 88 divisions from 8 GFP embryos, 193 divisions from 11 GFP-kRasV12 embryos, and 231 divisions from 9 GFP-cMYC embryos.See also Figure S3. |
|
|
Figure S3: Further Characterisation of Wild-type Cell Behaviour in Xenopus laevis Embryos with Oncogene-Expressing Cell Clusters. Related to Figure 3. (A) Stills from a confocal microcopy time-lapse show the quantification of cell division orientation within the epithelial plane, relative to a GFP-expressing cluster. An angle of 90° indicates a division perpendicular to the border of the cluster, whereas an angle of 0° indicates a division parallel to it. (B) Bar chart shows the average percentage of cell divisions in 30° bins that occurred in wild-type cells up to 3 cells from GFP, GFP-kRasV12 or GFP-cMYC clusters. Kruskal-Wallis test *p<0.05; n=8 GFP, 9 GFP-kRasV12 and 9 GFP-cMYC embryos. Error bars show SEM. (C-D) Rose histograms show cell division orientation, relative to the cluster edge, of wild-type cells 7+ cells from (C) control-GFP or (D) GFP-kRasV12 clusters, in 10° bins. Kruskal-Wallis test: p>0.9999: shows no significant difference between distributions; Chi- squared tests show no significant difference from uniform distribution for (C) or (D); n=120 divisions from 8 GFP-control embryos and 212 divisions from 11 GFP-kRasV12 embryos. (E) Confocal microscopy image of a stage 10 Xenopus embryo injected with GFP-kRasV12 (green) mRNA in a single cell at the 32-cell stage; mCherry-H2B (red) mRNA was then injected into neighbouring cells at the 32-cell stage. Scale bar is 100 μm. (F) Images showing a representative ITLS, in a stage 38 embryo, that had a GFP-kRasV12 cluster and wild-type cells labelled with cherry-H2B at stage 10. Wild-type cells (red) can be seen contributing to the ITLS. Scale bar represents 500 μm. (G) Categorisation of ITLS from GFP-kRasV12 embryos according to quantity of wild-type cells present in ITLS (ITLS in F, categorised as âhighâ). Error bars show SEM, n=6 independent experiments, 39 embryos. |
|
|
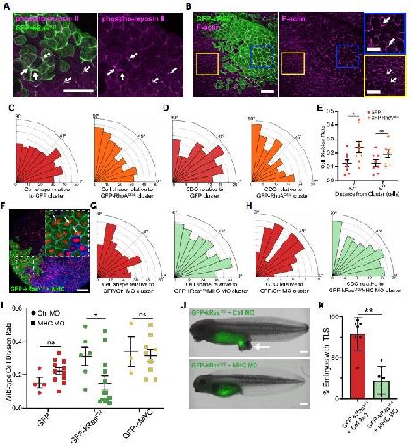
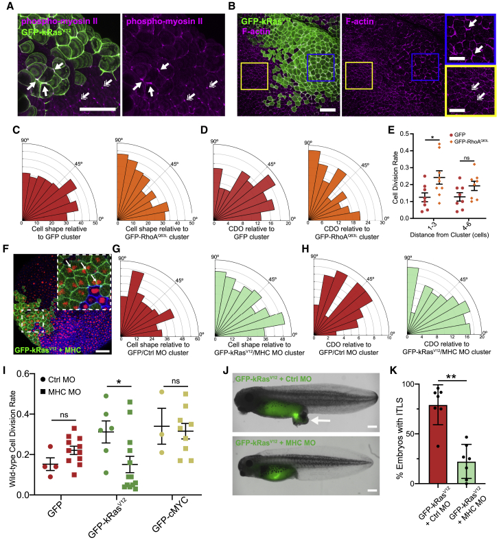
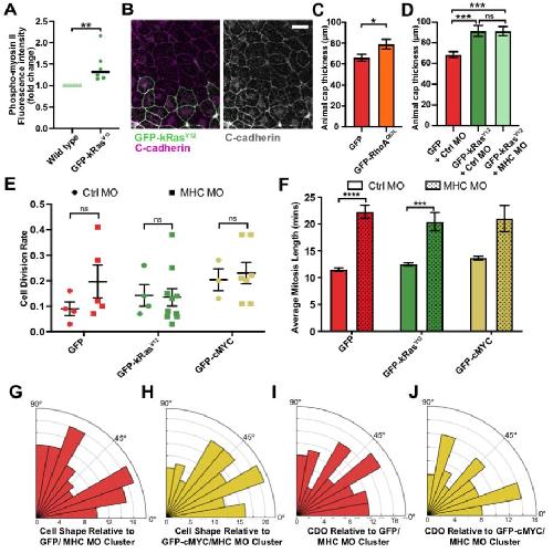
Figure S4: Further Characterisation of the Depletion of Myosin ll in Oncogene- Expressing Cell Clusters. Related to Figure 4. (A) Quantification of fluorescence intensity for phospho-myosin II staining in stage 10 embryos with a GFP-kRasV12 cluster. Fluorescence intensity in kRasV12 cells is shown as a fold-change compared to wild-type cells in the same embryo (*p<0.01, Mann Whitney, n=6 embryos. (B) Confocal slice of C-cadherin staining (magenta) in GFP-kRasV12 clusters (green) and surrounding wild-type tissue. Scale bar represents 20μm. (C) Quantification of mean animal cap thickness at GFP and GFP-RhoAQ63L clusters in stage 10 embryos (p<0.05, Unpaired t- test, n = 24 and 30 embryos respectively). (D) Quantification of mean animal cap thickness at GFP/Ctrl MO, GFP-kRasV12/Ctrl MO and GFP-kRasV12/MHC MO clusters in stage 10 embryos (***p<0.001, Kruskal-Wallis, n = 24, 32 and 19 embryos respectively). (E) Dot plot shows the average percentage of cells per minute that divided in clusters that were co-injected with GFP, GFP-kRasV12 or GFP-cMYC mRNA and either control morpholino (Ctrl MO) or myosin heavy chain llB morpholino (MHC MO). GFP: Kruskal-Wallis test: n=4 GFP/Ctrl MO embryos, 5 GFP/MHC MO, 5 kRasV12/Ctrl MO and 7 kRasV12/MHC MO, 3 GFP-cMYC/Ctrl MO and 4 GFP- cMYC/Ctrl MO embryos. Error bars are SEM. (F) Bar chart shows the average number of minutes between nuclear envelope breakdown and the separation of daughter nuclei in anaphase. Kruskal-Wallis test: ****p<0.0001, ***p=0.0007 n=12 GFP/Ctrl MO cells, 7 GFP/MHC MO, 12 kRasV12/Ctrl MO, 9 kRasV12/MHC MO, 12 GFP-cMYC/Ctrl MO and 4 GFP- cMYC/Ctrl MO. Error bars are SEM. (G-H) Rose histograms show the orientation of wild-type cell long-axes up to 3 cells or from myosin ll deficient (F) GFP clusters or (G) GFP-cMYC clusters, relative to the cluster, in 10° bins. Kruskal-Wallis test performed against GFP/Ctrl MO shown in Figure 4G: GFP/Ctrl MO vs GFP/MHC MO p>0.9999, GFP/Ctrl MO vs GFP- cMYC/MHC MO p=0.0803, n=325 cells from 6 GFP/Ctrl MO embryos, 107 cells from 7 GFP/MHC MO embryos and 128 cells from 8 GFP-cMYC/MHC MO embryos. (I-J) Rose histograms show cell division orientation of wild-type cells up to 6 cells from myosin ll deficient (H) GFP clusters or (I) GFP-cMYC clusters, relative to the cluster in 10° bins. Kruskal-Wallis test performed against GFP/Ctrl MO shown in Figure 4H: GFP/Ctrl MO vs GFP/MHC MO p>0.9999, GFP/Ctrl MO vs GFP-cMYC/MHC MO p>0.9999, n=58 divisions from 6 GFP/Ctrl MO embryos, n=99 divisions from 7 GFP/MHC MO embryos and 80 divisions from 8 GFP- cMYC MHC MO embryos. |
|
|
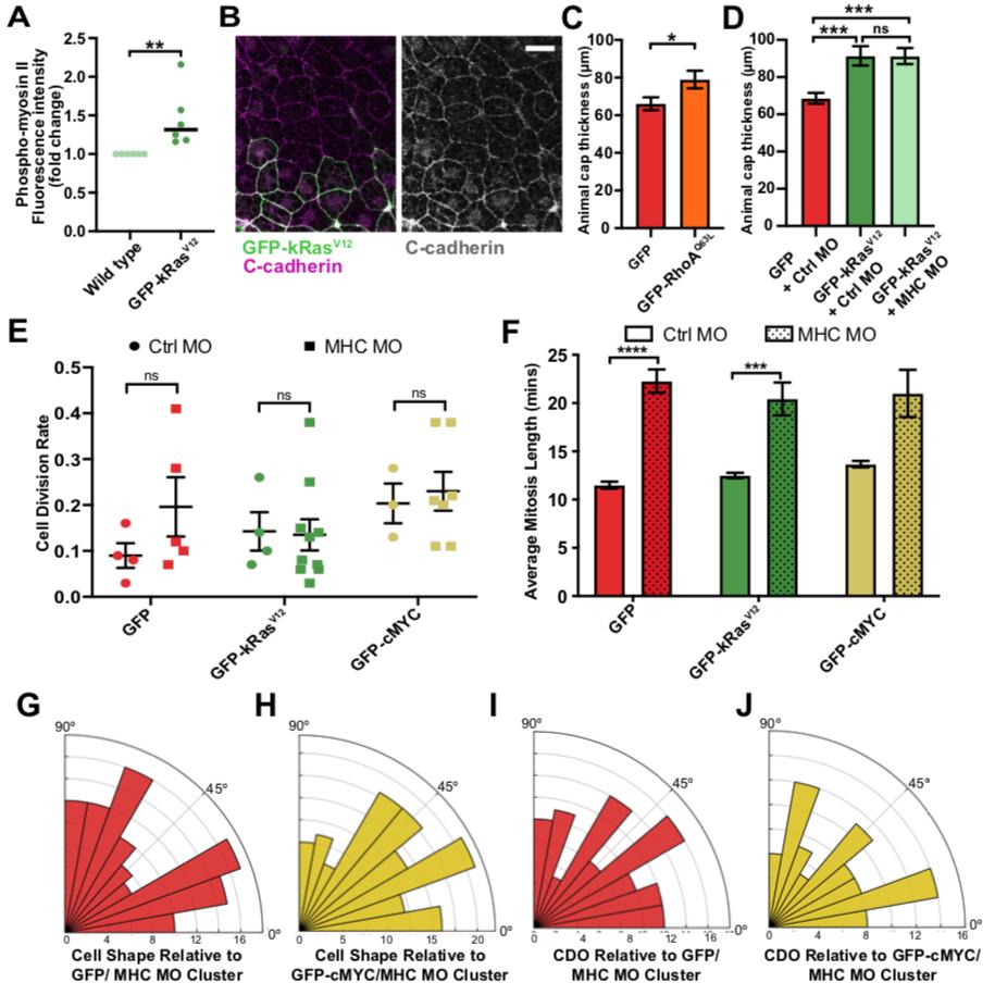
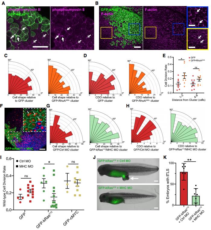
Figure 4. Actomyosin contraction in cluster is required to generate strain and alter cell division in wild-type tissue(A and B) Confocal images of fixed, stage 10 embryos with a GFP-kRasV12 cluster, stained for (A) phosphorylated myosin II (magenta), single-headed arrows highlight tricellular junctions with increased phospho-myosin II in GFP-kRasV12 cells compared to wild-type tissue (double-headed arrows), and (B) F-actin (phalloidin; magenta), single-headed arrows highlight increased F-actin at the cell cortex in the GFP-kRasV12 cluster compared to wild-type tissue (double-headed arrows).(C) Rose histograms showing the orientation of wild-type cellsâ long axes up to 6 cells from GFP-control (red) or GFP-RhoAQ63L (orange) cell clusters, relative to the cluster, in 10° bins. Kolmogorov-Smirnov test: p < 0.05; n = 298 cells from 6 GFP-control embryos and 299 cells from 6 GFP-RhoAQ63L embryos.(D) Rose histograms showing cell division orientation relative to GFP-control (red) or GFP-RhoAQ63L (orange) clusters, with the total number of cells in 10° bins. Kolmogorov-Smirnov test: p < 0.05; n = 98 divisions from 10 GFP-control embryos and 174 divisions from 9 GFP-RhoAQ63L embryos.(E) Dot plot showing percentage of wild-type cells that divided per minute of time lapse at different distances from GFP-control or GFP-RhoAQ63L clusters. One-way ANOVA: âp < 0.05; n = 7 GFP-control and 9 GFP-RhoAQ63L embryos. Error bars are SEM.(F) Confocal microscopy image shows a myosin-II-deficient GFP-kRasV12 cell cluster. Arrows highlight âbutterfly nuclei.â(G) Rose histograms showing the orientation of wild-type cell long axes up to 3 cells from GFP/Ctrl MO (red) or myosin-II-deficient (MHC MO) GFP-kRasV12 (light green) cell clusters, in 10° bins. Kruskal-Wallis test: p > 0.9999; n = 325 cells from 6 GFP/Ctrl MO embryos and 368 cells from 7 GFP-kRasV12/MHC MO embryos.(H) Rose histograms show cell division orientation up to 6 cells from (D) GFP/Ctrl MO (red) or GFP-kRasV12/MHC MO (light green) cell clusters, in 10° bins. Kruskal-Wallis Test: p = 0.9327; n = 58 divisions from 6 GFP/Ctrl MO embryos and 132 divisions from 9 GFP-kRasV12/MHC MO embryos.(I) Dot plot shows percentage of wild-type cells that divided per minute of time lapse, up to 3 cells from GFP, GFP-kRasV12, or GFP-cMYC control morpholino clusters or myosin-II-deficient GFP, GFP-kRasV12, or GFP-cMYC clusters. Kruskal-Wallis test: âp < 0.05; n = 5 GFP/Ctrl MO embryos, 11 GFP/MHC MO, 6 GFP-kRasV12/Ctrl MO, 13 GFP-kRasV12/MHC MO, 3 GFP-cMYC/Ctrl MO, and 9 GFP-cMYC/MHC MO embryos.(J) Images of representative embryos at stage 38 selected for presence of GFP-kRasV12 clusters at stage 10 and co-injected at 32-cell stage with Ctrl MO or MHC MO. Arrow indicates formation of ITLS in GFP-kRasV12/Ctrl MO embryo, but not GFP-kRasV12/MHC MO.(K) Quantification of ITLS formation at stage 38 in kRasV12/Ctrl MO and GFP-kRasV12/MHC MO embryos (p < 0.01; Mann Whitney test; n = 7 independent experiments; a total of 163 GFP-kRasV12/Ctrl MO and 124 GFP-kRasV12/MHC MO embryos were assessed). Error bars are SEM.Scale bars represent 100 μm in (A), (B) (main image), and (F); 50 μm in (B) (zoom-ins); and 500 μm in (J). See also Figure S4. |
|
|
|
|
|
Figure 1. Modeling early-stage carcinoma in Xenopus laevis(A) Schematic of the microinjection protocol. Xenopus embryos were injected with Cherry-histone-H2B and BFP-CAAX mRNA at the 2-cell stage. At the 32-cell stage, a single cell was injected with GFP, GFP-kRasV12, or GFP-cMYC mRNA. Embryos were developed to early gastrula stage 10 and imaged.(B–D) Confocal microscopy images of Xenopus embryos developed to early gastrula stage 10, following injection of a single cell at the 32-cell stage with (B) GFP, (C) GFP-kRasV12, or (D) GFP-cMYC mRNA. Scale bars represent 100 μm.(E) Western blot showing phosphorylated ERK, unphosphorylated ERK, and α-tubulin expression in uninjected control embryos and embryos injected with GFP, GFP-kRasV12, or GFP-cMYC mRNA.(F) Bar chart showing the average percentage of cells that divided per minute of time lapse, in either GFP, GFP-kRasV12, or GFP-cMYC overexpression clusters (∗p < 0.05; Kruskal-Wallis test: n = 7 GFP, 8 GFP-kRasV12, and 9 GFP-cMYC embryos). Also displayed is the proportion of cell divisions that occurred out of the epithelial plane (shaded portion of the bar). Error bars show SEM.(G) Stills from a confocal microscopy time lapse of a representative embryo with a GFP-kRasV12 cell cluster at stage 10. White arrows highlight cells observed to be lost basally over the course of the time lapse.(H) Dot plot showing average percentage of cells that extruded basally from GFP, GFP-kRasV12, or GFP-cMYC cell clusters (∗p < 0.05; Kruskal-Wallis test: n = 7 GFP, 9 GFP-kRasV12, and 5 GFP-cMYC embryos). Error bars are SEM.(I and J) Microscopy images of representative embryos at stage 38 that had a (I) GFP- or (J) GFP-kRasV12-expressing cluster at stage 10. Arrow indicates an induced tumor-like structure (ITLS). Anterior is toward the left; scale bars represent 500 μm.(K) Quantification of ITLS formation at stage 38 in embryos that had GFP or GFP-kRasV12 clusters at stage 10 (∗∗p < 0.01; Mann-Whitney test; n = 5 independent experiments; a total of 120 GFP and 97 GFP-kRasV12 embryos were assessed). Error bars are SEM.See also Figure S1 and Videos S1 and S2. |
|
|
Figure 2. kRasV12 cell cluster imposes a mechanical strain on the wild-type epithelium(A and B) Cropped regions of confocal time-lapse stills showing laser ablation at a cell edge (highlighted by cherry-UtrCH: F-actin) in a GFP-kRasV12 cluster (A) and a surrounding wild-type cell (B). Ablation occurs at t = 0, yellow lines show the original positions of cell vertices before laser ablation, and red lines show the real-time positions of cell vertices.(C) Recoil measurements for cells in GFP-control (red), GFP-kRasV12 (green), and GFP-cMYC (yellow) clusters and areas of wild-type tissue around GFP-kRasV12 clusters (wild type; light green); n = 10 cells for each sample; error bars are SEM.(D) Initial recoil velocity calculated from recoil measurements in (C); one-way ANOVA: ∗∗p < 0.01; ∗∗∗p < 0.001; ∗∗∗∗p < 0.0001; n = 10 cells for each sample; error bars are SEM.(E) Simulated tissue, randomly generated, starting under conditions of zero net tissue stress. Heatmap indicates magnitude of cell-level isotropic stress, Peff, with cells being under net tension (red) or compression (blue). A simulated Ras cluster was initialized in the center of the tissue (enclosed within black ring). Left: no additional contractility in cluster is shown. Right: 30% increase in cortical contractility, Γ, in cluster is shown.(F) Simulated tissues from (E), with heatmap showing the orientation of the principal axis of cell shape relative to the cluster (as shown in G).(G) From confocal images, the shapes of host cells neighboring the clusters (dark purple: 1–3 cells from cluster; light purple: 4–6 cells; pink: 7+ cells) were traced and cell shape orientation (long-axis) relative to the cluster was measured (two examples in white are shown).(H) Rose histograms showing the orientation of wild-type cells’ long axes 1–3 cells from GFP-control (red), GFP-kRasV12 (green), and GFP-cMYC (yellow) clusters, relative to the cluster, with the total number of cells analyzed across all embryos in each data group in 10° bins. Kruskal-Wallis test: GFP versus GFP-kRasV12 p < 0.01 and GFP versus GFP-cMYC p > 0.9999; n = 431 cells from 7 GFP embryos, 224 cells from 5 GFP-kRasV12 embryos, and 348 cells from 7 GFP-cMYC embryos.(I) Cumulative distributions of cell shape orientation relative to cluster (as shown in G), from experiments (magenta) and simulations (green). Ras clusters were simulated with varying degrees of increased cortical contractility, Γ.(J) Wasserstein distance between experiments and simulations for cumulative distributions in (I) and Figure S2E. Discrete intervals on the x axis relate to shades of green in (I). For every contractility interval, the y axis shows the sum of the Wasserstein distances over the three distance categories (1–3, 4–6, and 7+ cells). The best fit is found at a 9% increase in contractility, where summed Wasserstein distance is minimized.See also Figure S2. |
|
|
Figure 4. Actomyosin contraction in cluster is required to generate strain and alter cell division in wild-type tissue(A and B) Confocal images of fixed, stage 10 embryos with a GFP-kRasV12 cluster, stained for (A) phosphorylated myosin II (magenta), single-headed arrows highlight tricellular junctions with increased phospho-myosin II in GFP-kRasV12 cells compared to wild-type tissue (double-headed arrows), and (B) F-actin (phalloidin; magenta), single-headed arrows highlight increased F-actin at the cell cortex in the GFP-kRasV12 cluster compared to wild-type tissue (double-headed arrows).(C) Rose histograms showing the orientation of wild-type cells’ long axes up to 6 cells from GFP-control (red) or GFP-RhoAQ63L (orange) cell clusters, relative to the cluster, in 10° bins. Kolmogorov-Smirnov test: p < 0.05; n = 298 cells from 6 GFP-control embryos and 299 cells from 6 GFP-RhoAQ63L embryos.(D) Rose histograms showing cell division orientation relative to GFP-control (red) or GFP-RhoAQ63L (orange) clusters, with the total number of cells in 10° bins. Kolmogorov-Smirnov test: p < 0.05; n = 98 divisions from 10 GFP-control embryos and 174 divisions from 9 GFP-RhoAQ63L embryos.(E) Dot plot showing percentage of wild-type cells that divided per minute of time lapse at different distances from GFP-control or GFP-RhoAQ63L clusters. One-way ANOVA: ∗p < 0.05; n = 7 GFP-control and 9 GFP-RhoAQ63L embryos. Error bars are SEM.(F) Confocal microscopy image shows a myosin-II-deficient GFP-kRasV12 cell cluster. Arrows highlight “butterfly nuclei.”(G) Rose histograms showing the orientation of wild-type cell long axes up to 3 cells from GFP/Ctrl MO (red) or myosin-II-deficient (MHC MO) GFP-kRasV12 (light green) cell clusters, in 10° bins. Kruskal-Wallis test: p > 0.9999; n = 325 cells from 6 GFP/Ctrl MO embryos and 368 cells from 7 GFP-kRasV12/MHC MO embryos.(H) Rose histograms show cell division orientation up to 6 cells from (D) GFP/Ctrl MO (red) or GFP-kRasV12/MHC MO (light green) cell clusters, in 10° bins. Kruskal-Wallis Test: p = 0.9327; n = 58 divisions from 6 GFP/Ctrl MO embryos and 132 divisions from 9 GFP-kRasV12/MHC MO embryos.(I) Dot plot shows percentage of wild-type cells that divided per minute of time lapse, up to 3 cells from GFP, GFP-kRasV12, or GFP-cMYC control morpholino clusters or myosin-II-deficient GFP, GFP-kRasV12, or GFP-cMYC clusters. Kruskal-Wallis test: ∗p < 0.05; n = 5 GFP/Ctrl MO embryos, 11 GFP/MHC MO, 6 GFP-kRasV12/Ctrl MO, 13 GFP-kRasV12/MHC MO, 3 GFP-cMYC/Ctrl MO, and 9 GFP-cMYC/MHC MO embryos.(J) Images of representative embryos at stage 38 selected for presence of GFP-kRasV12 clusters at stage 10 and co-injected at 32-cell stage with Ctrl MO or MHC MO. Arrow indicates formation of ITLS in GFP-kRasV12/Ctrl MO embryo, but not GFP-kRasV12/MHC MO.(K) Quantification of ITLS formation at stage 38 in kRasV12/Ctrl MO and GFP-kRasV12/MHC MO embryos (p < 0.01; Mann Whitney test; n = 7 independent experiments; a total of 163 GFP-kRasV12/Ctrl MO and 124 GFP-kRasV12/MHC MO embryos were assessed). Error bars are SEM.Scale bars represent 100 μm in (A), (B) (main image), and (F); 50 μm in (B) (zoom-ins); and 500 μm in (J). See also Figure S4. |
References [+] :
Acharya,
A Mechanosensitive RhoA Pathway that Protects Epithelia against Acute Tensile Stress.
2018, Pubmed
Acharya, A Mechanosensitive RhoA Pathway that Protects Epithelia against Acute Tensile Stress. 2018, Pubmed
Aigouy, Cell flow reorients the axis of planar polarity in the wing epithelium of Drosophila. 2010, Pubmed
Baum, K-ras oncogene expression in Xenopus laevis. 1990, Pubmed , Xenbase
Beer, Developmental context determines latency of MYC-induced tumorigenesis. 2004, Pubmed
Behrndt, Forces driving epithelial spreading in zebrafish gastrulation. 2012, Pubmed
Bhatia-Dey, Differential expression of non-muscle myosin heavy chain genes during Xenopus embryogenesis. 1998, Pubmed , Xenbase
Bielmeier, Interface Contractility between Differently Fated Cells Drives Cell Elimination and Cyst Formation. 2016, Pubmed
Bosveld, Modulation of junction tension by tumor suppressors and proto-oncogenes regulates cell-cell contacts. 2016, Pubmed
Burkel, Versatile fluorescent probes for actin filaments based on the actin-binding domain of utrophin. 2007, Pubmed , Xenbase
Butcher, A tense situation: forcing tumour progression. 2009, Pubmed
Calvo, Mechanotransduction and YAP-dependent matrix remodelling is required for the generation and maintenance of cancer-associated fibroblasts. 2013, Pubmed
Campinho, Tension-oriented cell divisions limit anisotropic tissue tension in epithelial spreading during zebrafish epiboly. 2013, Pubmed
Charras, Tensile Forces and Mechanotransduction at Cell-Cell Junctions. 2018, Pubmed
Chen, Oncogenic Ras leads to Rho activation by activating the mitogen-activated protein kinase pathway and decreasing Rho-GTPase-activating protein activity. 2003, Pubmed
Chernet, Transmembrane voltage potential of somatic cells controls oncogene-mediated tumorigenesis at long-range. 2014, Pubmed , Xenbase
Clavería, Myc-driven endogenous cell competition in the early mammalian embryo. 2013, Pubmed
Conti, Nonmuscle myosin II moves in new directions. 2008, Pubmed
Cowling, c-Myc transforms human mammary epithelial cells through repression of the Wnt inhibitors DKK1 and SFRP1. 2007, Pubmed
Cox, Remodeling and homeostasis of the extracellular matrix: implications for fibrotic diseases and cancer. 2011, Pubmed
Dagogo-Jack, Tumour heterogeneity and resistance to cancer therapies. 2018, Pubmed
Dani, Extreme instability of myc mRNA in normal and transformed human cells. 1984, Pubmed
Eisenhoffer, Crowding induces live cell extrusion to maintain homeostatic cell numbers in epithelia. 2012, Pubmed
Etard, Pontin and Reptin regulate cell proliferation in early Xenopus embryos in collaboration with c-Myc and Miz-1. 2005, Pubmed , Xenbase
Etournay, Interplay of cell dynamics and epithelial tension during morphogenesis of the Drosophila pupal wing. 2015, Pubmed
Fernandez-Gonzalez, Myosin II dynamics are regulated by tension in intercalating cells. 2009, Pubmed
Finegan, Tissue tension and not interphase cell shape determines cell division orientation in the Drosophila follicular epithelium. 2019, Pubmed
Geeves, The molecular mechanism of muscle contraction. 2005, Pubmed
Ghosh, Role of RhoA activation in the growth and morphology of a murine prostate tumor cell line. 1999, Pubmed
Gullekson, Mechanical mismatch between Ras transformed and untransformed epithelial cells. 2017, Pubmed
Hann, Proteins encoded by the human c-myc oncogene: differential expression in neoplastic cells. 1984, Pubmed
Hart, E-cadherin and LGN align epithelial cell divisions with tissue tension independently of cell shape. 2017, Pubmed
Hogan, Characterization of the interface between normal and transformed epithelial cells. 2009, Pubmed
Huang, Dynamic regulation of c-Myc proto-oncogene expression during lymphocyte development revealed by a GFP-c-Myc knock-in mouse. 2008, Pubmed
Ishihara, Bayesian inference of force dynamics during morphogenesis. 2012, Pubmed
Kajita, Filamin acts as a key regulator in epithelial defence against transformed cells. 2014, Pubmed
Kanda, Histone-GFP fusion protein enables sensitive analysis of chromosome dynamics in living mammalian cells. 1998, Pubmed
Kon, Cell competition with normal epithelial cells promotes apical extrusion of transformed cells through metabolic changes. 2017, Pubmed
Kong, Experimental validation of force inference in epithelia from cell to tissue scale. 2019, Pubmed
Larson, Automated mitotic spindle tracking suggests a link between spindle dynamics, spindle orientation, and anaphase onset in epithelial cells. 2017, Pubmed , Xenbase
Legoff, A global pattern of mechanical stress polarizes cell divisions and cell shape in the growing Drosophila wing disc. 2013, Pubmed
Leung, The p160 RhoA-binding kinase ROK alpha is a member of a kinase family and is involved in the reorganization of the cytoskeleton. 1996, Pubmed
Levayer, Solid stress, competition for space and cancer: The opposing roles of mechanical cell competition in tumour initiation and growth. 2020, Pubmed
Levayer, Cell mixing induced by myc is required for competitive tissue invasion and destruction. 2015, Pubmed
Liang, Measurement of Mechanical Tension at Cell-cell Junctions Using Two-photon Laser Ablation. 2016, Pubmed
Longenecker, Structure of a constitutively activated RhoA mutant (Q63L) at 1.55 A resolution. 2003, Pubmed
Magudia, K-Ras and B-Raf oncogenes inhibit colon epithelial polarity establishment through up-regulation of c-myc. 2012, Pubmed
Mao, Differential proliferation rates generate patterns of mechanical tension that orient tissue growth. 2013, Pubmed
Marinari, Live-cell delamination counterbalances epithelial growth to limit tissue overcrowding. 2012, Pubmed
Martin, Actin cables and epidermal movement in embryonic wound healing. 1992, Pubmed
Matthews, Oncogenic Signaling Alters Cell Shape and Mechanics to Facilitate Cell Division under Confinement. 2020, Pubmed
Michaelson, The use of GFP to localize Rho GTPases in living cells. 2006, Pubmed
Moreno, dMyc transforms cells into super-competitors. 2004, Pubmed
Nestor-Bergmann, Decoupling the Roles of Cell Shape and Mechanical Stress in Orienting and Cueing Epithelial Mitosis. 2019, Pubmed , Xenbase
Nestor-Bergmann, Relating cell shape and mechanical stress in a spatially disordered epithelium using a vertex-based model. 2018, Pubmed , Xenbase
Nestor-Bergmann, Mechanical characterization of disordered and anisotropic cellular monolayers. 2018, Pubmed , Xenbase
Noll, A variational method for image-based inference of internal stress in epithelial tissues. 2020, Pubmed
Ohoka, EPLIN is a crucial regulator for extrusion of RasV12-transformed cells. 2015, Pubmed
Omelchenko, Rho-dependent formation of epithelial "leader" cells during wound healing. 2003, Pubmed
Pease, Mitotic spindle misorientation in cancer--out of alignment and into the fire. 2011, Pubmed
Pelengaris, c-MYC: more than just a matter of life and death. 2002, Pubmed
Pelengaris, Suppression of Myc-induced apoptosis in beta cells exposes multiple oncogenic properties of Myc and triggers carcinogenic progression. 2002, Pubmed
Pocsfalvi, Analysis of secretome changes uncovers an autocrine/paracrine component in the modulation of cell proliferation and motility by c-Myc. 2011, Pubmed
Poujade, Collective migration of an epithelial monolayer in response to a model wound. 2007, Pubmed
Ray, Anisotropic forces from spatially constrained focal adhesions mediate contact guidance directed cell migration. 2017, Pubmed
Rayment, The three-dimensional structure of a molecular motor. 1994, Pubmed
Riento, Rocks: multifunctional kinases in cell behaviour. 2003, Pubmed
Sahai, Cross-talk between Ras and Rho signalling pathways in transformation favours proliferation and increased motility. 2001, Pubmed
Scarpa, Actomyosin-Driven Tension at Compartmental Boundaries Orients Cell Division Independently of Cell Geometry In Vivo. 2018, Pubmed
Schoenenberger, Multilayering and loss of apical polarity in MDCK cells transformed with viral K-ras. 1991, Pubmed
Skoglund, Convergence and extension at gastrulation require a myosin IIB-dependent cortical actin network. 2008, Pubmed , Xenbase
Taylor, Xenopus myc proto-oncogene during development: expression as a stable maternal mRNA uncoupled from cell division. 1986, Pubmed , Xenbase
Woolner, Imaging the cytoskeleton in live Xenopus laevis embryos. 2009, Pubmed , Xenbase
Woolner, Spindle position in symmetric cell divisions during epiboly is controlled by opposing and dynamic apicobasal forces. 2012, Pubmed , Xenbase
Wyatt, Emergence of homeostatic epithelial packing and stress dissipation through divisions oriented along the long cell axis. 2015, Pubmed
Zhang, Inhibition of the single downstream target BAG1 activates the latent apoptotic potential of MYC. 2011, Pubmed
Zhang, Mechanical signals regulate and activate SNAIL1 protein to control the fibrogenic response of cancer-associated fibroblasts. 2016, Pubmed
Zhong, Rho-stimulated contractility contributes to the fibroblastic phenotype of Ras-transformed epithelial cells. 1997, Pubmed
Zondag, Oncogenic Ras downregulates Rac activity, which leads to increased Rho activity and epithelial-mesenchymal transition. 2000, Pubmed
