XB-ART-58185
Nat Commun
2021 Jun 11;121:3565. doi: 10.1038/s41467-021-23657-0.
Show Gene links
Show Anatomy links
The study of the determinants controlling Arpp19 phosphatase-inhibitory activity reveals an Arpp19/PP2A-B55 feedback loop.
Labbé JC, Vigneron S, Méchali F, Robert P, Roque S, Genoud C, Goguet-Rubio P, Barthe P, Labesse G, Cohen-Gonsaud M, Castro A, Lorca T.
???displayArticle.abstract???
Arpp19 is a potent PP2A-B55 inhibitor that regulates this phosphatase to ensure the stable phosphorylation of mitotic/meiotic substrates. At G2-M, Arpp19 is phosphorylated by the Greatwall kinase on S67. This phosphorylated Arpp19 form displays a high affinity to PP2A-B55 and a slow dephosphorylation rate, acting as a competitor of PP2A-B55 substrates. The molecular determinants conferring slow dephosphorylation kinetics to S67 are unknown. PKA also phosphorylates Arpp19. This phosphorylation performed on S109 is essential to maintain prophase I-arrest in Xenopus oocytes although the underlying signalling mechanism is elusive. Here, we characterize the molecular determinants conferring high affinity and slow dephosphorylation to S67 and controlling PP2A-B55 inhibitory activity of Arpp19. Moreover, we show that phospho-S109 restricts S67 phosphorylation by increasing its catalysis by PP2A-B55. Finally, we discover a double feed-back loop between these two phospho-sites essential to coordinate the temporal pattern of Arpp19-dependent PP2A-B55 inhibition and Cyclin B/Cdk1 activation during cell division.
???displayArticle.pubmedLink??? 34117214
???displayArticle.pmcLink??? PMC8196004
???displayArticle.link??? Nat Commun
???displayArticle.grants??? [+]
ANR-10-LABEX-12-01 Agence Nationale de la Recherche (French National Research Agency), ANR-18-CE13-0013 Agence Nationale de la Recherche (French National Research Agency), ANR-10-INBS-05 Agence Nationale de la Recherche (French National Research Agency), Postdoctoral Fellowship Fondation de France
Species referenced: Xenopus laevis
Genes referenced: arpp19 camk2g cdk1 ensa mastl mbp mink1 prc1 ptpa
GO keywords: phosphorylation [+]
???attribute.lit??? ???displayArticles.show???
|
|
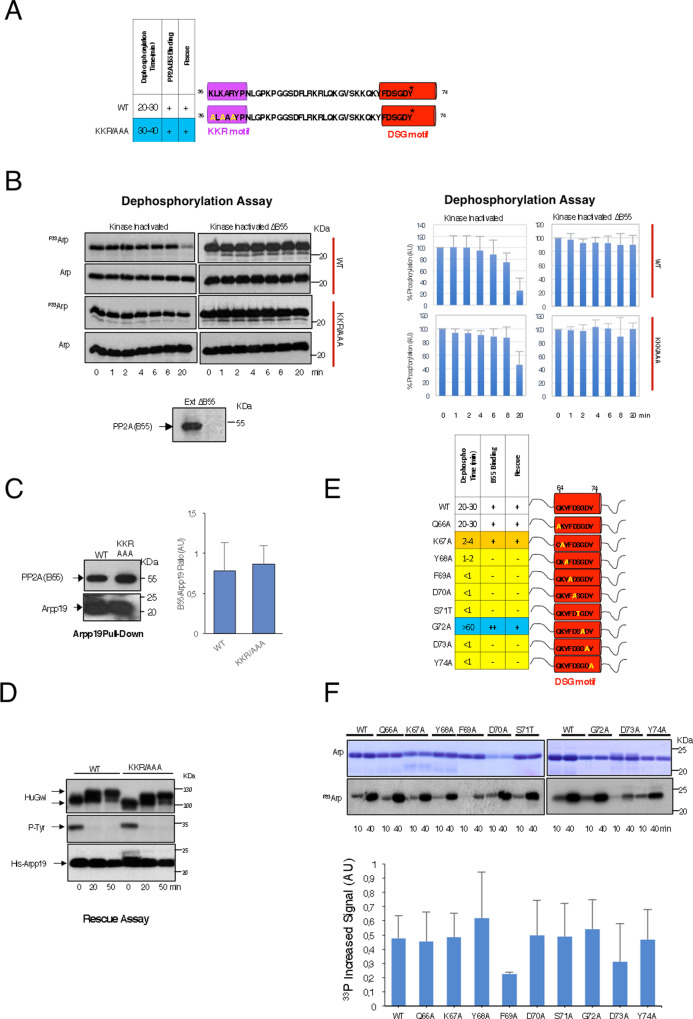
Fig. 1. Basic residues close to the DSG motif positively modulate S67/S71 dephosphorylation of Arpp19.A DSG (red) and the KKR (violet) motifs, and the triple K36A/K38A/R40A (KKR/AAA) Xenopus Arpp19 alanine mutant. Table depicting dephosphorylation time, B55-Arpp19 interaction and the capacity to promote mitotic entry in Arpp19-depleted extracts. B 50âng of wild type or KKR/AAA Arpp19 mutant phosphorylated âin vitroâ by GwlK72M was supplemented to kinase-inactivated extracts depleted or not of the B55 protein. Arpp19 levels and of S67/S71 phosphorylation were analysed by western blotting and autoradiography, respectively. The 33P-Arpp19/western blotting Arpp19 signal ratios were calculated using ImageJ for each time point. The percentage of the ratio remaining at each time point with respect to the ratio at 0âmin was calculated and represented in bar graphs as the mean percentageâ±âSD; nâ=â3 biological independent samples. C A His-Arpp19 pulldown equivalent to 20âng of wild type or KKR/AAA mutant was submitted to western blotting, and the amount of B55 and the levels of Arpp19 bound to the beads shown. B55/Arpp19 signal ratios were calculated using ImageJ and represented in a bar graph as the mean ratioâ±âSD; nâ=â5 biological independent samples. D Arpp19-depleted extracts were supplemented with human GwlK72M and a wild type or a KKR/AAA Arpp19 mutant and phosphorylation of Human Gwl, of Tyr15, of Cdk1 and Arpp19 ectopic levels (His-Arpp19) were assessed. E A schematic of DSG regions indicating residues mutated into alanine or threonine. Table representing results on the S67/S71 dephosphorylation time and the capacities to bind B55 or to restore mitotic entry in Arpp19-depleted egg extracts of each Arpp19 form. F Wild-type Arpp19 and the indicated mutants of the DSG motif were âin vitroâ phosphorylated by hGwlK72M and 1âµl sample removed at 10 and 40âmin, to measure S67/S71 phosphorylation by autoradiography (P33Arp). The amount of Arpp19 was assessed by Coomassie blue staining (Arp)33. P-Arpp19 levels were normalized by Arpp19 amount using Coomassie blue signal and the increase in phosphorylation between time 10 and 40âmin calculated. Data from three different experiments was then used to obtain the meanâ±âSD and represented in a bar graph; nâ=â3 biological independent samples. |
|
|
Fig. 2. Aromatic and acidic residues flanking S67/S71 Gwl site are essential for slow Arpp19 dephosphorylation rate.A S67/S71 dephosphorylation of wild-type Arpp19 or of the indicated DSG Arpp19 mutants was measured in kinase-inactivated extracts depleted or not of B55, as well as upon the addition of a purified PP2A-B55 phosphatase by autoradiography (P33Arp). The amount of Arpp19 in each sample was assessed by western blot (Arp). The percentage of phosphorylation remaining with respect to the starting point calculated as in Fig. 1B and represented in bar graph as the mean valueâ±âSD; nâ=â3 biological independent samples. B Dephosphorylation of the wild type and the indicated mutants of Arpp19 were performed in kinase-inactivated extracts and quantified in a bar graph as the mean valueâ±âSD; nâ=â3 biological independent samples. |
|
|
Fig. 3. S67/S71 catalysis and PP2A-B55 interaction regulate each other to confer a proper timing of PP2A-B55 inhibition.A B55 levels associated to 20âng of wild type or the indicated DSG mutants of His-Arpp19-pulldowns. Arpp19 amount in these pulldowns is also shown. Data were represented as mean B55/Arpp19 ratioâ±âSD. Two-tailed unpaired Studentâs t-tests were performed in each pulldown to determine statistical relevance. p vs. wild-type Arpp19 is shown; nâ=â3 biological independent samples for mutants Y68A, G72A and Y74A; nâ=â5 for the D73A, nâ=â6 for the wild-type form and nâ=â4 for the rest. B The wild type and the indicated DSG mutant forms of Arpp19 were thio-phosphorylated and used for His-pulldown. B55 and Arpp19 levels were checked by western blotting and shown. The B55/Arpp19 ratios were quantified and represented in a bar graph as meanâ±âSD. Two-tailed unpaired Student t-tests were performed in each pulldown to determine statistical relevance. p vs. wild-type Arpp19 is shown; nâ=â3 biological independent samples. C The B55/Arpp19 ratios were obtained as in A for the indicated mutants and represented in a bar graph as meanâ±âSD. Two-tailed unpaired; p vs. wild-type Arpp19 is shown; nâ=â3 biological independent samples for the wild-type form; nâ=â8 for the G72A mutant, nâ=â5 for the G72A-S71A mutant and nâ=â3 for the G72A-S71T mutant. D Prophase oocytes were injected or not (PG) with 50âng of the wild-type His-Arpp19 protein or with the indicated mutant forms and, 1âh later, treated with progesterone. GVBD was then scored as a function of time. Germinal vesicle (GV) and mature oocytes (GVBD) were western blotted to determine the levels of the injected protein, as well as the phosphorylation of Gwl and of the inhibitory site of Cdk1 Tyrosine 15. E As for E, except that the indicated mutant form of Arpp19 was used. |
|
|
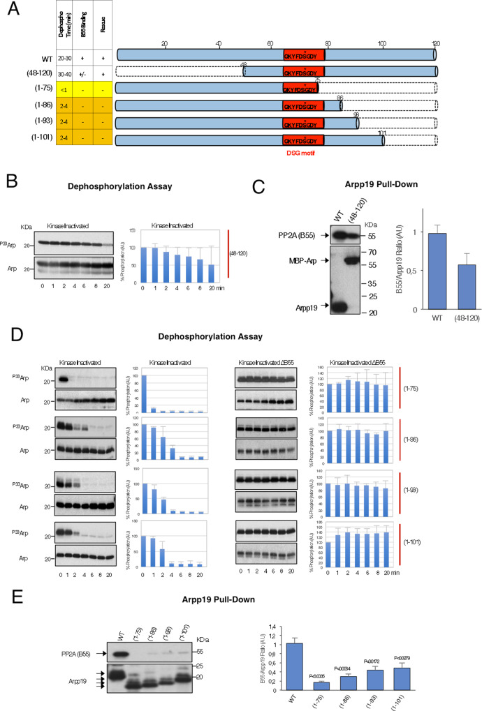
Fig. 4. The C terminus of Arpp19 controls PP2A-B55 inhibition by modulating S67/S71 dephosphorylation rate.A Represented in dashed lines are the sequences deleted in the specified Arpp19 mutants. A table summarizing data of the S67/S71 dephosphorylation time in kinase-inactivated extracts as well as the binding or not to B55 and the capacity to restore the mitotic state in Arpp19-depleted extracts of all these mutants is also shown. Yellow and orange lines denote a dephosphorylation time of S67/S71 of <1âmin or between 2 to 4âmin, respectively. B The dephosphorylation of S67/S71 of (48â120) Arpp19 mutant was assayed in kinase-inactivated extracts and revealed by autoradiography. The amount of this Arpp19 mutant form in each sample is also shown. Bar graph shows mean percentage of phosphorylation remaining respect to the one of the starting pointâ±âSD; nâ=â3 biological independent samples. C A volume of His-Arpp19 pulldown sample corresponding to 20âng of wild type or (48â120) mutant is submitted to western blot and the associated B55 protein as well as the amount of Arpp19 present in the beads shown. Due to the insolubility of the His-Arpp19 (48â120) mutant, we used a double-tagged MBP-His-Arpp19. Quantification of the B55/Arpp19 ratio of three experiments was performed and represented as mean ratioâ±âSD; nâ=â3 biological independent samples. D S67/S71 dephosphorylation assays of the indicated Arpp19 mutants was tested in kinase-inactivated extracts depleted or not of B55 and revealed by autoradiography. The amounts of Arpp19 mutant proteins present in each sample was checked by western blotting. Results of three experiments are quantified and represented as the mean percentage of phosphorylation remainingâ±âSD; nâ=â3 biological independent samples. E Levels of B55 associated to a volume of beads equivalent to 20âng of the wild type and the indicated C-terminal Arpp19 mutants. The amount of these mutants bound to the beads is also shown. The mean B55/Arpp19 and SD was calculated from three experiments and represented as a bar graph. Two-tailed unpaired Studentâs t-tests were performed in each pulldown to determine statistical relevance. p vs. wild-type Arpp19 is shown; nâ=â5 biological independent samples for mutants (1â75) and (1â86), and nâ=â6 for the rest. |
|
|
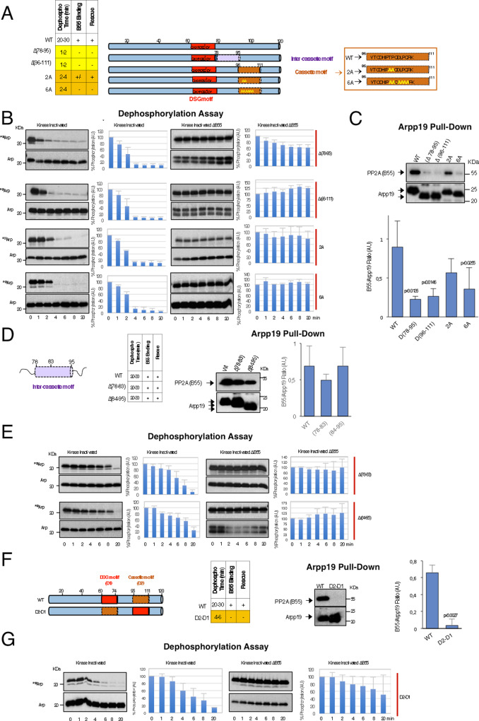
Fig. 5. A specific sequence on the cassette motif of Arpp19 and a critical distance between this region and the DSG motif are essential for the correct timing of S67/S71 dephosphorylation.A Schematic representation of the âinter-cassetteâ (sequence 78â95) and the âcassetteâ (sequence 96â111) deleted regions of Arpp19, as well as the residues on the âcassette motifâ that have been mutated into alanine. B Dephosphorylation of S67/S71 of the indicated Arpp19 mutants in kinase-inactivated extracts devoid or not of B55. The amount of Arpp19 in each sample was assessed by western blotting. Data were quantified and represented as the mean percentage of phosphorylation remainingâ±âSD; nâ=â3 biological independent samples. C Western blotting showing the association of B55 to the indicated mutants of Arpp19 as well as the quantification of B55/Arpp19 mean ratioâ±âSD. Two-tailed unpaired Studentâs t-tests were performed in each pulldown to determine statistical relevance. p vs. wild-type Arpp19 is shown; nâ=â3 biological independent samples for mutants D(78â95), D(96â111) and 2âA; nâ=â6 for the wild-type form and nâ=â4 for the 6A mutant. D Scheme depicting the two regions that have been deleted in the âinter-cassetteâ motif. Table illustrating data on S67/S71 dephosphorylation timing as well as the capacity to bind B55 and to restore mitosis of the two mutants. Western blotting showing the amount of B55 present in the His-App19 pulldown assays of the indicated Arpp19 mutant forms. Graph bar representing the mean B55/Arpp19 ratioâ±âSD; nâ=â3 biological independent samples. E S67/S71 dephosphorylation assays of the indicated mutants of Arpp19 in kinase-inactivated extracts devoid or not of B55. Results were quantified and represented as the mean percentage of phosphorylation remainingâ±âSD; nâ=â3 biological independent samples. F A schematic of the DSG (D1) and the cassette (D2) regions of Arpp19 that have been exchanged in the D2-D1 mutant. A table with the dephosphorylation, binding and rescue results is also shown. The association of B55 to the D2-D1 mutant compared to the wild-type Arpp19 and the quantification of the mean B55/Arpp19â±âSD are shown. Two-tailed unpaired Studentâs t-tests were performed in each pulldown to determine statistical relevance. p vs. wild-type Arpp19 is shown; nâ=â3 biological independent samples. G Dephosphorylation assay of S67/S71 of the wild type and the D2-D1 mutant in kinase-inactivated extracts that have been depleted or not of B55. Data from three experiments were represented as the mean percentage of phosphorylation remainingâ±âSD. nâ=â3 biological independent samples. |
|
|
Fig. 6. Phosphorylation of S109/S113 modifies the temporal pattern of S67/S71 dephosphorylation.A Wild type and S109/S113D Arpp19 mutant were phosphorylated âin vitroâ with of [γ33P] ATP by GwlK72M on S67/S71 and supplemented to kinase-inactivated Xenopus egg extracts. The dephosphorylation of this residue was analysed at the indicated times by autoradiography (P33Arp) and the amount of Arpp19 in each sample measured by western blotting (Arp). B CytoStatic Factor (CSF) egg extracts were supplemented with a trace level of Arpp19-purified protein and activated to exit meiosis by the addition of active CamKII. The levels and dephosphorylation of the indicated proteins were analysed by western blotting, whereas Cyclin B/Cdk1 activity was measured by histone H1 phosphorylation (H1K). âInterâ denotes interphase egg extracts. C As for C, except that S67/S71 Arpp19 dephosphorylation and PP2A-B55 reactivation upon meiosis exit in these extracts was blocked by the concomitant addition of GwlK72M-purified protein. |
|
|
Fig. 7. Dependency of S109/S113 dephosphorylation on the phosphorylation of S67/S71 of Arpp19.A Arpp19 phosphorylated âin vitroâ in S67/S71 or S109/S113 residues by Gwl or PKA, respectively, were separately supplemented to kinase-inactivated Xenopus egg extracts and the dephosphorylation rate of each site, as well as the total amount of this protein were analysed by western blotting. B Arpp19 âin vitroâ-phosphorylated by Gwl and Arpp19 âin vitroâ-phosphorylated by PKA were mixed together into kinase-inactivated extracts and the dephosphorylation of each of these sites analysed at the indicated time points. C In a first run of dephosphorylation, a pulse of Arpp19 phosphorylated by PKA or by both PKA and Gwl was supplemented to kinase-inactivated extracts. Samples were then recovered at the indicated time points. After 12âmin, a second round of dephosphorylation was performed in these extracts upon the re-addition of a new pulse of Arpp19 phosphorylated âin vitroâ by PKA on S109/S113. Phosphorylation of S67/S71 and S109/S113 in the samples were evaluated by western blotting with specific phospho-antibodies. D Prc1 was phosphorylated âin vitroâ by purified Cyclin A/Cdk and supplemented alone (left panels) or together with phospho-S67/S71 Arpp19 (right panels) to kinase-inactivated extracts and the phosphorylation of T481 of Prc1 and S67/S71 of Arpp19, as well as the amount of these two proteins were examined by western blotting. E Arpp19 phosphorylated âin vitroâ by PKA on S109/S113 and thio-phosphorylated on S67/S71 by GwlK72M were mixed into kinase-inactivated extracts. Dephosphorylation of these two residues were then measured at the indicated time points by western blotting. Data shown in the figure are representative of at least three different experiments. |
|
|
Fig. 8. PP2A-B55 is the phosphatase responsible of the dephosphorylation of Arpp19 on S109/S113.A Kinase-inactivated Xenopus egg extracts were submitted to gel filtration chromatography and eluted fractions subsequently supplemented with Arpp19 phosphorylated âin vitroâ on either S109/S113 or S67/S71. The dephosphorylation of these residues and the amount of Arpp19 were then measured by western blotting (upper panels, dephosphorylation assay). âEXâ and 1 correspond to phosphorylation at time 0 and 10 minutes respectively, of the indicated residues upon directly mixing with a kinase-inactivated extract. The presence of the indicated proteins in elution fractions and in the kinase-inactivated extract sample were assessed by western blotting (lower panels, western blotting). Red lines highlight the fractions displaying S109/S113 and S67/S71 dephosphorylation activity. The name of the proteins whose level picked in these fractions are also depicted in red. B Prc1 âin vitroâ phosphorylated on T481 by purified Cyclin A/Cdk and Arpp19 phosphorylated on either S67/S71 or on S109/S113 were supplemented together or separately to kinase-inactivated extracts depleted of B55 and the dephosphorylation of the corresponding residues analysed over the time by western blotting. Data of the figure are confirmed in three different experiments. |
|
|
Fig. 9. Phospho-S67/S71 negatively regulates dephosphorylation of S109/S113 of Arpp19 by PP2A-B55.A Arpp19 was phosphorylated âin vitroâ on S109/S113, S67/S71 or thio-phosphorylated on S67/S71, supplemented alone or with the indicated combinations to kinase-inactivated extracts and the temporal pattern of dephosphorylation analysed. B ENSA protein was phosphorylated âin vitroâ on S67 by GwlK72M or S109 by PKA and supplemented alone or combined as indicated to kinase-inactivated extracts and the dephosphorylation time of these residues, as well as the amount of ENSA protein examined. C Phospho-S109 ENSA and phospho-S67/S71 Arpp19 or phospho-S109/S113 Arpp19 and phospho-S67 ENSA were simultaneously added into kinase-inactivated extracts and the timing of dephosphorylation of the different phospho-sites analysed. Experiments supporting the data of this figure were performed at least three times. |
|
|
Fig. 10. Putative docking of the DSG motif of Arpp19 into the active site of PP2A-B55.A The docking of phospho-S67/S71 of Arpp19 into PP2A catalytic subunit (C) as an inhibitor conformation, its rearrangement towards a substrate conformation and its final dissociation upon dephosphorylation. Phosphorylation of S67/S71 is represented (yellow circle). The two aspartic residues D70 and D73 (pink circles) that could interact with the metallic centre (red circles) and with the two arginine residues (R) of the PP2A C subunit are shown. The putative effects of KKR/AAA, G72A, and D70A/D73A mutants of Arpp19 on the docking conformation of phospho-S67/S71 are indicated. B Putative docking of the DSG motif of Arpp19 into the active site of PP2A-B55 (PDB2IE4)24. Left: conformation of the peptide orientating the phosphorylated serine (yellow circle) toward the catalytic centre with the two aspartates (red circles) pointing toward nearby arginines (R89 and R214). Right: inhibited form in which the phosphorylated serine points outside (toward R268), while the dications (violet spheres) from the catalytic centre are chelated by one or two aspartates from the DSG motif. |
References [+] :
Abrieu,
MAPK inactivation is required for the G2 to M-phase transition of the first mitotic cell cycle.
1997, Pubmed,
Xenbase
Abrieu, MAPK inactivation is required for the G2 to M-phase transition of the first mitotic cell cycle. 1997, Pubmed , Xenbase
Burgess, Loss of human Greatwall results in G2 arrest and multiple mitotic defects due to deregulation of the cyclin B-Cdc2/PP2A balance. 2010, Pubmed
Castilho, The M phase kinase Greatwall (Gwl) promotes inactivation of PP2A/B55delta, a phosphatase directed against CDK phosphosites. 2009, Pubmed , Xenbase
Castro, Greatwall kinase at a glance. 2018, Pubmed
Charrasse, Ensa controls S-phase length by modulating Treslin levels. 2017, Pubmed
Chica, Nutritional Control of Cell Size by the Greatwall-Endosulfine-PP2A·B55 Pathway. 2016, Pubmed
Crncec, Triggering mitosis. 2019, Pubmed
Cundell, A PP2A-B55 recognition signal controls substrate dephosphorylation kinetics during mitotic exit. 2016, Pubmed
Cundell, The BEG (PP2A-B55/ENSA/Greatwall) pathway ensures cytokinesis follows chromosome separation. 2013, Pubmed
Dupré, The phosphorylation of ARPP19 by Greatwall renders the auto-amplification of MPF independently of PKA in Xenopus oocytes. 2013, Pubmed , Xenbase
Dupré, Phosphorylation of ARPP19 by protein kinase A prevents meiosis resumption in Xenopus oocytes. 2014, Pubmed , Xenbase
Gharbi-Ayachi, The substrate of Greatwall kinase, Arpp19, controls mitosis by inhibiting protein phosphatase 2A. 2010, Pubmed , Xenbase
Hached, ENSA and ARPP19 differentially control cell cycle progression and development. 2019, Pubmed , Xenbase
Heim, Protein phosphatase 1 is essential for Greatwall inactivation at mitotic exit. 2015, Pubmed , Xenbase
Hein, Distinct kinetics of serine and threonine dephosphorylation are essential for mitosis. 2017, Pubmed
Juanes, Budding yeast greatwall and endosulfines control activity and spatial regulation of PP2A(Cdc55) for timely mitotic progression. 2013, Pubmed , Xenbase
Kishimoto, Entry into mitosis: a solution to the decades-long enigma of MPF. 2015, Pubmed
Lamesch, hORFeome v3.1: a resource of human open reading frames representing over 10,000 human genes. 2007, Pubmed
Lindqvist, The decision to enter mitosis: feedback and redundancy in the mitotic entry network. 2009, Pubmed
Lorca, Constant regulation of both the MPF amplification loop and the Greatwall-PP2A pathway is required for metaphase II arrest and correct entry into the first embryonic cell cycle. 2010, Pubmed , Xenbase
Ma, Greatwall dephosphorylation and inactivation upon mitotic exit is triggered by PP1. 2016, Pubmed , Xenbase
Mochida, Greatwall phosphorylates an inhibitor of protein phosphatase 2A that is essential for mitosis. 2010, Pubmed , Xenbase
Mochida, Regulated activity of PP2A-B55 delta is crucial for controlling entry into and exit from mitosis in Xenopus egg extracts. 2009, Pubmed , Xenbase
Musante, Reciprocal regulation of ARPP-16 by PKA and MAST3 kinases provides a cAMP-regulated switch in protein phosphatase 2A inhibition. 2017, Pubmed
Vigneron, Cyclin A-cdk1-Dependent Phosphorylation of Bora Is the Triggering Factor Promoting Mitotic Entry. 2018, Pubmed , Xenbase
Vigneron, Greatwall maintains mitosis through regulation of PP2A. 2009, Pubmed , Xenbase
Williams, Greatwall-phosphorylated Endosulfine is both an inhibitor and a substrate of PP2A-B55 heterotrimers. 2014, Pubmed
Xing, Structure of protein phosphatase 2A core enzyme bound to tumor-inducing toxins. 2006, Pubmed
