XB-ART-58166
Nat Commun
2021 Jun 07;121:3358. doi: 10.1038/s41467-021-23834-1.
Show Gene links
Show Anatomy links
Spatio-temporal mRNA tracking in the early zebrafish embryo.
Holler K, Neuschulz A, Drewe-Boß P, Mintcheva J, Spanjaard B, Arsiè R, Ohler U, Landthaler M, Junker JP.
???displayArticle.abstract???
Early stages of embryogenesis depend on subcellular localization and transport of maternal mRNA. However, systematic analysis of these processes is hindered by a lack of spatio-temporal information in single-cell RNA sequencing. Here, we combine spatially-resolved transcriptomics and single-cell RNA labeling to perform a spatio-temporal analysis of the transcriptome during early zebrafish development. We measure spatial localization of mRNA molecules within the one-cell stage embryo, which allows us to identify a class of mRNAs that are specifically localized at an extraembryonic position, the vegetal pole. Furthermore, we establish a method for high-throughput single-cell RNA labeling in early zebrafish embryos, which enables us to follow the fate of individual maternal transcripts until gastrulation. This approach reveals that many localized transcripts are specifically transported to the primordial germ cells. Finally, we acquire spatial transcriptomes of two xenopus species and compare evolutionary conservation of localized genes as well as enriched sequence motifs.
???displayArticle.pubmedLink??? 34099733
???displayArticle.pmcLink??? PMC8184788
???displayArticle.link??? Nat Commun
Species referenced: Xenopus laevis
Genes referenced: celf1 dazl exd2 grip2 ids nanos1 rtn3 sst trim36 wnt8a
???attribute.lit??? ???displayArticles.show???
|
|
Fig. 1. Tomo-seq in one-cell stage embryos.a Experimental outline: the embedded embryo is cryosectioned into 96 slices that are put into separate tubes. After adding spike-in control RNA, RNA is extracted. In a reverse transcription step, spatial barcodes are introduced. Samples are then pooled and amplified by in vitro transcription and a final library PCR. Scale bars are 200âµm. b Histogram shows raw transcript counts per section. c Tomo-seq tracks for the known vegetally localized genes dazl, trim36, celf1, wnt8a, and grip2a and whole-mount in situ hybridizations for dazl and trim36. d Sequencing depth, shown as UMI saturation per gene. Maximum complexity is determined as by Grün et al.73. e Correlation of two tomo-seq experiments (total counts summed over all sections). Line is a linear fit to the data. The difference in scale between the two axes is caused by differences in sequencing depth between the two replicates. |
|
|
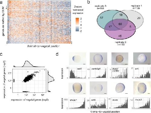
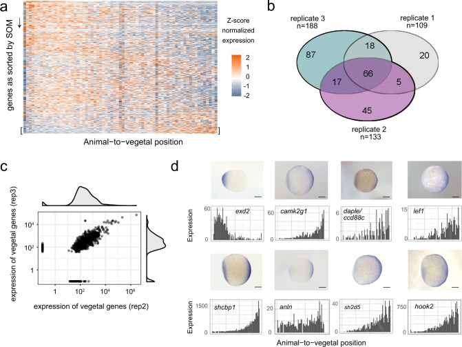
Fig. 2. Systematic identification of mRNA localization patterns.a Heatmap representation of z-score normalized expression per section in a zebrafish one-cell stage embryo. Genes on the y-axis as sorted into profiles 1â50 by SOM (self-organizing map), spatial position in the embryo on the x-axis. b Vegetally localized genes per sample (profiles 48â50). c Expression correlation of vegetally localized genes between two replicates. Genes on the axes are only detected in one sample. d Comparison of tomo-seq and whole-mount in situ hybridization for selected newly described vegetally localized genes, as well as the animally localized gene exd2. Scale bars are 200âµm. |
|
|
Fig. 3. Single-cell RNA labeling in early zebrafish embryos.a Schematic representation of the protocol: 4sUTP (4-thiouridine-triphosphate) injection into zebrafish one-cell stage embryos, dechorionation, dissociation into single cells at gastrulation stage, and MeOH (methanol) fixation (see “Methods” section). Incorporated 4sUTP is converted in a SN2 reaction with iodoacetamide into a cytosine analog. The single-cell solution is then loaded onto 10× Genomics Chromium, and chemical labels lead to T-to-C conversions during reverse transcription. b Nucleotide mutation frequencies of a scSLAM-seq library after injecting 4sUTP or Tris and quality filtering of the data. c Histogram of T-to-C mutations in 4sUTP- and Tris-injected embryos. d UMAP representation of cells based on labeled RNA (left side) and unlabeled RNA (right side). For the latter, we imposed cell identities as determined on the basis of labeled RNA. e Marker gene expression of labeled cells in different cell types (color code as in d). Cell number per cluster was downsampled to equal numbers. f Transcript labeling efficiency in single cells in percent, projected on the UMAP representation for labeled RNA. |
|
|
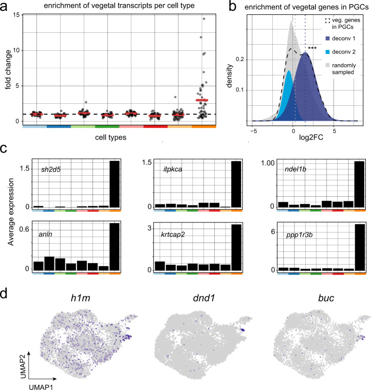
Fig. 4. Tracking the fate of maternal transcripts by scSLAM-seq.a Fold change enrichment of maternal vegetally localized genes in the different cell types versus all other cells (color code as in Fig. 3d). Genes with an average expression <0.1 transcripts/cell were excluded from this analysis. Red bars represent mean values. b Deconvolution of the bimodal distribution of vegetally localized genes in PGCs (black dashed line) into two normal distributions (light and dark blue). The mean value of the dark blue distribution is significantly higher than that of a randomly sampled distribution (mgray = 0.4, mdark blue = 1.52, p value = 1.7 × 10−4, Welch’s t test, one-sided). c Average expression of most highly enriched genes in PGCs in different cell types (color code as in Fig. 3d). d Unlabeled RNA expression of established germ cell markers on a UMAP representation. |
|
|
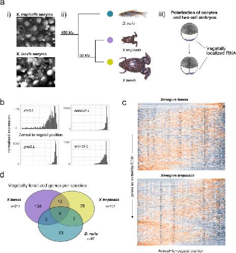
Fig. 5. Evolutionary conservation of vegetal mRNA localization.a (i) Light microscopy view of whole oocyte lobes from X. laevis and X. tropicalis before dissociation for one of the two replicates. Scale bar are 500âµm. (ii) Phylogenetic distance of Xenopus species and zebrafish as described in ref. 74 (Ma: million years). (iii) Deposition of germ plasm and dorsal factors (as purple dots) in Xenopus oocytes and after first cell division. b Tomo-seq tracks of vegetally localized genes rtn3.L, nanos1.L, grip2.L, and trim36.L in X. laevis. c Heatmap of z-score normalized expression per section in Xenopus oocytes. Genes on the y-axis as sorted into profiles 1â50 by SOM (self-organizing map), spatial position on the x-axis. d Overlap of vegetally localized genes in zebrafish and Xenopus species, considering only genes that were expressed in all three species at the respective developmental stage. |
|
|
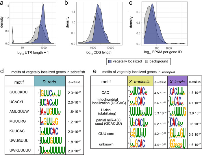
Fig. 6. 3â²UTR characteristics of vegetally localized genes.aâc Comparison of sequence characteristics of expressed isoforms of vegetally localized to all genes. a Weighted 3â²UTR (untranslated region) lengths: isoforms contribute according to their relative expression, mean(vegetal genes)â=â1.06âkb, mean(background)â=â0.6âkb, p valueâ<â2.2âÃâ10â16 (two-sample Wilcoxon test). b Weighted lengths of coding sequences (CDS), mean(vegetal genes)â=â2.78âkb, mean(background)â=â2.42âkb, p valueâ=â7.655âÃâ10â14 (two-sample Wilcoxon test). c FPKM (fragments per kilobase of transcript per million mapped reads) sum per gene ID, IDs with <10 FPKM were omitted. Mean expression of vegetal genes 64.1 FPKM, mean of background 37.4, p valueâ<â2.2âÃâ10â16, (two-sample Wilcoxon test). d Results of the k-mer enrichment analysis of 3â²UTRs of 216 expressed isoforms, zebrafish vegetally localized genes. Top seven motifs and logos. e Results of the k-mer enrichment analysis of the longest 3â²UTR of vegetally localized genes in X. laevis and X. tropicalis, top six motifs, and their respective description based on previous publications. |
References [+] :
Alliance of Genome Resources Consortium,
Alliance of Genome Resources Portal: unified model organism research platform.
2020, Pubmed
Alliance of Genome Resources Consortium, Alliance of Genome Resources Portal: unified model organism research platform. 2020, Pubmed
Bailey, DREME: motif discovery in transcription factor ChIP-seq data. 2011, Pubmed
Battich, Sequencing metabolically labeled transcripts in single cells reveals mRNA turnover strategies. 2020, Pubmed
Betley, A ubiquitous and conserved signal for RNA localization in chordates. 2002, Pubmed , Xenbase
Cang, Inferring spatial and signaling relationships between cells from single cell transcriptomic data. 2020, Pubmed
Cao, The single-cell transcriptional landscape of mammalian organogenesis. 2019, Pubmed
Cao, Sci-fate characterizes the dynamics of gene expression in single cells. 2020, Pubmed
Chang, Localization of RNAs to the mitochondrial cloud in Xenopus oocytes through entrapment and association with endoplasmic reticulum. 2004, Pubmed , Xenbase
Ciolli Mattioli, Alternative 3' UTRs direct localization of functionally diverse protein isoforms in neuronal compartments. 2019, Pubmed
Claussen, Evidence for overlapping, but not identical, protein machineries operating in vegetal RNA localization along early and late pathways in Xenopus oocytes. 2004, Pubmed , Xenbase
Claussen, Identification of vegetal RNA-localization elements in Xenopus oocytes. 2010, Pubmed , Xenbase
Claußen, Global analysis of asymmetric RNA enrichment in oocytes reveals low conservation between closely related Xenopus species. 2015, Pubmed , Xenbase
Codeluppi, Spatial organization of the somatosensory cortex revealed by osmFISH. 2018, Pubmed
Coleman, Imaging Transcription: Past, Present, and Future. 2015, Pubmed
Efremova, CellPhoneDB: inferring cell-cell communication from combined expression of multi-subunit ligand-receptor complexes. 2020, Pubmed
Elkouby, Coordination of cellular differentiation, polarity, mitosis and meiosis - New findings from early vertebrate oogenesis. 2017, Pubmed , Xenbase
Eng, Transcriptome-scale super-resolved imaging in tissues by RNA seqFISH. 2019, Pubmed
Erhard, scSLAM-seq reveals core features of transcription dynamics in single cells. 2019, Pubmed
Escobar-Aguirre, Localization in Oogenesis of Maternal Regulators of Embryonic Development. 2017, Pubmed , Xenbase
Farrell, Single-cell reconstruction of developmental trajectories during zebrafish embryogenesis. 2018, Pubmed
Fazal, Atlas of Subcellular RNA Localization Revealed by APEX-Seq. 2019, Pubmed
Grün, Validation of noise models for single-cell transcriptomics. 2014, Pubmed
Hashimshony, CEL-Seq2: sensitive highly-multiplexed single-cell RNA-Seq. 2016, Pubmed
Hendriks, NASC-seq monitors RNA synthesis in single cells. 2019, Pubmed
Herzog, Thiol-linked alkylation of RNA to assess expression dynamics. 2017, Pubmed
Heyn, The earliest transcribed zygotic genes are short, newly evolved, and different across species. 2014, Pubmed
Holler, Spatio-temporal mRNA tracking in the early zebrafish embryo. 2021, Pubmed , Xenbase
Holler, RNA Tomography for Spatially Resolved Transcriptomics (Tomo-Seq). 2019, Pubmed
Islam, Quantitative single-cell RNA-seq with unique molecular identifiers. 2014, Pubmed
Jambhekar, Cis-acting determinants of asymmetric, cytoplasmic RNA transport. 2007, Pubmed
Jambor, Systematic imaging reveals features and changing localization of mRNAs in Drosophila development. 2015, Pubmed
Jin, Inference and analysis of cell-cell communication using CellChat. 2021, Pubmed
Junker, Genome-wide RNA Tomography in the zebrafish embryo. 2014, Pubmed
Kimmel, Stages of embryonic development of the zebrafish. 1995, Pubmed , Xenbase
King, Putting RNAs in the right place at the right time: RNA localization in the frog oocyte. 2005, Pubmed , Xenbase
Klein, Droplet barcoding for single-cell transcriptomics applied to embryonic stem cells. 2015, Pubmed , Xenbase
Knaut, An evolutionary conserved region in the vasa 3'UTR targets RNA translation to the germ cells in the zebrafish. 2002, Pubmed , Xenbase
Kosaka, Spatiotemporal localization of germ plasm RNAs during zebrafish oogenesis. 2007, Pubmed , Xenbase
Ku, Xwnt-11: a maternally expressed Xenopus wnt gene. 1993, Pubmed , Xenbase
La Manno, RNA velocity of single cells. 2018, Pubmed
Langdon, Maternal and zygotic control of zebrafish dorsoventral axial patterning. 2011, Pubmed
Lécuyer, Global analysis of mRNA localization reveals a prominent role in organizing cellular architecture and function. 2007, Pubmed
Lein, The promise of spatial transcriptomics for neuroscience in the era of molecular cell typing. 2017, Pubmed
Macosko, Highly Parallel Genome-wide Expression Profiling of Individual Cells Using Nanoliter Droplets. 2015, Pubmed
Martin, mRNA localization: gene expression in the spatial dimension. 2009, Pubmed
Melton, Translocation of a localized maternal mRNA to the vegetal pole of Xenopus oocytes. , Pubmed , Xenbase
Moor, Spatial transcriptomics: paving the way for tissue-level systems biology. 2017, Pubmed
Moor, Global mRNA polarization regulates translation efficiency in the intestinal epithelium. 2017, Pubmed
Nitzan, Gene expression cartography. 2019, Pubmed
Owens, High-throughput analysis reveals novel maternal germline RNAs crucial for primordial germ cell preservation and proper migration. 2017, Pubmed , Xenbase
Padrón, Proximity RNA Labeling by APEX-Seq Reveals the Organization of Translation Initiation Complexes and Repressive RNA Granules. 2019, Pubmed
Plass, Cell type atlas and lineage tree of a whole complex animal by single-cell transcriptomics. 2018, Pubmed
Qiu, Massively parallel and time-resolved RNA sequencing in single cells with scNT-seq. 2020, Pubmed
Rabani, Computational prediction of RNA structural motifs involved in posttranscriptional regulatory processes. 2008, Pubmed
Rabani, A Massively Parallel Reporter Assay of 3' UTR Sequences Identifies In Vivo Rules for mRNA Degradation. 2017, Pubmed
Raz, Primordial germ-cell development: the zebrafish perspective. 2003, Pubmed
Rodriques, Slide-seq: A scalable technology for measuring genome-wide expression at high spatial resolution. 2019, Pubmed
Rothschild, CaMK-II activation is essential for zebrafish inner ear development and acts through Delta-Notch signaling. 2013, Pubmed
Schier, Molecular genetics of axis formation in zebrafish. 2005, Pubmed
Sindelka, Asymmetric distribution of biomolecules of maternal origin in the Xenopus laevis egg and their impact on the developmental plan. 2018, Pubmed , Xenbase
Taliaferro, Distal Alternative Last Exons Localize mRNAs to Neural Projections. 2016, Pubmed
Thisse, High-resolution in situ hybridization to whole-mount zebrafish embryos. 2008, Pubmed
Trapnell, Transcript assembly and quantification by RNA-Seq reveals unannotated transcripts and isoform switching during cell differentiation. 2010, Pubmed
Vourekas, Sequence-dependent but not sequence-specific piRNA adhesion traps mRNAs to the germ plasm. 2016, Pubmed
Wagner, Single-cell mapping of gene expression landscapes and lineage in the zebrafish embryo. 2018, Pubmed
Welch, Cortical depth and differential transport of vegetally localized dorsal and germ line determinants in the zebrafish embryo. 2014, Pubmed
Wheeler, Simple vertebrate models for chemical genetics and drug discovery screens: lessons from zebrafish and Xenopus. 2009, Pubmed , Xenbase
Xia, Spatial transcriptome profiling by MERFISH reveals subcellular RNA compartmentalization and cell cycle-dependent gene expression. 2019, Pubmed
Yartseva, RESA identifies mRNA-regulatory sequences at high resolution. 2017, Pubmed
Yisraeli, A two-step model for the localization of maternal mRNA in Xenopus oocytes: involvement of microtubules and microfilaments in the translocation and anchoring of Vg1 mRNA. 1990, Pubmed , Xenbase
Yoon, Zebrafish vasa homologue RNA is localized to the cleavage planes of 2- and 4-cell-stage embryos and is expressed in the primordial germ cells. 1997, Pubmed
Zappulo, RNA localization is a key determinant of neurite-enriched proteome. 2017, Pubmed
