XB-ART-58165
Nat Genet
2021 Jul 01;537:1075-1087. doi: 10.1038/s41588-021-00878-z.
Show Gene links
Show Anatomy links
Three-dimensional folding dynamics of the Xenopus tropicalis genome.
Niu L, Shen W, Shi Z, Tan Y, He N, Wan J, Sun J, Zhang Y, Huang Y, Wang W, Fang C, Li J, Zheng P, Cheung E, Chen Y, Li L, Hou C.
???displayArticle.abstract???
Animal interphase chromosomes are organized into topologically associating domains (TADs). How TADs are formed is not fully understood. Here, we combined high-throughput chromosome conformation capture and gene silencing to obtain insights into TAD dynamics in Xenopus tropicalis embryos. First, TAD establishment in X. tropicalis is similar to that in mice and flies and does not depend on zygotic genome transcriptional activation. This process is followed by further refinements in active and repressive chromatin compartments and the appearance of loops and stripes. Second, within TADs, higher self-interaction frequencies at one end of the boundary are associated with higher DNA occupancy of the architectural proteins CTCF and Rad21. Third, the chromatin remodeling factor ISWI is required for de novo TAD formation. Finally, TAD structures are variable in different tissues. Our work shows that X. tropicalis is a powerful model for chromosome architecture analysis and suggests that chromatin remodeling plays an essential role in de novo TAD establishment.
???displayArticle.pubmedLink??? 34099928
???displayArticle.pmcLink??? PMC8270788
???displayArticle.link??? Nat Genet
???displayArticle.grants??? [+]
31571347 National Natural Science Foundation of China (National Science Foundation of China), 31771430 National Natural Science Foundation of China (National Science Foundation of China), 31671519 National Natural Science Foundation of China (National Science Foundation of China), 31701269 National Natural Science Foundation of China (National Science Foundation of China), JCYJ20170142152835439 Shenzhen Science and Technology Innovation Commission, MYRG2018-00033-FHS Universidade de Macau (University of Macau), MYRG2020-00100-FHS Universidade de Macau (University of Macau)
Species referenced: Xenopus tropicalis
Genes referenced: crebbp ctcf ctrl psmd6 rad21 smarca5
???attribute.lit??? ???displayArticles.show???
|
|
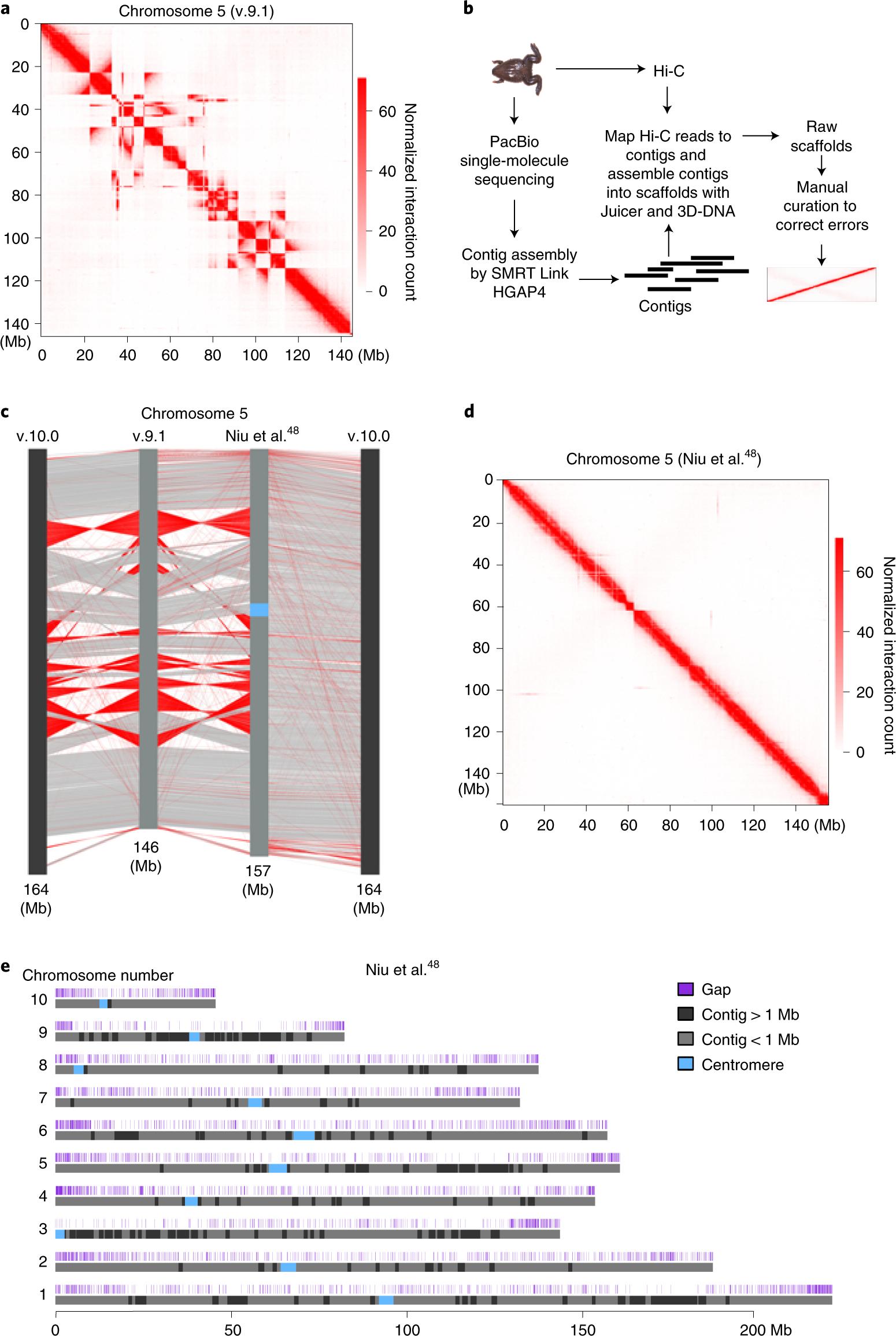
Fig. 1: De novo assembly of the reference genome of X. tropicalis by using Hi-C and single-molecule sequencing. a, Heatmap of chromosome 5 as an example to show assembly errors using the v.9.1 reference genome of X. tropicalis. b, Procedure of de novo assembly of the reference genome of X. tropicalis. c, Comparison between the v.9.1, de novo assembled and v.10.0 chromosome 5. The red lines show sequences with the orientation reversed. d, Heatmap of chromosome 5 to show that assembly errors are mostly corrected in the new version of the reference genome. e, Ideograms of X. tropicalis new reference pseudomolecules. The top track shows the positions of gaps (dark blue). Contigs longer than 1 Mb are shown in black and contigs shorter than 1 Mb are shown in light gray. The Hi-C datasets for genome assembly were generated from s9 embryos. |
|
|
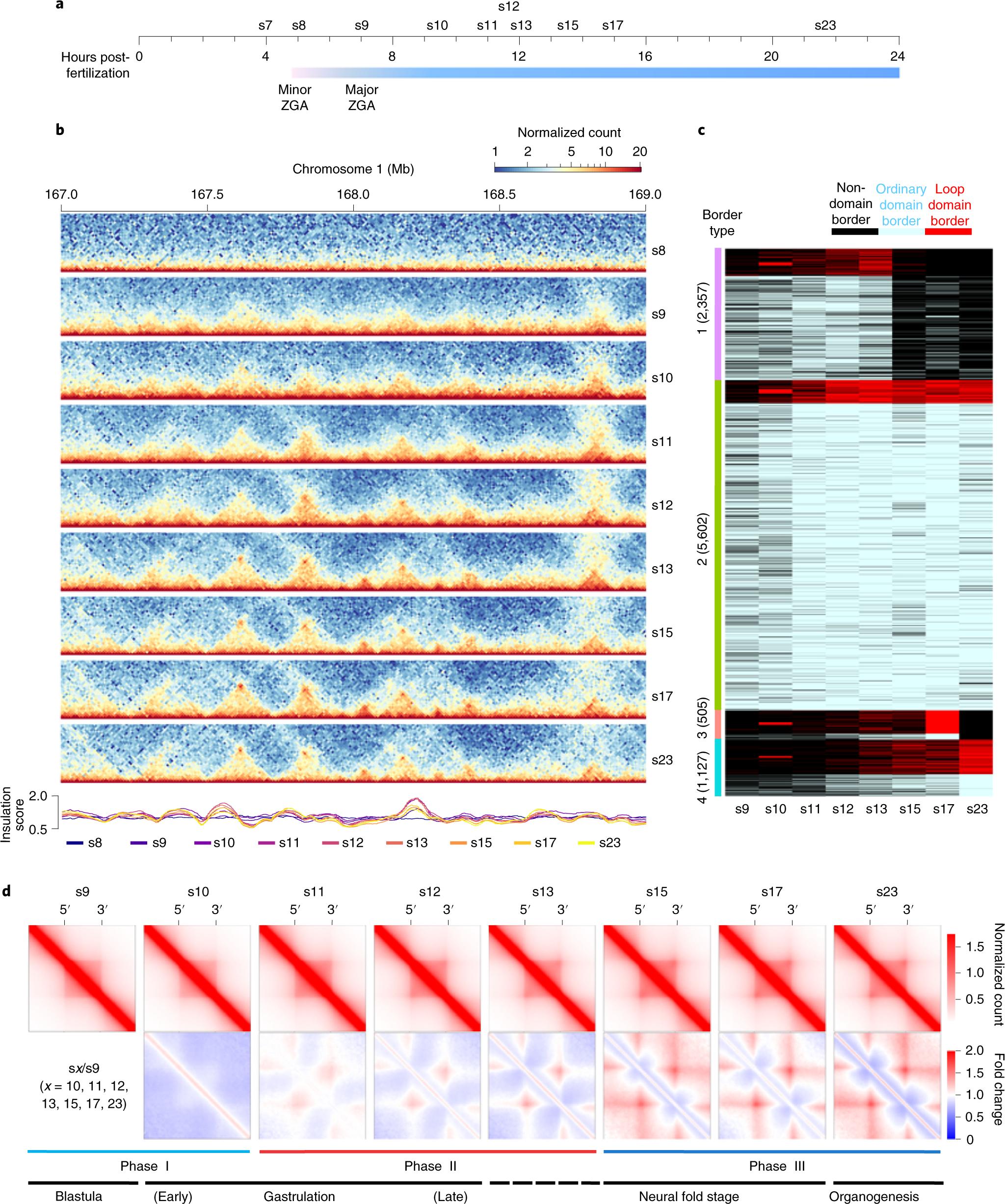
Fig. 2: De novo TAD establishment during embryogenesis of X. tropicalis. a, Schematic representation of the ten developmental stages examined by in situ Hi-C. b, Chromatin interaction frequency mapped at a 5-kb resolution. c, Clusters of TAD borders appear for ordinary domains (light blue), loop domains (red) and non-domains (black) at each specific developmental stage. âNon-domain borderâ refers to a genomic region not identified as a TAD border at a specific embryonic developmental stage, which switches to a TAD border at other development stages. d, Heatmaps of aggregated TADs for the eight developmental stages. The interaction frequency of aggregated TADs from s10 to s23 was normalized against s9. Three phases of change in the TAD structure are shown below, with the developmental stages also shown (TAD number at s9, s10, s11, s12, s13, s15, s17 and s23: 2,471, 2,805, 3,599, 4,036, 4,160, 3,164, 3,609 and 3,199). |
|
|
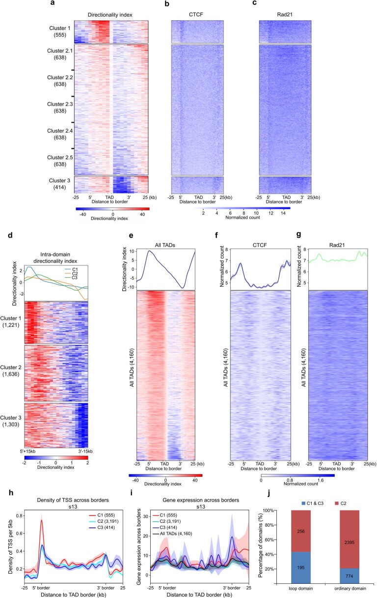
Fig. 3: Orientation-biased CTCF and Rad21 enrichment at TAD borders of higher DI values. a, DI for three clusters of TADs identified in embryos at s13: 555, 3,191 and 414 TADs in clusters 1, 2 and 3, respectively. b, CTCF enrichment is biased to borders with higher DI values. c, Rad21 enrichment is biased to borders with higher DI values and drops toward the border on the other side of the TAD. aâc, Data are presented as the meanâ±âs.e.m. d, DI for TADs of cluster 1, five subclusters of clusters 2 and cluster 3. According to the ranking of DI strength, TADs in cluster 2 were divided into five subclusters. Data are presented as box plots within violin plots. The minima, maxima, center and bounds of each box plot refers to quartile 1â1.5 interquartile range, quartile 3â+â1.5 interquartile range, median, first and third quartiles of the data. e, Examples of TADs for the three different clusters. f, Aggregated heatmaps for three clusters of TADs. g, Histone modifications and p300 enrichment patterns across the borders of three clusters of TADs. Data are presented as the meanâ±âs.e.m. |
|
|
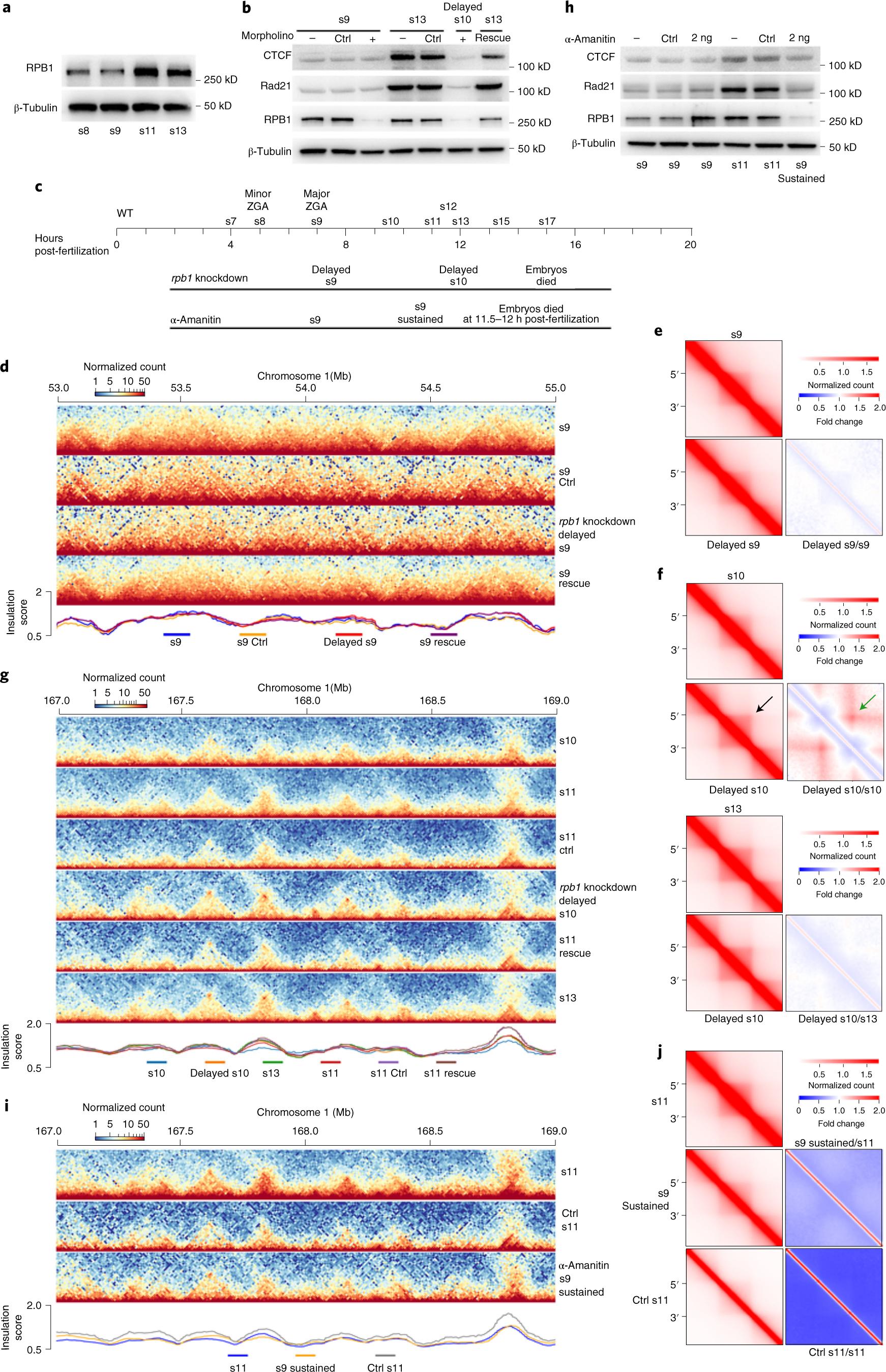
Fig. 4: De novo TAD establishment is independent of transcription. a, Western blot of RPB1 in WT embryos at the four developmental stages. b, Western blot of proteins in embryos with RPB1 knocked down by morpholinos and in embryos that were rescued. Note that the CTCF and Rad21 protein levels at delayed s10 were similar to s9 WT. Morpholino control (Ctrl); no morpholino (â); rpb1 morpholino (+); rpb1 rescue. See also Supplementary Table 4 for the rpb1 coding sequence for the rescue experiment. c, Schematic representation of the embryogenesis process arrested by RPB1 knockdown and transcription inhibition by α-amanitin. d, Example of a region showing the RPB1 knockdown effects on TAD structure at s9. e,f, Aggregated and normalized heatmaps for s9 and delayed s9 (e), and s10, s13 and delayed s10 (f) for the RPB1 knockdown experiment. g, Example of a region showing the RPB1 knockdown and rescue effects on TAD structure at s11. h, Western blot of proteins in embryos inhibited with α-amanitin. Note that the CTCF and Rad21 protein levels at s9 sustained were similar to s9 WT. Water as control (Ctrl); no α-amanitin (â); the amount of α-amanitin injected was 2âng per embryo. All western blot experiments in this figure were repeated at least twice unless otherwise stated. i, Example of a region showing the effects of α-amanitin inhibition on TAD structure. j, Aggregated and normalized TAD analysis for embryos of WT s11 and α-amanitin-inhibited s9 sustained. |
|
|
Fig. 5: Requirement of CTCF and Rad21 for TAD establishment in X. tropicalis embryos. a, Western blot of CTCF and Rad21 knockdown by morpholinos in embryos at s13. WT, morpholino control (Ctrl), CTCF morpholino (ctcf), Rad21 morpholino (rad21), ctcf rescue (rsc1), rad21 rescue (rsc2), CTCF and Rad21 morpholinos (c+r) and double rescue of ctcf and rad21 (rsc3) are shown. See Supplementary Table 4 for the gene coding sequences for rescue. The western blot experiments in this figure were repeated at least twice with similar results. b, Example region showing the knockdown and rescue effect on TAD structures. y axis: normalized ChIPâseq read count. c, Arrowhead corner score distribution for WT, morpholino Ctrl and knockdowns with CTCF morpholino, Rad21 morpholino, combined CTCF and Rad21 morpholinos and rescued. All experiments were carried out on s13 embryos. Higher corner score values on the x axis indicate a greater likelihood of being at the corner of a domain; the height of the curve indicates the density of corner score values within a specific range. d, Heatmaps of aggregated TADs in WT and Ctrl embryos. e, Heatmaps of aggregated TADs in CTCF and Rad21 knockdown embryos. f, Heatmaps of aggregated TADs in CTCF and Rad21 expressionârescued embryos. In dâf, The black arrows point to interacting borders. The interaction frequency of aggregated TADs was normalized against WT s13. |
|
|
Fig. 6: Chromatin remodeling is required for TAD establishment and embryo development. a, Schematic representation of the embryogenesis process arrested by the knockdown of SNF2H, the ATPase component of the ISWI complex. b, Western blot of proteins in embryos with SNF2H knocked down by morpholinos and in embryos that were rescued. WT, morpholino control (Ctrl), SNF2H morpholino (snf2h knockdown), SNF2H rescue (snf2h rescue). The western blot experiments in this figure were repeated at least twice with similar results. c, The domain arrowhead corner score distribution of snf2h knockdown embryos. Morpholino control (Ctrl). d, Example region to show snf2h knockdown and rescue effect on TAD establishment. e, Heatmaps of aggregated TADs normalized against s11. |
|
|
Fig. 7: Continuous compartmentalization during embryogenesis. a, Heatmaps of chromosome 2 plotted at a 50-kb resolution at multiple developmental stages. b, Hi-C matrices (observed/expected) for chromosome 2 at a 50-kb resolution at multiple developmental stages. c, Hi-C matrices (observed/expected) of an example region between 0 and 50âMb in chromosome 2. d, Chromatin switched between A and B compartments during embryo development. e, PCA of compartment scores derived from adjusted Cscore values of Hi-C matrices at multiple developmental stages. |
|
|
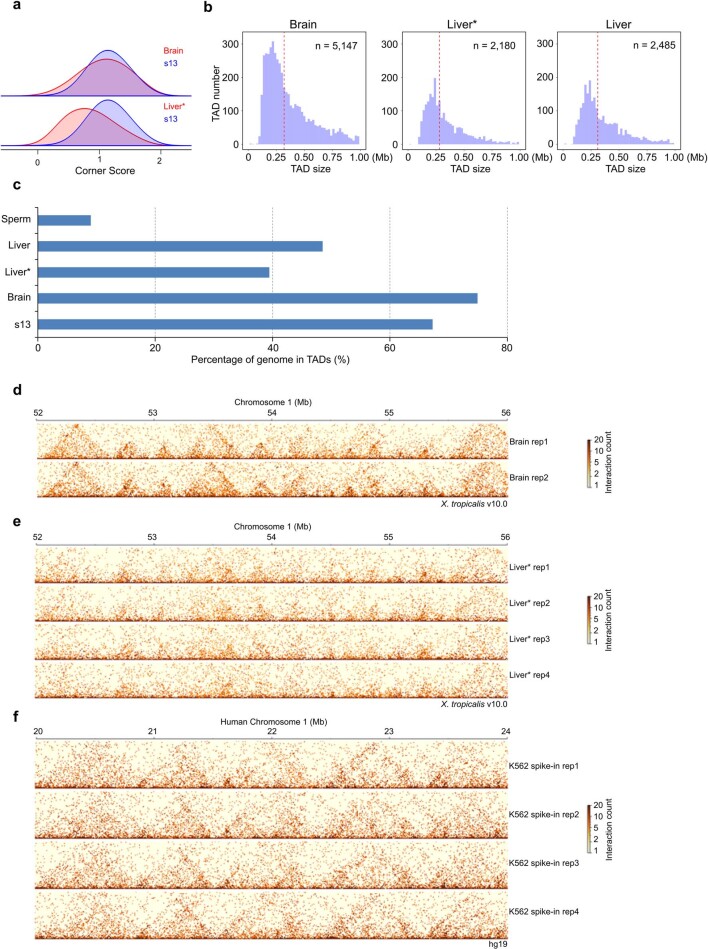
Fig. 8: Tissue-specific genome architecture in mature brain, liver and sperm cells. a, Heatmaps of chromosome 2 plotted at a 50-kb resolution for brain and liver cells. b, Hi-C matrices (oberved/expected) and Cscore for chromosome 2 at 50-kb resolution for brain and liver cells. c, Heatmaps of an example region in chromosome 2 showing the gain and loss of TAD structures in the brain, liver and sperm cells compared to s13. The single asterisk next to Liver indicates repeated Hi-C on liver cells with K562 as the spike-in control. d, Aggregated TADs of brain, liver and s13 embryo cells and normalization of aggregated TADs against s13 embryos. e, DI cluster for TADs of brain and liver cells. In brain cells, we identified 874, 3,361 and 912 TADs in clusters 1, 2 and 3, respectively. In liver cells, we identified 11, 2,469 and 5 TADs in clusters 1, 2 and 3, respectively. f, Western blot of CTCF, Rad21, SNF2H, RPB1 and histone H3 as a control in brain and liver cells. The western blot experiments in this figure were repeated at least twice with similar results. g, Heatmap of chromosome 2 plotted at a 50-kb resolution for mature sperm cells. |
|
|
Extended Data Fig. 1. Heatmap of contact frequency for each chromosome.Assembly errors are shown using the v9.1 reference genome of X. tropicalis for heatmap plotting. Embryos from stage 9 were used for the Hi-C library preparation for Extended Data Figs. 1 and 2. |
|
|
Extended Data Fig. 2. Comparison of v9.1, Niu et al. assembled, and v10.0 genome for each chromosome.Red lines show sequences with orientations reversed. |
|
|
Extended Data Fig. 3. Analysis for TADs identified at different developmental stages.a, Number of TADs identified at different developmental stages. b, TAD size distribution at different developmental stages. c, Percentage of genome folded into TADs at different developmental stages. d, Density of TSS across TAD borders at s9 and s13. e, Gene expression level across TAD borders at s9 and s13. Data in d and e are represented as mean±SEM. f, Loop and ordinary domains identified at different developmental stages. g & h, PCA analysis of insulation scores for Hi-Cs on embryos at different developmental stages. |
|
|
Extended Data Fig. 4. TAD analysis at different developmental stages.a, CTCF and Rad21 binding across loop domain and ordinary domain borders. b, TSS density and gene expression level across loop domain and ordinary domain borders. c, Histone modifications and p300 ChIP-seq signals across loops and ordinary domain borders. All data in this figure are represented as mean±SEM. |
|
|
|
|
|
Extended Data Fig. 6. Effects of rpb1 knock-down on TAD establishment.a, Effect of rpb1 knock-down on embryo development. Knock-down of rpb1 was repeated for at least two times with similar results. b, Arrowhead corner score distribution. c, TAD size distribution. d, Percentage of genome folds in TADs. |
|
|
|
|
|
Extended Data Fig. 8. Compartment score for the assignment of compartments A and B.Chromosome 2 is shown as example. |
|
|
Extended Data Fig. 9. Chromatin switches between compartments A and B.Compartment switches are shown for each chromosome through multiple embryo developmental stages. Red and blue colors show chromatin in compartment A and B, respectively. Grey, yellow and purple lines show no switch, B to A, and A to B switch, respectively. |
|
|
Extended Data Fig. 10. TAD structure in terminally differentiated brain and liver tissues.a, Comparison of arrowhead corner score distribution for s13 embryos, brain, and liver tissues. b, Number of TADs and size distribution. c, The percentage of genome folded into TADs in brain and liver tissues. d-f, Example regions to show TADs structure in biological replicate Hi-Cs for brain, liver, and spike-in K562 cells. For each Hi-C replicate, 8 million paired reads from the genome-wide interactions were randomly selected and used for the heatmap plotting. * indicates Hi-C on liver tissue with human K562 as spike-in control. |
References [+] :
,
American Psychiatric Association issues two policies on AIDS.
1988, Pubmed
, American Psychiatric Association issues two policies on AIDS. 1988, Pubmed
, Position of the American Dietetic Association: optimal weight as a health promotion strategy. 1990, Pubmed
Akkers, A hierarchy of H3K4me3 and H3K27me3 acquisition in spatial gene regulation in Xenopus embryos. 2009, Pubmed , Xenbase
Anders, HTSeq--a Python framework to work with high-throughput sequencing data. 2015, Pubmed
Andresen, [Transluminal treatment of arteriosclerosis obliterans]. 1967, Pubmed
Barisic, Mammalian ISWI and SWI/SNF selectively mediate binding of distinct transcription factors. 2019, Pubmed
Barrington, Enhancer accessibility and CTCF occupancy underlie asymmetric TAD architecture and cell type specific genome topology. 2019, Pubmed
Bickmore, Genome architecture: domain organization of interphase chromosomes. 2013, Pubmed
Cantarel, MAKER: an easy-to-use annotation pipeline designed for emerging model organism genomes. 2008, Pubmed
Cattoglio, Determining cellular CTCF and cohesin abundances to constrain 3D genome models. 2019, Pubmed
Chen, Key role for CTCF in establishing chromatin structure in human embryos. 2019, Pubmed
Crane, Condensin-driven remodelling of X chromosome topology during dosage compensation. 2015, Pubmed
Davidson, DNA loop extrusion by human cohesin. 2019, Pubmed
de Wit, CTCF Binding Polarity Determines Chromatin Looping. 2015, Pubmed
Dixon, Chromatin architecture reorganization during stem cell differentiation. 2015, Pubmed
Dixon, Topological domains in mammalian genomes identified by analysis of chromatin interactions. 2012, Pubmed
Dobin, STAR: ultrafast universal RNA-seq aligner. 2013, Pubmed
Du, Allelic reprogramming of 3D chromatin architecture during early mammalian development. 2017, Pubmed
Dudchenko, De novo assembly of the Aedes aegypti genome using Hi-C yields chromosome-length scaffolds. 2017, Pubmed
Durand, Juicer Provides a One-Click System for Analyzing Loop-Resolution Hi-C Experiments. 2016, Pubmed
Filmus, Amplified, overexpressed and rearranged epidermal growth factor receptor gene in a human astrocytoma cell line. 1985, Pubmed
Flavahan, Insulator dysfunction and oncogene activation in IDH mutant gliomas. 2016, Pubmed
Franke, Formation of new chromatin domains determines pathogenicity of genomic duplications. 2016, Pubmed
Fudenberg, Formation of Chromosomal Domains by Loop Extrusion. 2016, Pubmed
Gassler, A mechanism of cohesin-dependent loop extrusion organizes zygotic genome architecture. 2017, Pubmed
Gentsch, The Spatiotemporal Control of Zygotic Genome Activation. 2019, Pubmed , Xenbase
Guo, CRISPR Inversion of CTCF Sites Alters Genome Topology and Enhancer/Promoter Function. 2015, Pubmed
Haagsma, [Botulism in waterfront in 1970 in the Netherlands]. 1972, Pubmed
Haarhuis, The Cohesin Release Factor WAPL Restricts Chromatin Loop Extension. 2017, Pubmed
Hansen, Distinct Classes of Chromatin Loops Revealed by Deletion of an RNA-Binding Region in CTCF. 2019, Pubmed
Heinz, Simple combinations of lineage-determining transcription factors prime cis-regulatory elements required for macrophage and B cell identities. 2010, Pubmed
Heinz, Transcription Elongation Can Affect Genome 3D Structure. 2018, Pubmed
Hellsten, The genome of the Western clawed frog Xenopus tropicalis. 2010, Pubmed , Xenbase
Henderson, Antigenic variants of arboviruses. 3. Host passage selection of constituent antigen subpopulations of strains. 1968, Pubmed
Hnisz, Activation of proto-oncogenes by disruption of chromosome neighborhoods. 2016, Pubmed
Hontelez, Embryonic transcription is controlled by maternally defined chromatin state. 2015, Pubmed , Xenbase
Hou, Gene density, transcription, and insulators contribute to the partition of the Drosophila genome into physical domains. 2012, Pubmed
Hsieh, Resolving the 3D Landscape of Transcription-Linked Mammalian Chromatin Folding. 2020, Pubmed
Hug, Chromatin Architecture Emerges during Zygotic Genome Activation Independent of Transcription. 2017, Pubmed
Janusz, Techniques of aortic arch replacement: profound hypothermia versus moderate hypothermia with innominate artery perfusion. 1987, Pubmed
Jung, Chromatin States in Mouse Sperm Correlate with Embryonic and Adult Regulatory Landscapes. 2017, Pubmed
Kaaij, Systemic Loss and Gain of Chromatin Architecture throughout Zebrafish Development. 2018, Pubmed
Ke, 3D Chromatin Structures of Mature Gametes and Structural Reprogramming during Mammalian Embryogenesis. 2017, Pubmed
Kim, Human cohesin compacts DNA by loop extrusion. 2019, Pubmed
Kimura, RNA polymerase II subunits 2, 3, and 11 form a core subassembly with DNA binding activity. 1997, Pubmed
Kolodziej, Mutations in the three largest subunits of yeast RNA polymerase II that affect enzyme assembly. 1991, Pubmed
Le, Transcription rate and transcript length drive formation of chromosomal interaction domain boundaries. 2016, Pubmed
Li, Widespread rearrangement of 3D chromatin organization underlies polycomb-mediated stress-induced silencing. 2015, Pubmed
Li, The structural basis for cohesin-CTCF-anchored loops. 2020, Pubmed
Li, Fast and accurate long-read alignment with Burrows-Wheeler transform. 2010, Pubmed
Lieberman-Aiden, Comprehensive mapping of long-range interactions reveals folding principles of the human genome. 2009, Pubmed
Lupiáñez, Disruptions of topological chromatin domains cause pathogenic rewiring of gene-enhancer interactions. 2015, Pubmed
Marçais, MUMmer4: A fast and versatile genome alignment system. 2018, Pubmed
Masui, Cell cycle transition in early embryonic development of Xenopus laevis. 1998, Pubmed , Xenbase
Newport, A major developmental transition in early Xenopus embryos: I. characterization and timing of cellular changes at the midblastula stage. 1982, Pubmed , Xenbase
Newport, A major developmental transition in early Xenopus embryos: II. Control of the onset of transcription. 1982, Pubmed , Xenbase
Nichols, A CTCF Code for 3D Genome Architecture. 2015, Pubmed
Niu, Amplification-free library preparation with SAFE Hi-C uses ligation products for deep sequencing to improve traditional Hi-C analysis. 2019, Pubmed
Noble, Comparative functional anatomy of temporomandibular joint. 1973, Pubmed
Nora, Spatial partitioning of the regulatory landscape of the X-inactivation centre. 2012, Pubmed
Nora, Targeted Degradation of CTCF Decouples Local Insulation of Chromosome Domains from Genomic Compartmentalization. 2017, Pubmed
Ober, Gestational choriocarcinoma of the fallopian tube. 1982, Pubmed
Ogiyama, Polycomb-Dependent Chromatin Looping Contributes to Gene Silencing during Drosophila Development. 2018, Pubmed
Okamoto, Cholinergic transmission in the superior cervical ganglion reinnervated by peripheral vagal stump cut below the nodose ganglion in cats. 1988, Pubmed
Owens, Measuring Absolute RNA Copy Numbers at High Temporal Resolution Reveals Transcriptome Kinetics in Development. 2016, Pubmed , Xenbase
Quinlan, BEDTools: a flexible suite of utilities for comparing genomic features. 2010, Pubmed
Ramírez, deepTools: a flexible platform for exploring deep-sequencing data. 2014, Pubmed
Rao, Cohesin Loss Eliminates All Loop Domains. 2017, Pubmed
Rao, A 3D map of the human genome at kilobase resolution reveals principles of chromatin looping. 2014, Pubmed
Ray, Chromatin conformation remains stable upon extensive transcriptional changes driven by heat shock. 2019, Pubmed
Robinson, Juicebox.js Provides a Cloud-Based Visualization System for Hi-C Data. 2018, Pubmed
Rowley, Evolutionarily Conserved Principles Predict 3D Chromatin Organization. 2017, Pubmed
Saldaña-Meyer, RNA Interactions Are Essential for CTCF-Mediated Genome Organization. 2019, Pubmed
Sanborn, Chromatin extrusion explains key features of loop and domain formation in wild-type and engineered genomes. 2015, Pubmed
Sexton, The role of chromosome domains in shaping the functional genome. 2015, Pubmed
Sexton, Three-dimensional folding and functional organization principles of the Drosophila genome. 2012, Pubmed
Shin, TopDom: an efficient and deterministic method for identifying topological domains in genomes. 2016, Pubmed
Shrinivas, Enhancer Features that Drive Formation of Transcriptional Condensates. 2019, Pubmed
Stevens, Appraisal of the state of nutrition of babies of low birth weight. I. Current status. 1973, Pubmed
Vian, The Energetics and Physiological Impact of Cohesin Extrusion. 2018, Pubmed
Vietri Rudan, Comparative Hi-C reveals that CTCF underlies evolution of chromosomal domain architecture. 2015, Pubmed
Wang, Reprogramming of Meiotic Chromatin Architecture during Spermatogenesis. 2019, Pubmed
Wells, A genetic map of Xenopus tropicalis. 2011, Pubmed , Xenbase
Wutz, Topologically associating domains and chromatin loops depend on cohesin and are regulated by CTCF, WAPL, and PDS5 proteins. 2017, Pubmed
Yu, Identifying topologically associating domains and subdomains by Gaussian Mixture model And Proportion test. 2017, Pubmed
Zhang, Alteration of genome folding via contact domain boundary insertion. 2020, Pubmed
Zhang, Model-based analysis of ChIP-Seq (MACS). 2008, Pubmed
Zheng, CscoreTool: fast Hi-C compartment analysis at high resolution. 2018, Pubmed
Zheng, The role of 3D genome organization in development and cell differentiation. 2019, Pubmed
