XB-ART-58162
Development
2021 Jun 01;14811:. doi: 10.1242/dev.199158.
Show Gene links
Show Anatomy links
Secreted inhibitors drive the loss of regeneration competence in Xenopus limbs.
???displayArticle.abstract???
Absence of a specialized wound epidermis is hypothesized to block limb regeneration in higher vertebrates. However, the factors preventing its formation in regeneration-incompetent animals are poorly understood. To characterize the endogenous molecular and cellular regulators of specialized wound epidermis formation in Xenopus laevis tadpoles, and the loss of their regeneration competency during development, we used single-cell transcriptomics and ex vivo regenerating limb cultures. Transcriptomic analysis revealed that the specialized wound epidermis is not a novel cell state, but a re-deployment of the apical-ectodermal-ridge (AER) programme underlying limb development. Enrichment of secreted inhibitory factors, including Noggin, a morphogen expressed in developing cartilage/bone progenitor cells, are identified as key inhibitors of AER cell formation in regeneration-incompetent tadpoles. These factors can be overridden by Fgf10, which operates upstream of Noggin and blocks chondrogenesis. These results indicate that manipulation of the extracellular environment and/or chondrogenesis may provide a strategy to restore regeneration potential in higher vertebrates.
???displayArticle.pubmedLink??? 34105722
???displayArticle.pmcLink??? PMC8217717
???displayArticle.link??? Development
???displayArticle.grants??? [+]
Wellcome Trust , 101050/Z/13/Z Wellcome Trust , 105031/D/14/Z Wellcome Trust , 098357/Z/12/Z Wellcome Trust , A17197 Cancer Research UK, MR/P000479/1 Medical Research Council , C6946/A14492 Cancer Research UK, 092096/Z/10/Z Wellcome Trust , MC_PC_17230 Medical Research Council
Species referenced: Xenopus laevis
Genes referenced: bmp2 bmp3 bmp4 cdh1 chrdl1 chrdl2 ctnnb1 dkk1 dkk3 dll1 dll4 dpt fgf10 fgf16 fgf20 fgf7 fgf8 fgf9 frzb hoxa10 itgb1 jag1 jag2 lgr5 lhx9 msx1 nog piwil1 prrx1 psmd6 rspo2 sall4 sfrp1 sfrp5 slc39a12 sp9 tgfb1 tgfb2 tln2 tp63 wnt3a wnt5a zic2 zic5 znf750
GO keywords: regeneration [+]
???displayArticle.antibodies??? Cdh1 Ab1 Ctnnb1 Ab5 GFP Ab16 Itgb1 Ab1 Nog Ab2 Tp63 Ab2
???attribute.lit??? ???displayArticles.show???
|
|
Fig. 1. Single-cell transcriptomics reveals cellular heterogeneity in developing and amputated Xenopus limbs at different stages of regeneration competence. (A) Schematic describing Xenopus limb regeneration at different NF stages. NF stage â¼52-54 tadpoles are regeneration competent and amputations result in regeneration of a full limb. Regeneration ability begins to decline at NF stage â¼54. Tadpoles are regeneration restricted at NF â¼stage 56, where two or three digits can be regenerated. Beyond NF stage â¼58, tadpoles are regeneration incompetent and amputations result in simple wound healing or unpatterned spike formation. Green boxes indicate the location of samples collected for scRNA-seq, taken at stages prior to, at the onset of and after the loss of regeneration ability. (B) Schematic describing 5â days post-amputation (dpa) samples for regeneration-competent, -restricted and -incompetent tadpoles. Green boxes indicate the location of samples collected for scRNA-seq. (C) An atlas of cell types in intact and amputated limbs. Samples from each condition are processed separately for sequencing, and are then pooled together for UMAP visualization and clustering. Each dot corresponds to a single cell, colours indicate cluster identity, text labels important tissue/cell types. See Fig. S3 for full annotation. (D) Comparisons can be made between conditions to highlight transcriptional changes associated with regeneration; here, NF stage 52 amputated limbs (bottom) are compared with their contralateral control samples (top). Red dots indicate cells in the selected sample; grey dots indicate cells in all samples. (E) Diversity of mesenchymal cell types detected in our dataset (top), together with putative gene expression programmes identified using unbiased factor analysis (bottom). |
|
|
Fig. 2. Formation of a signalling centre comprising apical-ectodermal-ridge (AER) cells is associated with the successful regeneration. (A) Multiple basal epidermal cell states are detected, including AER cells, in the pooled dataset. (B) UMAP visualization of basal epidermis reveals that re-establishment of AER cells is associated with successful regeneration. Red dots indicate cells in the selected sample; grey dots indicate cells in all samples. (C) Left: UMAP visualization of pooled data for AER cells expressing Fgf8.L. Right: stereomicroscope images of the 5â dpa amputation plane of regeneration-competent, -restricted and -incompetent tadpoles. Fgf8.L-expressing AER cells (red) are formed in regeneration-competent and -restricted tadpoles, but not in regeneration-incompetent tadpoles. Scale bars: 250â μm. (D) The abundance of basal epidermal cell types across conditions reveals a correlation between AER abundance and regeneration outcome. AER cells are present in intact regeneration-competent samples, and are enriched after amputation. A similar pattern is seen in regeneration-restricted samples, although abundances of AER cells are reduced. Very few AER cells are detected in regeneration-incompetent tadpoles. (E) Dot plot showing expression of selected ligands for AER cells during development and at 5â dpa in regeneration-competent and -restricted samples. Dot colour indicates mean expression; dot size represents the percentage of cells with non-zero expression. |
|
|
Fig. 3. Ex vivo regenerating limbs demonstrate that AER cell formation requires activation of multiple pathways and can form from basal epidermal cells. (A) Left: schematic for ex vivo regeneration limb culture. Right: time-lapse images of a regeneration-competent explant. The explant grows a cone shape at its distal site reminiscent of in vivo regeneration (green arrowhead), while the proximal site shows chondrogenesis (blue arrowhead). Scale bars: 200â μm. (B) An example image of a regeneration-competent explant at 3â days post-culture. The distal site of explants is Fgf8.L positive (red arrowhead); the proximal site is Fgf8.L negative (purple arrowhead). Red, Fgf8.L mRNA. Scale bar: 200â μm. (C) Drug screen to test regulators of AER cell formation. Top: schematics describing the screen. One limb of a tadpole was used for perturbation and the contralateral limb from the same tadpole was used as a control. Samples were treated with the indicated drugs for 3â days post-culture, and then stained for Fgf8.L mRNA. Bottom: the extent of Fgf8.L expression along the amputation plane was measured. Sample sizes: ICRT3 total, nâ¥9 from three biological replicates; SU5402 total, nâ¥9 from two biological replicates; LDN193189 total, n=8 from three biological replicates; SB431542 total, n=8 from two biological replicates; DAPT total, n=7 from three biological replicates. *P<0.05, **P<0.001. Data are mean±s.e.m. (D) Factor analysis identifies a putative gene expression trajectory from basal epidermal cells to AER cells, predicting sequential activation of Lgr5.S followed by Fgf8.L. (E) A proximal-to-distal gradient of Lgr5.S and Fgf8.L is observed in vivo, with Fgf8.L being restricted to the most distal regions of the midline epidermis. Black dots represent HCR mRNA signal. Scale bars: 20â μm. |
|
|
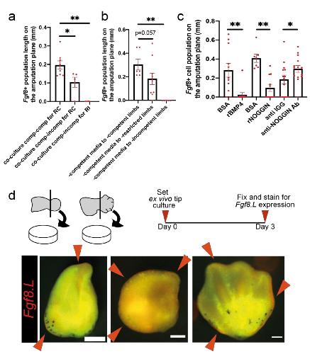
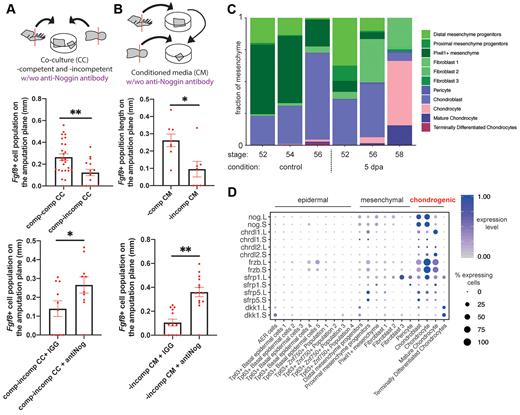
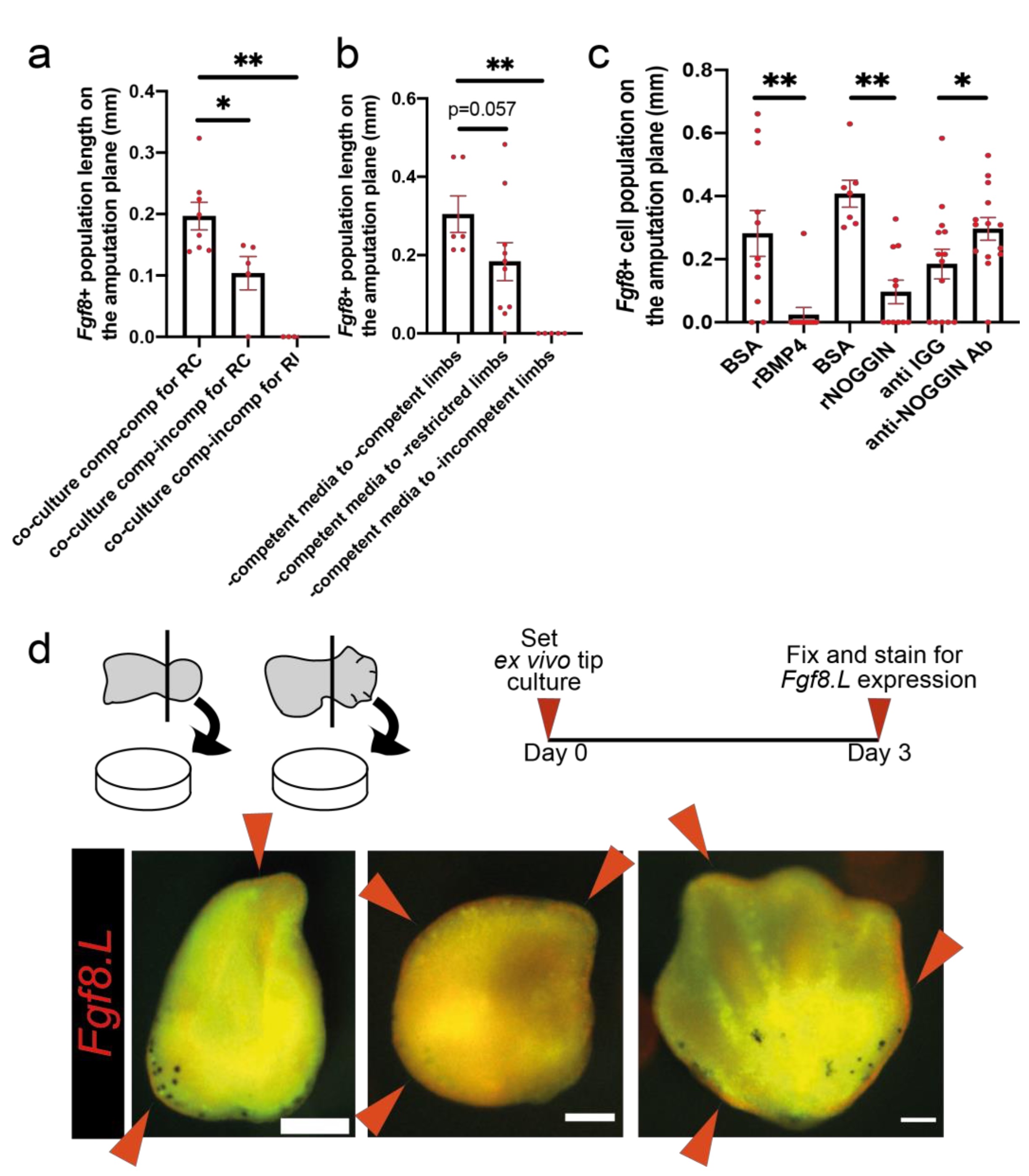
Fig. 4. Inhibitory factors, such as Noggin, are secreted from chondrogenic populations at regeneration-incompetent stages and block AER cell formation. (A) Top: schematic describing co-culture experiments. Middle: co-culturing regeneration-competent and -incompetent explants decreases the extent of Fgf8.L expression at the amputation plane at 3â dpa. Bottom: this effect can be rescued by adding anti-NOGGIN antibody. Regeneration-competent and -competent co-culture total, n=26 from four biological replicates; regeneration-competent and -incompetent co-culture total, 15 from four biological replicates; competent and incompetent co-culture, and anti-IGG antibody total, n=10 from three biological replicates; competent and incompetent co-culture, and anti-NOGGIN antibody total, n=10 from three biological replicates. *P<0.05 and **P<0.001. Data are mean±s.e.m. (B) Top: schematic describing conditioned media experiments to test the effect of secreted factors in regeneration-incompetent tadpole limbs. Middle: supplying conditioned media (CM) from regeneration-incompetent tadpoles to regeneration-competent explants decreases the extent of Fgf8.L expression at the amputation plane at 3â dpa. Bottom: this effect can be rescued by adding anti-NOGGIN antibody. Regeneration-competent CM to -competent explants total, n=8 from three biological replicates; regeneration-incompetent CM to -competent explants total, n=7 from three biological replicates; regeneration-incompetent CM to -competent explants, and anti-IGG antibody total, n=10 from three biological replicates; regeneration-incompetent CM and anti-NOGGIN antibody to regeneration-competent explants total, n=10 from three biological replicates. *P<0.05 and **P<0.001. Data are mean±s.e.m. (C) Abundance of mesenchymal populations across conditions reveals an enrichment of chondrogenic populations at regeneration-restricted and -incompetent stages, in both intact and amputated limbs. (D) Multiple BMP/WNT antagonists are expressed specifically in chondrogenic populations. This dotplot is generated using the pooled dataset, with late-stage tadpoles having high levels of chondrogenic and fibroblast populations, but not immature mesenchymal cell types, as shown in C. |
|
|
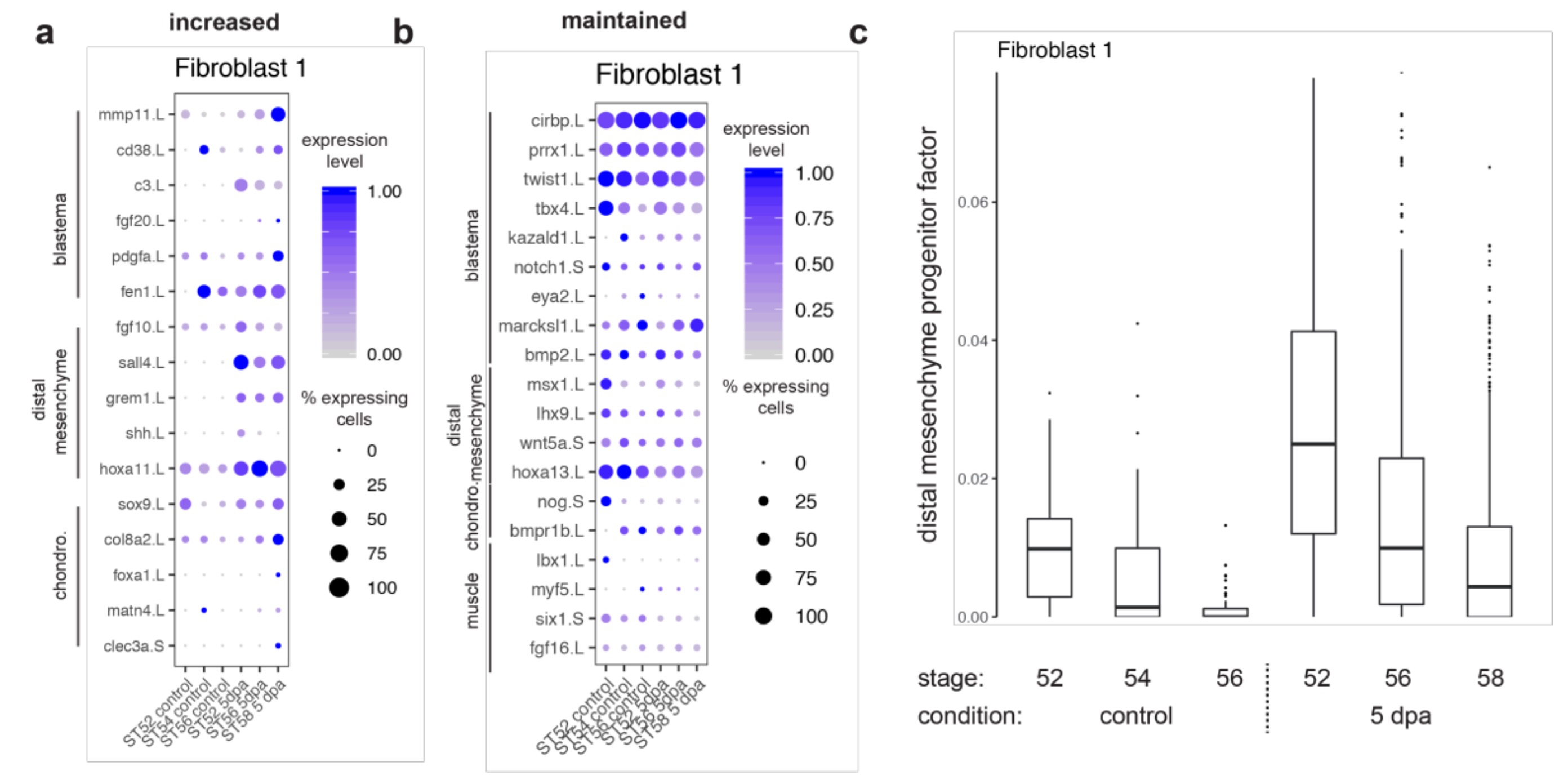
Fig. 5. FGF10 impacts chondrogenesis and operates upstream of NOGGIN. (A) Anti-NOGGIN antibody application to distal amputations improves regeneration in regeneration-restricted and -incompetent tadpoles. Regeneration-restricted and -incompetent tadpole right and left hindlimbs were amputated, and beads containing anti-IGG antibody or anti-NOGGIN antibody were placed on the right hindlimbs. Formed digits and digit-like structures were quantified in the right and left hindlimbs, and the difference calculated. Anti-IGG antibody total, n=17 from three biological replicates; anti-NOGGIN antibody total, n=28 from four biological replicates. (B) The effect of FGF10 on chondrogenesis is assessed by measuring the chondrogenic outgrowth at the proximal sites of regeneration-restricted explants at 3â dpa. Red lines show measured proximal chondrogenesis. Implanting 0.1% BSA/PBS beads at the proximal site or supplying 0.1% BSA/PBS to the media had no significant effect on chondrogenesis, while implanting Fgf10 beads at the proximal site or supplying FGF10 in media reduced chondrogenesis. Contralateral limbs were used as controls and are labelled as empty. From left to right, empty and PBS beads total, nâ¥7 from at least two biological replicates; empty and FGF10 bead total, nâ¥14 from at least four biological replicates; empty and 0.1% BSA/PBS in media total, n=10 from three biological replicates; empty and FGF10 in media, nâ¥14 from at least three biological replicates. ns, not significant; *P<0.05 and **P<0.001. Data are mean±s.e.m. Scale bar: 50â µm. (C) Left: example images of SU5402-treated explants showing extensive chondrogenesis at the proximal site. Red lines show measured proximal chondrogenesis. Right: blocking FGFR via the small molecule inhibitor SU5402 extends chondrogenesis in 3â days for regeneration-competent and -restricted explants. Contralateral limbs were used as controls and treated with DMSO. DMSO total, n=29 from seven biological replicates; SU5402 total, n=25 from seen biological replicates. **P<0.001. Data are mean±s.e.m. Scale bar: 200â µm. (D) Representative sectioned histology images for 3â dpa explants treated with SU5402. The outgrowing structures are Alcian Blue rich, which is indicative of chondrogenic cells. (E) Regeneration-competent explants were treated with a combination of FGF10 and recombinant BMP4, or with recombinant NOGGIN, with LDN193189 or with anti-NOGGIN antibody. 0.1% BSA/PBS and anti-IGG antibody were used as controls. From left to right: BSA total, n=8 from two biological replicates; recombinant FGF10 and recombinant BMP4 total, n=8 from two biological replicates; DMSO and BSA total, n=8 from two biological replicates; FGF10 and LDN total, n=8 from two biological replicates; BSA and anti-IGG antibody total, n=12 from three biological replicates; FGF10 and anti-NOGGIN antibody total, n=10 from three biological replicates; BSA total, n=8 from two biological replicates; recombinant FGF10 and recombinant NOGGIN total, n=8 from two biological replicates. **P<0.001. Data are mean±s.e.m. (F) Representative whole-mount stereomicroscope image of rFGF10 and anti-NOGGIN antibody treated explants can show a substantial Fgf8.L expression at different sites of the explant (n=5/9 from two biological replicates, compared with n=0/121 in controls, P<0.0001). Scale bar: 200â μm. (G) Recombinant FGF10 application to distal amputations restore regeneration in -regeneration-restricted and -incompetent tadpoles. Regeneration-restricted and -incompetent tadpole right and left hindlimbs were amputated, and beads containing 0.1% BSA/PBS or recombinant FGF10 or recombinant FGF10 and NOGGIN were placed on the right hindlimbs. Formed digits and digit-like structures were quantified in the right and left hindlimbs and the difference calculated. Box and whisker plots show minimum to maximum for all data points. Red dots represent individual data points. Where applicable, boxes show interquartile range (25-75%). Mean for No bead: 0.15; PBS: â0.5; rFGF10: 1.04; rFGF10 + rNOGGIN: 0. Empty total, n=19 from two biological replicates; 0.1%/PBS bead total, n=17 from five biological replicates; recombinant FGF10 bead total, n=25 from five biological replicates; recombinant FGF10 and NOGGIN bead total, n=25 from four biological replicates. ns, not significant; **P<0.001. |
|
|
Fig. 6. Schematics describing the proposed model: secreted inhibitory factors associated with chondrogenic progression block AER cell formation. Secreted factors such as WNTs and BMPs support AER cell formation at the amputation plane. During development, chondrogenesis leads to the accumulation of secreted inhibitory factors, including NOGGIN, which results in failure to establish AER cells (Fgf8.L+/Lgr5.S+). FGF10 can suppress chondrogenesis. Amputations, independent of the regeneration outcome, induce injury-induced mesenchymal transcriptional plasticity. |
|
|
Figure S1: Contribution of different conditions to the pooled UMAP projection. UMAP visualization of cells from all conditions and replicates, allowing the identification of transcriptional changes that are consistent across replicates. Grey dots: cells from all samples; red, blue, green dots: cells from different biological replicates for the selected sample. |
|
|
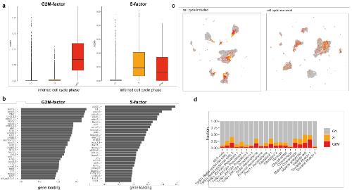
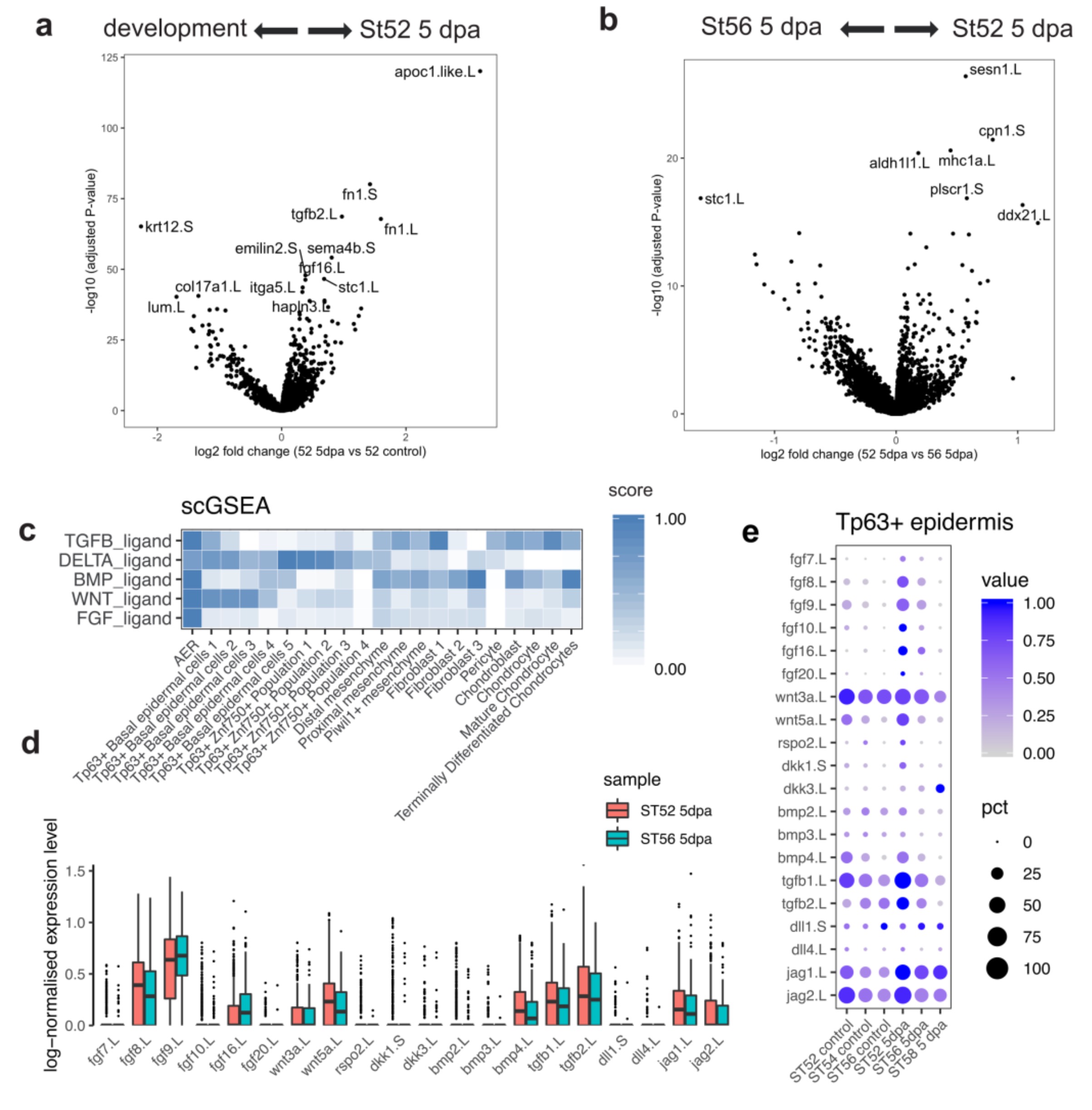
Figure S2: Detection and removal of the cell cycle signature. (a) Unbiased factor analysis identified two factors that correspond to computationally-inferred cell cycle phases (G2M-factor, left; S-factor, right). (b) Factor loadings for the top 30 genes associated with cell cycle factors. (c) Removal of genes with high loadings for either G2M- or S-factors significantly reduces the influence of cell cycle phase on the UMAP projection. Dot color indicates inferred cell cycle phase. (d) Inferred cell cycle states for selected cell types. |
|
|
Figure S3: An atlas of cell types in developing and amputated limbs at different stages of regeneration-competence. Pooled UMAP visualization of Xenopus limb cells, with colors representing distinct cluster identities |
|
|
Figure S4: An expanded atlas of the Xenopus limb using less stringent cell filtering protocols. Pooled UMAP visualization and clustering of all barcodes that are identified as cells using cellRanger with default parameters. The majority of transcriptional states are similar to Figure S3, although a fraction of low-UMI mesenchymal cells appear mislocalized across the atlas. |
|
|
Figure S5: Annotation of cell types using known markers of cell identity. Dotplots showing marker genes for each of the 61 cell types in our atlas. For ease of presentation, we group cell types into three broad categories: mesenchymal and muscle (top), epidermal (middle), blood and other (bottom). Please note that for the AER cell cluster, we also provide marker gene expression for specific samples as indicated. Dot color denotes mean expression level within the cluster; dot size denotes the percentage of cells within the cluster with non-zero expression. |
|
|
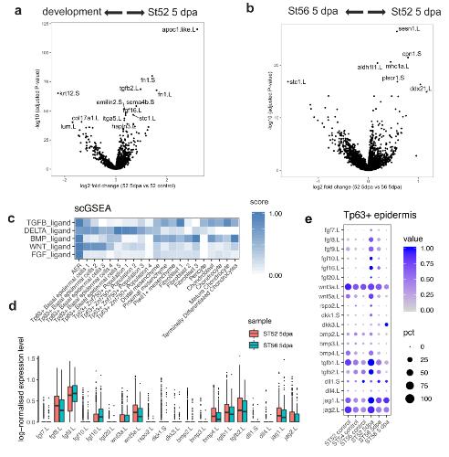
Figure S6: AER cells are a signaling center population. Differentially expressed genes are detected in AER cells between pairs of conditions and visualised using volcano plots. In (a), Stage 52 5 dpa is compared to Stage 52 control samples; in (b), Stage 56 5dpa is compared to Stage 52 5dpa samples. (c) Heatmap showing single-cell gene enrichment scores for ligands from the main signaling pathways are shown for epidermal cell types. AER cells have high signal center properties as they express high levels of TGF-β, Delta, BMP, WNT, and FGF ligands. Please see Supplementary Table 2 for the full list of ligands used in this analysis. (d) Log10-normalized gene expression visualised using boxplots to compare expression levels between Stage 52 5 dpa and Stage 56 5 dpa AER cells. (e) Dot plot showing expression of AER cell associated selected ligands for TP63+ epidermal cells during development and at 5 dpa in regeneration-competent, -restricted, and âincompetent samples. Dot color indicates mean expression; dot size represents the percentage of cells with non-zero expression.â |
|
|
Figure S7: AER cells are largely found as cuboidal monolayer cells showing apical-basal polarity. AER cells were visualized during limb development (a) and at 5 dpa (b) in regeneration- competent tadpoles by labelling Fgf8.L mRNA. AER cells are largely present as monolayer cuboidal basal epidermal cells with apical-basal polarity. A simple squamous layer is present above AER cells, and cells with mesenchymal morphology are located underneath AER cells. From the proximal to distal midline of the epidermis, Lgr5.S expression is first detected, followed by Fgf8.L mRNA expression. Both Fgf8.L and Lgr5.S are expressed at high levels at the tip of limbs. AER cells show similar cuboidal morphology during development and regeneration. Basal epidermal cells are morphologically similar based on Hoechst and membrane markers, and Fgf8.L detection is required to detect AER cell. Row 1: Blue, Hoechst; Yellow, Fgf8.L mRNA; Red, TP63; Green, B-catenin. Row 2: Blue, Hoechst; Yellow, Fgf8.L mRNA; Red, E-Cadherin; Green, Lgr5.S mRNA. Row 3: Blue, Hoechst; Yellow, Fgf8.L mRNA; Red, E-Cadherin. Row 4: Blue, Hoechst; Yellow, Fgf8.L mRNA; Red, ITGB1; Green, Lgr5.S mRNA. Scale bars = 10 μm |
|
|
Figure S8: AER cells can be mono- or multi-layered structures. Fgf8.L images of sectioned in vivo 5 dpa samples from regeneration âcompetent (top) and â restricted (bottom) samples. Morphology of AER cells (Fgf8.L+) can vary between sections and samples. Top left, AER cells are seen as single monolayer largely cuboidal although some have higher height to width ratio. Top right, AER cells are seen as single monolayer largely cuboidal cells. Bottom left, AER cells can be seen as multi-layered population that is not covering the whole amputation plane. Bottom right, AER cells can be seen as multi-layered population covering the amputation plane. Blue, Hoechst; Green, Fgf8.L mRNA. Scale bars = 25 μm. |
|
|
Figure S9: Specialised wound epidermis of tail and limb regeneration share some transcriptional similarities while presenting different cellular morphology. (a) (Left) A signaling center population serving as the specialized wound epidermis is associated with Xenopus tail and limb regeneration. However, tail uses regeneration- organizing-cells (ROCs) (Aztekin et al., 2019) while limb uses AER cells for this purpose. Both AER cells and ROCs share the expression of many genes highlighting their similarity, although there are some genes that are unique to each population. AER- and ROC-specific genes were identified as genes significantly upregulated relative to other basal epidermal cells. (Right) A select number of genes, specifically ligands and transcription factors that are associated with regeneration, are highlighted. (b) ROCs and AER cells show different morphologies (please see Figure S7 for AER cells). ROCs were visualized by staining NF Stage 40 by Sp9.L mRNA expression (highly specific for ROCs (Aztekin et al., 2019)) and TP63 immunolabelling for whole tail (Left) and zoomed in version (Right). In the zoomed in version for staining Sp9.L shows two level of expression in ROCs: a single outer layer of Sp9.L low cells, and multiple inner layers of Sp9.L high cells. Please note that this is not whole bottom-top image of a tail as evidenced by absence of TP63 staining in the in middle part of the tissue. Red, Sp9.L mRNA; Green, TP63. Scale bars= (left) 250 μm, (right) 100 μm. (c) ROCs are visualized using the pbin7LEF:GFP line, as defined previously (Aztekin et al., 2019), and E-CADHERIN staining was used to delineate cell shape. Inner layers of ROCs have flattened cell shape while the outside layer ROCs exhibit more square-like shape. ROCs do not have branched nuclei, unlike fin cells. Blue, Hoechst; Green, EGFP; Red, E-cadherin. Scale bars= 10 μm. |
|
|
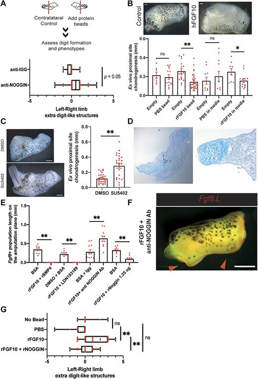
Figure S10: A subset of fibroblasts express dedifferentiation and blastema genes independently of the regeneration-outcome. Expression of genes and putative gene sets associated with regeneration in the Fibroblast 1 cluster, visualized using dotplots and factor analysis. (a) Expression of specific genes that increase upon amputation regardless of stage. (b) Expression of specific genes that are expressed in intact limbs and are maintained after injury. (c) Following amputation, the putative distal mesenchyme progenitor gene set (factor) increases in Fibroblast 1 cells across all stages. |
|
|
Figure S11: Fibroblast 1 cluster cells are largely found beneath skin cells and nearby perichondrial cells. (a) (Top) Confocal images of a Stage 56 digit stained against Htra3.L, Prrx1.L, and Dpt.S. Cells expressing Htra3.L/Prrx1.L/Dpt.S are found underneath the skin regions and nearby perichondrium regions. (Bottom) Zoomed in version of selected areas show: (1) joint forming regions are enriched for Htra3.L expression; (2) Inner perichondrial regions are enriched for Htra3.L and outer perichondrial regions are enriched for Prrx1.L expression. (3-4) Outerlayers of dermal fibroblast area enriched for Dpt.S and lower levels of Prrx1.L and Htra3.L. Inner layers of dermal fibroblasts/nearby perichondrial regions are enriched for higher Prrx1.L and lower Dpt.S and Htra3.L expressions. Blue, Hoechst; Green, Htra3.L mRNA; Red, Prrx1.L mRNA; Yellow, Dpt.S mRNA. Scale= 125 μm for top images, 25 μm for bottom no 1-3, and 20 μm for bottom no 4. (b) Dot plot showing expression of Htra3.L, Prrx1.L, and Dpt.S for Fibroblast 1, 2, and 3 clusters. |
|
|
Figure S12: The distal site of ex vivo regenerating limbs can be used to detect AER cell formation, and the proximal site of explants can be used for detecting chondrogenesis. (a) Schematics describing the ex vivo culture protocol for assessing Fgf8.L mRNA expression at the distal site, and chondrogenesis levels at the proximal site. All assessments were carried out at 3-days post culture start. (b) Whole-mount stereomicroscope images of Fgf8.L stained limb explants at 3 dpa. Numbers at the top indicates AER cell formation measured as the length of Fgf8.L+ signal on the amputation plane. Red, Fgf8.L mRNA. Scale= 200 μm. (c) Whole- mount stereomicroscope images of chondrogenesis at the proximal site of explants at 3 dpa. Numbers at the top indicates the measured proximal chondrogenesis extent. Scale= 200 μm. (d) Ex vivo regenerating limb cultures can be used to investigate chondrogenesis. Explants were cultured for 3 days and chondrogenesis was measured as in (c). The extent of chondrogenesis seen at the proximal site of explants changes with the developmental stage and coincides with the progression of in vivo chondrogenesis (Dent, 1962). Regeneration- competent explants= total 46 samples from 4 biological replicates; Regeneration-restricted explants= total 31 samples from 3 biological replicates; Regeneration-incompetent explants= total 13 samples from 3 biological replicates. P**< 0.001. (e) Explants were cultured for 3 days with BMP4 and the extent of chondrogenesis was measured. Addition of recombinant BMP4 to the explant media increased the observed chondrogenesis at the proximal site. Control 0.1% BSA, total n= 16 samples from 4 biological replicates; recombinant BMP4, total n= 16 samples from 4 biological replicates. |
|
|
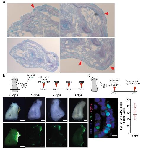
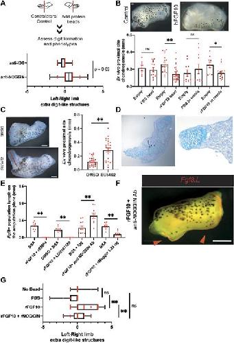
Figure S13: AER cells formation does not require cell division. (a) 3 dpa regeneration-competent explants are covered with cells morphologically similar to the surrounding basal epidermal cells as evidenced by haematoxylin, eosin, and Alcian blue stain. There are multi-layered or monolayered epidermal cells with cuboidal shape that can be seen not only at the distal site (right-bottom) but also at the lateral sides as well (right-top). A squamous layer can be seen above the basal epidermal cells. (b) (Top) Schematic describing DiO based tissue tracing. DiO labelling was performed after ex vivo cultures were harvested. Explants were imaged every day until day 3 in culture via stereomicroscope. (Bottom) DiO tracing applied to the sides of explants and traced over time and images were taken in brightfield and green channel. Traced tissues migrated to the distal and proximal amputation planes of explants. Total n = 22 from 2 biological replicates. Scale = 200 μm. (c) (Top)Schematics describing ex vivo culture with EdU treatment. EdU was added to explant media at the beginning of the culture. (Bottom-left) Explants were fixed and stained via HCR for Fgf8.L, and EdU after day 3 in culture. (Bottom-middle) Example confocal image of a sectioned sample stained via HCR for Fgf8.L, Lgr5.S, and EdU, showing that not all Fgf8.L+/Lgr5.S+ cells are EdU+. Hoechst, Blue; EdU, Green, Fgf8.L mRNA, Magenta. Scale = 10 μm. (Bottom- Right) Quantification of EdU positive AER cells proportion to all detected AER cells. Approximately 60% of AER cells are EdU negative. Total n= 15 from 3 biological replicates. |
|
|
Figure S14: FGF10 is not sufficient to induce Fgf8 in all epidermis. (a) Examples of sectioned confocal images of 5 dpa in vivo samples from regeneration- competent tadpoles stained for Msx1.L, Fgf10.L and Fgf8.L. Top image series show high levels of Fgf10.L and Msx1.L in the mesenchyme associated with high levels of Fgf8.L in the surrounding epidermis. Middle image series show that not all epidermis in proximity of Fgf10.L + mesenchymal cells are expressing Fgf8.L. Msx1.L + mesenchymal cells are more correlated to Fgf8.L+ epidermis than Fgf10.L + mesenchymal cells. Bottom, although there is a high level of Fgf10 expression detected in mesenchyme, no Fgf8.L in epidermis or Msx1.L in mesenchyme can be seen. Scale, 20 μm. (b) Regeneration-competent explants were treated with rFGF10, and 0.1% BSA/PBS was used as control. BSA: total n=11 from 2 biological replicates; FGF10: total n=9 from 2 biological replicates; ns: P*>0.05. (c) Example whole-mount stereomicroscope image of rFGF10 treated explants showing a very mild expression of Fgf8.L at their proximal sites (n=4/7 from 2 biological replicates). Scale, 200 μm. |
|
|
Figure S15: Secreted factors from regeneration-competent explants are not sufficient to induce Fgf8+ epidermal cells on the amputation plane of regeneration-incompetent explants, and reducing the proportion of chondrogenic lineage populations in explants can induce ectopic Fgf8+ epidermal cells. (a) Co-culturing regeneration-competent with -incompetent explants does not enable AER cell formation ability in -incompetent explants. RC: regeneration-competent; RI: regeneration- incompetent. Co-culture of regeneration-competent-competent and assess âcompetent: total n=8, from 2 biological replicates, Co-culture regeneration-competent-incompetent and assess âcompetent: n= 5 from 2 biological replicates. Co-culture regeneration-competent-incompetent for -incompetent total n= 6 from 2 biological replicates. P*< 0.05, and P**< 0.001. (b) Treatment with âcompetent conditioned media does not enable AER cell formation in incompetent explants. Adding -competent-media to âcompetent explants: total n=6, from 2 biological replicates. Adding -competent-media to ârestricted explants: n= 10, from 3 biological replicates. Adding -competent-media to âincompetent explants: n= 5, from 1 biological replicate. P**< 0.001. (c) Regeneration-competent explants were treated with recombinant BMP4, recombinant NOGGIN, or anti-NOGGIN antibodies. Contralateral limbs were used as controls and treated with vehicle solutions (0.1% BSA, or anti-IGG). Recombinant BMP4 or NOGGIN additions block AER cell formation. Anti-NOGGIN antibody treatment enhances AER cell formation. From left to right 0.1% BSA: total n=11 from 3 biological replicates; rBMP4: total n= 12 from 3 biological replicates; 0.1% BSA: total n=7 from 2 biological replicates; rNOGGIN: total n=11 from 2 biological replicates; anti-IGG antibody: total n=14 from 4 biological replicates; anti-NOGGIN antibody: total n=14 from 4 biological replicates. Each sample group compared to their contralateral group to assess statistical significance. P*< 0.05, and P**< 0.001. (d) (Top) Schematic describing the protocol for culturing distal limb buds (NF stage ~52) and early autopods (NF Stage ~54). Tip explants were cultured for 3 days in explant media, and assessed for Fgf8.L expression. (Bottom) Tip cultures show ectopic Fgf8.L expression as assessed by whole-mount stereomicroscope HCR staining for Fgf8.L. Red arrows show Fgf8.L expression regions. Ectopic AER formation is seen in total 16/18 cases from 2 biological replicates. Red, Fgf8.L mRNA. Scale= 100 μm. |
|
|
Figure S16: Inhibition of FGF receptor induces chondrogenic populations in the proximal explant. Example sectioned confocal images of proximal site of 3 dpa explants treated with SU5402 showing sparse circular nucleus indicative of chondrogenic cells as well as lack of Fgf8.L in epidermis. Scale bar = 15 μm. |
References [+] :
Aibar,
SCENIC: single-cell regulatory network inference and clustering.
2017, Pubmed
Aibar, SCENIC: single-cell regulatory network inference and clustering. 2017, Pubmed
Aztekin, Identification of a regeneration-organizing cell in the Xenopus tail. 2019, Pubmed , Xenbase
Becht, Dimensionality reduction for visualizing single-cell data using UMAP. 2018, Pubmed
Beck, Temporal requirement for bone morphogenetic proteins in regeneration of the tail and limb of Xenopus tadpoles. 2006, Pubmed , Xenbase
Beck, Beyond early development: Xenopus as an emerging model for the study of regenerative mechanisms. 2009, Pubmed , Xenbase
Boehm, The role of spatially controlled cell proliferation in limb bud morphogenesis. 2010, Pubmed
Butler, Integrating single-cell transcriptomic data across different conditions, technologies, and species. 2018, Pubmed
Campbell, Wound epidermis formation and function in urodele amphibian limb regeneration. 2008, Pubmed
Campbell, Gene expression profile of the regeneration epithelium during axolotl limb regeneration. 2011, Pubmed
Cannata, Regenerative responses in cultured hindlimb stumps of larval Xenopus laevis. 1992, Pubmed , Xenbase
Choi, Next-generation in situ hybridization chain reaction: higher gain, lower cost, greater durability. 2014, Pubmed
Choi, Third-generation in situ hybridization chain reaction: multiplexed, quantitative, sensitive, versatile, robust. 2018, Pubmed
Christen, FGF-8 is associated with anteroposterior patterning and limb regeneration in Xenopus. 1997, Pubmed , Xenbase
Christensen, Apical epithelial cap morphology and fibronectin gene expression in regenerating axolotl limbs. 2000, Pubmed
DENT, Limb regeneration in larvae and metamorphosing individuals of the South African clawed toad. 1962, Pubmed
D'Jamoos, Fibroblast growth factor receptors regulate the ability for hindlimb regeneration in Xenopus laevis. 1998, Pubmed , Xenbase
Gerber, Single-cell analysis uncovers convergence of cell identities during axolotl limb regeneration. 2018, Pubmed
Ghosh, Analysis of the expression and function of Wnt-5a and Wnt-5b in developing and regenerating axolotl (Ambystoma mexicanum) limbs. 2008, Pubmed
Haas, Advances in Decoding Axolotl Limb Regeneration. 2017, Pubmed
Han, Expression patterns of Fgf-8 during development and limb regeneration of the axolotl. 2001, Pubmed , Xenbase
HAY, Origin of the blastema in regenerating limbs of the newt Triturus viridescens. An autoradiographic study using tritiated thymidine to follow cell proliferation and migration. 1961, Pubmed
Hutchison, The axolotl limb: a model for bone development, regeneration and fracture healing. 2007, Pubmed
Jones, Attenuation of bone morphogenetic protein signaling during amphibian limb development results in the generation of stage-specific defects. 2013, Pubmed , Xenbase
Kato, Unique expression patterns of matrix metalloproteinases in regenerating newt limbs. 2003, Pubmed
Kelley, Ultrastructural analysis of the apical ectodermal ridge during vertebrate limb morphogenesis. 1. the human forelimb with special reference to gap junctions. 1976, Pubmed
Knapp, Comparative transcriptional profiling of the axolotl limb identifies a tripartite regeneration-specific gene program. 2013, Pubmed
Leigh, Transcriptomic landscape of the blastema niche in regenerating adult axolotl limbs at single-cell resolution. 2018, Pubmed
Li, Dynamic cell transition and immune response landscapes of axolotl limb regeneration revealed by single-cell analysis. 2021, Pubmed
Lun, A step-by-step workflow for low-level analysis of single-cell RNA-seq data with Bioconductor. 2016, Pubmed
Mescher, Effects on adult newt limb regeneration of partial and complete skin flaps over the amputation surface. 1976, Pubmed
Miyazaki, Cloning and characterization of cDNAs for matrix metalloproteinases of regenerating newt limbs. 1996, Pubmed
Monaghan, Gene expression patterns specific to the regenerating limb of the Mexican axolotl. 2012, Pubmed
Nacu, FGF8 and SHH substitute for anterior-posterior tissue interactions to induce limb regeneration. 2016, Pubmed
Nacu, Limb regeneration: a new development? 2011, Pubmed
Nye, Strategies to reduce variation in Xenopus regeneration studies. 2005, Pubmed , Xenbase
Pajni-Underwood, BMP signals control limb bud interdigital programmed cell death by regulating FGF signaling. 2007, Pubmed
Pearl, Identification of genes associated with regenerative success of Xenopus laevis hindlimbs. 2008, Pubmed , Xenbase
Pizette, BMPs negatively regulate structure and function of the limb apical ectodermal ridge. 1999, Pubmed
Pizette, BMP controls proximodistal outgrowth, via induction of the apical ectodermal ridge, and dorsoventral patterning in the vertebrate limb. 2001, Pubmed
Purushothaman, Fgf-signaling is compartmentalized within the mesenchyme and controls proliferation during salamander limb development. 2019, Pubmed
Qin, Single-cell RNA-seq reveals novel mitochondria-related musculoskeletal cell populations during adult axolotl limb regeneration process. 2021, Pubmed
Rodgers, Identification of immune and non-immune cells in regenerating axolotl limbs by single-cell sequencing. 2020, Pubmed
Sessions, Evidence that regenerative ability is an intrinsic property of limb cells in Xenopus. 1988, Pubmed , Xenbase
Shibata, Fgf signalling controls diverse aspects of fin regeneration. 2016, Pubmed
Storer, Senescence is a developmental mechanism that contributes to embryonic growth and patterning. 2013, Pubmed
Storer, Acquisition of a Unique Mesenchymal Precursor-like Blastema State Underlies Successful Adult Mammalian Digit Tip Regeneration. 2020, Pubmed
Tassava, The roles of injury, nerves, and the wound epidermis during the initiation of amphibian limb regeneration. 1975, Pubmed
Tassava, Injury requirement for initiation of regeneration of newt limbs which have whole skin grafts. 1977, Pubmed
Tassava, Higher vertebrates do not regenerate digits and legs because the wound epidermis is not functional. A hypothesis. 1982, Pubmed
Thornton, The regeneration of accessory limb parts following epidermal cap transplantation in urodeles. 1965, Pubmed
THORNTON, Influence of an eccentric epidermal cap on limb regeneration in Amblystoma larvae. 1960, Pubmed
Tsai, Blastemal progenitors modulate immune signaling during early limb regeneration. 2019, Pubmed
Tsai, Midkine is a dual regulator of wound epidermis development and inflammation during the initiation of limb regeneration. 2020, Pubmed
Verheyden, An Fgf/Gremlin inhibitory feedback loop triggers termination of limb bud outgrowth. 2008, Pubmed
Vincent, BMP signaling is essential for sustaining proximo-distal progression in regenerating axolotl limbs. 2020, Pubmed
Vortkamp, Recapitulation of signals regulating embryonic bone formation during postnatal growth and in fracture repair. 1998, Pubmed
Wang, Function of BMPs in the apical ectoderm of the developing mouse limb. 2004, Pubmed
Wolfe, Extent of ossification at the amputation plane is correlated with the decline of blastema formation and regeneration in Xenopus laevis hindlimbs. 2000, Pubmed , Xenbase
Yang, Expression of Mmp-9 and related matrix metalloproteinase genes during axolotl limb regeneration. 1999, Pubmed
Yokoyama, Mesenchyme with fgf-10 expression is responsible for regenerative capacity in Xenopus limb buds. 2000, Pubmed , Xenbase
Yokoyama, FGF-10 stimulates limb regeneration ability in Xenopus laevis. 2001, Pubmed , Xenbase
Yokoyama, Different requirement for Wnt/β-catenin signaling in limb regeneration of larval and adult Xenopus. 2011, Pubmed , Xenbase
