Click here to close
Hello! We notice that you are using Internet Explorer, which is not supported by Xenbase and may cause the site to display incorrectly.
We suggest using a current version of Chrome,
FireFox, or Safari.
???displayArticle.abstract???
Upon the stimulation of extracellular cues, a significant number of proteins are synthesized distally along the axon. Although local protein synthesis is crucial for various stages throughout neuronal development, its involvement in presynaptic differentiation at developing neuromuscular junctions remains unknown. By using axon severing and microfluidic chamber assays, we first showed that treatment of a protein synthesis inhibitor, cycloheximide, inhibits agrin-induced presynaptic differentiation in cultured Xenopus spinal neurons. Newly synthesized proteins are prominently detected, as revealed by the staining of click-reactive cell-permeable puromycin analog O-propargyl-puromycin, at agrin bead-neurite contacts involving the mTOR/4E-BP1 pathway. Next, live-cell time-lapse imaging demonstrated the local capturing and immobilization of ribonucleoprotein granules upon agrin bead stimulation. Given that our recent study reported the roles of membrane-type 1 matrix metalloproteinase (MT1-MMP) in agrin-induced presynaptic differentiation, here we further showed that MT1-MMP mRNA is spatially enriched and locally translated at sites induced by agrin beads. Taken together, this study reveals an essential role for axonal MT1-MMP translation, on top of the well-recognized long-range transport of MT1-MMP proteins synthesized from neuronal cell bodies, in mediating agrin-induced presynaptic differentiation.
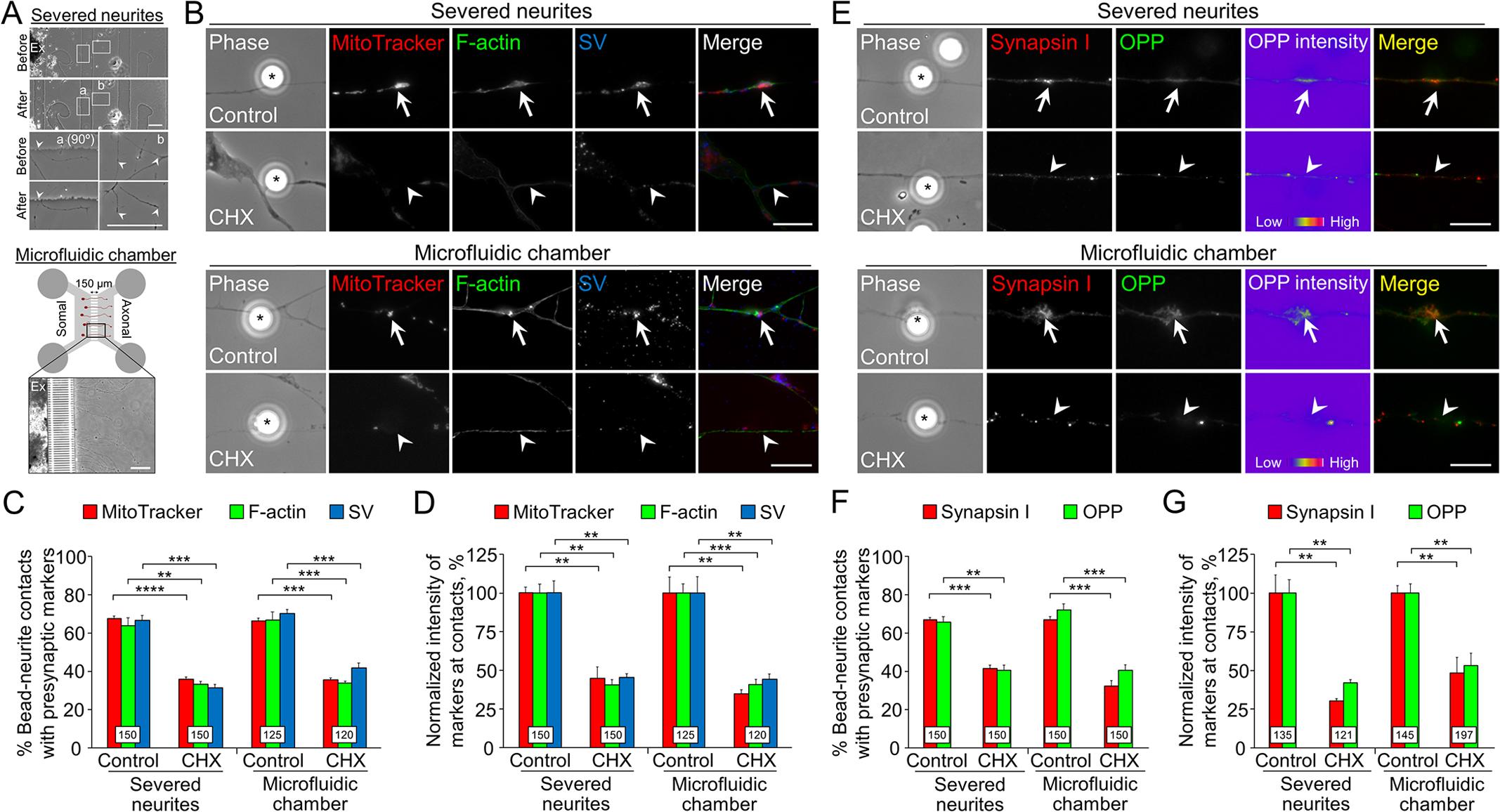
Fig. 1.Axonal protein synthesis is required for agrin-induced presynaptic development. (A) Experimental designs indicating the study of local protein synthesis in Xenopus neural explants (Ex) by neurite severing (top) or by using the microfluidic chamber (bottom). (B) Representative images showing the inhibition of agrin bead-induced presynaptic differentiation in the severed neurites by CHX treatment (top) or by treating the axonal compartment with CHX (bottom). (C,D) Quantitative analyses showing that CHX treatment significantly reduced the percentage of bead-neurite contacts with presynaptic markers (C) and their intensities (D) in either severed neurites or the microfluidic chamber. (E) Representative images showing the inhibition of agrin bead-induced synapsin I and OPP signals in the severed neurites by CHX treatment (top) or by treating the axonal compartment with CHX (bottom). Pseudocolor images (8-bit) highlight the relative fluorescence intensity of OPP signals. (F,G) Quantitative analyses showing CHX treatment significantly reduced the percentage of bead-neurite contacts with synapsin I and OPP signals (F) and their intensities (G) in either severed neurites or the microfluidic chambers. Asterisks indicate the bead-neurite contact sites. Arrows indicate the localization of presynaptic markers or OPP signals, whereas arrowheads indicate the absence of these markers, at the bead-neurite contacts. Data are mean±s.e.m.. Numbers indicated in the bar regions represent the total numbers of bead-neurite contacts measured from three independent experiments. **P<0.01, ***P<0.001, ****P<0.0001 (unpaired two-tailed Student's t-test). Scale bars: 100 µm (A); 10 µm (B,E).
Fig. 2.Rapamycin inhibits agrin-induced mTOR and 4E-BP1 phosphorylation. (A) Representative images showing the inhibition of agrin bead-induced presynaptic differentiation in the severed neurites by rapamycin treatment (top) or by treating the axonal compartment with rapamycin (bottom). (B,C) Quantitative analyses showing that rapamycin (Rapa) significantly reduced the percentage of bead-neurite contacts with presynaptic markers (B) and their intensities (C) in either severed neurites or the microfluidic chambers. (D) Representative images showing the inhibition of agrin bead-induced synapsin I and OPP signals in the severed neurites by rapamycin treatment (top) or by treating the axonal compartment with rapamycin (bottom). Pseudocolor (8-bit) images highlight the relative fluorescence intensity of OPP signals. (E,F) Quantitative analyses showing that rapamycin significantly reduced the percentage of bead-neurite contacts with localized synapsin I and OPP signals (E) and their intensities (F) in either severed neurites or the microfluidic chambers. (G) Representative images showing the effects of rapamycin treatment in severed neurites (top panels) and in the axonal compartment of microfluidic chambers (bottom panels) on the phosphorylated (p-) versus total protein levels of mTOR and 4E-BP1 at agrin bead-contacted sites. Insets indicate DTAF fluorescence signals for normalization against the cell thickness. (H) Quantitative analyses showing the reduced percentage of bead-neurite contacts with localized signals of the phosphorylated, but not the total protein levels of, mTOR and 4E-BP1 by rapamycin treatment. (I) Quantitative analyses showing the reduced ratio of phosphorylated to total mTOR and 4E-BP1 intensities at agrin bead-contacted sites by rapamycin treatment. Fluorescence intensities were normalized against the DTAF signals. Asterisks indicate the bead-neurite contact sites. Arrows indicate the presence of localized signals, whereas arrowheads indicate the absence of localized signals, at the bead-neurite contacts. Data are mean±s.e.m.. Numbers indicated in the bar regions represent the total numbers of bead-neurite contacts measured from three independent experiments. *P<0.05; **P<0.01; ***P<0.001; n.s., not significant (unpaired two-tailed Student's t-test). Scale bars: 10 µm.
Fig. 3.Agrin induces local capturing and immobilization of RNP granules. (A) Representative images showing the dynamic transport of Cy3-UTP-labeled RNP granules and their immobilization at the agrin bead-contacted site (arrow). The dashed arrow indicates the transient Cy3-UTP localization at the bead contact in anti-agrin antibody-treated neurons. The arrowhead indicates the absence of Cy3-UTP signals contacted by the BSA bead. Kymographs (bottom panels) were constructed to show the stability of RNP granules. (B) Quantitative analyses showing the effects of anti-agrin antibody on the percentage of bead-neurite contacts with localized Cy3-UTP signals and their intensities. (C) A representative set of time-lapse images showing the local capturing of Cy3-UTP granules at agrin bead-neurite contact sites. Yellow arrows indicate localized Cy3-UTP signals at the bead-neurite contact before photobleaching (yellow dotted region). Arrowheads indicate the immobilization of moving Cy3-UTP granules at the bead-neurite contact sites over time. White arrows indicate the stability of Cy3-UTP-labeled RNP granules at another bead-neurite contact outside the photobleaching region. Pseudocolor (8-bit) images highlight the relative fluorescence intensity of Cy3-UTP signals. The kymograph shows agrin bead-induced immobilization of multiple Cy3-UTP-labeled RNP granules after photobleaching (arrowheads). Asterisks indicate bead-neurite contact sites. Data are mean±s.e.m. Numbers indicated in the bar regions represent the total numbers of bead-neurite contacts measured from three independent experiments. *P<0.05, **P<0.01, ****P<0.0001 (one-way ANOVA with Dunnett's multiple comparison test). Scale bars: 10 µm, unless specified otherwise.
Fig. 4.Agrin induces MT1-MMP local translation for presynaptic development. (A) Representative images showing the spatial enrichment of MT1-MMP mRNA molecules (arrows) at agrin bead-neurite contacts, which were largely reduced by RNase A treatment and not localized in BSA bead-neurite contacts (arrowheads). Pseudocolor (8-bit) images highlight the relative fluorescence intensity of MT1-MMP smFISH signals. (B) Quantitative analyses showing the reduced percentage of bead-neurite contacts with localized MT1-MMP smFISH signals and its intensities by RNase A treatment or BSA beads. (C) RT-PCR results showing the presence of MT1-MMP mRNA in both somal and axonal regions of cultured neurons. β-actin and H4 were used as positive and negative controls, respectively. (D) Representative images showing the axonal translation of photoconvertible Kaede proteins regulated by MT1-MMP 3′ UTR. Arrows indicate pre-existing Kaede proteins in severed neurites before and after photoconversion. Arrowhead indicates the newly synthesized Kaede proteins preferentially enriched at the site of agrin stimulation. Inset indicates the location of bead-neurite contact in the phase-contrast image. (E) Quantitative analysis showing the increased intensity of newly synthesized green Kaede proteins at agrin bead-contacted neurites 30 min after photoconversion. (F) Representative images showing the reduced spatial localization of MT1-MMP proteins at agrin bead-contacted sites by CHX or rapamycin treatment in severed neurites or in the axonal compartment of microfluidic chambers. Arrows indicate the spatially localized MT1-MMP signals, whereas arrowheads indicate the absence of MT-MMP localization, at the bead-neurite contacts. (G,H) Quantitative analyses showing that CHX or rapamycin treatment significantly reduced the percentage of bead-neurite contacts with localized MT1-MMP signals (G) and their intensities (H) in either severed neurites or microfluidic chambers. Asterisks indicate bead-neurite contact sites. Data are mean±s.e.m. Numbers indicated in the bar regions represent the total numbers of bead-neurite contacts measured from three independent experiments. *P<0.05, **P<0.01, ***P<0.001, ****P<0.0001 [one-way ANOVA with Dunnett's multiple comparison test (B,G,H) or paired two-tailed Student's t-test (E)]. Scale bars: 10 µm. a.u., arbitrary units.
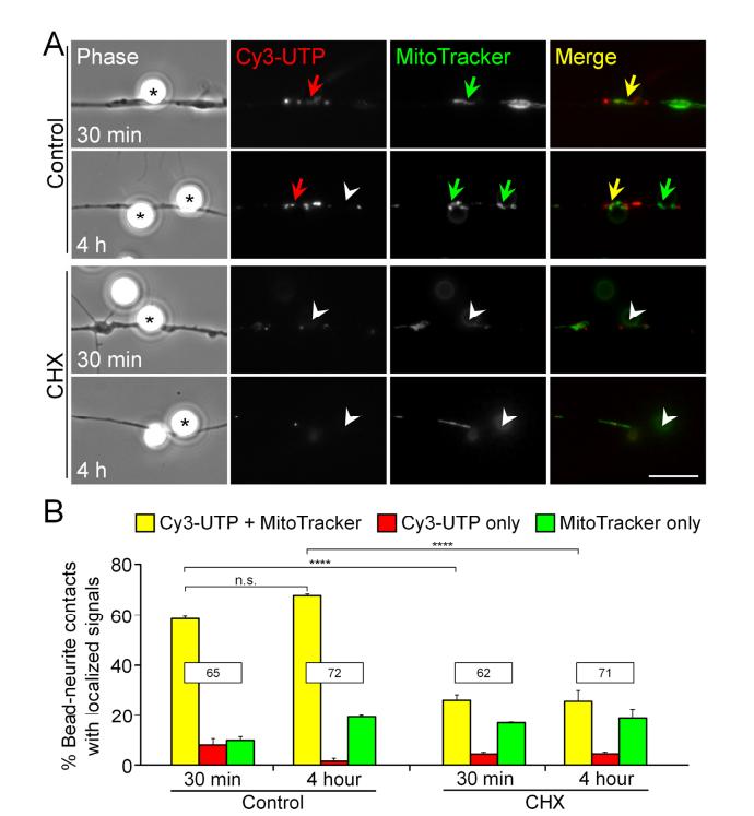
Figure S1. Agrin-induced assembly of presynaptic specializations requires
newly synthesized proteins in cultured neurons.
(A) Representative images showing the inhibition of agrin bead-induced presynaptic
differentiation in CHX-treated cultured neurons.
(B-C) Quantitative analyses showing the effects of CHX treatment on the percentage of agrin
bead-neurite contacts with presynaptic markers (B) and their intensities (C).
Scale bar = 10 µm. Asterisks indicate the bead-neurite contact sites. Arrows indicate the
localization of presynaptic markers, while arrowheads indicate the absence of these markers,
at the bead-neurite contacts. Data are means S.E.M.. Numbers indicated in the bar regions
represent the total numbers of bead-neurite contacts measured from 3 independent
experiments. * p < 0.05, ** p < 0.01, and *** p < 0.001 (unpaired Student’s t-test).
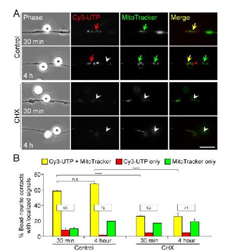
Figure S2. Agrin-induced Cy3-UTP localization and mitochondrial clustering are
temporally coupled events via CHX-sensitive mechanisms.
(A) Representative images showing that both Cy3-UTP-labelled RNP granules and
mitochondrial clusters were detected as early as 30-minute agrin bead stimulation, and they
were significantly inhibited in CHX-treated neurons.
(B) Quantitative analyses showing the effects of CHX treatment on the localization of RNP
granules and mitochondrial clusters induced by agrin beads for 30-minute or 4-hour.
Scale bar = 10 µm. Asterisks indicate the bead-neurite contact sites. Arrows indicate the
localization of Cy3-UTP granules and mitochondrial clusters, while arrowheads indicate the
absence of these markers, at the bead-neurite contacts. Data are means S.E.M.. Numbers
indicated in the chart represent the total numbers of bead-neurite contacts measured from 3
independent experiments. n.s. = non-significant, **** p < 0.0001 (two-way ANOVA with
Sidak’s multiple comparison test).
Figure S3. MT1-MMP antisense morpholino oligonucleotides inhibit agrininduced localization of endogenous MT1-MMP proteins.
(A) Representative images showing the reduction of localized MT1-MMP immunostaining
signals in MT1-MMP antisense morpholino oligonucleotide (MO)-expressing neurons,
compared with that in wild-type (WT) or control MO-expressing neurons. Insets show the
fluorescent dextran signals as a cell-lineage tracker.
(B) Quantitative analyses showing the reduced percentage of agrin bead-neurite contacts with
localized endogenous MT1-MMP signals and their intensities in cultured neurons expressing
MT1-MMP MO.
Scale bar = 10 µm. Asterisks indicate the bead-neurite contact sites. An arrow indicates the
localization of endogenous MT1-MMP proteins, while an arrowhead indicates the absence of
MT1-MMP localization, at the bead-neurite contacts. Data are means S.E.M.. Numbers
indicated in the bar regions represent the total numbers of bead-neurite contacts measured
from 3 independent experiments. n.s. = non-significant, ** p < 0.01, and **** p < 0.0001
(one-way ANOVA with Dunnett’s multiple comparison test).