|
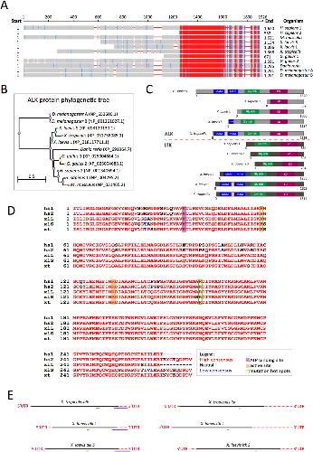
Fig. 1. ALK protein is conserved among different organisms. (A) Protein sequence alignment of ALK in different organisms (right). Residue conservation is based on its relative entropy threshold. Red represents highly conserved and blue represents less conserved columns, when there are no gaps. The scale represents the number of amino acids of the consensus alignment. Start and end numbers are the total amino acid count for each sequence. (B) Phylogenetic tree of ALK protein shows similarity between the ALK orthologues (scale bar: 0.5 distance represents 50% difference in sequences) (COBALT). NCBI reference sequence IDs (right). (C) Comparison of ALK and LTK protein domains of Homo sapiens, Xenopus laevis and Xenopus tropicalis orthologues, highlighting MAM (blue), LDLa (yellow), glycine-rich (green) and kinase domains (purple). (D) Amino acid alignment of human and Xenopus ALK kinase domains showing conservation of active site (yellow), ATP binding site (purple) and mutation hotspots (grey arrowheads) (T-Coffee). (E) Schematic of Xenopus alk and ltk mRNA with UTRs (red) and coding sequences (black) showing RT-qPCR primer amplicons (green) and in situ hybridisation antisense probe target (purple) (MAM = meprin, A5 protein, and receptor protein tyrosine phosphatase (MAM) domains; LDLa = low density lipoprotein receptor A domain; Gly-rich = glycine-rich domain; ATP = adenosine triphosphate; UTR = untranslated region). |
|
Fig. 2. alk expression pattern in Xenopus laevis. mRNA in situ hybridisation for alk and neural crest markers, sox10 and twist, in Xenopus laevis embryos at stages 8, 13, 17, 26, 37 and 42 (Nieuwkoop and Faber, 1994). Animal (A, D and G) and lateral (Aâ², Dâ² and Gâ²) view of stage 8 embryos (alk n = 11, sox10 n = 5, twist n = 4). Dorsal (B, E and H) and anterior (Bâ², Eâ² and Hâ²) view of stage 13 embryos (alk n = 12, sox10 n = 4, twist n = 2). Dorsal (C, F and I) and anterior (Câ², Fâ² and Iâ²) view of stage 17 embryos (alk n = 7, sox10 n = 4, twist n = 4). Lateral view (J, M and P) of stage 26 embryos and zoomed insets (grey rectagles) of embryos heads (Jâ², Mâ² and Pâ²), showing otic vesicles (OV) and neural crest streams (yellow arrowheads) (alk n = 8, sox10 n = 7, twist n = 5). Lateral view (K, N and Q) of stage 37 embryos (alk n = 10, sox10 n = 7, twist n = 5) and stage 42 embryos. Lateral view (L, O and R) of stage 42 embryos (alk n = 11, sox10 n = 5, twist n = 7). |
|
Fig. 3. alk is expressed in head structures of Xenopus laevis tadpoles. Coronal sections of Xenopus laevis tadpoles at stage 37, after in situ hybridisation, reveal internal structures with alk expression (Nieuwkoop and Faber, 1994). Anterior to posterior (AâC) 150 μm sections at the levels of the optic cup (A), ear vesicle (B) and somites (C) (r = retina, l = lens, p = pharynx, b = brain, hm = head mesenchyme, cg = cement gland, nt = notochord, s = somite, ev = ear vesicle, eym = endodermal yolk mass). |
|
Fig. 4. alk expression pattern in Xenopus tropicalis. mRNA in situ hybridisation for alk and neural crest markers, sox10 and twist, in Xenopus tropicalis embryos at stages 8, 13, 17, 26, 37 and 42 (Nieuwkoop and Faber, 1994). Animal (A, D and G) and lateral (Aâ², Dâ² and Gâ²) view of stage 8 embryos (alk n = 13, sox10 n = 8, twist n = 7). Dorsal (B, E and H) and anterior (Bâ², Eâ² and Hâ²) view of stage 13 embryos (alk n = 9, sox10 n = 3, twist n = 5). Dorsal (C, F and I) and anterior (Câ², Fâ² and Iâ²) view of stage 17 embryos (alk n = 5, sox10 n = 4, twist n = 4). Lateral view (J, M and P) of stage 26 embryos and zoomed insets (grey rectagles) of embryos heads (Jâ², Mâ² and Pâ²), showing otic vesicles (OV) and neural crest streams (yellow arrowheads) (alk n = 31, sox10 n = 31, twist n = 21). Lateral view (K, N and Q) of stage 37 embryos (alk n = 6, sox10 n = 5, twist n = 4) and stage 42 embryos. Lateral view (L, O and R) of stage 42 embryos (alk n = 10, sox10 n = 4, twist n = 4). |
|
Fig. 5. Expression of alk and ltk in Xenopus laevis and Xenopus tropicalis. RT-qPCR of embryos samples at stages 8, 13, 17, 26, 37 and 42 (Nieuwkoop and Faber, 1994). Graphs show the absolute quantification (in Log10 scale) of alk (A and B) and ltk (C and D) levels, relative to the expression of the housekeeping gene, ef1α. Xenopus laevis (A and C) and Xenopus tropicalis (B and D) embryos were pooled in sets of 3 embryos for each stage and used for RNA extration, cDNA synthesis and RT-qPCR. Each icon represents one replicate (pool of 3 embryos). When there are less than 4 icons, no product was detected for these replicates. Bars represent the arithmetic mean between replicates of each stage. (A.U. = arbitrary units). |
|
alk (ALK receptor tyrosine kinase) gene expression in X. tropicalis embryo, NF stage 26, assayed via in situ hybridization, showing head region, lateral view, anterior left, dorsal up. |
|
alk (ALK receptor tyrosine kinase) gene expression in X. tropicalis embryo, NF stage 37, assayed via in situ hybridization, lateral view, anterior left, dorsal up. |
|
Figure 2. alk expression pattern in Xenopus laevis.mRNA in situ hybridisation for alk and neural crest markers, sox10 and twist, in Xenopus laevis embryos at stages 8, 13, 17, 26, 37 and 42 (Nieuwkoop & Faber, 1994). Animal (A, D and G) and lateral (A’, D’ and G’) view of stage 8 embryos (alk n=11, sox10 n=5, twist n=4). Dorsal (B, E and H) and anterior (B’, E’ and H’) view of stage 13 embryos (alk n=12, sox10 n=4, twist n=2). Dorsal (C, F and I) and anterior (C’, F’ and I’) view of stage 17 embryos (alk n=7, sox10 n=4, twist n=4). Lateral view (J, M and P) of stage 26 embryos and zoomed insets (grey rectagles) of embryos heads (J’, M’ and P’), showing otic vesicles (OV) and neural crest streams (yellow arrowheads) (alk n= 8, sox10 n=7, twist n=5). Lateral view (K, N and Q) of stage 37 embryos (alk n= 10, sox10 n=7, twist n=5) and stage 42 embryos. Lateral view (L, O and R) of stage 42 embryos (alk n= 11, sox10 n=5, twist n=7). |
|
Figure 3. alk is expressed in head structures of Xenopus laevis tadpoles.Coronal sections of Xenopus laevis tadpoles at stage 37, after in situ hybridisation, reveal internal structures with alk expression (Nieuwkoop & Faber, 1994). Anterior to posterior (A-C) 150 µm sections at the levels of the optic cup (A), ear vesicle (B) and somites (C) (r=retina, l=lens, p=pharynx, b=brain, hm=head mesenchyme, cg=cement gland, nt=notochord, s=somite, ev=ear vesicle, eym=endodermal yolk mass). |
|
Figure 4. alk expression pattern in Xenopus tropicalis.mRNA in situ hybridisation for alk and neural crest markers, sox10 and twist, in Xenopus tropicalis embryos at stages 8, 13, 17, 26, 37 and 42 (Nieuwkoop & Faber, 1994). Animal (A, D and G) and lateral (A’, D’ and G’) view of stage 8 embryos (alk n=13, sox10 n=8, twist n=7). Dorsal (B, E and H) and anterior (B’, E’ and H’) view of stage 13 embryos (alk n=9, sox10 n=3, twist n=5). Dorsal (C, F and I) and anterior (C’, F’ and I’) view of stage 17 embryos (alk n=5, sox10 n=4, twist n=4). Lateral view (J, M and P) of stage 26 embryos and zoomed insets (grey rectagles) of embryos heads (J’, M’ and P’), showing otic vesicles (OV) and neural crest streams (yellow arrowheads) (alk n= 31, sox10 n=31, twist n=21). Lateral view (K, N and Q) of stage 37 embryos (alk n= 6, sox10 n=5, twist n=4) and stage 42 embryos. Lateral view (L, O and R) of stage 42 embryos (alk n= 10, sox10 n=4, twist n=4). |
|
Figure 5. Expression of alk and ltk in Xenopus laevis and Xenopus tropicalis.RT-qPCR of embryos samples at stages 8, 13, 17, 26, 37 and 42 (Nieuwkoop & Faber, 1994). Graphs show the absolute quantification (in Log10 scale) of alk (A and B) and ltk (C and D) levels, relative to the expression of the housekeeping gene, ef1α. Xenopus laevis (A and C) and Xenopus tropicalis (B and D) embryos were pooled in sets of 3 embryos for each stage and used for RNA extration, cDNA synthesis and RT-qPCR. Each icon represents one replicate (pool of 3 embryos). When there are less than 4 icons, no product was detected for these replicates. Bars represent the arithmetic mean between replicates of each stage. (A.U.=arbitrary units). |