|
Figure S1. Spatial expression pattern of kindlin2 in Xenopus laevis embryos.
(A-B) Kindlin2 was expressed in the animal pole during cleavage and blastula stages. (C-E) At the mid-gastrula stage, kindlin2 was ubiquitously expressed in the whole embryo except for the blastopore (C,D). The signals were then enriched on the dorsal side at later gastrulation (E). (F-G) At the mid-neurula stage, stronger signals appeared in neural plate and adjacent region including the neural crest. (H-I) The expression of kindlin2 was restricted and maintained in the head, cranial neural crest streams, and somites at tailbud stages. (A'-I') Sense controls, embryos were hybridized with the sense probe of kindlin2. A, B, D, A', B' and D', lateral view; C and C', vegetal view; E, F, E' and F', dorsal view; G-I and G'-I', lateral view with head towards left. |
|
fermt2 (FERM domain containing kindlin 2) gene expression in X. laevis embryos, assayed via in situ hybridization, NF stage 2
|
|
fermt2 (FERM domain containing kindlin 2) gene expression in X. laevis embryos, assayed via in situ hybridization, NF stage 8 |
|
fermt2 (FERM domain containing kindlin 2) gene expression in X. laevis embryos, assayed via in situ hybridization, NF stage 11-12 |
|
fermt2 (FERM domain containing kindlin 2) gene expression in X. laevis embryos, assayed via in situ hybridization, NF stage 17 |
|
fermt2 (FERM domain containing kindlin 2) gene expression in X. laevis embryos, assayed via in situ hybridization, NF stage 26 |
|
|
|
Figure S2. Kindlin2 MOs attenuate k2-Myc protein translation in embryos. X. laevis embryos were injected with either k2-Myc, k2-Myc+MO1, or k2-Myc+MO2 at two-cell stage. The expression of k2-Myc, kindlin2 with Myc tag at its 3â end, was detected with Western blot using Myc antibody (A). β-Tubulin served as loading control. (B) MO1 can also target kindlin2 mRNA of X. tropicalis. |
|
Figure S3. Knockdown of kindlin2 inhibited expression of nkx2.5 and dab2. (A) Ratio of defective pax3 expression corresponding to Figure 1F. The total number of embryos analyzed is shown at the top of each column. Chi-square test was employed for statistical analysis. (B-C) Both blastomeres of X. laevis embryos at two-cell stage were injected with MO1, and the injected embryos were collected at stage 32 for nkx2.5 and stage 35 for dab2 expression examination. Representative images of the whole mount in situ hybridization were shown in (B), and the quantification of the phenotypes was shown in (C). |
|
Figure S4. The mutagenic efficiency of three sgRNAs. (A) Illustration of three sgRNA targeting sites. (B) T7E1 enzyme digestion result of embryos bilaterally microinjected with sgRNAs mixed with Cas9 mRNA. The digested bands are indicated by yellow arrows. |
|
Figure S5. The genotyping result of F2 embryos. (A) Schematic diagram showing the steps for genotyping of individual embryos. (B) Genotyping result of F2 embryos. Het, heterozygotes. Homo, homozygotes. WT-con, PCR product from WT embryos mixed with PCR product from WT embryos. RNAs from No. 6 and No. 13 were used as âk2 Î10-/-,â to do qPCR in Fig. 2F and 2G. |
|
Figure S6. Knockdown of kindlin2 suppressed the NC induction and FGF signaling in animal cap assay and suppressed the expression of myod in kindlin2 morphants. (A) RT-PCR shows indicated gene expression in the animal caps microinjected with wnt3a and chordin, or wnt3a, chordin and MOs. (B) Whole mount in situ hybridization showed that the expression of paraxial mesodermal marker gene myod was decreased at MO-injected side. (C) The expression of FGF target genes in the animal caps injected with either efgf, or the mixture of efgf and MO2. Odc (ornithine decarboxylase) served as the internal standard control. RT-, control without reverse transcriptase. |
|
Figure S7. No physical interaction was detected between Kindlin2 and Fgfr1, or Nedd4 or c-Cbl. The possible physical interaction between Kindlin2 and indicated protein was examined by co-immunoprecipitation (Co-IP). (A) Co-IP with protein extracts from embryos microinjected with kindlin2-Myc and Fgfr1-FLAG alone or in combination. (B, C) Co-IP with protein extracts from HEK293T cells transfected with indicated plasmids. |
|
Figure S8. Overexpression of kindlin2 mutant mRNA has little effect on the expression of NC marker genes. (A) Ratio of defective NC marker genes corresponding to Figure 6A. The total number of embryos analyzed is shown at the
top of each column. Chi-square test was employed for statistical analysis. (B) Sequence alignment of Kindlin2 F3 subdomain (residues 569-680). Hs, Homo sapiens. Mm, Mus musculus. Xl, Xenopus laevis. The integrin-binding sites are highlighted in red (residues 614 and 615). The leucine which is essential for the focal adhesion localization of Kindlin2 is highlighted in Kelly green (residue 675). The asterisks indicate the residues that are not conserved among the three species. Kindlin2 QW/AA mRNA (C) or mouse Kindlin2 L675E mRNA (D) was injected into one dorsal blastomere of Xenopus embryos at four cell stage, and the expression of foxd3 and snail2 was examined by whole mount in situ hybridization. |
|
Fig. 1. Kindlin2 is required for NC formation. (A) Illustration of kindlin2 morpholino oligonucleotide (MO)-targeting sites. (B) Kindlin2 MOs attenuate k2-Myc protein translation in embryos. Expression of k2-Myc, kindlin2 with the Myc tag at its 3Ⲡend, was detected by western blotting using a Myc antibody, and with β-tubulin serving as the loading control. (C-E) Whole-mount in situ hybridization shows the expression of foxd3, sox9 and snail2 in the embryos unilaterally microinjected with MO1 alone, with a mixture of MO1 and kindlin2 mRNA, with MO2 alone or with a mixture of MO2 and kindlin2 mRNA. LacZ mRNA was co-injected to serve as a lineage tracer. Blue 5-bromo-4-chloro-3-indolyl-β-D-galactopyranoside was used as the substrate to indicate the injection side. A signal reduction of 50-100% at the injected side, relative to the uninjected side, was defined as the strongly affected phenotype; a 20-50% signal reduction was defined as the mild phenotype; and a <20% reduction was regarded as normal morphology. Representative images of classified embryos are shown in the upper panel. The numbers of mild embryos and normal embryos were counted together for bar chart and chi-squared test analysis. The total number of embryos analyzed is shown at the top of each column. (F) Expression of pax3 in embryos of X. laevis or X. tropicalis unilaterally microinjected with kindlin2 MOs. (G) Kindlin2 morphants that survived to tadpole stages were collected for Alcian Blue staining to examine the development of neural crest-derived craniofacial cartilages. The arrows indicate the reduction side; the numbers indicate the embryos that show the displayed pattern over the total embryos analyzed. Both MO1 (53%) and MO2 (39%) suppressed the craniofacial cartilage formation. M, Meckel's cartilage; CH, ceratohyal cartilage; CB, ceratobranchial cartilage. |
|
Fig. 2. CRISPR/Cas9-mediated deletion of kindlin2 in X. tropicalis results in decreased expression of NC regulator genes. (A) Illustration of sgRNA1-targeting site. Gray and crimson blocks indicate the 5â²-untranslated region (UTR) and coding sequence, respectively. (B) T7 endonuclease 1 enzyme assay, indicating the disruption efficiency at the kindlin2 gene locus in embryos bilaterally microinjected with sgRNA1 and Cas9; the efficiency was calculated by ImageJ software. (C) Expression of foxd3 in embryos unilaterally microinjected with sgRNA1 and Cas9; the embryos were from the same batch as in B. (D) Sanger sequencing results showing the F1 X. tropicalis frogs carrying five different mutations. (E) Schematic diagram of the examination of gene expression between k2 Î10â/â and wild-type embryos. A, anterior; P, posterior. (F,G) Gene expression determined by quantitative polymerase chain reaction in k2 Î10â/â embryos and wild-type embryos. Error bars indicate s.d. Statistical significance was analyzed using a two-tailed t-test (*P<0.05, **P<0.01). |
|
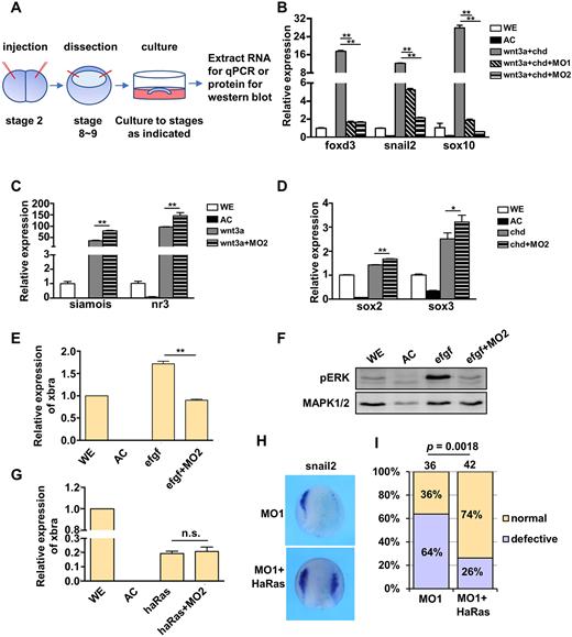
Fig. 3. Knockdown of kindlin2 inhibits NC induction and FGF signaling pathway in an animal cap assay. (A) Schematic diagram of the animal cap assay. (B-E) Result of qPCR showing the gene expression of the NC marker genes foxd3, snail2 and sox10 (B); Wnt signaling target genes siamois and nr3 (C); neural ectoderm marker genes sox2 and sox3 (D); and the FGF signaling target gene xbra (E) in animal caps injected with mRNA or a mixture of mRNA and MOs, as indicated. Odc (ornithine decarboxylase) served as the internal standard control. (F) Western blot showing phosphorylated extracellular signal-regulated kinase (pERK) in animal caps injected with either efgf or a mixture of efgf and MO2. Total ERK served as the loading control. (G) Result of qPCR showing the expression of xbra in the animal caps microinjected with HaRas or with HaRas mixed with MO2. WE, whole embryo; AC, animal cap. Data are mean±s.d. Statistical analysis was performed using an unpaired, two-tailed t-test. *P<0.05, **P<0.01; n.s., no significant difference. (H) Expression of snail2 in embryos unilaterally microinjected with MO1 and with MO1 mixed with HaRas mRNA. (I) Graph of phenotype frequency corresponding to H. The total number of embryos analyzed is shown at the top of each column. Statistical analysis was performed using a chi-squared test. |
|
Fig. 4. Kindlin2 regulates the stability of FGFR1. (A) Colocalization of Kindlin2 and FGFR1 was analyzed by immunofluorescence staining of HeLa cells transfected with kindlin2-FLAG and FGFR1-Myc plasmid. The images were captured by confocal microscopy. Scale bar: 10 µm. (B,C) Co-immunoprecipitation assays were performed with HEK293T cells transfected with the indicated plasmids. The same amount of tagged kindlin2 and FGFR1 plasmids were co-transfected, and the blank vector pCS2+ was used to adjust the amount of DNA. Immunoprecipitation was performed using either a FLAG antibody (B) or Myc antibody (C). (D,E) The FGFR1 protein level was increased in the presence of Kindlin2, as revealed by western blotting. HEK293T cells were transfected with either a constant dose of FGFR1-FLAG plasmid (0.5 μg) and an increasing dose of k2-Myc plasmid (from 0 to 1.5 μg) (D), or an increasing dose of k2-Myc plasmid only (from 0 to 2 μg) (E). A total of 2 μg of plasmids were transfected for each group. The plasmid DNA of the pCS2-Myc vector was used to adjust the amount of DNA for transfection. (F) Results of quantitative polymerase chain reaction analysis demonstrating that FGFR1 expression at the RNA level is not affected by the overexpression of kindlin2. HEK293T cells were transfected with increasing doses of k2-Myc plasmid (from 0 to 2 μg). Human β-actin (ACTB) served as the internal standard control. Data are mean±s.e.m. (G,H) The expression of FGFR1 protein was increased in X. laevis embryos upon overexpression of kindlin2. Embryos were microinjected with either a constant dose of FGFR1-FLAG mRNA (500 pg) and an increasing dose of k2-Myc mRNA, as indicated (G), or with an increasing dose of k2-Myc mRNA only (H). (I,J) Western blots showing the expression of exogenous (I) or endogenous (J) FGFR1 in embryos microinjected with kindlin2 morpholino oligonucleotides. (K) Cells transfected with FGFR1-FLAG (2 μg) and pCS2-Myc vector (2 μg), or FGFR1-FLAG (2 μg) and k2-Myc (2 μg) were treated with 100 μg/ml cycloheximide 36 h after transfection, and were collected every 2 h after treatment, as indicated. The expression of FGFR1-FLAG and kindlin2-Myc was detected by western blot. (L) Membrane-localized FGFR1 was detected by western blot. β-tubulin (55 kDa) or GAPDH (36 kDa) served as the loading control. The relative expression level of FGFR1-FLAG or kindlin2-Myc to the internal standard control, as indicated in F-I,K,L, was normalized to the control after quantification using ImageJ software. |
|
Fig. 5. The role of kindlin2 in NC formation is independent of its integrin-activating ability. (A-B1) The Kindlin2 QW/AA mutant is not localized in focal adhesion. Kindlin2 KO HT1080 cells stably expressing paxillin-mRuby2 were transfected with wild-type Xenopus kindlin2-GPF (A,A1) and kindlin2-QW/AA-GFP (B,B1). The fluorescence images were captured by confocal microscopy. Wild-type kindlin2-GFP but not kindlin2-QW/AA was localized to focal adhesion areas (arrowhead). (C) The Xenopus kindlin2-QW/AA showed a significant decrease in integrin-activation activity compared with that of wild-type kindlin2. Data are mean±s.d. Statistical analysis was performed using an unpaired, two-tailed t-test (**P<0.01). (D) Whole-mount in situ hybridization showing the expression of foxd3 and snail2 in embryos microinjected with the indicated MOs or MOs in combination with kindlin2 QW/AA mRNA. (E,F) Graph of phenotype frequency for foxd3 (E) and for snail2 (F) that corresponds to the images shown in D. (G) Expression of foxd3 in embryos microinjected with MOs or MOs mixed with mouse Kindlin2 L675E mRNA. (H) Graph of phenotype frequency corresponding to G. The total number of embryos analyzed is shown at the top of each column. A chi-squared test was used for the statistical analysis shown in E,F,H. (I,J) Western blot demonstrating the expression of FGFR1 in embryos microinjected with increasing amounts of Kindlin2-QW/AA-Myc mRNA (from 0 to 1000â
pg/embryo) in combination with (I) or without (J) constant FGFR1-FLAG mRNA (500â
pg). The Fgfr1 in J is endogenous Fgfr1, while I shows exogenous FGFR1. Gapdh served as the loading control. The expression of FGFR1 and Kindlin2 was quantified by ImageJ software. The signals of Kindlin2 relative to Gapdh from embryos injected with the RNA combinations were normalized to those from embryos injected with FGFR1 mRNA alone. |
|
Fig. 6. Overexpression of kindlin2 inhibits NC migration. (A) Expression of foxd3, sox9 and snail2 in embryos unilaterally microinjected with wild-type kindlin2 mRNA (500â
pg/embryo). The embryos were collected at stage 15, and the expression was examined by whole-mount in situ hybridization. D, dorsal; V, ventral; A, anterior; P, posterior; R, right; L, left. (B) Expression of twist in embryos (stage 23) unilaterally microinjected with wild-type kindlin2 mRNA or kindlin2 QW/AA mRNA. (C) Graph of the phenotype frequency corresponding to B. The total number of embryos analyzed is shown at the top of each column. A chi-squared test was used for statistical analysis. |
|
Fig. 7. Proposed working model of the effect of Kindlin2 on the development of the NC. (A) Kindlin2 is involved in mediating the stability of the FGFR during NC specification. The FGF pathway, the activity of which is maintained at a normal level, together with other signaling pathways, induces the expression of NC-specific genes. Reduction of kindlin2 results in a decrease of FGFR protein levels, leading the FGF pathway activity to be compromised, and thus the final output. NP, neural plate. The schematic drawing is of a stage 15 embryo in anterior view, with the dorsal side positioned at the top. (B) Integrins play an essential role in the migration of NC cells. After NC specification, NC cells will delaminate through the epithelial-mesenchymal transition process and begin to migrate from the neural tube. NC cells alter their contacts with the ECM during the migration process, and these interactions are largely regulated by integrins. Integrins integrate extracellular and intracellular scaffolds at cell focal adhesion (FA) sites. Integrin activation requires kindlin2 and leads to an enhanced affinity between integrins and their ligands. However, overexpression of kindlin2 may result in the overactivation of integrins, which may interfere with the delamination and migration of NC cells. The schematic drawing is of a stage 23 embryo in dorsal view, with the head positioned at the top. CM, cell membrane; ECM, extracellular matrix; FA, focal adhesion. |