XB-ART-58111
Proc Natl Acad Sci U S A
2021 May 25;11821:. doi: 10.1073/pnas.2100021118.
Show Gene links
Show Anatomy links
Reconstitution of β-adrenergic regulation of CaV1.2: Rad-dependent and Rad-independent protein kinase A mechanisms.
Katz M, Subramaniam S, Chomsky-Hecht O, Tsemakhovich V, Flockerzi V, Klussmann E, Hirsch JA, Weiss S, Dascal N.
???displayArticle.abstract???
L-type voltage-gated CaV1.2 channels crucially regulate cardiac muscle contraction. Activation of β-adrenergic receptors (β-AR) augments contraction via protein kinase A (PKA)-induced increase of calcium influx through CaV1.2 channels. To date, the full β-AR cascade has never been heterologously reconstituted. A recent study identified Rad, a CaV1.2 inhibitory protein, as essential for PKA regulation of CaV1.2. We corroborated this finding and reconstituted the complete pathway with agonist activation of β1-AR or β2-AR in Xenopus oocytes. We found, and distinguished between, two distinct pathways of PKA modulation of CaV1.2: Rad dependent (∼80% of total) and Rad independent. The reconstituted system reproduces the known features of β-AR regulation in cardiomyocytes and reveals several aspects: the differential regulation of posttranslationally modified CaV1.2 variants and the distinct features of β1-AR versus β2-AR activity. This system allows for the addressing of central unresolved issues in the β-AR-CaV1.2 cascade and will facilitate the development of therapies for catecholamine-induced cardiac pathologies.
???displayArticle.pubmedLink??? 34001616
???displayArticle.pmcLink??? PMC8166151
???displayArticle.link??? Proc Natl Acad Sci U S A
Species referenced: Xenopus laevis
Genes referenced: camp cav1 dct rrad
GO keywords: protein kinase activity [+]
???displayArticle.disOnts??? catecholaminergic polymorphic ventricular tachycardia
???displayArticle.omims??? VENTRICULAR TACHYCARDIA, CATECHOLAMINERGIC POLYMORPHIC, 1, WITH OR WITHOUT ATRIAL DYSFUNCTION AND/OR DILATED CARDIOMYOPATHY; CPVT1
???attribute.lit??? ???displayArticles.show???
|
|
cAMP regulation of CaV1.2 is enhanced by coexpression of Rad. (A) CaV1.2 and Rad. α1C and α2δ subunits are shown schematically, with structures of β2b (38) and Rad (74). The truncation in α1CΔ1821 was at a.a. 1,821 (red cross mark) similar to naturally truncated cardiac α1C, ∼a.a. 1800 (9). CaVβ binds to the cytosolic loop I, L1, that connects repeat domains I and II. Rad exerts inhibitory action on the channel, in part through an interaction with CaVβ. (B) Rad reduces the Ba2+ current of CaV1.2-α1CΔ1821 (α1CΔ1821, β2b and α2δ; 1.5 ng RNA of each subunit) in a dose-dependent manner. Pearson correlation, r = −0.82, P = 0.023. Each point represents mean ± SEM from 7 to 10 oocytes recorded during 1 d. The linear regression line was drawn for nonzero doses of Rad. (C) Rad enhances the cAMP-induced increase in IBa. Diary plots of the time course of change in IBa (normalized to initial IBa) are shown before and after intracellular injection of cAMP in representative cells. No Rad: Upper; with Rad: Lower. (Insets) Currents at +20 mV before (black trace) and 10 min after cAMP injection (red trace). (D) “before–after” plots of cAMP-induced changes in IBa in individual cells injected Rad RNA while varying Rad:β2b RNA ratio (by weight, wt/wt). Empty symbols–before cAMP; red-filled–after cAMP. n = 3 experiments; statistics: paired t test. (E) cAMP-induced increase in IBa at different Rad/β2b RNA levels (summary of data from D). Each symbol represents fold increase in IBa induced by cAMP injection in one cell. Here and in the following figures, box plots show 25 to 75 percentiles, whiskers show the 5/95 percentiles, and black and red horizontal lines within the boxes are the median and mean, respectively. At all Rad:β2b RNA ratios except 1:20, the cAMP-induced increase in IBa was significantly greater than without Rad (Kruskal–Wallis test; H = 36.1, 6 degrees of freedom, P F) Summary of cAMP effects in 10 experiments without and with Rad at 1:2 and 1:1 Rad:β2b RNA ratios (pooled). Number of cells: within the bars. Statistics: Mann–Whitney U test; U = 19.0, P |
|
|
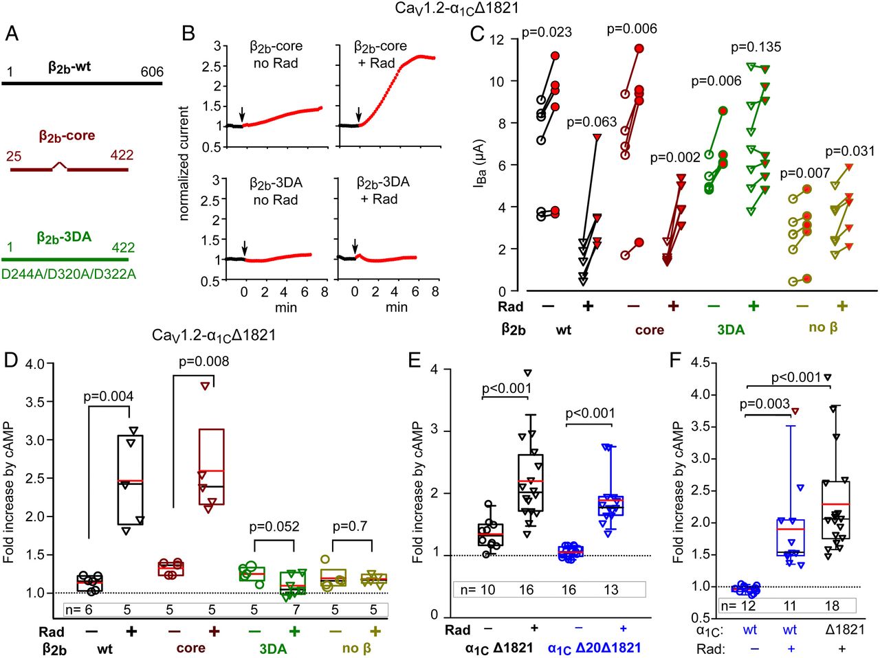
Separation of Rad-dependent and Rad-independent PKA regulation of α1C. In all experiments, Rad:β2b RNA ratio was 1:2 or 1:1. (A) Schematic representation of CaVβ variants used. The wild-type (β2b-wt) protein is 606 a.a. long. β-core was truncated at a.a. 422; the linker a.a. 138 to 202 were removed (38). The β2b-3DA is the β2b truncated at a.a. 422, with three Asp-to-Ala mutations, D244A/D320A/D322A. (B–D) the presence of the β subunit and its ability to bind Rad are crucial for Rad-dependent but not for Rad-independent cAMP regulation of CaV1.2. 1 experiment. (B) Diary plots of cAMP-induced changes in IBa (see SI Appendix, Fig. S1 for additional examples). (C) Before–after plots of cAMP-induced changes in IBa. Statistics: paired t test. (D) Summary of data from C. Data show the fold increase with Rad coexpression (inverted triangles) and without Rad (circles). Groups with and without Rad were compared by Mann–Whitney U Rank Sum test (t test for β2b-3DA groups in which normality was satisfied). (E) The role of N-terminal initial segment of α1C. Data shown are cAMP-induced changes in IBa in individual cells expressing CaV1.2-α1CΔ1821 (black) and CaV1.2-α1CΔ20Δ1821 (red; the latter is lacking the first 20 a.a. of the N terminus), with α2δ and β2b, without or with Rad. Refer to SI Appendix, Fig. S1B for raw data. Three experiments; statistics: Mann–Whitney U test. (F) The role of dCT of α1C. Data show the fold increase in IBa after cAMP injection (raw data are shown in SI Appendix, Fig. S1 C and D). Cells expressed the full length α1C (α1Cwt) or α1CΔ1821, α2δ and β2b, without or with Rad. Three experiments; statistics: Kruskal–Wallis test; H = 27.017 with 2 degrees of freedom, P = |
|
|
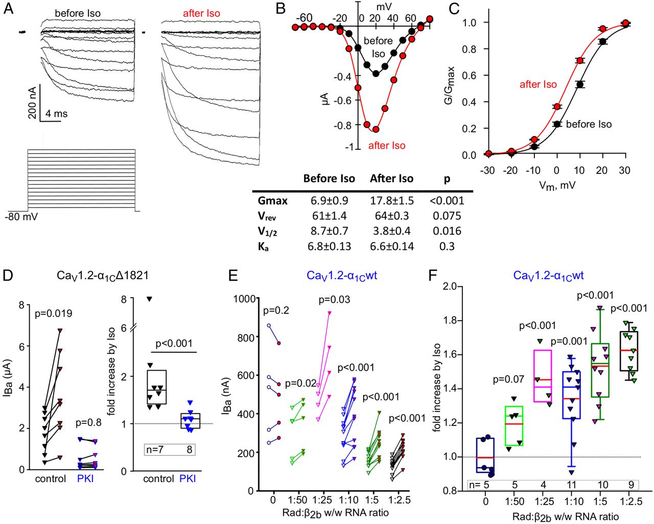
Full reconstitution of the β1-AR regulation of CaV1.2. (A–C) β1-AR regulation of voltage-dependent activation of CaV1.2. Oocytes were injected with RNA of α1CΔ1821, α2δ, β2b, Rad, and β1-AR. (A) Ba2+ currents (Upper) before (Left) and after (Right) perfusion of 50 µM isoproterenol (Iso) in a representative cell. The voltage protocol is illustrated in the Lower panel; IBa was elicited by 20 ms voltage steps given every 10 s from a holding potential of −80 mV in 10 mV increments. The currents shown are net IBa derived by subtraction of the residual currents recorded with the same protocols after applying 200 µM Cd2+. Since full capacity, compensation in oocytes was not achievable, and the currents during the first ∼2 ms (the duration of capacity transient) were blanked out. (B, Top) I–V curve before (black) and after (red) addition of Iso in the oocyte shown in A. (Bottom) Parameters of Boltzmann fit of I–V curves in seven oocytes, before and after Iso. (C) Conductance–voltage (G–V) curves of CaV1.2-α1CΔ1821 coexpressed with Rad and β1-AR averaged from oocytes of a representative batch (n = 7 oocytes, one experiment) before and after Iso. The curves were drawn using the Boltzmann equation using average V1/2 and Ka obtained from the fits of I–V curves in individual oocytes (from the table shown in B, Bottom). (D) PKI protein blocks the Iso-induced increase in IBa. Cells expressed α1CΔ1821, α2δ, β2b, Rad, and β1-AR. Purified PKI protein (29) was injected to a final concentration of ∼2 µM assuming oocyte volume of 1 µL, 0.5 to 2 h before measuring the currents. Control, no PKI preinjection. (Left) Before–after plots; statistics: paired t test. (Right) Summary of data from one experiment (Mann–Whitney U Rank Sum Test). (E and F) β1-AR regulation of CaV1.2-α1Cwt with increasing doses of Rad RNA. α2δ, β2b, and β1AR were coexpressed in all groups. (E) Before–after plots of Iso-induced changes in IBa, at increasing doses of Rad RNA. One experiment; statistics: paired t test. (F) Fold change increase in IBa caused by Iso as a function of Rad:β2b RNA ratio. Summary of the experiment shown in E. Statistics: one-way ANOVA, F = 11.8, P |
|
|
β1-AR regulation of full-length and truncated α1C. Oocytes expressed CaV1.2-α1Cwt (full-length) or CaV1.2-α1CΔ1821 channels with or without Rad and β1-AR. (A) Before–after plots of Iso-induced changes in IBa in individual cells. The Rad:β2b RNA ratio in oocytes expressing wt CaV1.2 (blue symbols) or CaV1.2Δ1821 (black symbols) was 1:3 and 1:2, respectively. Three experiments; statistics: paired t test. (B) Summary of experiments shown in A. Statistics: ANOVA on ranks, separately for wt CaV1.2-α1C (H = 18.2, P V1.2-α1CΔ1821 (H = 32.4, P U Rank Sum test was used to compare the last two groups, wt CaV1.2 versus CaV1.2Δ1821 with Rad and β1-AR (U = 382, P = 0.002). For CaV1.2-α1Cwt with Rad, there was no significant difference between the groups with and without β1-AR (P = 0.076, one-way ANOVA on ranks, Dunnett’s test). |
|
|
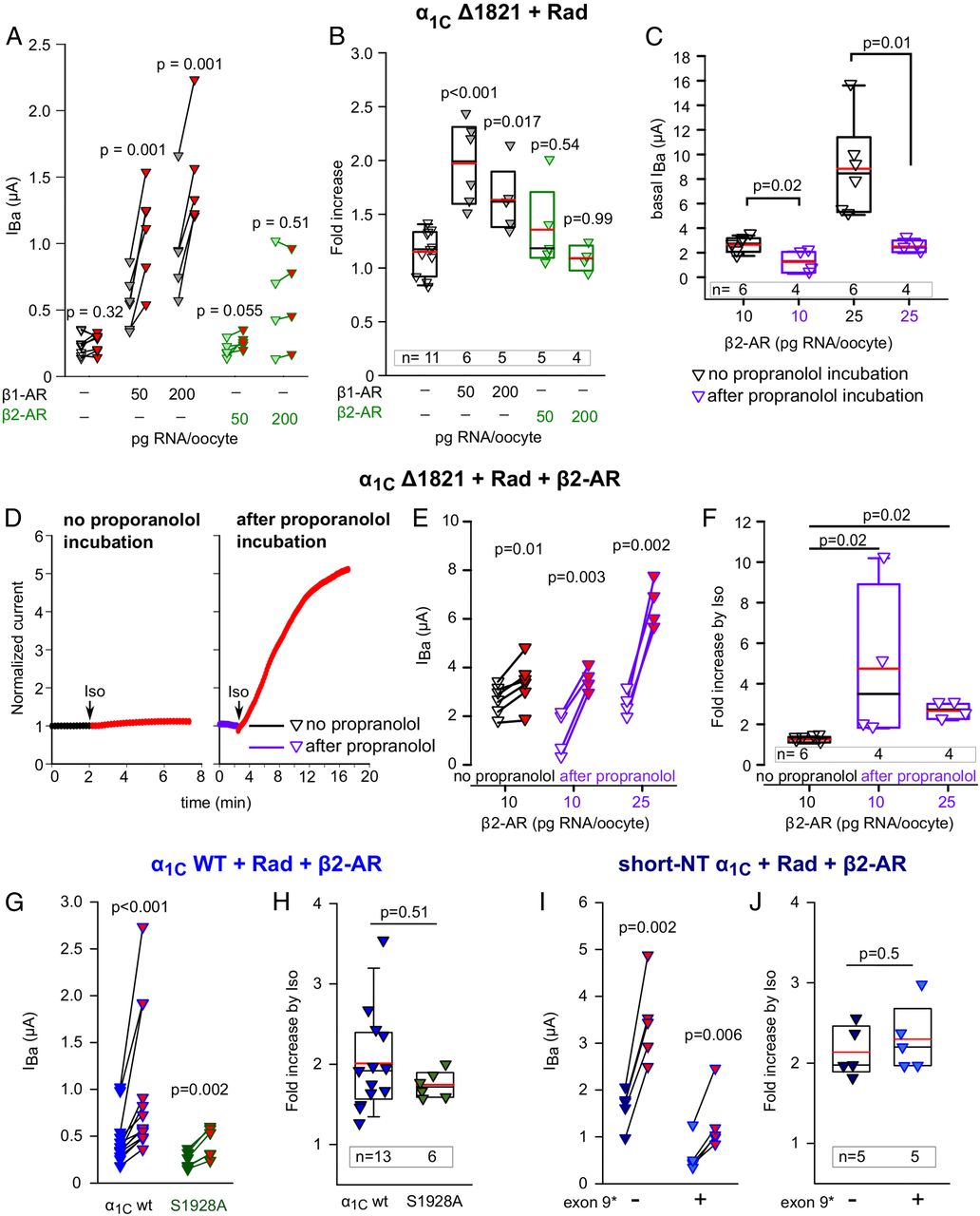
β2 adrenergic regulation of CaV1.2. (A and B) Unlike β1-AR, β2-AR does not up-regulate CaV1.2Δ1821 when activated by Iso. Rad:β2b RNA ratio was 1:2. Records were taken from oocytes of the same batch during a 3-d experiment. DNAs of both receptors were in pGEM-HJ vector. (A) Before-after plots and (B) summary of Iso-induced changes in IBa, without or with either β1-AR or β2-AR. Statistics: A, paired t test; B, one-way ANOVA (F = 9.9, P C) Basal IBa of CaV1.2Δ1821 is reduced by preincubation with propranolol for 60 to 120 min (10 µM; purple symbols). Rad:β2b RNA ratio was 1:2. One experiment; statistics: t test. (D–F) Iso regulates CaV1.2 via β2-AR following reduction in constitutive activity of the receptor by propranolol preincubation. Representative diary plots (D), Before-after plots (E) and summary of Iso-induced increase in oocytes coexpressing α1CΔ1821, Rad, and β2-AR without and with preincubation with propranolol. One experiment, statistics: paired t test (E), Kruskal–Wallis one-way ANOVA (H = 9.6, P = 0.001) followed by Dunnett’s test (F). (G and H) The S1928A mutation in the distal CT of full-length α1C does not abrogate the β2-AR regulation. Oocytes expressed α1C-WT or α1C-WT S1928A, β2b, α2δ, Rad, and β2-AR and were preincubated in propranolol prior to Iso challenge. Raw data from three experiments are shown in before–after plot (G; statistics: paired t test) and the summary is in H (statistics: Mann–Whitney U test). (I and J) β2-adrenergic regulation of short-NT isoforms of α1C, with or without exon 9*. Oocytes expressed short-NT α1C-wt with or without exon 9*, β2b, α2δ, Rad, and β2-AR and were preincubated in propranolol prior to Iso challenge. Raw data from one experiment are shown in before–after plot (I; statistics: paired t test), and the summary is in J (statistics: t test). |
References [+] :
Ahern,
Myocardial-restricted ablation of the GTPase RAD results in a pro-adaptive heart response in mice.
2019, Pubmed
Ahern, Myocardial-restricted ablation of the GTPase RAD results in a pro-adaptive heart response in mice. 2019, Pubmed
Bear, Cl- channel activity in Xenopus oocytes expressing the cystic fibrosis gene. 1991, Pubmed , Xenbase
Béguin, RGK small GTP-binding proteins interact with the nucleotide kinase domain of Ca2+-channel beta-subunits via an uncommon effector binding domain. 2007, Pubmed
Bers, Calcium cycling and signaling in cardiac myocytes. 2008, Pubmed
Best, Different subcellular populations of L-type Ca2+ channels exhibit unique regulation and functional roles in cardiomyocytes. 2012, Pubmed
Biel, Primary structure and functional expression of a cyclic nucleotide-gated channel from rabbit aorta. 1993, Pubmed , Xenbase
Blumenstein, A novel long N-terminal isoform of human L-type Ca2+ channel is up-regulated by protein kinase C. 2002, Pubmed , Xenbase
Brandmayr, Deletion of the C-terminal phosphorylation sites in the cardiac β-subunit does not affect the basic β-adrenergic response of the heart and the Ca(v)1.2 channel. 2012, Pubmed
Bryant, Loss of caveolin-3-dependent regulation of ICa in rat ventricular myocytes in heart failure. 2018, Pubmed
Catterall, Regulation of Cardiac Calcium Channels in the Fight-or-Flight Response. 2015, Pubmed
Chakir, The third intracellular loop and the carboxyl terminus of beta2-adrenergic receptor confer spontaneous activity of the receptor. 2003, Pubmed
Charnet, cAMP-dependent phosphorylation of the cardiac L-type Ca channel: a missing link? 1995, Pubmed , Xenbase
Chidiac, Inverse agonist activity of beta-adrenergic antagonists. 1994, Pubmed
Clark, Long-read sequencing reveals the complex splicing profile of the psychiatric risk gene CACNA1C in human brain. 2020, Pubmed
Correll, The RGK family of GTP-binding proteins: regulators of voltage-dependent calcium channels and cytoskeleton remodeling. 2008, Pubmed
Dai, A new promoter for alpha1C subunit of human L-type cardiac calcium channel Ca(V)1.2. 2002, Pubmed
Dai, Supramolecular assemblies and localized regulation of voltage-gated ion channels. 2009, Pubmed
Dascal, Expression and modulation of voltage-gated calcium channels after RNA injection in Xenopus oocytes. 1986, Pubmed , Xenbase
De Jongh, Specific phosphorylation of a site in the full-length form of the alpha 1 subunit of the cardiac L-type calcium channel by adenosine 3',5'-cyclic monophosphate-dependent protein kinase. 1996, Pubmed
Dolphin, Voltage-gated calcium channels and their auxiliary subunits: physiology and pathophysiology and pharmacology. 2016, Pubmed
Finlin, Regulation of voltage-gated calcium channel activity by the Rem and Rad GTPases. 2003, Pubmed
Folci, Molecular mimicking of C-terminal phosphorylation tunes the surface dynamics of CaV1.2 calcium channels in hippocampal neurons. 2018, Pubmed
Fuller, Molecular mechanism of calcium channel regulation in the fight-or-flight response. 2010, Pubmed
Ganesan, Beta-adrenergic stimulation of L-type Ca2+ channels in cardiac myocytes requires the distal carboxyl terminus of alpha1C but not serine 1928. 2006, Pubmed
Gao, Identification and subcellular localization of the subunits of L-type calcium channels and adenylyl cyclase in cardiac myocytes. 1997, Pubmed
Gerhardstein, Identification of the sites phosphorylated by cyclic AMP-dependent protein kinase on the beta 2 subunit of L-type voltage-dependent calcium channels. 1999, Pubmed
Gomez-Ospina, The C terminus of the L-type voltage-gated calcium channel Ca(V)1.2 encodes a transcription factor. 2006, Pubmed
Hofmann, L-type CaV1.2 calcium channels: from in vitro findings to in vivo function. 2014, Pubmed
Hullin, Calcium channel beta subunit heterogeneity: functional expression of cloned cDNA from heart, aorta and brain. 1992, Pubmed , Xenbase
Hulme, Autoinhibitory control of the CaV1.2 channel by its proteolytically processed distal C-terminal domain. 2006, Pubmed
Kamp, Regulation of cardiac L-type calcium channels by protein kinase A and protein kinase C. 2000, Pubmed
Kanevsky, Regulation of maximal open probability is a separable function of Ca(v)beta subunit in L-type Ca2+ channel, dependent on NH2 terminus of alpha1C (Ca(v)1.2alpha). 2006, Pubmed , Xenbase
Katchman, Proteolytic cleavage and PKA phosphorylation of α1C subunit are not required for adrenergic regulation of CaV1.2 in the heart. 2017, Pubmed
Kusano, Cholinergic and catecholaminergic receptors in the Xenopus oocyte membrane. 1982, Pubmed , Xenbase
Lemke, Unchanged beta-adrenergic stimulation of cardiac L-type calcium channels in Ca v 1.2 phosphorylation site S1928A mutant mice. 2008, Pubmed
Liu, Mechanism of adrenergic CaV1.2 stimulation revealed by proximity proteomics. 2020, Pubmed
Lory, Cyclic AMP-dependent modulation of cardiac Ca channels expressed in Xenopus laevis oocytes. 1992, Pubmed , Xenbase
Man, Tissue-specific adrenergic regulation of the L-type Ca2+ channel CaV1.2. 2020, Pubmed
Manning, Rad GTPase deletion increases L-type calcium channel current leading to increased cardiac contraction. 2013, Pubmed
Miriyala, Role of CaVbeta subunits, and lack of functional reserve, in protein kinase A modulation of cardiac CaV1.2 channels. 2008, Pubmed
Nikolaev, Beta2-adrenergic receptor redistribution in heart failure changes cAMP compartmentation. 2010, Pubmed
Nystoriak, Ser1928 phosphorylation by PKA stimulates the L-type Ca2+ channel CaV1.2 and vasoconstriction during acute hyperglycemia and diabetes. 2017, Pubmed
Opatowsky, Structural analysis of the voltage-dependent calcium channel beta subunit functional core and its complex with the alpha 1 interaction domain. 2004, Pubmed
Opatowsky, The voltage-dependent calcium channel beta subunit contains two stable interacting domains. 2003, Pubmed , Xenbase
Oz, Protein kinase A regulates C-terminally truncated CaV 1.2 in Xenopus oocytes: roles of N- and C-termini of the α1C subunit. 2017, Pubmed , Xenbase
Oz, Competitive and non-competitive regulation of calcium-dependent inactivation in CaV1.2 L-type Ca2+ channels by calmodulin and Ca2+-binding protein 1. 2013, Pubmed , Xenbase
Pallien, New aspects in cardiac L-type Ca2+ channel regulation. 2020, Pubmed
Papa, Adrenergic CaV1.2 Activation via Rad Phosphorylation Converges at α1C I-II Loop. 2021, Pubmed
Perets, A potential site of functional modulation by protein kinase A in the cardiac Ca2+ channel alpha 1C subunit. 1996, Pubmed , Xenbase
Perez-Reyes, Regulation of the cloned L-type cardiac calcium channel by cyclic-AMP-dependent protein kinase. 1994, Pubmed
Post, Beta-adrenergic receptors and receptor signaling in heart failure. 1999, Pubmed
Qian, Phosphorylation of Ser1928 mediates the enhanced activity of the L-type Ca2+ channel Cav1.2 by the β2-adrenergic receptor in neurons. 2017, Pubmed
Reuter, Calcium channel modulation by neurotransmitters, enzymes and drugs. , Pubmed
Roybal, The quest to identify the mechanism underlying adrenergic regulation of cardiac Ca2+ channels. 2020, Pubmed
Sanchez-Alonso, Nanoscale regulation of L-type calcium channels differentiates between ischemic and dilated cardiomyopathies. 2020, Pubmed
Sanchez-Alonso, Microdomain-Specific Modulation of L-Type Calcium Channels Leads to Triggered Ventricular Arrhythmia in Heart Failure. 2016, Pubmed
Sasson, RGK family G-domain:GTP analog complex structures and nucleotide-binding properties. 2011, Pubmed
Schroder, L-type calcium channel C terminus autoregulates transcription. 2009, Pubmed
Singer-Lahat, Cardiac calcium channels expressed in Xenopus oocytes are modulated by dephosphorylation but not by cAMP-dependent phosphorylation. 1994, Pubmed , Xenbase
Skeberdis, Beta-2 adrenergic activation of L-type Ca++ current in cardiac myocytes. 1997, Pubmed
Snutch, Distinct calcium channels are generated by alternative splicing and are differentially expressed in the mammalian CNS. 1991, Pubmed , Xenbase
Tang, Transcript scanning reveals novel and extensive splice variations in human l-type voltage-gated calcium channel, Cav1.2 alpha1 subunit. 2004, Pubmed
Tareilus, A Xenopus oocyte beta subunit: evidence for a role in the assembly/expression of voltage-gated calcium channels that is separate from its role as a regulatory subunit. 1997, Pubmed , Xenbase
Uezono, Receptors that couple to 2 classes of G proteins increase cAMP and activate CFTR expressed in Xenopus oocytes. 1993, Pubmed , Xenbase
Wei, Modification of Ca2+ channel activity by deletions at the carboxyl terminus of the cardiac alpha 1 subunit. 1994, Pubmed , Xenbase
Weiss, Regulation of cardiac L-type Ca²⁺ channel CaV1.2 via the β-adrenergic-cAMP-protein kinase A pathway: old dogmas, advances, and new uncertainties. 2013, Pubmed
Weiss, Modulation of distinct isoforms of L-type calcium channels by G(q)-coupled receptors in Xenopus oocytes: antagonistic effects of Gβγ and protein kinase C. 2012, Pubmed , Xenbase
Welsh, Cystic fibrosis transmembrane conductance regulator: a chloride channel with novel regulation. 1992, Pubmed
Wright, Cardiomyocyte Membrane Structure and cAMP Compartmentation Produce Anatomical Variation in β2AR-cAMP Responsiveness in Murine Hearts. 2018, Pubmed
Xiao, Subtype-specific beta-adrenoceptor signaling pathways in the heart and their potential clinical implications. 2004, Pubmed
Yang, β-adrenergic regulation of the L-type Ca2+ channel does not require phosphorylation of α1C Ser1700. 2013, Pubmed
Yang, Regulation of voltage-dependent calcium channels by RGK proteins. 2013, Pubmed
Yang, Distinct RGK GTPases differentially use α1- and auxiliary β-binding-dependent mechanisms to inhibit CaV1.2/CaV2.2 channels. 2012, Pubmed
Zhang, Inhibition of spontaneous beta 2-adrenergic activation rescues beta 1-adrenergic contractile response in cardiomyocytes overexpressing beta 2-adrenoceptor. 2000, Pubmed
