XB-ART-58098
Nat Commun
2021 May 18;121:2917. doi: 10.1038/s41467-021-23205-w.
Show Gene links
Show Anatomy links
Guiding functions of the C-terminal domain of topoisomerase IIα advance mitotic chromosome assembly.
Shintomi K, Hirano T.
???displayArticle.abstract???
Topoisomerase II (topo II) is one of the six proteins essential for mitotic chromatid reconstitution in vitro. It is not fully understood, however, mechanistically how this enzyme regulates this process. In an attempt to further refine the reconstitution assay, we have found that chromosomal binding of Xenopus laevis topo IIα is sensitive to buffer conditions and depends on its C-terminal domain (CTD). Enzymological assays using circular DNA substrates supports the idea that topo IIα first resolves inter-chromatid entanglements to drive individualization and then generates intra-chromatid entanglements to promote thickening. Importantly, only the latter process requires the CTD. By using frog egg extracts, we also show that the CTD contributes to proper formation of nucleosome-depleted chromatids by competing with a linker histone for non-nucleosomal DNA. Our results demonstrate that topo IIα utilizes its CTD to deliver the enzymatic core to crowded environments created during mitotic chromatid assembly, thereby fine-tuning this process.
???displayArticle.pubmedLink??? 34006877
???displayArticle.pmcLink??? PMC8131626
???displayArticle.link??? Nat Commun
???displayArticle.grants??? [+]
18H02381 MEXT | Japan Society for the Promotion of Science (JSPS), 19H05755 MEXT | Japan Society for the Promotion of Science (JSPS), 20H05938 MEXT | Japan Society for the Promotion of Science (JSPS), 15H05971 MEXT | Japan Society for the Promotion of Science (JSPS), 18H05276 MEXT | Japan Society for the Promotion of Science (JSPS)
Species referenced: Xenopus laevis
Genes referenced: asf1a h2ac21 h2bc21 npm2 pnp tab3 top2a
???displayArticle.antibodies??? H3f3a Ab33
???attribute.lit??? ???displayArticles.show???
|
|
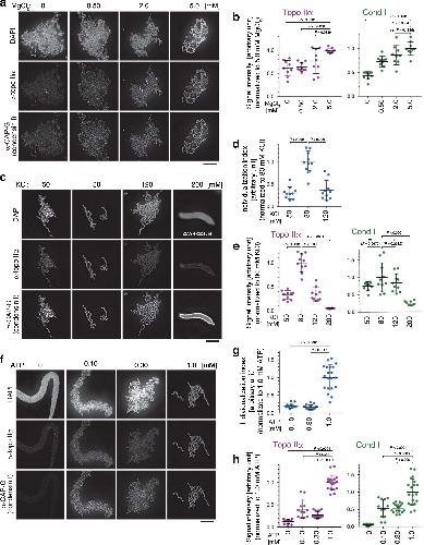
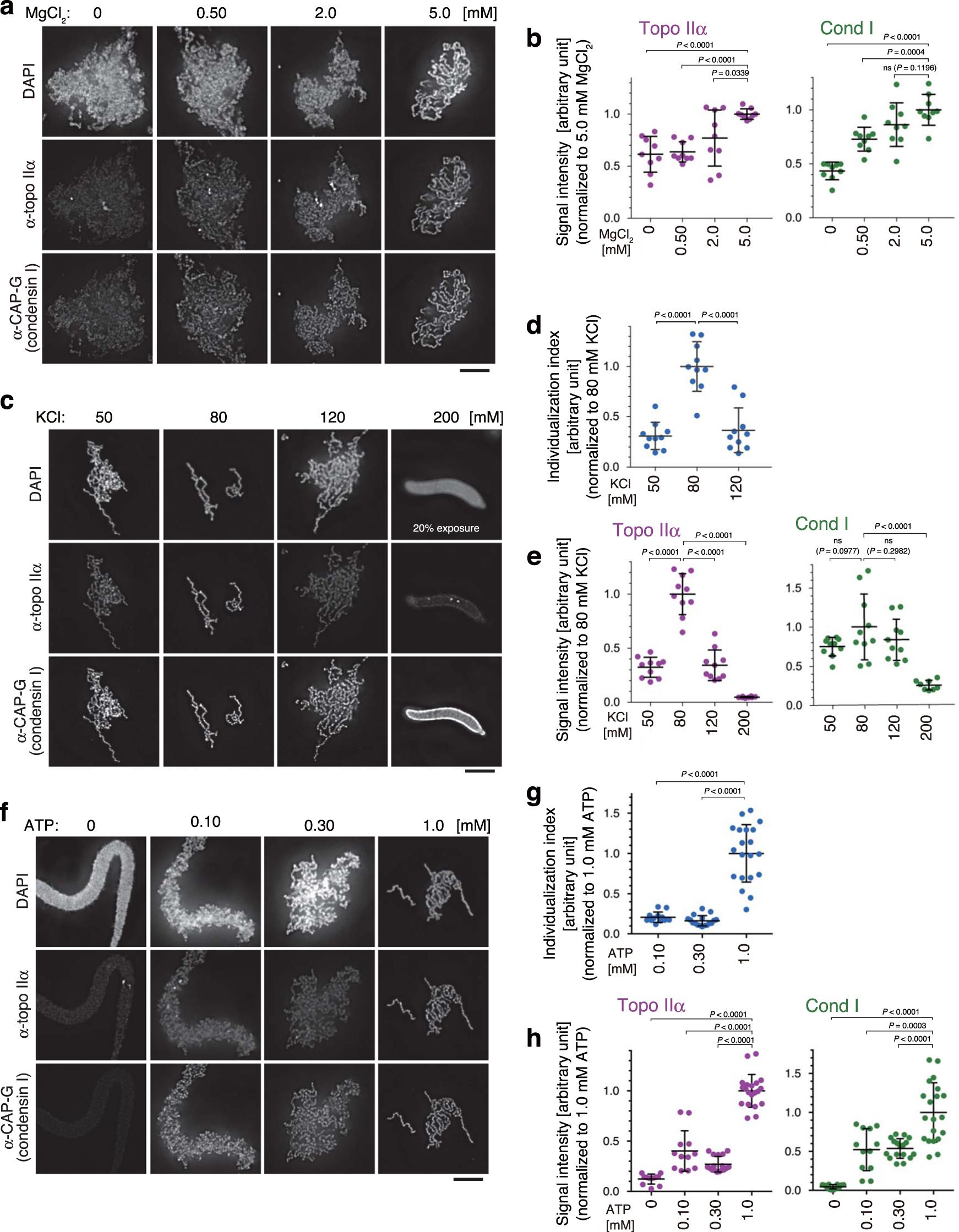
Fig. 1: Manipulation of buffer conditions in the mitotic chromatid reconstitution assay. a, b Xenopus sperm nuclei were mixed with a cocktail of six purified proteins (topo IIα, condensin I, a truncated version of histone H2A.XF-H2B dimer, Npm2, Nap1, and FACT) in a buffer containing no MgCl2 or increasing concentrations of MgCl2. The concentrations of other chemical ingredients in the buffer are listed in Table 1. After a 150-min incubation at 22â°C, the resultant structures were fixed and labeled with antibodies against topo IIα and CAP-G (a subunit of condensin I). DNA was counterstained with DAPI (a). Integral signal intensities of topo IIα or CAP-G were divided by those of DAPI in the same segmented region, and the values normalized to the average value in the reaction containing 5.0âmM MgCl2 are plotted. The meanâ±âs.d. is shown (nâ=â9 clusters of chromatin). P values were assessed by two-tailed Welchâs t-test (ns, not significant) (b). câe KCl concentrations were titrated in the reconstitution assay. Immunolabeling and signal quantification were carried out as above (c, e). The perimeter of a DAPI-positive segmented area was divided by the integral intensity of DAPI in the same area, and the resultant values are plotted as individualization indices (d). The meanâ±âs.d. is shown. The sample sizes (n, the number of clusters of chromatin) are 10 (50, 80, and 120 mM KCl) and 8 (200âmM KCl). P values were assessed by two-tailed Welchâs t-test (ns, not significant) (d, e). fâh ATP concentrations were titrated in the reconstitution assay (f). Individualization indices and signal intensities were analyzed as above. The meanâ±âs.d. is shown. The sample sizes (n, the number of clusters of chromatin) are 12 (0 and 0.10âmM ATP), 17 (0.30âmM ATP) and 20 (1.0âmM KCl). P values were assessed by a two-tailed Welchâs t-test. ns not significant (g, h). Bars, 5âµm. |
|
|
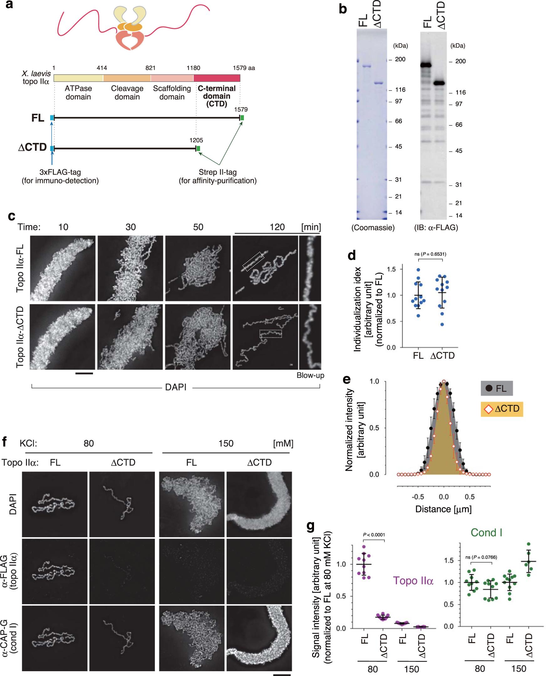
Fig. 2: Topo IIα-ÎCTD is proficient in chromatid individualization but is deficient in chromatid thickening. a Schematic presentation of structures of full-length (FL) and CTD-deleted (ÎCTD) versions of recombinant Xenopus laevis topo IIα. b Purified topo IIα-FL and topo IIα-ÎCTD were analyzed by SDS-PAGE and stained with Coomassie Blue. The same set of samples was also subjected to immunoblotting using anti-FLAG antibodies. This experiment was repeated three times with similar results. câe Xenopus sperm nuclei were incubated in the reconstitution reaction mixture containing either topo IIα-FL or topo IIα-ÎCTD. At the indicated time points, the resultant chromatin was fixed and stained with DAPI. Blow-up images of cropped parts (indicated by the dashed rectangles in the original 120-min images) are shown on the right (c). Individualization indices at 120âmin are plotted. The meanâ±âs.d. is shown (nâ=â12 clusters of chromatids). P values were assessed by two-tailed Welchâs t-test (ns not significant) (d). Profiles of normalized signal intensities of DAPI along lines drawn perpendicular to chromatid axes were analyzed. The meanâ±âs.d. is shown (nâ=â15 lines from 5 chromatids) (e). f, g Chromatid reconstitution assays were performed with topo IIα-FL or topo IIα-ÎCTD in a buffer containing 80âmM or 150âmM KCl. After a 150-min incubation, the resultant structures were fixed and processed for immunolabeling (f). Signal intensities of topo IIα and CAP-G on chromatids were analyzed. The meanâ±âs.d. is shown (nâ=â9 clusters of chromatin). P values were assessed by two-tailed Welchâs t-test (ns not significant) (g). Bars, 5âµm. |
|
|
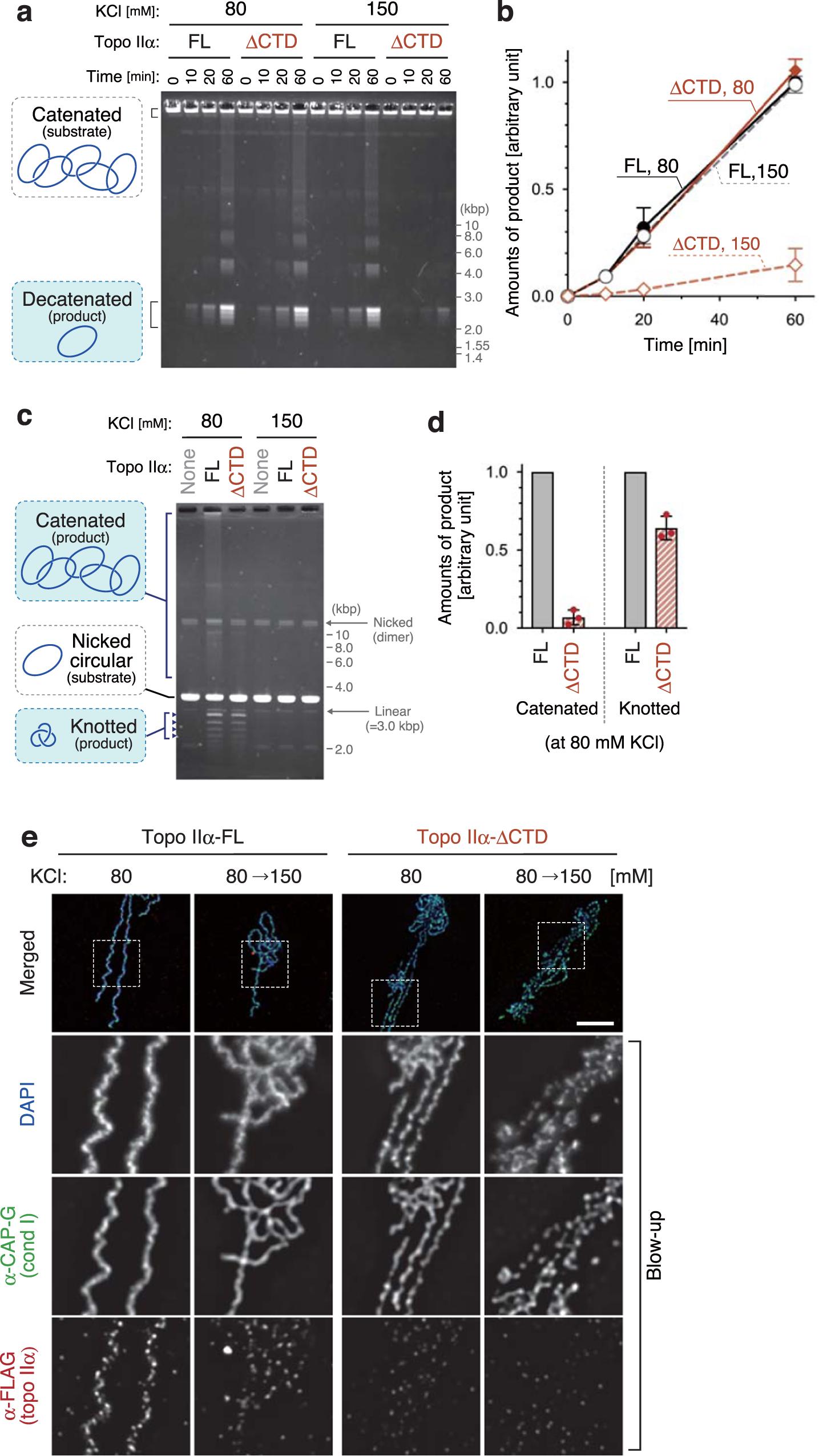
Fig. 3: Topo IIα-ÎCTD is proficient in DNA decatenation but is deficient in DNA catenation a, b Catenated DNA (100âng) was mixed with a low amount (40âng) of topo IIα-FL or topo IIα-ÎCTD in a buffer containing 2âmM ATP, 5âmM MgCl2, and either 80âmM or 150âmM KCl. After incubation at 22â°C, the resultant DNAs were recovered at the indicated time points, purified, and analyzed by agarose gel electrophoresis. The gel was stained with ethidium bromide (a). Intensities of decatenated DNA were quantified. The meanâ±âs.d. from three independent experiments is shown (b). c, d Nicked circular DNA (100âng) was mixed with an excess amount (400âng) of topo IIα-FL or topo IIα-ÎCTD in a buffer containing 5âmM MgCl2, and either 80âmM or 150âmM KCl. After a 10-min incubation at 22â°C, the reactions were supplemented with 2âmM AMP-PNP and incubated for another 20âmin. The DNAs were then purified and analyzed by agarose gel electrophoresis (c). Intensities of catenated and knotted DNAs were quantified. In each experiment, values of the topo IIα-ÎCTD reaction were normalized to those of the topo IIα-FL reaction. The meanâ±âs.d. from three independent experiments is shown (d). e Chromatid reconstitution assays were performed with topo IIα-FL or topo IIα-ÎCTD in a buffer containing 80âmM KCl. After a 150-min incubation at 22â°C, the mixtures were diluted by adding the same volume of reaction mixtures containing 80âmM KCl or 220âmM KCl so that the final concentrations of KCl became 80âmM or 150âmM. After another 20-min incubation at 22â°C, the resultant chromosomes were fixed and processed for immunolabeling. Blow-up images of cropped parts (indicated by the dashed rectangles in the merged images) are shown in grayscale. This experiment was repeated three times with similar results. Bar, 5âµm. |
|
|
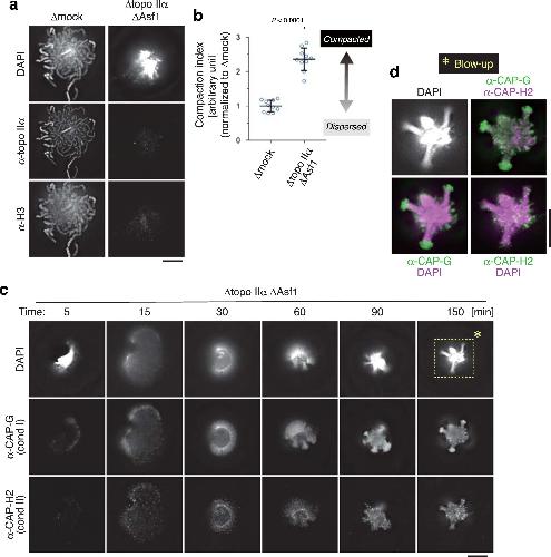
Fig. 4: An unusual chromatin structure is produced in the cell-free extract depleted of both topo IIα and Asf1. a, b Mouse sperm nuclei were incubated in a control extract (Îmock) or an extract depleted of both topo IIα and Asf1 (Îtopo IIα ÎAsf1) for 150âmin and labeled with antibodies against topo IIα and histone H3. DNA was counterstained with DAPI (a). The compaction indices (the average DAPI intensities per unit area) are plotted. The meanâ±âs.d. is shown (nâ=â10 clusters of chromatin). P values were assessed by two-tailed Welchâs t-test (b). c, d Mouse sperm nuclei were incubated in the Îtopo IIα ÎAsf1 extract at 22â°C. At the indicated time points, the reaction mixtures were fixed and labeled with antibodies against CAP-G (a condensin I subunit) and CAP-H2 (a condensin II subunit). DNA was counterstained with DAPI. This experiment was repeated three times with similar results (c). Blow-up images of the cropped part (indicated by the dashed rectangle in the original DAPI image at 150âmin) are shown in grayscale (DAPI) and pseudo-colors (merged images for the indicated combinations) (d). Bars, 5âµm. |
|
|
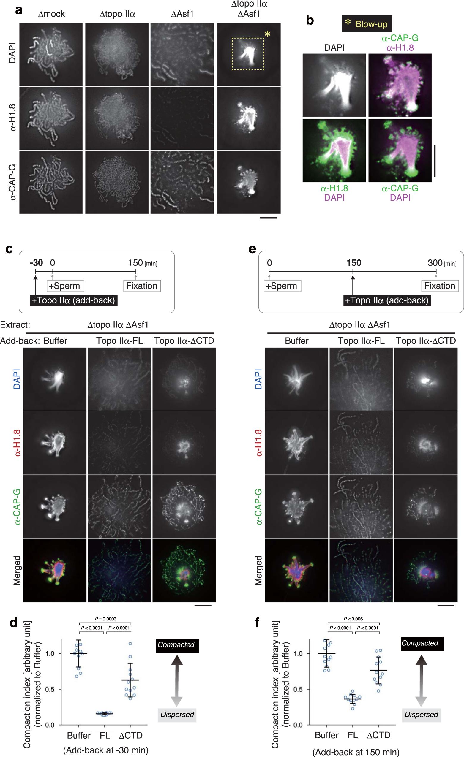
Fig. 5: Topo IIα-FL, but not topo IIα-ÎCTD, can efficiently rescue the defects observed in the extracts depleted of both topo IIα and Asf1. a, b Mouse sperm nuclei were incubated in a control extract (Îmock) or an extract depleted of either topo IIα (Îtopo IIα), Asf1 (ÎAsf1), or both (Îtopo IIα ÎAsf1). After a 150-min incubation at 22â°C, the resultant structures were labeled with antibodies against the linker histone H1.8 and CAP-G. DNA was counterstained with DAPI. This experiment was repeated three times with similar results (a). Blow-up images of the cropped part (indicated by the dashed rectangle in the original DAPI image in a Îtopo IIα ÎAsf1 extract) are shown in grayscale (DAPI) and pseudo-colors (merged images for the indicated combinations) (b) c, d An extract depleted of topo IIα and Asf1 (Îtopo IIα ÎAsf1) was supplemented with either buffer, topo IIα-FL, or topo IIα-ÎCTD. After a 30-min incubation at 22â°C, mouse sperm nuclei were added to these extracts and incubated for another 150âmin. The resultant chromatin structures were fixed and processed for immunolabeling with the antibodies indicated (c). The compaction indices were analyzed and are shown in Fig. 4b. The meanâ±âs.d. is shown (nâ=â12 clusters of chromatin). P values were assessed by two-tailed Welchâs t-test (d). e, f Mouse sperm nuclei were first incubated in a Îtopo IIα ÎAsf1 extract to allow sparkler formation. At 150âmin, the reaction mixtures were supplemented with either buffer, topo IIα-FL, or topo IIα-ÎCTD. After another 150-min incubation at 22â°C, the samples were fixed and processed for immunolabeling (e). The compaction indices were analyzed and are shown as above. The meanâ±âs.d. is shown (nâ=â12 clusters of chromatin). P values were assessed by two-tailed Welchâs t-test (f). Bars, 5âµm. |
|
|
Fig. 6: Models for the actions of topo IIα in crowded environments created during mitotic chromatid assembly. a A model for chromatid thickening by collaborative actions of topo IIα and condensins. At the initial step of chromatid assembly, intra-chromatid entanglements are hardly generated because loops are distantly located from one another (step 1). As condensins extrude the loops, the distance between neighboring loops gets shortened (step 2), allowing chromatin-associated topo IIα to generate entanglements between loops (step 3: intra-chromatid entanglement). The resultant intra-chromatid entanglements in turn stabilize chromatid axes and may promote further extrusion of the loops and thickening of the chromatids (step 4). For simplicity, structural changes of an individualized, single chromatid are shown here. b A model for resolution of a pre-assembled sparkler. A sparkler is composed of multiple non-nucleosomal DNAs that are heavily entangled with each other and bound by the linker histone H1.8 (step 1). When topo IIα is added into the reaction, its CTD competes with the linker histone for the non-nucleosomal DNAs and delivers the enzymatic core into the inside of the sparkler (step 2). Topo IIα catalyzes disentanglement reactions there (step 3: inter-chromatid disentanglement), which in turn promotes further dissociation of the linker histone and resolves the sparkler (step 4). For simplicity, condensins’ actions are not depicted here. |
References [+] :
Adachi,
Preferential, cooperative binding of DNA topoisomerase II to scaffold-associated regions.
1989, Pubmed
Adachi, Preferential, cooperative binding of DNA topoisomerase II to scaffold-associated regions. 1989, Pubmed
Alipour, Self-organization of domain structures by DNA-loop-extruding enzymes. 2012, Pubmed
Batty, Mitotic Chromosome Mechanics: How Cells Segregate Their Genome. 2019, Pubmed
Baxter, Positive supercoiling of mitotic DNA drives decatenation by topoisomerase II in eukaryotes. 2011, Pubmed
Charbin, Condensin aids sister chromatid decatenation by topoisomerase II. 2014, Pubmed
Earnshaw, Topoisomerase II is a structural component of mitotic chromosome scaffolds. 1985, Pubmed
Fyodorov, Emerging roles of linker histones in regulating chromatin structure and function. 2018, Pubmed
Ganji, Real-time imaging of DNA loop extrusion by condensin. 2018, Pubmed
Gibcus, A pathway for mitotic chromosome formation. 2018, Pubmed , Xenbase
Gibson, Organization of Chromatin by Intrinsic and Regulated Phase Separation. 2019, Pubmed
Goloborodko, Chromosome Compaction by Active Loop Extrusion. 2016, Pubmed
Hansen, Intrinsic protein disorder, amino acid composition, and histone terminal domains. 2006, Pubmed
Hirano, Condensin-Based Chromosome Organization from Bacteria to Vertebrates. 2016, Pubmed
Hirano, Condensins, chromosome condensation protein complexes containing XCAP-C, XCAP-E and a Xenopus homolog of the Drosophila Barren protein. 1997, Pubmed , Xenbase
Hirano, Topoisomerase II does not play a scaffolding role in the organization of mitotic chromosomes assembled in Xenopus egg extracts. 1993, Pubmed , Xenbase
Hirano, A heterodimeric coiled-coil protein required for mitotic chromosome condensation in vitro. 1994, Pubmed , Xenbase
Hirose, GTP induces knotting, catenation, and relaxation of DNA by stoichiometric amounts of DNA topoisomerase II from Bombyx mori and HeLa cells. 1988, Pubmed
Hsieh, Knotting of the circular duplex DNA by type II DNA topoisomerase from Drosophila melanogaster. 1983, Pubmed
Hudson, Condensin is required for nonhistone protein assembly and structural integrity of vertebrate mitotic chromosomes. 2003, Pubmed
Izaurralde, Highly preferential nucleation of histone H1 assembly on scaffold-associated regions. 1989, Pubmed
Kakui, Condensin-mediated remodeling of the mitotic chromatin landscape in fission yeast. 2017, Pubmed
Kawamura, Mitotic chromosomes are constrained by topoisomerase II-sensitive DNA entanglements. 2010, Pubmed
Kong, Human Condensin I and II Drive Extensive ATP-Dependent Compaction of Nucleosome-Bound DNA. 2020, Pubmed
Laemmli, Metaphase chromosome structure: the role of nonhistone proteins. 1978, Pubmed
Lazar-Stefanita, Cohesins and condensins orchestrate the 4D dynamics of yeast chromosomes during the cell cycle. 2017, Pubmed
Linka, C-terminal regions of topoisomerase IIalpha and IIbeta determine isoform-specific functioning of the enzymes in vivo. 2007, Pubmed
Maresca, Histone H1 is essential for mitotic chromosome architecture and segregation in Xenopus laevis egg extracts. 2005, Pubmed , Xenbase
Marko, Micromechanical studies of mitotic chromosomes. 2008, Pubmed
McClendon, Human topoisomerase IIalpha rapidly relaxes positively supercoiled DNA: implications for enzyme action ahead of replication forks. 2005, Pubmed
Naumova, Organization of the mitotic chromosome. 2013, Pubmed
Nielsen, Topoisomerase IIα is essential for maintenance of mitotic chromosome structure. 2020, Pubmed
Ohsumi, Chromosome condensation in Xenopus mitotic extracts without histone H1. 1993, Pubmed , Xenbase
Ono, Condensin II plays an essential role in reversible assembly of mitotic chromosomes in situ. 2017, Pubmed
Ono, Differential contributions of condensin I and condensin II to mitotic chromosome architecture in vertebrate cells. 2003, Pubmed , Xenbase
Roca, On the simultaneous binding of eukaryotic DNA topoisomerase II to a pair of double-stranded DNA helices. 1993, Pubmed
Saitoh, ScII: an abundant chromosome scaffold protein is a member of a family of putative ATPases with an unusual predicted tertiary structure. 1994, Pubmed
Schalbetter, SMC complexes differentially compact mitotic chromosomes according to genomic context. 2017, Pubmed
Shintomi, Nucleosome assembly protein-1 is a linker histone chaperone in Xenopus eggs. 2005, Pubmed , Xenbase
Shintomi, Mitotic chromosome assembly despite nucleosome depletion in Xenopus egg extracts. 2017, Pubmed , Xenbase
Shintomi, The relative ratio of condensin I to II determines chromosome shapes. 2011, Pubmed , Xenbase
Shintomi, A Sister Chromatid Cohesion Assay Using Xenopus Egg Extracts. 2017, Pubmed , Xenbase
Shintomi, Reconstitution of mitotic chromatids with a minimum set of purified factors. 2015, Pubmed , Xenbase
Shintomi, Reconstitution of Mitotic Chromatids In Vitro. 2018, Pubmed , Xenbase
Smith, Expression of a histone H1-like protein is restricted to early Xenopus development. 1988, Pubmed , Xenbase
Strick, Cation-chromatin binding as shown by ion microscopy is essential for the structural integrity of chromosomes. 2001, Pubmed
Turner, Highly disordered histone H1-DNA model complexes and their condensates. 2018, Pubmed
Xiao, Histone H1 compacts DNA under force and during chromatin assembly. 2012, Pubmed , Xenbase
