XB-ART-58092
Elife
2020 Oct 16;9. doi: 10.7554/eLife.57870.
Show Gene links
Show Anatomy links
High-resolution structures of multiple 5-HT3AR-setron complexes reveal a novel mechanism of competitive inhibition.
Basak S, Kumar A, Ramsey S, Gibbs E, Kapoor A, Filizola M, Chakrapani S.
???displayArticle.abstract???
Serotonin receptors (5-HT3AR) play a crucial role in regulating gut movement, and are the principal target of setrons, a class of high-affinity competitive antagonists, used in the management of nausea and vomiting associated with radiation and chemotherapies. Structural insights into setron-binding poses and their inhibitory mechanisms are just beginning to emerge. Here, we present high-resolution cryo-EM structures of full-length 5-HT3AR in complex with palonosetron, ondansetron, and alosetron. Molecular dynamic simulations of these structures embedded in a fully-hydrated lipid environment assessed the stability of ligand-binding poses and drug-target interactions over time. Together with simulation results of apo- and serotonin-bound 5-HT3AR, the study reveals a distinct interaction fingerprint between the various setrons and binding-pocket residues that may underlie their diverse affinities. In addition, varying degrees of conformational change in the setron-5-HT3AR structures, throughout the channel and particularly along the channel activation pathway, suggests a novel mechanism of competitive inhibition.
???displayArticle.pubmedLink??? 33063666
???displayArticle.pmcLink??? PMC7655109
???displayArticle.link??? Elife
???displayArticle.grants??? [+]
P30 EY011373 NEI NIH HHS , R01GM108921 NIGMS NIH HHS , R01 GM131216 NIGMS NIH HHS , 17POST33671152 American Heart Association , R35 GM134896 NIGMS NIH HHS , 20POST35210394 American Heart Association , R01 GM108921 NIGMS NIH HHS , S10 OD018522 NIH HHS , S10 OD026880 NIH HHS
Species referenced: Xenopus laevis
GO keywords: serotonin binding [+]
???displayArticle.disOnts??? cancer
???attribute.lit??? ???displayArticles.show???
|
|
Figure 1 with 2 supplements Cryo-EM structure of 5-HT3AR-setron complexes. (a) Three-dimensional reconstruction of 5-HT3AR-Alo at 2.92 Å resolution (left) and the corresponding structural model (right) that shows the overall architecture consisting of the extracellular domain (ECD), transmembrane domain (TMD), and structural regions of the intracellular domain (ICD). The alosetron density is shown in deep olive color and the three sets of glycans are shown as stick representation. Arrow points toward the setron density. Solid line denotes putative membrane limits. (b) Extracellular view of 5-HT3AR-Alo (left), 5-HT3AR-Ondan (middle), and 5-HT3AR-Palono (right) maps sliced at the neurotransmitter-binding site. In each case, the five molecules of respective setrons are highlighted in colors. Chemical structures of setrons are shown above. |
|
|
Figure 2 with 2 supplements Setron-binding poses. (a) Cryo-EM density for the setrons, located at the canonical neurotransmitter-binding site. The map is contoured at 9σ (5-HT3AR-Grani) (Basak et al., 2019); 8.5σ (5-HT3AR-Palono); 7σ (5-HT3AR-Ondan); 6σ (5-HT3AR-Alo). The binding site lies at the interface of the principal (colored) and the complementary (gray) subunits. The binding-site residues are shown in stick representation with residues from the principal subunit labeled in black and those from the complementary subunit in magenta. From top to bottom: 5-HT3AR-Grani, 5-HT3AR-Palono, 5-HT3AR-Ondan, and 5-HT3AR-Alo. (b) LigPlot analysis of setron-5-HT3AR interactions. Most interactions with the setron are hydrophobic in nature (shown by red arch with spikes). Putative hydrogen bond between Trp156 and alosetron is shown as a green dotted line. |
|
|
Figure 3 with 2 supplements Assessment of conformation stability of ligand-binding poses by molecular dynamic simulations. (a) Time evolution of root mean square deviation (RMSD) of setrons’ and serotonin’s heavy atoms relative to their initial cryo-EM conformations of 5-HT3AR for each protomer subunit. (b) Representative views of various palonosetron orientations during the 100 ns simulation. When the tertiary amine nitrogen in the bicyclic ring is pointing up, it interacts with the carbonyl oxygen of Trp156 and when it points down, it interacts with carbonyl oxygen of Asn101 side chain. (c) Time evolution of Root Mean Square Deviation (RMSD) of the bicyclic ring to its initial cryo-EM position. |
|
|
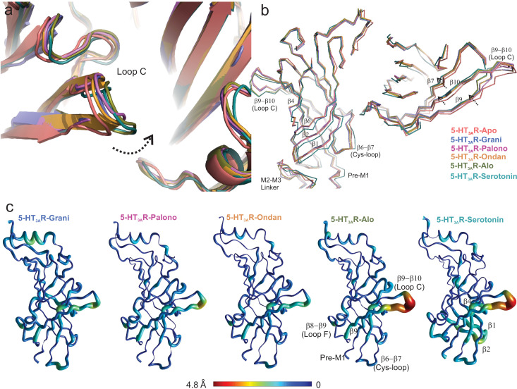
Figure 4 with 1 supplement Setron-binding pocket and conformational changes in Loop C. (a) Global alignment of 5-HT3AR-Apo, 5-HT3AR-State1 (serotonin-bound), 5-HT3AR-Grani, 5-HT3AR-Palono, 5-HT3AR-Ondan, and 5-HT3AR-Alo structures. With respect to 5-HT3AR-Apo, the serotonin- and setron- bound conformations reveal an inward positioning of Loop C (shown by arrow). (b) Relative displacement of the inner β-strands seen from a side-view (left panel) and the outer β-strands seen from the top (right panel). Arrows indicate the direction of movement. (c) Pentameric assembly of setron- and serotonin-bound structures were aligned to Apo-5-HT3AR. A cubic spline interpolation was then done to smoothly connect cα displacement for each structure and mapped by short cylinders, whose diameters are equivalent to the displacement at that position compared to Apo-5-HT3AR. The color was also scaled to the same value using the color map shown. The analysis was done in Matlab v2019a (Mathworks, Natick MA). |
|
|
Figure 5 Assessment of the number of water molecules present within each ligand-binding site during MD simulation. (a) Snapshots during the simulation showing water molecules in the pocket. (b) Average number of water molecules (defined as a count of water oxygen atoms within 3 Å of any setron atoms) for each setron- and serotonin-bound simulation subdivided by protomer and the corresponding standard deviation. |
|
|
Figure 6 Dynamic interaction between Arg65 and Asp202. (a) Time evolution of the minimum distance between side-chain polar atoms of Arg65 and Asp202 throughout 100 ns simulations. A 4 Å distance threshold is shown as a red dashed line to denote a generous cutoff for H-bond interactions between these residues. (b) MD snapshot that show the Arg65-Asp202 interaction. (c) Dose-response curve for serotonin activation measured by TEVC recordings (at −60 mV) for WT 5-HT3AR and R65A expressed in oocytes. The EC50, the Hill coefficient (nH), and the number of independent oocyte experiments are: WT (EC50: 2.70 ± 0.09 μM; nH: 2.3 ± 0.17; n: 3) and R65A (EC50: 13.79 ± 0.50 μM; nH: 4.4 ± 0.59; n: 4) (Basak et al., 2019) (d) Functional analysis of Arg65. Currents were elicited in response to serotonin (concentrations used near EC50 values WT- 2 μM, and R65A- 10 μM) with and without co-application of setrons. Dotted arrows show the extent of setron inhibition in each case. (e) A plot of the ratio of peak current in the presence of setron to peak current in the absence of setron is shown for WT and R65A. Data are shown as mean ± s.d (n is indicated in parenthesis). Significance at p=0.01 (***) and p=0.05 (**) calculated by two sample t-test for wild type and R65A. |
|
|
Figure 7 with 2 supplements Pore profiles of 5-HT3AR in Apo, serotonin-, and setron- bound states. (a) Ion conduction pathway predicted by HOLE (Smart et al., 1996). Models are shown in cartoon representation. Only two subunits are shown for clarity. The locations of pore constrictions are shown as sticks. (b) The pore radius is plotted as a function of distance along the pore axis. The dotted line indicates the approximate radius of a hydrated Na+ ion which is estimated at 2.76 Å (right) (Marcus, 1988). |
|
|
Figure 1—figure supplement 1. Resolution estimation and validation of Cryo-EM models.(a) For 5-HT3AR-Ondan (left), 5-HT3AR-Palono (middle), and 5-HT3AR-Alo (right) structures, gold standard Fourier Shell Correlation (FSC) curves generated by comparing two independent half maps produced during refinement in RELION. Horizontal dotted line represents the FSC threshold at 0.143. Nominal resolution of setron-bound 5-HT3AR at FSC0.143 of unmasked (red FSC curve) and masked (blue FSC curve) maps are indicated by arrow. (b) Model and Cryo-EM map correlation indicates no model bias in 5-HT3AR. (c) Side-view of setron-5-HT3AR maps colored based on the local resolution. |
|
|
Figure 1—figure supplement 2. Assessment of Cryo-EM map quality and model fitting in the map.Validation of Loop C modelling in the setron-5-HT3AR maps (top). Residues are represented in stick and densities are shown in blue mesh. Loop C meshes are contoured as follows: 5-HT3AR-Ondan (left) at 6 σ, 5-HT3AR-Palono (middle) at 7 σ, and 5-HT3AR-Alo (right) at 6 σ. Cryo-EM densities are shown for the M2 helices (bottom; two subunits are shown for clarity). Contour level of the mesh for 5-HT3AR-Ondan (left), 5-HT3AR-Palono (middle), and 5-HT3AR-Alo are each at 5σ. |
|
|
Figure 1. Cryo-EM structure of 5-HT3AR-setron complexes.(a) Three-dimensional reconstruction of 5-HT3AR-Alo at 2.92 Å resolution (left) and the corresponding structural model (right) that shows the overall architecture consisting of the extracellular domain (ECD), transmembrane domain (TMD), and structural regions of the intracellular domain (ICD). The alosetron density is shown in deep olive color and the three sets of glycans are shown as stick representation. Arrow points toward the setron density. Solid line denotes putative membrane limits. (b) Extracellular view of 5-HT3AR-Alo (left), 5-HT3AR-Ondan (middle), and 5-HT3AR-Palono (right) maps sliced at the neurotransmitter-binding site. In each case, the five molecules of respective setrons are highlighted in colors. Chemical structures of setrons are shown above. |
|
|
Figure 2—figure supplement 1. Interaction of setrons with neighboring residues.The binding-site interactions are calculated by LigPlot. Surface and stick representation of residues which are interacting with setron. Residues from the principal subunit are labeled in black and those from the complementary subunit in magenta. Surface shown in gray represents hydrophobic interactions. The polar surface around nitrogen and oxygen are colored in blue and red, respectively. The hydrogen bond between Trp156 and alosetron is shown as a dotted line. |
|
|
Figure 2—figure supplement 2. Arrangement of residues lining the binding site as seen in 5-HT3AR-Alo.(a) The density map around the binding-site residues contoured at 9σ. (b) A close-up, side-view of the subunit-interface reveals extensive interactions between residues on the complementary subunit. Side chains which are within 4 Å distance are marked by dotted line. |
|
|
Figure 2. Setron-binding poses.(a) Cryo-EM density for the setrons, located at the canonical neurotransmitter-binding site. The map is contoured at 9σ (5-HT3AR-Grani) (Basak et al., 2019); 8.5σ (5-HT3AR-Palono); 7σ (5-HT3AR-Ondan); 6σ (5-HT3AR-Alo). The binding site lies at the interface of the principal (colored) and the complementary (gray) subunits. The binding-site residues are shown in stick representation with residues from the principal subunit labeled in black and those from the complementary subunit in magenta. From top to bottom: 5-HT3AR-Grani, 5-HT3AR-Palono, 5-HT3AR-Ondan, and 5-HT3AR-Alo. (b) LigPlot analysis of setron-5-HT3AR interactions. Most interactions with the setron are hydrophobic in nature (shown by red arch with spikes). Putative hydrogen bond between Trp156 and alosetron is shown as a green dotted line. |
|
|
Figure 3—figure supplement 1. Alignment of 5-HT3AR-Palono with PDBID: 6Y1Z.Top and side-views of aligned 5-HT3AR-Palono and 6Y1Z (Zarkadas et al., 2020) structures. The ECD from two adjacent subunits are shown with the principal subunit in color. The palonosetron molecule in the structures is shown in stick representation. A zoomed-in view of palonosetron in the two structures is shown in the inset. |
|
|
Figure 3—figure supplement 2. Interaction Fingerprints in 5-HT3AR-setrons and 5-HT3AR-serotonin structures.Molecular interactions between setron and 5-HT3AR in 5-HT3AR-Grani, 5-HT3AR-Palono, 5-HT3AR-Ondan, 5-HT3AR-Alo and between serotonin and 5-HT3AR in 5-HT3AR-Serotonin structures during MD simulation. 5-HT3AR-setron interaction fingerprints were derived for each ligand-protein complex by averaging across each protomer chain from 100 ns MD simulations. Interactions were assessed between ligand and protein and reported for those that had an average probability above 10%. Nine interaction types were calculated: apolar (hydrophobic), face-to-face aromatic (Aro_F2F), edge-to-face aromatic (Aro_E2F), hydrogen bond with the protein as hydrogen-bond donor (Hbond_ProD), hydrogen bond with the protein as hydrogen- bond acceptor (Hbond_ProA), electrostatic with the protein positively charged (Elec_ProP), electrostatic with the protein negatively charged (Elec_ProN), one-water-mediated and two-water-mediated hydrogen-bond interactions (Hbond_1Wat and Hbond_2Wat). Electrostatic interactions with positively charged protein residues (Elec_ProP) were not found in any of our studied setron-bound 5-HT3AR simulations. |
|
|
Figure 3. Assessment of conformation stability of ligand-binding poses by molecular dynamic simulations.(a) Time evolution of root mean square deviation (RMSD) of setrons’ and serotonin’s heavy atoms relative to their initial cryo-EM conformations of 5-HT3AR for each protomer subunit. (b) Representative views of various palonosetron orientations during the 100 ns simulation. When the tertiary amine nitrogen in the bicyclic ring is pointing up, it interacts with the carbonyl oxygen of Trp156 and when it points down, it interacts with carbonyl oxygen of Asn101 side chain. (c) Time evolution of Root Mean Square Deviation (RMSD) of the bicyclic ring to its initial cryo-EM position. |
|
|
Figure 4—figure supplement 1. Conformational differences in Loop C.(a) Time evolution of loop C RMSD evaluated by quantifying the distance of Cα, carbonyl carbon, and backbone nitrogen atoms of residues Ser200 to Asn205 relative to their initial cryo-EM conformations separated by protomer chain. (b) Time evolution of loop C custom dihedral (defined as a dihedral drawn from Cα atoms of residues Ala208, Phe199, Glu198, and Ile203). Loop C is oriented away from the binding site when this dihedral is measured to be large and is oriented toward the binding site when this dihedral is low or negative. |
|
|
Figure 4. Setron-binding pocket and conformational changes in Loop C.(a) Global alignment of 5-HT3AR-Apo, 5-HT3AR-State1 (serotonin-bound), 5-HT3AR-Grani, 5-HT3AR-Palono, 5-HT3AR-Ondan, and 5-HT3AR-Alo structures. With respect to 5-HT3AR-Apo, the serotonin- and setron- bound conformations reveal an inward positioning of Loop C (shown by arrow). (b) Relative displacement of the inner β-strands seen from a side-view (left panel) and the outer β-strands seen from the top (right panel). Arrows indicate the direction of movement. (c) Pentameric assembly of setron- and serotonin-bound structures were aligned to Apo-5-HT3AR. A cubic spline interpolation was then done to smoothly connect cα displacement for each structure and mapped by short cylinders, whose diameters are equivalent to the displacement at that position compared to Apo-5-HT3AR. The color was also scaled to the same value using the color map shown. The analysis was done in Matlab v2019a (Mathworks, Natick MA). |
|
|
Figure 5. Assessment of the number of water molecules present within each ligand-binding site during MD simulation.(a) Snapshots during the simulation showing water molecules in the pocket. (b) Average number of water molecules (defined as a count of water oxygen atoms within 3 Å of any setron atoms) for each setron- and serotonin-bound simulation subdivided by protomer and the corresponding standard deviation. |
|
|
Figure 6. Dynamic interaction between Arg65 and Asp202.(a) Time evolution of the minimum distance between side-chain polar atoms of Arg65 and Asp202 throughout 100 ns simulations. A 4 Å distance threshold is shown as a red dashed line to denote a generous cutoff for H-bond interactions between these residues. (b) MD snapshot that show the Arg65-Asp202 interaction. (c) Dose-response curve for serotonin activation measured by TEVC recordings (at −60 mV) for WT 5-HT3AR and R65A expressed in oocytes. The EC50, the Hill coefficient (nH), and the number of independent oocyte experiments are: WT (EC50: 2.70 ± 0.09 μM; nH: 2.3 ± 0.17; n: 3) and R65A (EC50: 13.79 ± 0.50 μM; nH: 4.4 ± 0.59; n: 4) (Basak et al., 2019) (d) Functional analysis of Arg65. Currents were elicited in response to serotonin (concentrations used near EC50 values WT- 2 μM, and R65A- 10 μM) with and without co-application of setrons. Dotted arrows show the extent of setron inhibition in each case. (e) A plot of the ratio of peak current in the presence of setron to peak current in the absence of setron is shown for WT and R65A. Data are shown as mean ± s.d (n is indicated in parenthesis). Significance at p=0.01 (***) and p=0.05 (**) calculated by two sample t-test for wild type and R65A.Figure 6—source data 1. Source Data for Figure 6c and e. |
|
|
Figure 7—figure supplement 1. Assessment of pore radii of 5-HT3AR structures in the Apo, setron-, and serotonin-bound states by MD simulations.Unrestrained simulation for each structure is performed in POPC bilayer for 100 ns. The mean radius of ion permeation pathway is calculated for each of the equidistant simulation frame by HOLE program (Smart et al., 1996). The gray plot represents the standard deviations of all the frames. |
|
|
Figure 7—figure supplement 2. Multiple sequence alignment of 5-HT3R.Clustal ω sequence alignment of mouse 5HT3AR subunit and human 5HT3A-E subunits. Key binding-site residues at the neurotransmitter-binding site which interact with setrons and serotonin are highlighted in gray (principal) and magenta (complementary). Dotted line above the 5HT3A-mouse subunit indicates the signal sequence. Position of Trp156 and Arg65 are indicated by asterisk. Residue numbering for the sequence is based on mouse 5-HT3AR PDBID: 6BE1 (Basak et al., 2018a). |
|
|
Figure 7. Pore profiles of 5-HT3AR in Apo, serotonin-, and setron- bound states.(a) Ion conduction pathway predicted by HOLE (Smart et al., 1996). Models are shown in cartoon representation. Only two subunits are shown for clarity. The locations of pore constrictions are shown as sticks. (b) The pore radius is plotted as a function of distance along the pore axis. The dotted line indicates the approximate radius of a hydrated Na+ ion which is estimated at 2.76 Å (right) (Marcus, 1988). |
References [+] :
Adams,
PHENIX: building new software for automated crystallographic structure determination.
2002, Pubmed
Adams, PHENIX: building new software for automated crystallographic structure determination. 2002, Pubmed
Basak, Cryo-EM structure of 5-HT3A receptor in its resting conformation. 2018, Pubmed , Xenbase
Basak, Cryo-EM reveals two distinct serotonin-bound conformations of full-length 5-HT3A receptor. 2018, Pubmed , Xenbase
Basak, Molecular mechanism of setron-mediated inhibition of full-length 5-HT3A receptor. 2019, Pubmed , Xenbase
Beene, Tyrosine residues that control binding and gating in the 5-hydroxytryptamine3 receptor revealed by unnatural amino acid mutagenesis. 2004, Pubmed , Xenbase
Beene, Cation-pi interactions in ligand recognition by serotonergic (5-HT3A) and nicotinic acetylcholine receptors: the anomalous binding properties of nicotine. 2002, Pubmed , Xenbase
Bussi, Canonical sampling through velocity rescaling. 2007, Pubmed
Chakrapani, The role of loop 5 in acetylcholine receptor channel gating. 2003, Pubmed
Chang, Site-specific fluorescence reveals distinct structural changes with GABA receptor activation and antagonism. 2002, Pubmed , Xenbase
Chen, MolProbity: all-atom structure validation for macromolecular crystallography. 2010, Pubmed
Davies, The 5-HT3B subunit is a major determinant of serotonin-receptor function. 1999, Pubmed , Xenbase
Del Cadia, Exploring a potential palonosetron allosteric binding site in the 5-HT(3) receptor. 2013, Pubmed
de Wit, Is there a pharmacological basis for differences in 5-HT3-receptor antagonist efficacy in refractory patients? 2005, Pubmed
Du, Glycine receptor mechanism elucidated by electron cryo-microscopy. 2015, Pubmed
Duffy, Ondansetron and granisetron binding orientation in the 5-HT(3) receptor determined by unnatural amino acid mutagenesis. 2012, Pubmed , Xenbase
Emsley, Coot: model-building tools for molecular graphics. 2004, Pubmed
Engel, The serotonin 5-HT3 receptor: a novel neurodevelopmental target. 2013, Pubmed
Fernandez-Leiro, A pipeline approach to single-particle processing in RELION. 2017, Pubmed
Friedel, Ischemic colitis during treatment with alosetron. 2001, Pubmed
Gershon, Review article: serotonin receptors and transporters -- roles in normal and abnormal gastrointestinal motility. 2004, Pubmed
Gilmore, Recent advances in antiemetics: new formulations of 5HT3-receptor antagonists. 2018, Pubmed
Gregory, 5-HT3 receptor antagonists for the prevention of chemotherapy-induced nausea and vomiting. A comparison of their pharmacology and clinical efficacy. 1998, Pubmed
Guros, Microsecond-timescale simulations suggest 5-HT-mediated preactivation of the 5-HT3A serotonin receptor. 2020, Pubmed
Hammer, Replication of functional serotonin receptor type 3A and B variants in bipolar affective disorder: a European multicenter study. 2012, Pubmed
Hansen, Structures of Aplysia AChBP complexes with nicotinic agonists and antagonists reveal distinctive binding interfaces and conformations. 2005, Pubmed
Harder, OPLS3: A Force Field Providing Broad Coverage of Drug-like Small Molecules and Proteins. 2016, Pubmed
Hassaine, X-ray structure of the mouse serotonin 5-HT3 receptor. 2014, Pubmed
Hibbs, Structural determinants for interaction of partial agonists with acetylcholine binding protein and neuronal alpha7 nicotinic acetylcholine receptor. 2009, Pubmed
Hoover, Canonical dynamics: Equilibrium phase-space distributions. 1985, Pubmed
Hsu, A review of granisetron, 5-hydroxytryptamine3 receptor antagonists, and other antiemetics. 2010, Pubmed
Humphrey, VMD: visual molecular dynamics. 1996, Pubmed
Jo, CHARMM-GUI: a web-based graphical user interface for CHARMM. 2008, Pubmed
Kelley, A cytoplasmic region determines single-channel conductance in 5-HT3 receptors. 2003, Pubmed
Kesters, Structural basis of ligand recognition in 5-HT3 receptors. 2013, Pubmed
Kia, Localization of 5-HT3 receptors in the rat spinal cord: immunohistochemistry and in situ hybridization. 1995, Pubmed
Kovac, Comparative Pharmacology and Guide to the Use of the Serotonin 5-HT3 Receptor Antagonists for Postoperative Nausea and Vomiting. 2016, Pubmed
Kucukelbir, Quantifying the local resolution of cryo-EM density maps. 2014, Pubmed
Kumar, Mechanisms of activation and desensitization of full-length glycine receptor in lipid nanodiscs. 2020, Pubmed , Xenbase
Livesey, Rings of charge within the extracellular vestibule influence ion permeation of the 5-HT3A receptor. 2011, Pubmed
Lochner, Agonists and antagonists bind to an A-A interface in the heteromeric 5-HT3AB receptor. 2010, Pubmed , Xenbase
Lummis, Agonists and antagonists induce different palonosetron dissociation rates in 5-HT₃A and 5-HT₃AB receptors. 2013, Pubmed
Lummis, 5-HT(3) receptors. 2012, Pubmed
MacKenzie, Localization of binding sites for carboxyl terminal specific anti-rhodopsin monoclonal antibodies using synthetic peptides. 1984, Pubmed
MacKerell, All-atom empirical potential for molecular modeling and dynamics studies of proteins. 1998, Pubmed
Maricq, Primary structure and functional expression of the 5HT3 receptor, a serotonin-gated ion channel. 1991, Pubmed , Xenbase
Mastronarde, Automated electron microscope tomography using robust prediction of specimen movements. 2005, Pubmed
Mindell, Accurate determination of local defocus and specimen tilt in electron microscopy. 2003, Pubmed
Munro, Conformational Changes in the 5-HT3A Receptor Extracellular Domain Measured by Voltage-Clamp Fluorometry. 2019, Pubmed , Xenbase
Muroi, Local and global ligand-induced changes in the structure of the GABA(A) receptor. 2006, Pubmed , Xenbase
Niesler, Characterization of the novel human serotonin receptor subunits 5-HT3C,5-HT3D, and 5-HT3E. 2007, Pubmed
Pless, Ligand-specific conformational changes in the alpha1 glycine receptor ligand-binding domain. 2009, Pubmed , Xenbase
Polovinkin, Conformational transitions of the serotonin 5-HT3 receptor. 2018, Pubmed
Price, Palonosetron-5-HT3 Receptor Interactions As Shown by a Binding Protein Cocrystal Structure. 2016, Pubmed
Purohit, Loop C and the mechanism of acetylcholine receptor-channel gating. 2013, Pubmed
Rahman, Structure of the Native Muscle-type Nicotinic Receptor and Inhibition by Snake Venom Toxins. 2020, Pubmed
Ruepp, The binding orientations of structurally-related ligands can differ; A cautionary note. 2017, Pubmed
Schwörer, Cisplatin increases the release of 5-hydroxytryptamine (5-HT) from the isolated vascularly perfused small intestine of the guinea-pig: involvement of 5-HT3 receptors. 1991, Pubmed
Shahsavar, Crystal structure of Lymnaea stagnalis AChBP complexed with the potent nAChR antagonist DHβE suggests a unique mode of antagonism. 2012, Pubmed
Sine, On the origin of ion selectivity in the Cys-loop receptor family. 2010, Pubmed
Smart, HOLE: a program for the analysis of the pore dimensions of ion channel structural models. 1996, Pubmed
Smith, 5-HT3 receptor antagonists for the treatment of nausea/vomiting. 2012, Pubmed
Spier, The role of tryptophan residues in the 5-Hydroxytryptamine(3) receptor ligand binding domain. 2000, Pubmed
Spiller, Targeting the 5-HT(3) receptor in the treatment of irritable bowel syndrome. 2011, Pubmed
Tang, EMAN2: an extensible image processing suite for electron microscopy. 2007, Pubmed
Thompson, Locating an antagonist in the 5-HT3 receptor binding site using modeling and radioligand binding. 2005, Pubmed
Thompson, 5-HT3 receptors. 2006, Pubmed
Thompson, Mutagenesis and molecular modeling reveal the importance of the 5-HT3 receptor F-loop. 2006, Pubmed
Thompson, Discriminating between 5-HT₃A and 5-HT₃AB receptors. 2013, Pubmed
Trendelkamp-Schroer, Estimation and uncertainty of reversible Markov models. 2015, Pubmed
Van Der Spoel, GROMACS: fast, flexible, and free. 2005, Pubmed
Vanommeslaeghe, CHARMM general force field: A force field for drug-like molecules compatible with the CHARMM all-atom additive biological force fields. 2010, Pubmed
Yan, Structural features of the ligand-binding domain of the serotonin 5HT3 receptor. 1999, Pubmed
Zarkadas, The Binding of Palonosetron and Other Antiemetic Drugs to the Serotonin 5-HT3 Receptor. 2020, Pubmed
Zheng, MotionCor2: anisotropic correction of beam-induced motion for improved cryo-electron microscopy. 2017, Pubmed
