Click here to close
Hello! We notice that you are using Internet Explorer, which is not supported by Xenbase and may cause the site to display incorrectly.
We suggest using a current version of Chrome,
FireFox, or Safari.
???displayArticle.abstract??? Zyxin is a cytoskeletal LIM-domain protein that regulates actin cytoskeleton assembly and gene expression. In the present work, we find that zyxin downregulation in Xenopus laevis embryos reduces the expression of numerous genes that regulate cell differentiation, but it enhances that of several genes responsible for embryonic stem cell status, specifically klf4, pou5f3.1, pou5f3.2, pou5f3.3, and vent2.1/2. For pou5f3 family genes (mammalian POU5F1/OCT4 homologs), we show that this effect is the result of mRNA stabilization due to complex formation with the Y-box protein Ybx1. When bound to Ybx1, zyxin interferes with the formation of these complexes, thereby stimulating pou5f3 mRNA degradation. In addition, in zebrafish embryos and human HEK293 cells, zyxin downregulation increases mRNA levels of the pluripotency genes KLF4, NANOG, and POU5F1/OCT4. Our findings indicate that zyxin may play a role as a switch among morphogenetic cell movement, differentiation, and embryonic stem cell status.
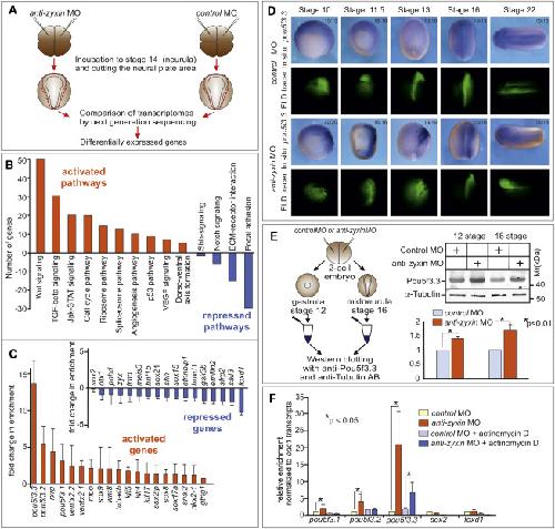
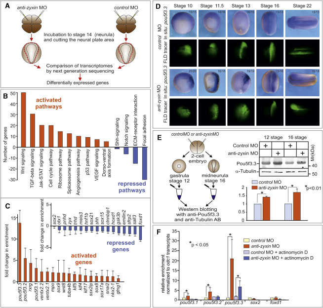
Figure 1. Downregulation of zyxin Increases Transcript Levels of Stem Cell Status Genes in the Axial Tissues of X. laevis Midneurula Embryos
(A) Scheme of the experiment.
(B) Multiple genetic pathways were activated or repressed in response to anti-zyxin MO microinjection.
(C) NGS data were confirmed by qRT-PCR of a representative group of 36 genes. The transcript levels of the housekeeping genes odc and efα were used for normalization. Error bars indicate standard deviation.
(D) Local enhancement of pou5f3.3 gene expression in embryo halves with suppressed zyxin begins at the gastrula stage (11) and increases during neurulation. The number of embryos showing the illustrated expression pattern among the total examined is indicated (top right).
(E) zyxin downregulation increases endogenous Pou5f3.3 protein levels. Left: scheme of the experiment. Right: western blot with anti-Pou5f3.3 antibodies. Lower right: statistical analysis of the data. ∗p < 0.01, Student’s t test.
(F) Effect of zyxin knockdown under conditions of transcriptional blockade with actinomycin D. ∗p < 0.05, Student’s t test.
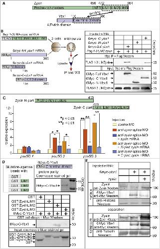
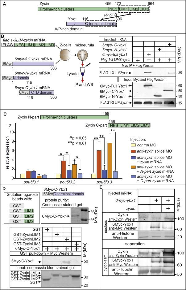
Figure 2. Zyxin Can Directly Bind to Ybx1 and Hold It in the Cytoplasm
(A) Schematic of zyxin and Ybx1 constructs. Arrow indicates protein domains whose interactions were revealed through yeast 2HS screening.
(B) IP assay for LIM domains of zyxin binding to the full and CTD domain of Ybx1 in extracts of Xenopus embryos injected with the corresponding mRNAs. Left: schematic of the constructs. Right: results of co-IP.
(C) Rescue of anti-zyxin splice MO effects on pou5f3 expression by mRNA encoding full-length zyxin, the N-terminal part (aa 1–445), or the C-terminal LIM-domain part (aa 445–664) measured by qRT-PCR. ∗p < 0.05, Student’s t test.
(D) In vitro pull-down assay of 6Myc-C-Ybx1 and glutathione S-transferase (GST) fusions of individual LIM domains of zyxin. Top: schematic of the constructs. The purity of 6Myc-C-Ybx1 demonstrated with a Coomassie-stained gel. See STAR Methods for details.
(E) Zyxin reduced nuclear 6Myc-Ybx1 levels and increased cytoplasmic 6Myc-Ybx1 levels, as revealed by separation of nuclei from cytoplasm followed by SDS-PAGE and western blotting (WB).
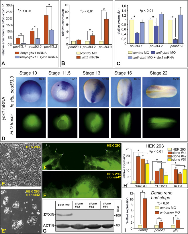
Figure 3. Regulation of pou5f3 Transcript Levels in X. laevis Embryos by Ybx1 and KLF4 and NANOG Transcript Levels in D. rerio Embryos and Human HEK293 Cells by Zyxin
(A) RIP experiments demonstrated the ability of Ybx1 to bind mRNA of pou5f3.1–pou5f3.3 genes. Zyxin reduces this ability.
(B) Overexpression of ybx1 contributes to increases in pou5f3.1–pou5f3.3 family transcript levels.
(C) Suppression of ybx1 mRNA translation decreases pou5f3 mRNA levels. The mRNA levels of these genes are restored by rescue of the normal expression of ybx1.
(D) WISH showed that overexpression of ybx1 elevates pou5f3.3 mRNA levels, which is similar to the effects of injection with anti-zyxin MO. The number of embryos showing the illustrated expression patterns among the total examined is indicated (top right).
(E and E′) Image of normal HEK293 cells and the phenotype of zyxin-knockout (zyxin-KO) cells with impaired adhesion (cells weakly attached to the glass).
(F and F′) Immunohistochemistry of HEK293 cells with normal adhesive complexes (arrows indicate accumulation of ZYXIN) and cells with impaired zyxin function with antibodies to zyxin.
(G) Western blot of samples from normal HEK293 cells and zyxin-KO cell clones 42, 44, and 51 with monospecific antibodies to ZYXIN.
(H) qRT-PCR data on the stable ZYXIN-KO HEK293 cell line clones 42, 44, and 51.
(I) qRT-PCR data from D. rerio embryos at bud stage with zyxin transcription suppression mediated by 0.3 mM MO.
Figure 4. Model of mRNA Stability Regulation by Zyxin
Figure S1, Related to Figure 1, Figure 3 and STAR Methods.
Testing of MO specificity and efficiency.
A. Scheme of the morpholino target sites on mRNA of the X. laevis zyxin.
B. For testing the specificity, MOs were injected into each blastomere of 2-cell X. laevis embryos in
different concentrations (0,3mM for Zyxin and control MO and 0,8mM for Splice MO)
The injected embryos were collected at the middle gastrula stage and analyzed for amount of Zyxin
by Western blotting with anti-Zyxin antibody.
C. Scheme of the morpholino target sites on mRNA of the Danio rerio zyxin.
D. For testing specificity of these MOs, mRNA encoding Danio zyxin tagged at the C-terminus with
FLAG-epitope was injected into the yolk of freshly laid eggs (100pg/blastomere) either alone or in
mixture with indicated MOs (8nl of 0.2 mM of water solution). The injected embryos were collected
at the middle gastrula stage (75% epiboly) and analyzed for presence of FLAG-tagged proteins by
Western blotting with anti-FLAG antibody (see Materials and Methods for details).
For statistical analysis of Zyxin amounts, integral densities of the bands, corresponding to Zyxin and
α-tubulin, were measured using ImageJ software. Data obtained in 5 independent experiments were
analyzed in Microsoft Excel: the ratios of the integral densities of zyxin and α-tubulin bands were
analyzed using Student t-test in Excel. The critical significance level (p-value) for all statistical
criteria was 0.005.
Figure S2, Related to Figure 1.
Zyxin affects differentiation status in the embryonic cells.
A. Anti-zyxin MO inhibits activin A activity in animal caps: animal caps threated with only Activin A
(10 ng/ml) show elongation at stage 18. Animal caps injected with myc-pou5f3.3 mRNA (100 ng/µl)
or 0.3 mM anti-zyxin MO fail to elongate after Activin A treatment at stage 18.
A’ Calculation of percentage of elongated animal caps after injection of anti-zyxin MO or mycpou5f3.3 mRNA in three independent experiments.
B. qRT-PCR demonstrates that anti-zyxin MO blocks tissue differentiation induced by activin A
similar to myc-pou5f3.3 mRNA. A change in activin A activity was determined by the expression of
adhesion and cytoskeleton genes ncam1 (neural cell adhesion molecule 1), tubb2b (tubulin beta 2B
class IIb), actc1 (actin, alpha, cardiac muscle 1) and mesodermal genes not (notochord homeobox)
and myod1 (myogenic differentiation 1) (Cao et al., 2006).
C. Overexpression of zyxin contributes to decrease in pou5f3.1-3 family transcript levels at the
middle gastrula stage. Microinjection of 100 ng/µl zyxin mRNA into each blastomere of 2-cell stage
Xenopus laevis embryos leads to a decrease in the transcript number of the pou5f3 family genes at 11
stage.
Figure S3, Related to Figure 1 and Figure 3.
Study of pou5f3.3 promoter activity
Zyxin knockdown and overexpression of Ybx1 do not affect activity of the promoter fragment (base
pairs -2523-0) of pou5f3.3 responsible for its expression during oogenesis (the promoter is active
only in the oocytes) (Morichika et al., 2014).
Figure S4, Related to Figure 3.
Nanog temporal expression profile in Danio rerio embryos.
The profile was obtained by qRT-PCR from total RNA obtained from 10 Danio embryos lysed at the
appropriate developmental stage. Data from three independent experiments.