XB-ART-58037
Nucleic Acids Res
2021 May 21;499:5074-5083. doi: 10.1093/nar/gkab271.
Show Gene links
Show Anatomy links
Inhibition of DNA replication initiation by silver nanoclusters.
Tao Y, Aparicio T, Li M, Leong KW, Zha S, Gautier J.
???displayArticle.abstract???
Silver nanoclusters (AgNCs) have outstanding physicochemical characteristics, including the ability to interact with proteins and DNA. Given the growing number of diagnostic and therapeutic applications of AgNCs, we evaluated the impact of AgNCs on DNA replication and DNA damage response in cell-free extracts prepared from unfertilized Xenopus laevis eggs. We find that, among a number of silver nanomaterials, AgNCs uniquely inhibited genomic DNA replication and abrogated the DNA replication checkpoint in cell-free extracts. AgNCs did not affect nuclear membrane or nucleosome assembly. AgNCs-supplemented extracts showed a strong defect in the loading of the mini chromosome maintenance (MCM) protein complex, the helicase that unwinds DNA ahead of replication forks. FLAG-AgNCs immunoprecipitation and mass spectrometry analysis of AgNCs associated proteins demonstrated direct interaction between MCM and AgNCs. Our studies indicate that AgNCs directly prevent the loading of MCM, blocking pre-replication complex (pre-RC) assembly and subsequent DNA replication initiation. Collectively, our findings broaden the scope of silver nanomaterials experimental applications, establishing AgNCs as a novel tool to study chromosomal DNA replication.
???displayArticle.pubmedLink??? 33905520
???displayArticle.pmcLink??? PMC8136792
???displayArticle.link??? Nucleic Acids Res
???displayArticle.grants??? [+]
R35 CA197606 NCI NIH HHS , R50 CA233182 NCI NIH HHS , P01 CA174653 NCI NIH HHS , R01 CA158073 NCI NIH HHS , R01 CA215067 NCI NIH HHS
Species referenced: Xenopus laevis
Genes referenced: atr bag3 cdc6 lss mcm3l mmut orc1 orc2 rpa1
GO keywords: DNA replication checkpoint [+]
???displayArticle.antibodies??? Orc1 Ab2
???attribute.lit??? ???displayArticles.show???
|
|
Figure 1. Synthesis and characterization of silver nanoclusters (AgNCs). (A) Schematic diagram of AgNCs. (B) Absorbance and fluorescence spectra of AgNCs. (C) Transmission electron microscopy (TEM) image and corresponding size distribution histogram of AgNCs. Scale bars, 20 nm. (D) Zeta potential and hydrodynamic diameter of AgNCs. |
|
|
Figure 2. AgNCs uniquely inhibit DNA replication and replication checkpoint. (A, B) DNA replication in extracts is sensitive to AgNCs. (A) Xenopus egg extracts were incubated with sperm nuclei in the presence of increasing concentrations of AgNCs. DNA replication was monitored by agarose gel electrophoresis after incorporation of α-[32P]dCTP into genomic DNA. (B) Quantification of three independent experiments normalized to untreated controls. (C, D) AgNCs inhibit the DNA replication checkpoint. (C) Xenopus egg extracts were treated with aphidicolin with or without AgNCs at different concentrations and incubated with sperm nuclei. ATR activation was monitored by pChk1 western blotting. (D) Quantification of three independent experiments normalized to aphidicolin alone control. Impact of different silver nanomaterials on DNA replication and replication checkpoint. (E) Replicating extracts were incubated with silver ions (Ag+), silver nanoparticles (AgNPs), silver nanoprisms (AgNPrs) and silver nanoclusters (AgNCs) and DNA replication was assessed by incorporation of α-[32P]dCTP into genomic DNA. (F, G) The impact of Ag+, AgNPs, AgNPrs AgNCs and PAA on DNA replication checkpoint was monitored by pChk1 Western blotting. |
|
|
Figure 3. AgNCs affect DNA replication initiation. (A, B) Time-course of DNA replication assay. (A) Experiment time-course showing the time of AgNCs addition to DNA replication assay. (B) AgNCs were added to extracts at different time points during DNA replication (T = â10, 0, 20, 40, 60 min) and DNA replication products were monitored by agarose gel electrophoresis at 80 min after addition of AgNCs. For the first lane (control), no AgNCs were added and replication was monitored at 80 min. (C, D) AgNCs block pre-RC assembly. (C) Chromatin binding assays were performed in Xenopus egg extracts supplemented with demembranated sperm nuclei (2500 sperm/μl) and incubated for 10 min at 21°C for chromatin assembly following addition of AgNCs at indicated timepoints (10, 30, 60 and 90 min). Chromatin was isolated through 30% sucrose cushions and bound proteins were resolved by SDS-PAGE on 10% Bis-Tris gels and probed with specific antibodies against MCM3, RPA and histone H3. (D) The mean and standard deviation is shown for three ieendependent biological replicates. |
|
|
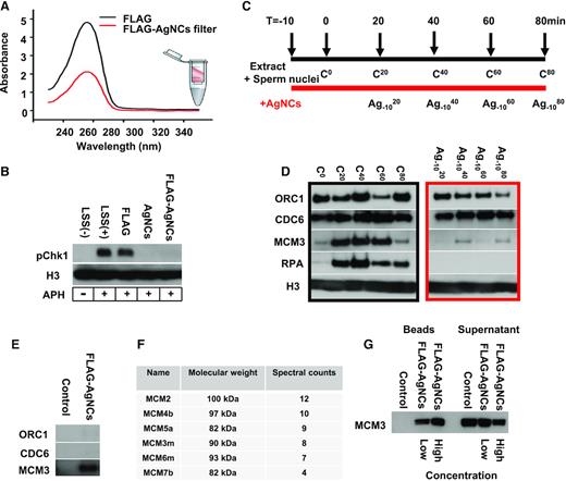
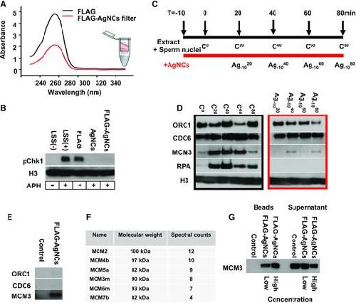
Figure 4. AgNCs interact with MCM protein complex. (A) Synthesis of FLAG-AgNCs (FLAG peptide: CGGMDYKDHDADYKDHDIDYKDDDDK). The decrease of FLAG peptide absorbance in the filter indicated the successful linkage of FLAG peptide on AgNCs. (B) FLAG-tagged AgNCs inhibits the DNA replication checkpoint. Xenopus egg extracts were treated with aphidicolin with or without AgNCs or FLAG-AgNCs and incubated with sperm nuclei. ATR activation was monitored by pChk1 western blotting. (C, D) Chromatin binding assay in the presence of FLAG-AgNCs. (C) Schematic representation of the experiments. (D) Chromatin was isolated through 30% sucrose cushion and bound proteins (ORC1, CDC6, MCM3, RPA and histone H3) resolved by 3%-8% gradient Tris-Acetate gels followed by western blot. Left: control, untreated extarcts. Right: extracts incubated with FLAG-tagged AgNCs. (E) Xenopus egg extracts were incubated with FLAG peptide (control) or FLAG-AgNCs, immunoprecipitated with anti-FLAG antibodies, whashed and processed for western blot with ORC1, CDC6 and MCM3 antibodies. (F) Xenopus egg extracts were incubated for 1 h with FLAG-AgNCs. Following FLAG immunoprecipitation, AgNCs-bound proteins were identified by mass spectrometry. MCM polypeptides recovered are indicated. (G) Purified hexameric MCM complex expressed in baculovirus-infected cells was incubated with FLAG-AgNCs in vitro. Bound and soluble fractions were processed for Western blotting with MCM3 antibodies. |
|
|
Figure S1. Synthesis and characterization of silver nanoparticles (AgNPs) and silver nanoprisms (AgNPrs). (a, d) Absorbance and fluorescence spectra of AgNPs and AgNPrs. (b, d) Transmission Electron Microscopy (TEM) images of AgNPs and AgNPrs. Scale bars, 50 nm. (c, f) Zeta potential and hydrodynamic diameter of AgNPs and AgNPrs. We confirmed the successful generation of silver nanoparticles (AgNPs) and silver nanoprisms (AgNPrs) by optical absorption and transmission electron microscopy (TEM). As shown in Figure S2a, AgNPs exhibit the characteristic absorption peaks at 420 nm, which are assigned to AgNPs (1,7). Figure S2b shows typical TEM image of the AgNPs prepared as described, in which AgNPs were monodispersed with an average size of about 10 nm. Dynamic light scattering characterization (Figure S2c) indicates that zeta potential and hydrodynamic diameter of AgNPs were –19.64 ± 1.34 mV and 13.44 ± 1.22 nm, respectively. Similarly, we also assessed the properties of the AgNPrs by monitoring the UV−vis absorption spectra, the size and shape by transmission electron microscopy (TEM) and the zeta potential. Figure S2d shows the UV−vis absorption spectrum of AgNPrs with two characteristic bands at 665 nm ascribed to in-plane dipole resonance and at 335 nm corresponding to out-of-plane quadrupolar resonance (2,8). The representative TEM picture in Figure S2e shows that AgNPrs exhibited a triangular prism structure with an edge length between 30 and 40 nm. Dynamic light scattering and zeta potential measurements (Figure S2f) indicate that the average hydrodynamic size and surface charge are about 43.27 nm and −14.51 mV, respectively. |
|
|
Figure S2. (a) Normalized fluorescence intensity of AgNCs after 6 hours incubation in water or in replication assay buffer. (b) Hydrodynamic diameter of AgNCs in water and in replication assay buffer. |
|
|
Figure S3. Replicating extracts were incubated with PAA and Ag ions in the presence of PAA for 90 minutes, and DNA replication was assessed by incorporation of α-[32P]dCTP into genomic DNA. |
|
|
Figure S4. (a) Replicating extracts were incubated with gold nanoclusters (AuNCs), copper nanoclusters (CuNCs), carbon dots (CDs) and silver nanoclusters (AgNCs) for 90 minutes, and DNA replication was assessed by incorporation of α-[32P]dCTP into genomic DNA. (b) The impact of AuNCs, CuNCs, CDs and AgNCs on DNA replication checkpoint was monitored by pChk1 Western blotting. |
|
|
Figure S5. AgNCs does not inhibit nuclear assembly. (a) Schematic representation of the experiments. (b) Nuclear assembly in Xenopus egg extracts in the presence of AgNCs. Nuclear formation was followed over the course of 45 min by fluorescence microscopy with DAPI. |
|
|
Figure S6. Micrococcal nuclease digestion of chromatin fractions in assembled in LSS extracts in the presence of AgNCs. Chromomal DNA was purified after nuclease digestion for the indicated times and separated by 1.5% TBE-agarose gel electrophoresis. |
|
|
Figure S7. AgNCs do not impact ORC and CDC6 chromatin recruitment. AgNCs were added to LSS extracts at 0, 20 or 40 minutes after sperm chromatin addition. Chromatin was isolated and probed by Western blotting with the indicated antibodies. |
|
|
Figure S8. Absorbance fluorescence spectrum of FLAG-AgNCs. |
References [+] :
Akter,
A systematic review on silver nanoparticles-induced cytotoxicity: Physicochemical properties and perspectives.
2018, Pubmed
Akter, A systematic review on silver nanoparticles-induced cytotoxicity: Physicochemical properties and perspectives. 2018, Pubmed
Aparicio, MRN, CtIP, and BRCA1 mediate repair of topoisomerase II-DNA adducts. 2016, Pubmed , Xenbase
AshaRani, Cytotoxicity and genotoxicity of silver nanoparticles in human cells. 2009, Pubmed
Beer, Toxicity of silver nanoparticles - nanoparticle or silver ion? 2012, Pubmed
Bhat, RPA and RAD51: fork reversal, fork protection, and genome stability. 2018, Pubmed
Bleichert, Mechanisms for initiating cellular DNA replication. 2017, Pubmed
Blow, Xenopus cell-free extracts and their contribution to the study of DNA replication and other complex biological processes. 2016, Pubmed , Xenbase
Burgers, Eukaryotic DNA Replication Fork. 2017, Pubmed
Chatterjee, Effects of silver nanoparticles on oxidative DNA damage-repair as a function of p38 MAPK status: a comparative approach using human Jurkat T cells and the nematode Caenorhabditis elegans. 2014, Pubmed
Chen, DNA Templated Metal Nanoclusters: From Emergent Properties to Unique Applications. 2018, Pubmed
Choi, Developing luminescent silver nanodots for biological applications. 2012, Pubmed
Dai, New insights into checkpoint kinase 1 in the DNA damage response signaling network. 2010, Pubmed
Deegan, MCM: one ring to rule them all. 2016, Pubmed
Díez, Color tunability and electrochemiluminescence of silver nanoclusters. 2009, Pubmed
Dominguez-Sola, Non-transcriptional control of DNA replication by c-Myc. 2007, Pubmed , Xenbase
Douglas, The mechanism of eukaryotic CMG helicase activation. 2018, Pubmed
Du, Atomically Precise Metal Nanoclusters for Catalysis. 2019, Pubmed
Du, Atomically Precise Noble Metal Nanoclusters as Efficient Catalysts: A Bridge between Structure and Properties. 2020, Pubmed
Eckhardt, Nanobio silver: its interactions with peptides and bacteria, and its uses in medicine. 2013, Pubmed
Fang, HIV-related DNA detection through switching on hybridized quenched fluorescent DNA-Ag nanoclusters. 2018, Pubmed
Feng, High-Throughput and Sensitive Fluorimetric Strategy for MicroRNAs in Blood Using Wettable Microwells Array and Silver Nanoclusters with Red Fluorescence Enhanced by Metal Organic Frameworks. 2018, Pubmed
Ferdous, Health Impact of Silver Nanoparticles: A Review of the Biodistribution and Toxicity Following Various Routes of Exposure. 2020, Pubmed
Fragkos, DNA replication origin activation in space and time. 2015, Pubmed
Georgescu, Structure of eukaryotic CMG helicase at a replication fork and implications to replisome architecture and origin initiation. 2017, Pubmed
Gillespie, Preparation and use of Xenopus egg extracts to study DNA replication and chromatin associated proteins. 2012, Pubmed , Xenbase
Giordano-Coltart, Studies of the properties of human origin recognition complex and its Walker A motif mutants. 2005, Pubmed , Xenbase
Guo, Label-free probes using DNA-templated silver nanoclusters as versatile reporters. 2020, Pubmed
Hoogenboom, Xenopus egg extract: A powerful tool to study genome maintenance mechanisms. 2017, Pubmed , Xenbase
House, Low-Dose Silver Nanoparticle Surface Chemistry and Temporal Effects on Gene Expression in Human Liver Cells. 2020, Pubmed
Ivask, Toxicity mechanisms in Escherichia coli vary for silver nanoparticles and differ from ionic silver. 2014, Pubmed
Kelly, Historical Perspective of Eukaryotic DNA Replication. 2017, Pubmed
Krause, Disentangling optically activated delayed fluorescence and upconversion fluorescence in DNA stabilized silver nanoclusters. 2019, Pubmed
Kurat, Chromatin Controls DNA Replication Origin Selection, Lagging-Strand Synthesis, and Replication Fork Rates. 2017, Pubmed
Lebofsky, DNA replication in nucleus-free Xenopus egg extracts. 2009, Pubmed , Xenbase
Li, Cisplatin crosslinked pH-sensitive nanoparticles for efficient delivery of doxorubicin. 2014, Pubmed
Li, Structure of the eukaryotic MCM complex at 3.8 Å. 2015, Pubmed
Lin, Multiple advanced logic gates made of DNA-Ag nanocluster and the application for intelligent detection of pathogenic bacterial genes. 2018, Pubmed
Liu, Graphene oxide/nucleic-acid-stabilized silver nanoclusters: functional hybrid materials for optical aptamer sensing and multiplexed analysis of pathogenic DNAs. 2013, Pubmed
Lv, Illuminating Diverse Concomitant DNA Logic Gates and Concatenated Circuits with Hairpin DNA-Templated Silver Nanoclusters as Universal Dual-Output Generators. 2020, Pubmed
Macheret, DNA replication stress as a hallmark of cancer. 2015, Pubmed
Marheineke, Aphidicolin triggers a block to replication origin firing in Xenopus egg extracts. 2001, Pubmed , Xenbase
Nam, Size- and shape-dependent toxicity of silver nanomaterials in green alga Chlorococcum infusionum. 2019, Pubmed
Park, The effect of particle size on the cytotoxicity, inflammation, developmental toxicity and genotoxicity of silver nanoparticles. 2011, Pubmed
Parker, Mechanisms and regulation of DNA replication initiation in eukaryotes. 2017, Pubmed
Poirier, Micromechanical studies of mitotic chromosomes. 2003, Pubmed , Xenbase
Reusswig, Control of Eukaryotic DNA Replication Initiation-Mechanisms to Ensure Smooth Transitions. 2019, Pubmed
Sannino, Xenopus laevis as Model System to Study DNA Damage Response and Replication Fork Stability. 2017, Pubmed , Xenbase
Schnaider, Biocompatible Hybrid Organic/Inorganic Microhydrogels Promote Bacterial Adherence and Eradication in Vitro and in Vivo. 2020, Pubmed
Shamsipur, Aptamer-Based Fluorescent Biosensing of Adenosine Triphosphate and Cytochrome c via Aggregation-Induced Emission Enhancement on Novel Label-Free DNA-Capped Silver Nanoclusters/Graphene Oxide Nanohybrids. 2019, Pubmed
Shechter, DNA unwinding is an Mcm complex-dependent and ATP hydrolysis-dependent process. 2004, Pubmed , Xenbase
Shen, pH-Responsive Nanovesicles with Enhanced Emission Co-Assembled by Ag(I) Nanoclusters and Polyethyleneimine as a Superior Sensor for Al3. 2018, Pubmed
Simon, Ciprofloxacin is an inhibitor of the Mcm2-7 replicative helicase. 2013, Pubmed
Smith, The ATM-Chk2 and ATR-Chk1 pathways in DNA damage signaling and cancer. 2010, Pubmed
Sparks, Extracts for Analysis of DNA Replication in a Nucleus-Free System. 2019, Pubmed
Srinivasan, Cdc45 is a critical effector of myc-dependent DNA replication stress. 2013, Pubmed , Xenbase
Tao, Metal nanoclusters: novel probes for diagnostic and therapeutic applications. 2015, Pubmed
Tao, One-step DNA-programmed growth of CpG conjugated silver nanoclusters: a potential platform for simultaneous enhanced immune response and cell imaging. 2013, Pubmed
Tao, Bifunctionalized mesoporous silica-supported gold nanoparticles: intrinsic oxidase and peroxidase catalytic activities for antibacterial applications. 2015, Pubmed
Wang, Chromatin Characterization in Xenopus laevis Cell-Free Egg Extracts and Embryos. 2019, Pubmed , Xenbase
Xie, Metal-Organic Gels from Silver Nanoclusters with Aggregation-Induced Emission and Fluorescence-to-Phosphorescence Switching. 2020, Pubmed
Xie, The Origin of the Photoluminescence Enhancement of Gold-Doped Silver Nanoclusters: The Importance of Relativistic Effects and Heteronuclear Gold-Silver Bonds. 2018, Pubmed
Xiu, Negligible particle-specific antibacterial activity of silver nanoparticles. 2012, Pubmed
Yeeles, Regulated eukaryotic DNA replication origin firing with purified proteins. 2015, Pubmed
Ying, The ATPase activity of MCM2-7 is dispensable for pre-RC assembly but is required for DNA unwinding. 2005, Pubmed , Xenbase
Yu, Shuttle-based fluorogenic silver-cluster biolabels. 2009, Pubmed
Zhang, DNA-templated silver nanoclusters locate microRNAs in the nuclei of gastric cancer cells. 2018, Pubmed
Zheng, Antimicrobial Cluster Bombs: Silver Nanoclusters Packed with Daptomycin. 2016, Pubmed
