Click here to close
Hello! We notice that you are using Internet Explorer, which is not supported by Xenbase and may cause the site to display incorrectly.
We suggest using a current version of Chrome,
FireFox, or Safari.
Genome Res
2021 Jun 01;316:958-967. doi: 10.1101/gr.267781.120.
Show Gene links
Show Anatomy links
Identification and characterization of centromeric sequences in Xenopus laevis.
Smith OK, Limouse C, Fryer KA, Teran NA, Sundararajan K, Heald R, Straight AF.
???displayArticle.abstract???
Centromeres play an essential function in cell division by specifying the site of kinetochore formation on each chromosome for mitotic spindle attachment. Centromeres are defined epigenetically by the histone H3 variant Centromere Protein A (Cenpa). Cenpa nucleosomes maintain the centromere by designating the site for new Cenpa assembly after dilution by replication. Vertebrate centromeres assemble on tandem arrays of repetitive sequences, but the function of repeat DNA in centromere formation has been challenging to dissect due to the difficulty in manipulating centromeres in cells. Xenopus laevis egg extracts assemble centromeres in vitro, providing a system for studying centromeric DNA functions. However, centromeric sequences in Xenopus laevis have not been extensively characterized. In this study, we combine Cenpa ChIP-seq with a k-mer based analysis approach to identify the Xenopus laevis centromere repeat sequences. By in situ hybridization, we show that Xenopus laevis centromeres contain diverse repeat sequences, and we map the centromere position on each Xenopus laevis chromosome using the distribution of centromere-enriched k-mers. Our identification of Xenopus laevis centromere sequences enables previously unapproachable centromere genomic studies. Our approach should be broadly applicable for the analysis of centromere and other repetitive sequences in any organism.
???displayArticle.pubmedLink???
33875480 ???displayArticle.pmcLink???PMC8168581 ???displayArticle.link???Genome Res ???displayArticle.grants???[+]
Figure 1. Identification of Cenpa-associated sequences by k-mer analysis. (A) Scatterplot of 25-bp k-mer counts normalized to sequencing depth found in input and Cenpa ChIP-seq libraries. (B) Phylogram of representative Cenpa-associated sequences that contained a minimum of 80 enriched 25-bp k-mers identified as most abundant after clustering by sequence similarity. FCR monomers chosen for FISH experiments are colored and Fcr1 identified by Edwards and Murray (2005) is labeled.
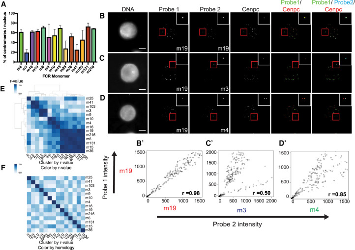
Figure 2. FCR monomers exhibit distinct centromeric localization independent of sequence similarity. (A) Bar plot of the percentage of centromeres per nucleus that are positive for a given FCR monomer. Bar color corresponds to color on phylogram. Averages of two independent experiments are shown with standard error displayed. (B–D) Maximum projection images of two-color FISH with immunofluorescence for the centromere marker, Cenpc. (B) FCR monomer 19 versus FCR monomer 19, (C) FCR monomer 19 versus FCR monomer 3, (D) FCR monomer 19 versus FCR monomer 4. Scale bar, 10 µM. (B′,C′,D′) Scatterplots of background subtracted probe intensities for each centromere from two-color FISH experiments. Pearson coefficients are displayed in the bottom right corner. (E) Clustered heat map of FCR monomer Pearson correlation to other FCR monomers as determined by two-color FISH. (F) Heat map ordered based on FISH Pearson correlation clustering; color map displays sequence similarity between FCR monomers.
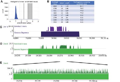
Figure 3. Identification of centromeres on Xenopus laevis chromosomes. (A) Histogram of centromere enrichment scores for 25-bp k-mers. Enrichment scores are the ratio of normalized k-mer counts for the Cenpa data set over the input data set. Vertical lines display stringency cutoffs of (1, 2, 5, 10, 15, and 20) median absolute deviations away from the median enrichment value. (B) Table displaying the number of enriched 25-bp k-mers, the median absolute deviations (MAD×) away from the median used as the cutoff value, the enrichment value cutoff, and the percentage of genome segments containing an enriched k-mer. (C–E) Representative genome browser images with aligned enriched k-mers (top) and aligned genome segments (bottom). E is a zoom-in on a region in D.
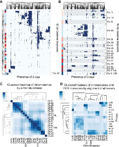
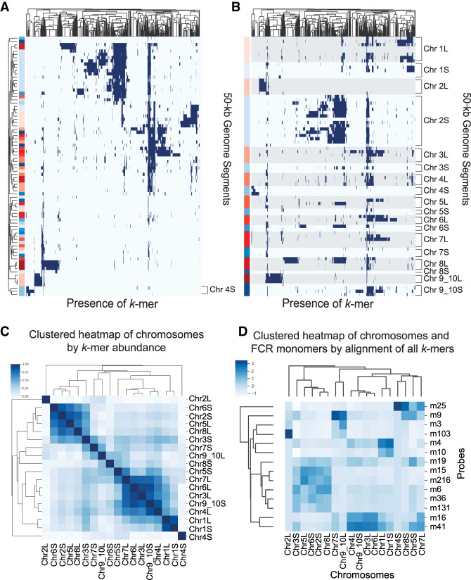
Figure 4. Assignment of FCR monomers to chromosomes by k-mer content. (A) Clustered heat map showing the presence (blue) or absence (white) of individual enriched k-mers on each centromeric genome segment. Both rows and columns are clustered to show k-mers and segments that display similar distributions. Genome segments, on the y-axis, are labeled on the left side indicating the L subgenome (blue), S subgenome (red). (B) Similar to A, but the genome segments, y-axis, are not ordered based on similar k-mer content and are instead listed by chromosome. L subgenome chromosomes are shaded with gray for clarity. (C) Clustered heat map of chromosomes by abundance of Cenpa-enriched k-mers. By combining 50-kb genome segments from each chromosome, an array of counts for each k-mer was used to generate a Euclidean distance between chromosomes used for clustering. Coloring of heat map is (1 − Euclidean distance). (D) Clustered heat map of counts reported from Bowtie of the number of times any k-mer from each FCR monomer aligns to each chromosomal contig.
Akiyoshi,
Tension directly stabilizes reconstituted kinetochore-microtubule attachments.
2010,
Pubmed Benson,
Tandem repeats finder: a program to analyze DNA sequences.
1999,
Pubmed Desai,
A method that allows the assembly of kinetochore components onto chromosomes condensed in clarified Xenopus egg extracts.
1997,
Pubmed
,
Xenbase Edwards,
Identification of xenopus CENP-A and an associated centromeric DNA repeat.
2005,
Pubmed
,
Xenbase Foley,
Microtubule attachment and spindle assembly checkpoint signalling at the kinetochore.
2013,
Pubmed French,
Xenopus laevis M18BP1 Directly Binds Existing CENP-A Nucleosomes to Promote Centromeric Chromatin Assembly.
2017,
Pubmed
,
Xenbase Fu,
CD-HIT: accelerated for clustering the next-generation sequencing data.
2012,
Pubmed Grant,
FIMO: scanning for occurrences of a given motif.
2011,
Pubmed Guse,
In vitro centromere and kinetochore assembly on defined chromatin templates.
2011,
Pubmed
,
Xenbase Harrington,
Formation of de novo centromeres and construction of first-generation human artificial microchromosomes.
1997,
Pubmed Hayden,
Composition and organization of active centromere sequences in complex genomes.
2012,
Pubmed Hayden,
Sequences associated with centromere competency in the human genome.
2013,
Pubmed Heger,
GAT: a simulation framework for testing the association of genomic intervals.
2013,
Pubmed Hyman,
Microtubule-motor activity of a yeast centromere-binding protein complex.
1992,
Pubmed Kasinathan,
Non-B-Form DNA Is Enriched at Centromeres.
2018,
Pubmed Kokot,
KMC 3: counting and manipulating k-mer statistics.
2017,
Pubmed Langmead,
Fast gapped-read alignment with Bowtie 2.
2012,
Pubmed Langmead,
Ultrafast and memory-efficient alignment of short DNA sequences to the human genome.
2009,
Pubmed Logsdon,
Human Artificial Chromosomes that Bypass Centromeric DNA.
2019,
Pubmed Manuelidis,
Complex and simple sequences in human repeated DNAs.
1978,
Pubmed McDermid,
Isolation and characterization of an alpha-satellite repeated sequence from human chromosome 22.
1986,
Pubmed McNulty,
Alpha satellite DNA biology: finding function in the recesses of the genome.
2018,
Pubmed Melters,
Comparative analysis of tandem repeats from hundreds of species reveals unique insights into centromere evolution.
2013,
Pubmed Miga,
Centromere reference models for human chromosomes X and Y satellite arrays.
2014,
Pubmed Milks,
Dissection of CENP-C-directed centromere and kinetochore assembly.
2009,
Pubmed
,
Xenbase Moree,
CENP-C recruits M18BP1 to centromeres to promote CENP-A chromatin assembly.
2011,
Pubmed
,
Xenbase Musacchio,
A Molecular View of Kinetochore Assembly and Function.
2017,
Pubmed Ng,
Mutational and in vitro protein-binding studies on centromere DNA from Saccharomyces cerevisiae.
1987,
Pubmed Ngan,
The centromere enhancer mediates centromere activation in Schizosaccharomyces pombe.
1997,
Pubmed Ohzeki,
CENP-B box is required for de novo centromere chromatin assembly on human alphoid DNA.
2002,
Pubmed Ohzeki,
Genetic and epigenetic regulation of centromeres: a look at HAC formation.
2015,
Pubmed Peacock,
The organization of highly repeated DNA sequences in Drosophila melanogaster chromosomes.
1974,
Pubmed Ramírez,
deepTools2: a next generation web server for deep-sequencing data analysis.
2016,
Pubmed Ramírez,
High-resolution TADs reveal DNA sequences underlying genome organization in flies.
2018,
Pubmed Rudd,
Sequence organization and functional annotation of human centromeres.
2003,
Pubmed Seibt,
FlexiDot: highly customizable, ambiguity-aware dotplots for visual sequence analyses.
2018,
Pubmed Session,
Genome evolution in the allotetraploid frog Xenopus laevis.
2016,
Pubmed
,
Xenbase Sorger,
Factors required for the binding of reassembled yeast kinetochores to microtubules in vitro.
1994,
Pubmed Sullivan,
Genomic size of CENP-A domain is proportional to total alpha satellite array size at human centromeres and expands in cancer cells.
2011,
Pubmed Sullivan,
α satellite DNA variation and function of the human centromere.
2017,
Pubmed Sun,
Molecular structure of a functional Drosophila centromere.
1997,
Pubmed Sun,
Sequence analysis of a functional Drosophila centromere.
2003,
Pubmed Zasadzińska,
Orchestrating the Specific Assembly of Centromeric Nucleosomes.
2017,
Pubmed