Click here to close
Hello! We notice that you are using Internet Explorer, which is not supported by Xenbase and may cause the site to display incorrectly.
We suggest using a current version of Chrome,
FireFox, or Safari.
???displayArticle.abstract???
The optokinetic reflex is a closed-loop gaze-stabilizing ocular motor reaction that minimizes residual retinal image slip during vestibulo-ocular reflexes. In experimental isolation, the reflex is usually activated by motion of an achromatic large-field visual background with strong influence of radiance contrast on visual motion estimation and behavioral performance. The presence of color in natural environments, however, suggests that chromatic cues of visual scenes provide additional parameters for image motion detection. Here, we employed Xenopus laevis tadpoles to study the influence of color cues on the performance of the optokinetic reflex and multi-unit optic nerve discharge during motion of a large-field visual scene. Even though the amplitude of the optokinetic reflex decreases with smaller radiance contrast, considerable residual eye movements persist at the 'point of equiluminance' of the colored stimuli. Given the color motion preferences of individual optic nerve fibers, the underlying computation potentially originates in retinal circuits. Differential retinal ganglion cell projections and associated ocular motor signal transformation might further reinforce the color dependency in conceptual correspondence with head/body optomotor signaling. Optokinetic reflex performance under natural light conditions is accordingly influenced by radiance contrast as well as by the color composition of the moving visual scene.
CRC 870 Deutsche Forschungsgemeinschaft, STR 478/3-1 Deutsche Forschungsgemeinschaft, GL 342/2-1 Deutsche Forschungsgemeinschaft, BT-1 Bernstein Center for Computational Neuroscience Munich
Figure 1. Color patterns and wavelength spectrum of large-field visual motion stimuli. (A) Schematics of color motion stimuli with blackâwhite (A1), blackâblue (A2), blackâred (A3) and redâblue (A4) vertical stripes that were projected onto a cylindrical screen around the centered semi-intact preparation of a Xenopus tadpole. (B) Spectra of white, black, blue and red light emitted by the projectors at maximal intensity. (C) Graph depicting the method to identify the point of equiluminance; note that the intensity of the blue stripes was held constant, whereas the intensity of the red stripes was gradually altered. Figure assembled with Affinity Designer (version 1.8.3).
Figure 2. Color information contributes to large-field visual motion-induced eye movements of semi-intact preparations of Xenopus tadpoles. (A) Representative movements of the left (le) and right (ri) eye (position, black traces) evoked by alternating motion of a red-blue vertical striped pattern at constant velocity (±â10°/s; red trace). (B) Typical examples of eye movements in a given preparation (position, black traces) evoked by alternating motion of a blackâwhite, blackâblue, blackâred and redâblue vertical striped pattern (see color-code) at constant velocity (±â10°/s; red traces). (C) Individual (grey traces) and averaged (black trace; nâ=â34) normalized OKR amplitudes evoked by a red-blue vertical striped motion pattern as function of the radiance of the red stripes; the inset illustrates a typical example of residual eye movements at the POE. (D) Bar plot depicting the response amplitude evoked by chromatic stimuli (CR) at the POE, determined individually for each animal, and control baseline amplitude (Grey). **, pâ<â0.01 (paired t-test). Figure assembled with Affinity Designer (version 1.8.3).
Figure 3. Color-dependent differential OKR performance of semi-intact preparations of Xenopus tadpoles. (A) Bar plot depicting the relative OKR amplitude for large-field visual motion stimuli with different color combinations; note the larger responses when black stripes were paired with blue or red compared to black–white stripes; ***, p < 0.0001 (n = 34; Mann–Whitney U-test). (B) Scatter plot depicting relative chromatic response (OKR amplitude at POE; see “Methods”) magnitudes (n = 34 animals) as function of the difference in amplitude between the conditions: red–black and white–black (B1) and blue–black and white–black (B3); (B2) illustrates the difference in response magnitudes between blue–black and white–black (x-axis) and red–black and white–black (y-axis); despite the mathematical coupling, there is a significant correlation between blue/white and red/white response magnitudes (expected correlation due to coupling: ρ = 0.48). Figure assembled with Affinity Designer (version 1.8.3).
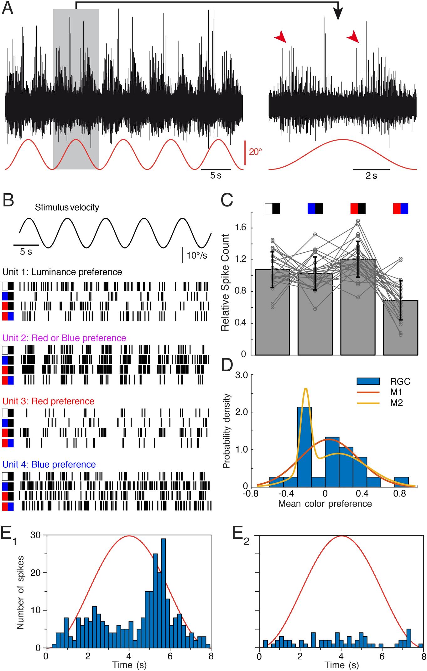
Figure 4. Retinal ganglion cell spike discharge during visual image motion stimulation with different color combinations in isolated optic nervesâeyes of Xenopus tadpoles. (A) Representative multi-unit spike discharge of the optic nerve in response to large-field visual motion stimulation with a blackâwhite striped vertical pattern (red trace); the trace on the right is a magnified view of a single motion cycle (grey area) of the trace on the left; note the bidirectional velocity sensitivity (red arrow heads). (B) Raster plot of spike trains of four isolated individual units with different radiance or color preferences; units respond preferentially to high radiance contrast (unit 1), to blue or red versus black (unit 2) or to red or blue stimulus combinations (units 3 and 4). (C) Bar plot depicting relative spike counts of all isolated units (nâ=â25) during visual motion stimulation with different color combinations (icons on top). (D) Histogram of color preferences of nâ=â25 individual retinal ganglion cell units (RGC, blue). Negative color preference indicates preferential responses to achromatic stimuli, positive values indicate larger responses to single-colored visual motion. Red and yellow curves depict distributions from Gaussian mixture models with one (red, M1) or two (yellow, M2) components fitted to the data. (E) Peri-stimulus time histogram of the average spike discharge (200 ms bin width) over a single image motion cycle at 0.125 Hz (8 s) of two single units (E1,E2) at the POE; note the residual directional response of the unit in (E1); red sinusoids represent stimulus cycles. Figure assembled with Affinity Designer (version 1.8.3).
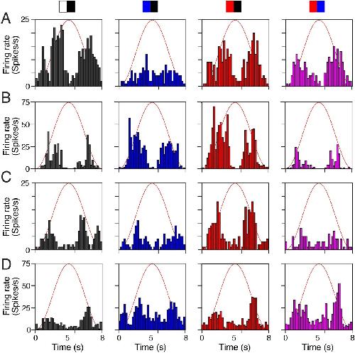
Figure 5. Peri-stimulus time histogram of retinal ganglion cell activity in isolated optic nervesâeyes of Xenopus tadpoles. (AâD) Peri-stimulus time histogram of the average spike discharge (200 ms bin width) over a single image motion cycle at 0.125 Hz (8 s) of the four units with different radiance or color preferences depicted in Fig. 4B as units 1â4; units respond preferentially to high radiance contrast (A), to blue or red versus black (B) or to red or blue stimulus combinations (C,D); black/white and color stripe combinations are indicated by the icons above the top row; red sinusoids represent stimulus cycles. Figure assembled with Affinity Designer (version 1.8.3).
Beck,
Instrumentation for measuring oculomotor performance and plasticity in larval organisms.
2004, Pubmed,
Xenbase
Beck,
Instrumentation for measuring oculomotor performance and plasticity in larval organisms.
2004,
Pubmed
,
Xenbase Bollmann,
The Zebrafish Visual System: From Circuits to Behavior.
2019,
Pubmed Cavanagh,
Perceived velocity of moving chromatic gratings.
1984,
Pubmed Cavanagh,
The contribution of color to motion in normal and color-deficient observers.
1991,
Pubmed Cochran,
Basic optokinetic-ocular reflex pathways in the frog.
1984,
Pubmed Cohen,
Quantitative analysis of the velocity characteristics of optokinetic nystagmus and optokinetic after-nystagmus.
1977,
Pubmed Collewijn,
Optokinetic eye movements in the rabbit: input-output relations.
1969,
Pubmed Dieringer,
Compensatory head and eye movements in the frog and their contribution to stabilization of gaze.
1982,
Pubmed Dietrich,
Functional Organization of Vestibulo-Ocular Responses in Abducens Motoneurons.
2017,
Pubmed
,
Xenbase Dobkins,
The use of chromatic information for motion segmentation: differences between psychophysical and eye-movement measures.
2008,
Pubmed Dobkins,
What happens if it changes color when it moves?: the nature of chromatic input to macaque visual area MT.
1994,
Pubmed Donner,
A frog's eye view: Foundational revelations and future promises.
2020,
Pubmed Gegenfurtner,
Interaction of motion and color in the visual pathways.
1996,
Pubmed Gegenfurtner,
Cortical mechanisms of colour vision.
2003,
Pubmed Gravot,
It's not all black and white: visual scene parameters influence optokinetic reflex performance in Xenopus laevis tadpoles.
2017,
Pubmed
,
Xenbase Knorr,
I spy with my little eye: a simple behavioral assay to test color sensitivity on digital displays.
2018,
Pubmed
,
Xenbase Krauss,
Wavelength dependence of the optomotor response in zebrafish (Danio rerio).
2003,
Pubmed Livingstone,
Psychophysical evidence for separate channels for the perception of form, color, movement, and depth.
1987,
Pubmed Lu,
The functional architecture of human visual motion perception.
1995,
Pubmed Malik,
Automatic threshold optimization in nonlinear energy operator based spike detection.
2016,
Pubmed Matsuura,
Contribution of color signals to ocular following responses.
2016,
Pubmed Orger,
Channeling of red and green cone inputs to the zebrafish optomotor response.
2005,
Pubmed Packer,
Characterization and use of a digital light projector for vision research.
2001,
Pubmed Ramlochansingh,
Efficacy of tricaine methanesulfonate (MS-222) as an anesthetic agent for blocking sensory-motor responses in Xenopus laevis tadpoles.
2014,
Pubmed
,
Xenbase Raphan,
Velocity storage in the vestibulo-ocular reflex arc (VOR).
1979,
Pubmed Rinner,
Contrast sensitivity, spatial and temporal tuning of the larval zebrafish optokinetic response.
2005,
Pubmed Robinson,
The use of control systems analysis in the neurophysiology of eye movements.
1981,
Pubmed Röhlich,
Photoreceptor cells in the Xenopus retina.
2000,
Pubmed
,
Xenbase Rothman,
Color and intensity discrimination in Xenopus laevis tadpoles.
2016,
Pubmed
,
Xenbase Rouder,
Default Bayes Factors for Model Selection in Regression.
2012,
Pubmed Schaerer,
Motion detection in goldfish investigated with the optomotor response is "color blind".
1996,
Pubmed Seymour,
Coding and binding of color and form in visual cortex.
2010,
Pubmed Straka,
Basic organization principles of the VOR: lessons from frogs.
2004,
Pubmed Wang,
Parallel Channels for Motion Feature Extraction in the Pretectum and Tectum of Larval Zebrafish.
2020,
Pubmed Yamaguchi,
Motion vision is independent of color in Drosophila.
2008,
Pubmed