Click here to close
Hello! We notice that you are using Internet Explorer, which is not supported by Xenbase and may cause the site to display incorrectly.
We suggest using a current version of Chrome,
FireFox, or Safari.
Gene
2021 Jun 30;787:145647. doi: 10.1016/j.gene.2021.145647.
Show Gene links
Show Anatomy links
N-terminal region of RecQ4 inhibits non-homologous end joining and chromatin association of the Ku heterodimer in Xenopus egg extracts.
Tsuyama T, Fujita K, Sasaki R, Hamanaka S, Sotoyama Y, Ogawa A, Kusuzaki K, Azuma Y, Tada S.
???displayArticle.abstract??? RecQ4, a member of the RecQ helicase family, is required for the maintenance of genome integrity. RecQ4 has been shown to promote the following two DNA double-strand break (DSB) repair pathways: non-homologous end joining (NHEJ) and homologous recombination (HR). However, its molecular function has not been fully elucidated. In the present study, we aimed to investigate the role of RecQ4 in NHEJ using Xenopus egg extracts. The N-terminal 598 amino acid region of Xenopus RecQ4 (N598), which lacks a central helicase domain and a downstream C-terminal region, was added to the extracts and its effect on the joining of DNA ends was analyzed. We found that N598 inhibited the joining of linearized DNA ends in the extracts. In addition, N598 inhibited DSB-induced chromatin binding of Ku70, which is essential for NHEJ, while the DSB-induced chromatin binding of the HR-associated proteins, replication protein A (RPA) and Rad51, increased upon the addition of N598. These results suggest that RecQ4 possibly influences the choice of the DSB repair pathway by influencing the association of the Ku heterodimer with the DNA ends.
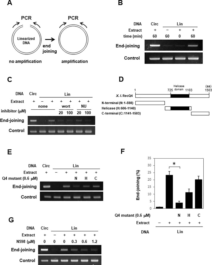
Fig. 1. N598 inhibited end-joining reaction in Xenopus egg extracts. (A) Schematic diagram of end-joining assay. (B) Circular plasmid DNA (Circ) or linearized plasmid DNA (Lin) was added to Xenopus egg extracts or buffer and incubated for 0 or 60 min. After incubation, DNA was purified and subjected to PCR analysis (End-joining). A part of β-lactamase gene on the plasmid was also amplified as the control (Control). (C) End-joining assay was performed after incubation of linearized DNA with the extracts for 60 min in the presence of DNA-dependent protein kinase (DNA-PK) inhibitors. wort; wortmannin, NU; NU-7441 (D) Schematic representation of Xenopus (X. l.) RecQ4 constructs. (E) End-joining assay was performed after incubation of linearized DNA with the extracts for 60 min in the presence of 0.6 μM of RecQ4 N-terminal region (N), helicase region (H), or C-terminal region (C). (F) Band intensities of three independent end-joining assays, as shown in (E) were measured using Image J, and the results were normalized to the value for the control. End-joining activities were calculated as percentage of activity relative to that for circular DNA and are shown as mean ± standard error. *P < 0.05 (G) End-joining assay was performed after the incubation of linearized DNA with the extracts for 60 min in the presence of N598 at the indicated concentration.
Fig. 2. The effect of N598 on double-strand break (DSB)-induced chromatin binding of DSB repair-related proteins. (A) (left panel) Sperm nuclei were incubated for 20 min with Xenopus egg extracts supplemented with geminin. After incubation, Mcm4 in the chromatin fraction was detected by western blotting. (right panel) Sperm nuclei were added to Xenopus egg extracts supplemented with geminin and incubated for 60 min in the presence or absence of EcoRI. After incubation, RecQ4, Ku70, Rad51, and Rpa30 in the chromatin fractions are detected by western blotting. (B, C) Sperm nuclei were added to the extracts supplemented with geminin, EcoRI, and indicated concentrations of N598. After 60 min incubation, RecQ4, N598, Ku70, and Rad51 in the chromatin fractions are detected by western blotting. (D) Results of an end-joining assay performed after incubation of linearized DNA with the extracts for 60 min in the presence of N598 at the indicated concentrations. (E) GST-N598, GST, and His-FLAG-Ku70 were mixed as indicated and incubated for 20 min, followed by GST-pull down assay. Ku70, GST-N598, and GST in the reaction mixture (Input) or the fraction bound to glutathione-sepharose (Pull down) are detected by western blotting. GST, glutathione S-transferase.
Fig. 3. The effect of N598 on the chromatin binding of RecQ4 and Ku70. (A) Sperm nuclei were added to the extracts supplemented with EcoRI and incubated for indicated periods in the presence or absence of N598 (100 nM). Then, endogenous RecQ4, N598, and Ku70 in the chromatin fractions are detected. A nonspecific band is indicated by an asterisk. (B) Sperm nuclei were incubated in the extracts supplemented with or without geminin (Gem) and EcoRI for 45 min in the presence or absence of N598 (100 nM). After the incubation, chromatin fractions were isolated and endogenous RecQ4 and N598 in the chromatin fractions are detected.
Fig. 4. N598 inhibited the chromatin binding of Ku70 in a manner dependent on ATM kinase activity. (A) Sperm nuclei were added to the extracts supplemented with geminin and EcoRI, and incubated with wortmannin (100 μM) and/or N598 (50 nM) for 60 min. After incubation, chromatin fractions were isolated and endogenous RecQ4, N598, and Ku70 in the chromatin fractions are detected. (B) Sequence alignment of the putative phosphorylation sites of human (H.s.) and Xenopus (X. l.) Ku70. Mutated residues in Ku70PA are indicated. Asterisks indicate reported phosphorylation sites in human Ku70 (see text). (C) Sperm nuclei were added to the extracts supplemented with geminin, EcoRI, and FLAG-tagged Ku70PA (25 nM), and incubated with the indicated concentration of N598 for 60 min. After incubation, chromatin fractions were isolated and chromatin-bound proteins are detected. (D) Sperm nuclei were incubated in extracts supplemented with EcoRI and the indicated concentration of NU-7441, KU-55933, or wortmannin (100 μM) in the presence or absence of N598 (50 nM) for 60 min. After incubation, chromatin fractions were isolated, and chromatin-bound proteins were detected.