XB-ART-57992
PLoS Genet
2021 Apr 01;174:e1009112. doi: 10.1371/journal.pgen.1009112.
Show Gene links
Show Anatomy links
Functional assessment of the "two-hit" model for neurodevelopmental defects in Drosophila and X. laevis.
Pizzo L, Lasser M, Yusuff T, Jensen M, Ingraham P, Huber E, Singh MD, Monahan C, Iyer J, Desai I, Karthikeyan S, Gould DJ, Yennawar S, Weiner AT, Pounraja VK, Krishnan A, Rolls MM, Lowery LA, Girirajan S.
???displayArticle.abstract???
We previously identified a deletion on chromosome 16p12.1 that is mostly inherited and associated with multiple neurodevelopmental outcomes, where severely affected probands carried an excess of rare pathogenic variants compared to mildly affected carrier parents. We hypothesized that the 16p12.1 deletion sensitizes the genome for disease, while "second-hits" in the genetic background modulate the phenotypic trajectory. To test this model, we examined how neurodevelopmental defects conferred by knockdown of individual 16p12.1 homologs are modulated by simultaneous knockdown of homologs of "second-hit" genes in Drosophila melanogaster and Xenopus laevis. We observed that knockdown of 16p12.1 homologs affect multiple phenotypic domains, leading to delayed developmental timing, seizure susceptibility, brain alterations, abnormal dendrite and axonal morphology, and cellular proliferation defects. Compared to genes within the 16p11.2 deletion, which has higher de novo occurrence, 16p12.1 homologs were less likely to interact with each other in Drosophila models or a human brain-specific interaction network, suggesting that interactions with "second-hit" genes may confer higher impact towards neurodevelopmental phenotypes. Assessment of 212 pairwise interactions in Drosophila between 16p12.1 homologs and 76 homologs of patient-specific "second-hit" genes (such as ARID1B and CACNA1A), genes within neurodevelopmental pathways (such as PTEN and UBE3A), and transcriptomic targets (such as DSCAM and TRRAP) identified genetic interactions in 63% of the tested pairs. In 11 out of 15 families, patient-specific "second-hits" enhanced or suppressed the phenotypic effects of one or many 16p12.1 homologs in 32/96 pairwise combinations tested. In fact, homologs of SETD5 synergistically interacted with homologs of MOSMO in both Drosophila and X. laevis, leading to modified cellular and brain phenotypes, as well as axon outgrowth defects that were not observed with knockdown of either individual homolog. Our results suggest that several 16p12.1 genes sensitize the genome towards neurodevelopmental defects, and complex interactions with "second-hit" genes determine the ultimate phenotypic manifestation.
???displayArticle.pubmedLink??? 33819264
???displayArticle.pmcLink??? PMC8049494
???displayArticle.link??? PLoS Genet
???displayArticle.grants??? [+]
R01 GM085115 NIGMS NIH HHS , R01 MH109651 NIMH NIH HHS, R01 GM121907 NIGMS NIH HHS , T32 GM102057 NIGMS NIH HHS
Species referenced: Xenopus laevis
Genes referenced: arid1b cacna1a cbl cdr2 dscam eef2k gjb2 lgals4.2 mosmo ncbp2 polr3e polr3e.2 ppp4c pten setd5 trrap ube3a uqcrc2 vwa3a
GO keywords: forebrain development [+]
???displayArticle.morpholinos??? cdr2 MO1 mosmo MO1 mosmo MO2 polr3e MO1 setd5 MO1 uqcrc2 MO1 uqcrc2 MO2
???displayArticle.disOnts??? intellectual disability
Phenotypes: Xla Wt + cdr2 MO(Fig. 2 G H) [+]
Xla Wt + cdr2 MO(Fig. S 5 A)
Xla Wt + mosmo MO(Fig. 2 G J)
Xla Wt + mosmo MO(Fig. G H J)
Xla Wt + mosmo MO(Fig. S 5 A)
Xla Wt + mosmo MO(Fig. S 5 C)
Xla Wt + mosmo MO + polr3e MO(Fig. 3 F)
Xla Wt + mosmo MO + setd5 MO(Fig. 6 C)
Xla Wt + polr3e MO(Fig. 2 G H J)
Xla Wt + polr3e MO(Fig. 2 G J)
Xla Wt + polr3e MO(Fig. S 5 A)
Xla Wt + polr3e MO(Fig. S 5 C)
Xla Wt + setd5 MO + polr3e MO(Fig. S 20 A)
Xla Wt + mosmo MO(Fig. 2 G J)
Xla Wt + mosmo MO(Fig. G H J)
Xla Wt + mosmo MO(Fig. S 5 A)
Xla Wt + mosmo MO(Fig. S 5 C)
Xla Wt + mosmo MO + polr3e MO(Fig. 3 F)
Xla Wt + mosmo MO + setd5 MO(Fig. 6 C)
Xla Wt + polr3e MO(Fig. 2 G H J)
Xla Wt + polr3e MO(Fig. 2 G J)
Xla Wt + polr3e MO(Fig. S 5 A)
Xla Wt + polr3e MO(Fig. S 5 C)
Xla Wt + setd5 MO + polr3e MO(Fig. S 20 A)
???attribute.lit??? ???displayArticles.show???
|
|
Fig 1. Strategy to evaluate the individual contributions of homologs of 16p12.1 genes and their interactions with âsecond-hitâ genes towards neurodevelopmental phenotypes. (A) Ideogram of human chromosome 16 indicating the deleted region on UCSC genome build GRCh37, hg19 (chr16:21,948,445â22,430,805) (also known as 16p12.2 deletion). Seven protein coding genes are located within the 16p12.1 deletion region, including UQCRC2, PDZD9, MOSMO, VWA3A, EEF2K, POLR3E, and CDR2. Four out of the seven genes are conserved in both Drosophila melanogaster and Xenopus laevis. (B) We performed global and functional domain-specific phenotypic assessment using RNAi lines and tissue-specific knockdown in Drosophila, and morpholino-mediated whole embryo knockdown in X. laevis, to identify individual contributions of 16p12.1 homologs towards different developmental and neuronal features. We next evaluated the effect of pairwise knockdown of 16p12.1 homologs towards eye phenotypes in Drosophila, and brain size and cellular proliferation defects in X. laevis. We characterized 212 interactions between the 16p12.1 homologs and homologs of patient-specific âsecond-hitâ genes identified in children with the deletion, genes within conserved neurodevelopmental pathways, and differentially-expressed genes identified from RNA-seq analysis. We found that homologs of âsecond-hitâ genes participate in complex genetic interactions with 16p12.1 homologs to modulate neurodevelopmental and cellular phenotypes. https://doi.org/10.1371/journal.pgen.1009112.g001 |
|
|
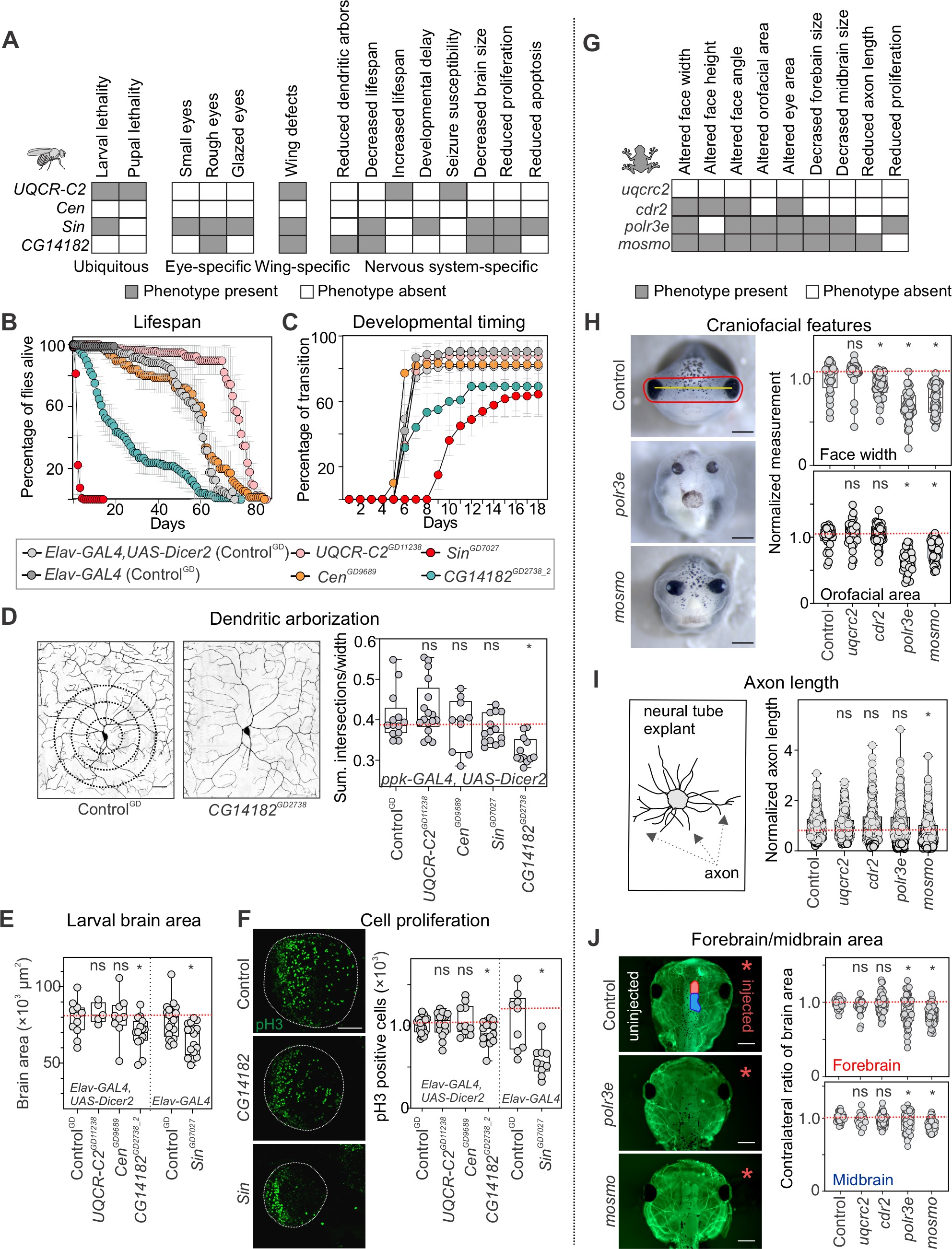
Fig 2. Multiple homologs of 16p12.1 genes contribute to neurodevelopmental defects in Drosophila melanogaster and X. laevis. (A) Schematic showing multiple phenotypes affected by tissue-specific knockdown of individual 16p12.1 homologs in Drosophila melanogaster. Ubiquitous knockdown was achieved with da-GAL4, eye-specific knockdown with GMR-GAL4, wing-specific knockdown with bxMS1096-GAL4, and nervous system-specific with ppk-GAL4 or Elav-GAL4. See S2AâS2C Fig for details on phenotypes observed for individual fly lines. (B) Nervous-system mediated knockdown using Elav-GAL4 with overexpression of Dicer2 at 25°C led to reduced lifespan with knockdown of CG14182GD2738_2 (n = 100, one-way repeat measures ANOVA with post-hoc pairwise t-test, days 6â61, p<0.05) and increased lifespan with knockdown of UQCR-C2GD11238 (n = 120, days 51â81, p<0.05). Elav-GAL4 mediated knockdown of SinGD7027 at RT without overexpression of Dicer2 led to reduced lifespan of adult flies (n = 160, day 1â6, p<0.05). Data represented show mean ± standard deviation of 4â8 independent groups of 20 flies for each line tested. (C) Nervous-system mediated knockdown led to delayed pupariation time and larval lethality for SinGD7027 (n = 180, one-way repeat measures ANOVA with post-hoc pairwise t-test, days 6â18, p<0.05) and partial larval lethality for CG14182GD2738_2 (n = 120, days 7â11, p<0.05). Data represented show mean ± standard deviation of 4â9 independent groups of 30 larvae for each line tested. (D) Knockdown of 16p12.1 homologs in sensory class IV dendritic arborization neurons using ppk-GAL4 with overexpression of Dicer2 showed reduced complexity of dendritic arbors (measured as sum of intersections normalized to width) for CG14182GD2738 (n = 12, two-tailed Mann-Whitney, *p = 5.35 Ã10â5). Scale bar represents 25 μm. (E) Third instar larvae with nervous system-specific knockdown of 16p12.1 homologs showed reduced brain area for CG14182GD2738_2 (n = 15, two-tailed Mann-Whitney, *p = 0.047) and SinGD7027 (n = 17, *p = 0.001). (F) Developing third instar larvae with knockdown of CG14182GD2738_2 (n = 15, two-tailed Mann-Whitney, *p = 0.026) and SinGD7027 (n = 10, *p = 9.74Ã10â4) showed reduced number of phosphorylated Histone-3 (pH3) positive cells in the brain lobe (green). Scale bar represents 50 μm. All control data for Drosophila represents phenotypes observed for the GD VDRC control (ControlGD) crossed with the indicated tissue-specific GAL4 driver. (G) Schematic showing the phenotypes observed with knockdown of 16p12.1 homologs in X. laevis. (H) Representative images of tadpoles injected with control morpholino, indicating facial landmarks for face width (yellow) and orofacial area (red), and tadpoles with knockdown of polr3e and mosmo. Knockdown of cdr2 (n = 54, two-tailed studentâs t-test, *p = 7.75 Ã10â4), polr3e (n = 37, *p = 1.97 Ã10â13) and mosmo (n = 50, *p = 1.36 Ã10â11) led to decreased face width, while knockdown of polr3e (*p = 3.29 Ã10â16) and mosmo (*p = 1.47 Ã10â8) led to decreased orofacial area. All measures were normalized to their respective control injected with the same morpholino amount. Scale bar represents 500 μm. (I) Strong knockdown of mosmo led to decreased axon length in neural tube explants (n = 566, two-tailed studentâs t-test, *p = 7.40 Ã10â12). All measures were normalized to their respective control injected with the same morpholino amount. Representative schematic for axon length measurements is shown on the left. (J) Representative images show forebrain (red on control image) and midbrain (blue) areas of the side injected with morpholino (right, red asterisk), which were normalized to the uninjected side (left). Strong knockdown of mosmo (n = 67, two-tailed studentâs t-test, *p<3.07Ã10â13) and polr3e (n = 48, *p<7.39Ã10â4) led to decreased midbrain and forebrain area of X. laevis tadpoles (stained with tubulin). Scale bar represents 500 μm. In all cases, X. laevis data represents strong knockdown of the 16p12.1 homologs, except for cdr2, which showed lethality and is represented with partial knockdown. All control data for X. laevis represents controls injected with the highest amount of morpholino (50 ng, see S5 Fig). Boxplots represent all data points with median, 25th and 75th percentiles, and red dotted lines indicate the control median. Statistical details, including sample size, confidence intervals, and p-values, are provided in S6 File. A list of full genotypes for fly crosses used in these experiments is provided in S1 File. https://doi.org/10.1371/journal.pgen.1009112.g002 |
|
|
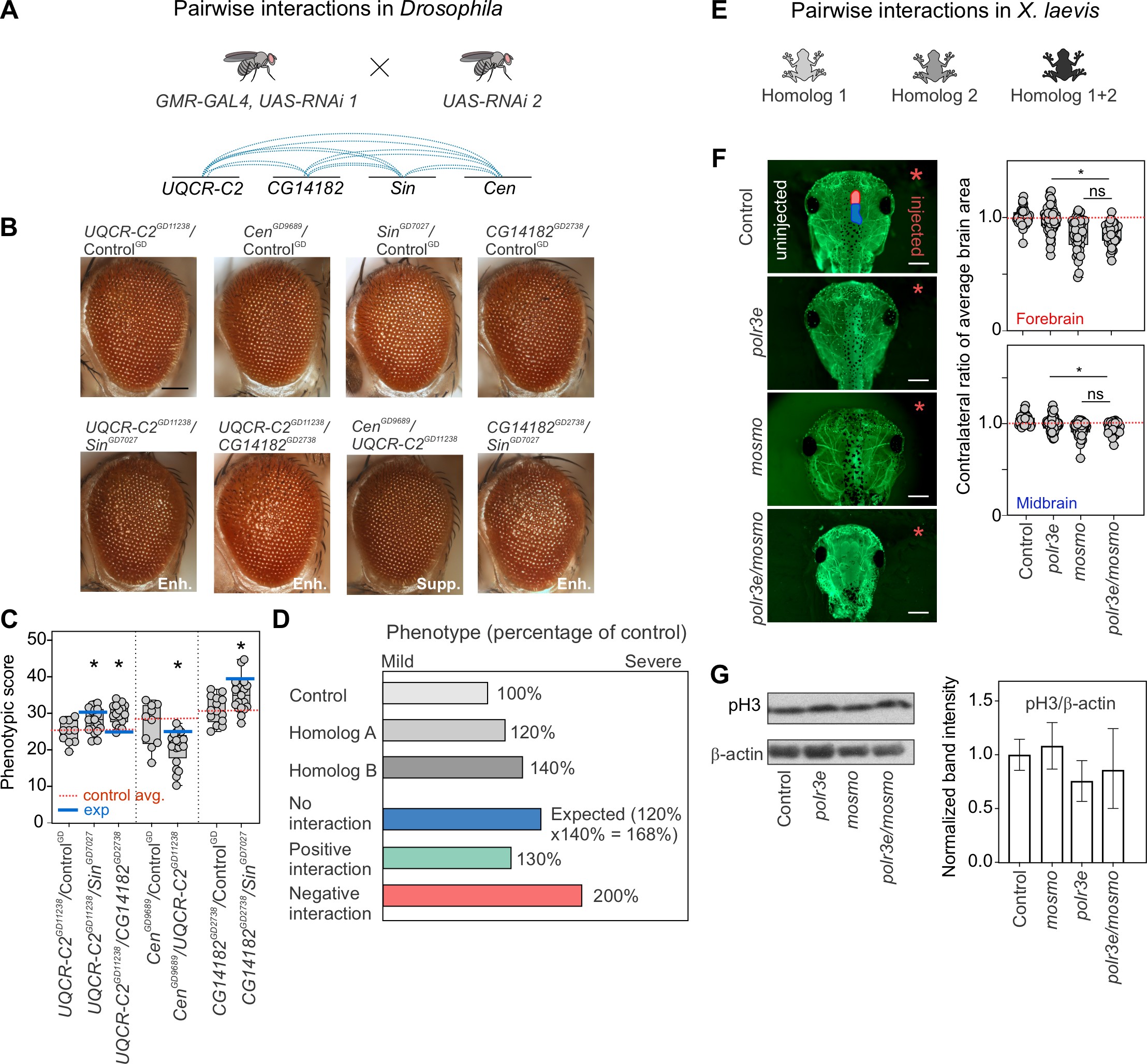
Fig 3. Homologs of 16p12.1 genes contribute towards neurodevelopmental defects through weak genetic interactions and combined independent effects. (A) We generated eye-specific GMR-GAL4 recombinant lines for the four 16p12.1 homologs to test a total of twelve pairwise interactions for modulation of eye defects. (B) Representative brightfield images of Drosophila adult eyes for recombinant lines of 16p12.1 homologs crossed with RNAi lines for the other homologs, which show enhancement (Enh.) or suppression (Supp.) of the phenotypes observed with crosses with control. Scale bar represents 100 μm. (C) Simultaneous knockdown of UQCR-C2GD11238 with CG14182GD2738 (n = 18, two-tailed Mann-Whitney with Benjamini-Hochberg correction, *p = 0.002) or SinGD7027 (n = 19, *p = 0.023) led to a significant enhancement in the eye phenotype (measured using Flynotyper scores) compared to knockdown of UQCR-C2GD11238 alone. Similarly, simultaneous knockdown of CG14182GD2738 with SinGD7027 (n = 19, *p = 0.021) enhanced the eye phenotype observed for CG14182GD2738 alone. Simultaneous knockdown of CenGD9689 with UQCR-C2GD11238 (n = 20, *p = 0.023) led to a milder suppression of the eye phenotype compared to knockdown of CenGD9689 alone. Double knockdowns were compared to the recombinant lines of the 16p12.1 homologs crossed with wild-type controls for the second 16p12.1 homolog. Note that only experiments with ControlGD are represented here; see S8 Fig for results from other lines with KK and BL controls. (D) We applied a multiplicative model to identify the nature of combinatorial effects for the pairwise knockdowns tested. The expected phenotype from simultaneous knockdown of homolog A and homolog B, or when the combined effect indicates no genetic interaction (in blue), was calculated as the product of the normalized phenotypic scores (i.e. percentage of control) observed from knockdown of individual genes. Positive or alleviating genetic interactions were identified for combinations where the observed phenotype was significantly milder than expected (in green), while negative or aggravating interactions were identified when the combined phenotypes were significantly more severe than expected (in red). One-sample Wilcoxon signed rank tests with Benjamini-Hochberg correction for multiple testing were used to identify significant interactions. (E) We generated double knockdowns of 16p12.1 homologs in X. laevis models by co-injecting embryos with morpholinos of two homologs. All double knockdown experiments were performed with partial knockdown of the genes, to avoid potential lethality with stronger knockdown. (F) Representative images of tadpoles stained with anti-tubulin show forebrain (red on control image) and midbrain (blue) areas of the side injected with morpholino (right, red asterisk), which were normalized to the uninjected side (left). Simultaneous knockdown of polr3e and mosmo led to decreased forebrain (n = 36, two-tailed studentâs t-test, *p = 1.10Ã10â9) and midbrain area (*p = 1.98Ã10â7), which showed no differences compared to partial knockdown of mosmo alone. Control data represents control injected with highest amount of morpholino (22ng). Scale bar represents 500 μm. (G) Representative western blots show bands for phosphorylated histone-3 (pH3) and β-actin for the uninjected control, knockdown of polr3e, knockdown of mosmo, and pairwise knockdown of polr3e and mosmo (full western blots are shown in S6 Fig). Bar plot shows intensity of pH3 band normalized to β-actin, with error bars representing mean ± SD. Simultaneous knockdown of polr3e and mosmo does not lead to changes in the proliferation defects observed with knockdown with polr3e alone. Boxplots represent all data points with median, 25th and 75th percentiles, and red dotted lines indicate the control median. Statistical details, including sample size, confidence intervals, and p-values, are provided in S6 File. A list of full genotypes for fly crosses used in these experiments is provided in S1 File. https://doi.org/10.1371/journal.pgen.1009112.g003 |
|
|
Fig 4. Homologs of 16p12.1 genes show complex interactions with conserved neurodevelopmental genes and homologs of patient-specific âsecond-hitâ genes. (A) We evaluated how homologs of genes outside of the CNV region (Gene B), including genes carrying âsecond-hitâ variants in children with the 16p12.1 deletion, genes within conserved neurodevelopmental pathways, and transcriptome targets, affect the phenotypes observed for homologs of 16p12.1 genes. We crossed eye-specific recombinant lines for each homolog with a total of 124 RNAi, mutant or overexpression lines for 76 interacting genes to test a total of 212 pairwise gene combinations. (B) Representative brightfield images of Drosophila adult eyes for recombinant lines of 16p12.1 homologs crossed with background-specific controls (ControlKK, also represented as CKK) or RNAi lines for kis and CG10465, are shown as examples of genetic interactions between the 16p12.1 homologs and homologs of neurodevelopmental genes. Bar plots show normalized phenotypes (median ± interquartile range) for 16p12.1 recombinant lines crossed with background-specific control or with RNAi lines for interacting genes. SinGD7027 negatively interacted with kisKK100890 and led to a more severe phenotype (two-tail one-sample Wilcoxon signed rank test with Benjamini-Hochberg correction, n = 11, *p = 0.012, in red) than expected (in blue) under a multiplicative model. Similarly, CG10465KK105756 negatively interacted with UQCR-C2GD11238 (n = 10, *p = 0.024) and CG14182GD2738 (n = 10, *p = 0.015), leading to more severe eye phenotypes than expected. Phenotypes are represented as percentage of average, i.e. normalized to Flynotyper scores from control flies carrying the same genetic background as the interacting gene. Scale bar represents 100 μm. (C) Heatmaps show interaction scores calculated as the log2 ratio between the average of observed and expected phenotypic scores. Positive scores represent negative aggravating genetic interactions (in red), while negative scores represent positive alleviating interactions (in green). Grey boxes indicate pairwise crosses that were not tested or were not validated by multiple lines. A complete list of interaction scores is provided in S4 File. (D) Scatter plots depict interactions tested for 16p12.1 homologs. The plots show the average phenotypic score of the interacting gene on the x-axis, and the average observed phenotypic score for the pairwise knockdown on the y-axis. The blue line represents the expected phenotypic score of the pairwise knockdown calculated for each 16p12.1 homolog (value of first hit crossed with control, such as UQCR-C2GD11238 à ControlBL), and all possible phenotypic scores (ranging from 0 to 60) of the interacting genes are represented on the x-axis. All positive and negative (validated or potential) interactions are represented in green and red, respectively, and fly lines of genes with no significant interactions are shown in grey. Only lines from the BDSC stock center are represented here; S17 Fig shows scatter plots representing VDRC stock lines. https://doi.org/10.1371/journal.pgen.1009112.g004 |
|
|
Fig 5. Homologs of patient-specific âsecond-hitsâ modulate phenotypes of 16p12.1 homologs. (A) Representative pedigrees of families with 16p12.1 deletion (affected child in black, carrier parent in grey) that were selected to study the effect of homologs (represented within parenthesis) of genes carrying âsecond-hitsâ towards phenotypes of homologs of 16p12.1 genes. (B) Observed phenotypic changes of 16p12.1 homologs by patient-specific âsecond-hitâ homologs. Plots show the changes in Flynotyper scores (mean ± s.d.) for GMR-GAL4 control (grey) or recombinant lines of 16p12.1 homologs crossed with either background-specific control line (left) or with âsecond-hitâ homologs (right). We note that represented changes in Flynotyper scores for CenGD9689/Nrx-1GD14451_2, UQCR-C2GD11238/Zasp52HMJ22168, and SinGD7027/Zasp52HMJ22168 were not validated with multiple RNAi lines for the âsecond-hitâ homolog. Flynotyper values for all the tested pairwise knockdowns are shown in S11âS14 Figs and validated enhancements and suppressions (using Mann-Whitney tests) are shown in S15 and S16 Figs. (C) Representative brightfield adult eye images for pairwise knockdowns that enhanced (Enh.) or suppressed (Supp.) phenotypes of 16p12.1 homologs are shown. Scale bar represents 100 μm. (D) Examples of genetic interactions identified between the 16p12.1 homologs and homologs of patient-specific âsecond-hitâ genes using the multiplicative model. Bar plots show normalized phenotypes (median ± interquartile range) for the 16p12.1 recombinant lines crossed with background-specific controls (ControlGD or ControlBL, also represented as CGD, CBL, respectively) or with RNAi lines for Nrx-1GD14451_2, Cep135GD6121_2, Zasp52HMJ22168, shotHMJ23381, Rpn2HMS0533, Dhc98DMB03402. SinGD7027 negatively interacted with Cep135GD6121_2 and led to a more aggravating phenotype (two-tail one-sample Wilcoxon signed rank test with Benjamini-Hochberg correction, n = 10, *p = 0.012, in red) than expected (in blue) under a multiplicative model, while other examples of pairwise knockdowns with homologs âsecond-hitâ genes shown here led to positive genetic interactions (*p<0.05, in green). Details of number of homologs, fly lines and crosses, as well as a list of full genotypes for all interaction experiments are provided in S1 File. Statistical details, including sample size, confidence intervals, and p-values, are provided in S6 File. https://doi.org/10.1371/journal.pgen.1009112.g005 |
|
|
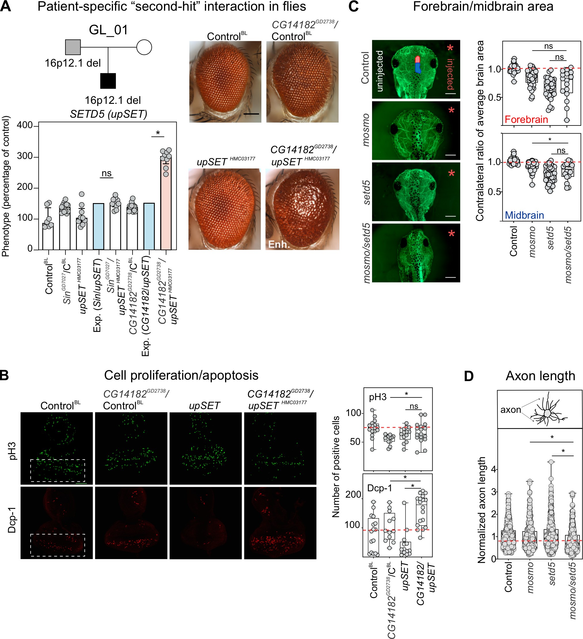
Fig 6. Homolog of SETD5 synergistically interacts with homolog of MOSMO to modify neurodevelopmental defects. (A) Pedigree of a family with 16p12.1 deletion, with the proband also carrying a de novo pathogenic mutation in SETD5. Representative brightfield adult eye images for control and GMR-GAL4 knockdown of CG14182GD2738, upSETHMC03177, and CG14182GD2738/upSETHMC03177 are shown. Data show a negative genetic interaction with simultaneous knockdown of CG14182GD2738 and upSETHMC03177. Bar plots show normalized phenotypes (median ± interquartile range) for recombinant lines of CG14182GD2738 and SinGD7027 crossed with background-specific control (ControlBL, also represented as CBL) or upSETHMC03177. An aggravating phenotype is observed with CG14182GD2738/upSETHMC03177 (two-tailed one-sample Wilcoxon signed rank test with Benjamini-Hochberg correction, n = 9, *p = 0.018, in red) compared with expected (in blue). (B) Representative confocal images of third instar larval eye discs stained with anti-phosphorylated histone-3 (pH3, green) or anti-Dcp-1 (red), markers of cellular proliferation and apoptosis, respectively. Positive pH3 or Dcp-1 cells were quantified posterior to the morphogenetic furrow, indicated by white boxes in left panels. Double knockdown of CG14182GD2738/upSETHMC03177 led to increased pH3 (n = 17, two-tailed Mann-Whitney, *p = 0.046) and Dcp-1 (n = 19, *p = 0.006) positive cells compared to knockdown of CG14182GD2738 alone. The double knockdown also led to increased Dcp-1 positive cells compared to knockdown of upSETHMC03177 alone (*p = 2.19Ã105). Scale bar represents 50 μm. (C) Representative images of tadpoles stained with anti-tubulin show forebrain (red on control image) and midbrain (blue) areas of the side injected with morpholino (right, red asterisk), which were normalized to the uninjected side (left). Partial knockdown of mosmo with setd5 led to a reduction in the midbrain area compared to the knockdown of mosmo alone (n = 16, two-tailed studentâs t-test, *p = 0.047). Control data represents control injected with highest amount of morpholino (22ng). Scale bar represents 500 μm (D) Normalized axon length of X. laevis tadpoles with simultaneous knockdown of mosmo and setd5 led to a significant reduction in axon length that was not observed with partial knockdown of mosmo (n = 438, two-tailed studentâs t-test, *p = 3.34 Ã10â6) or setd5 (*p = 1.86 Ã10â9). All measures were normalized to their respective controls injected with the same morpholino amount (See S20 Fig). Control data represents controls injected with highest amount of morpholino (22ng). All double knockdown experiments were performed with partial knockdown of the genes, to avoid potential lethality with stronger knockdown. Boxplots represent all data points with median, 25th and 75th percentiles, and red dotted lines indicate the control median. A list of full genotypes for fly crosses used in these experiments is provided in S1 File. Statistical details, including sample size, confidence intervals, and p-values, are provided in S6 File. https://doi.org/10.1371/journal.pgen.1009112.g006 |
|
|
Fig 7. Functional relatedness of genes within disease-associated CNV regions correspond with higher pathogenicity. (A) Bar plot shows frequency of reported de novo occurrence of the 16p12.1 deletion [9,11] compared to the autism-associated 16p11.2 deletion [11,74,75]. Schematic shows a model for higher functional connectivity of genes within the 16p11.2 region compared to the 16p12.1 region. Only genes with Drosophila homologs are represented. (B) Phenotypic scores of individual 16p11.2 homologs (grey) are significantly enhanced or suppressed by a second 16p11.2 homolog (orange). In contrast, little variation in phenotypic scores is observed for 16p12.1 homologs (grey) with simultaneous knockdown of another homolog (green). The interacting homologs are labeled as follows: A: Pp4-19C (PPP4C), B: CG17841 (FAM57B), C: coro (CORO1A), D: Ald1 (ALDOA), E: Rph (DOC2A), F: Tao (TAOK2), G: Asph (ASPHD1), H: klp68D (KIF22), I: Pa1 (PAGR1), J: Pis (CDIPT), K: CG10465 (KCTD13), L: CG15309 (YPEL3), M: Doc3, (TBX6), N: rl (MAPK3), W: CG14182 (MOSMO), X: Cen (CDR2), Y: Sin (POLR3E), Z: UQCR-C2 (UQCRC2). (C) Pairwise knockdown of homologs of 16p11.2 genes (n = 27) show a larger magnitude of interactions compared with those among 16p12.1 homologs (n = 5, two-tailed Mann-Whitney test, *p = 0.011). Interaction values of zero (blue shade) represent no interactions, while values above or below zero represent negative (in red) and positive (in green) interactions, respectively. (D) Pairs of 16p11.2 homologs exhibit a higher proportion of shared differentially-expressed genes compared to pairs of 16p12.1 homologs (n = 30 for 16p11.2, n = 12 for 16p12.1, two-tailed Mann-Whitney test, *p = 0.031). (E) Network diagram shows connections between human 16p11.2 or 16p12.1 genes within a brain-specific interaction network. 16p12.1 genes are indicated in green, 16p11.2 genes in orange, connector genes in grey, and connector genes that are intolerant to functional variation (RVIS ⤠20th percentile) in dark green. C16orf92 and C16orf54 for 16p11.2 and PDZD9 for 16p12.1 were not present in the brain network and were therefore excluded from the network analysis. (F) Genes within the 16p11.2 region show higher average pairwise connectivity in a human brain-specific network, measured as the inverse of the shortest paths between two genes, compared to 16p12.1 genes (n = 25 for 16p11.2, n = 6 for 16p12.1, two-tailed Mann-Whitney, *p = 0.036, see S5 File). (G) 16p11.2 connector genes have lower RVIS percentile scores compared to 16p12.1 connector genes (n = 166 for 16p11.2, n = 33 for 16p12.1, two-tailed Mann-Whitney, *p = 0.017, see S5 File). Functionally-intolerant genes are represented in dark green. Boxplots represent all data points with median, 25th and 75th percentiles. Statistical details are provided in S6 File. https://doi.org/10.1371/journal.pgen.1009112.g007 |
|
|
S5 Fig. Decreased dosage of 16p12.1 homologs leads to multiple neurodevelopmental phenotypes in X. laevis. (A) Representative images of tadpoles injected with control morpholino or morpholinos for 16p12.1 homologs, indicating facial landmarks for face width (yellow), height (blue), angle (green), and orofacial (red) and eye (orange) area. Boxplots showing face height, width, angle, and orofacial and eye area of each knockdown compared to its own control. Knockdown of mosmo (n = 50, two-tailed studentâs t-test, *p = 0.010) and cdr2 (n = 54, *p = 3.68Ã10â6) led to increased face height. Knockdown of cdr2 (*p = 7.75 Ã10â4), polr3e (n = 37, *p = 1.97 Ã10â13) and mosmo (*p = 1.36 Ã10â11) led to decreased face width, while knockdown of cdr2 (*p = 1.03Ã10â8), polr3e (*p = 2.73Ã10â4) and mosmo (*p = 3.50Ã10â7) led to decreased face angle. Knockdown of polr3e (*p = 3.29 Ã10â16) and mosmo (*p = 1.47 Ã10â8) led to decreased orofacial area, and knockdown of polr3e (*p = 1.01Ã10â18), mosmo (*p = 7.23Ã10â10) and cdr2 (*p = 0.009) led to decreased eye area. Data represents strong knockdown of the 16p12.1 homologs, except for cdr2, which showed lethality and is shown for partial knockdown. All measures were normalized to their respective control injected with the same morpholino amount. Scale bars represent 500μm. (B) Boxplots showing axon length of each knockdown compared to its own control. Strong knockdown of mosmo led to decreased axon length in neural tube explants (n = 548, two-tailed studentâs t-test, *p = 7.40 Ã10â12), which was rescued by co-injection with overexpressed (OE) mRNA of the gene (n = 566, *p = 4.06Ã10â5). All measures were normalized to their respective control injected with the same morpholino amount. (C) Representative images stained with anti-tubulin show forebrain (red on control image) and midbrain (blue) areas of the side injected with morpholino (right, red asterisk), which were normalized to the uninjected side (left). Partial knockdown of mosmo led to decreased forebrain (n = 47, two tailed studentâs t-test, *p = 1.18Ã10â9) and midbrain (*p = 1.45Ã10â7) area. Graphs represent contralateral ratio of brain area compared to uninjected side of the embryo. Scale bars represent 500μm. All boxplots represent all data points with median, 25th and 75th percentiles. In each case, measurements for each knockdown were compared to controls injected with equal amounts of morpholino. Statistical details, including sample size, confidence intervals, and p-values, are provided in S6 File. https://doi.org/10.1371/journal.pgen.1009112.s005 |
|
|
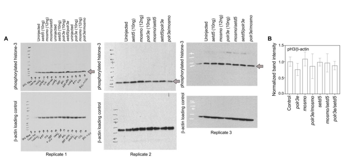
S6 Fig. Whole western blot for phosphorylated histone-3 in X. laevis embryos with knockdown of polr3e, mosmo and setd5. (A) Three replicate western blot experiments were performed. The intensity of bands at 17 kDa, corresponding with pH3 (top, indicated with arrow), were normalized to the β-actin loading control (bottom). (B) Partial knockdown of polr3e shows reduced band intensity with anti-pH3 antibody compared to β-actin loading control. Bar plot represents mean ± SD. https://doi.org/10.1371/journal.pgen.1009112.s006 |
|
|
S20 Fig. setd5 modifies phenotypes observed with knockdown of polr3e and mosmo in X. laevis. (A) Representative images stained with anti-tubulin show forebrain (red on control image) and midbrain (blue) areas of the side injected with morpholino (right, red asterisk), normalized to the uninjected side (left). Simultaneous knockdown of polr3e and setd5 in X. laevis led to decreased forebrain (n = 28, two-tailed studentâs t-test, *p = 6.01Ã10â7) and midbrain area (*p = 1.67Ã10â7) compared to knockdown of polr3e alone, which were not different to the partial knockdown of setd5 alone (p>0.05). Scale bar represents 500 μm. (B) Normalized axon length of X. laevis tadpoles with simultaneous knockdown of mosmo and setd5 showed decreased axon length different from the control injected with 22ng of morpholino (n = 438, two-tailed, studentâs t-test, *p = 2.95Ã10â7) and from individual knockdown of setd5 (*p = 1.86Ã10â9) or mosmo (*p = 3.34Ã10â6), showing a synergistic effect of decreased dosage of the homologs towards neuronal phenotypes. (C) Normalized axon length of X. laevis tadpoles with simultaneous knockdown of polr3e and setd5 showed no change in axon length (two-tailed studentâs t-test, p>0.05). In each case, the individual knockdown was normalized and compared to the control injected with the same amount of morpholino. Boxplots represent all data points with median, 25th and 75th percentiles. Statistical details, including sample size, confidence intervals, and p-values, are provided in S6 File. https://doi.org/10.1371/journal.pgen.1009112.s020 |
References [+] :
Altschul,
Gapped BLAST and PSI-BLAST: a new generation of protein database search programs.
1997, Pubmed
Altschul, Gapped BLAST and PSI-BLAST: a new generation of protein database search programs. 1997, Pubmed
Anders, HTSeq--a Python framework to work with high-throughput sequencing data. 2015, Pubmed
Andrews, The clustering of functionally related genes contributes to CNV-mediated disease. 2015, Pubmed
Baryshnikova, Quantitative analysis of fitness and genetic interactions in yeast on a genome scale. 2010, Pubmed
Bolger, Trimmomatic: a flexible trimmer for Illumina sequence data. 2014, Pubmed
Bowes, Xenbase: gene expression and improved integration. 2010, Pubmed , Xenbase
Branco, Comparative analysis of genetic modifiers in Drosophila points to common and distinct mechanisms of pathogenesis among polyglutamine diseases. 2008, Pubmed
Brand, Targeted gene expression as a means of altering cell fates and generating dominant phenotypes. 1993, Pubmed
Callan, Fragile X protein controls neural stem cell proliferation in the Drosophila brain. 2010, Pubmed
Chen, Neurexin-neuroligin cell adhesion complexes contribute to synaptotropic dendritogenesis via growth stabilization mechanisms in vivo. 2010, Pubmed , Xenbase
Chintapalli, Using FlyAtlas to identify better Drosophila melanogaster models of human disease. 2007, Pubmed
Copeland, Extension of Drosophila life span by RNAi of the mitochondrial respiratory chain. 2009, Pubmed
Cziko, Genetic modifiers of dFMR1 encode RNA granule components in Drosophila. 2009, Pubmed
D'Angelo, Defining the Effect of the 16p11.2 Duplication on Cognition, Behavior, and Medical Comorbidities. 2016, Pubmed
Dixon, Systematic mapping of genetic interaction networks. 2009, Pubmed
Duncan, Assignment of the gene for the core protein II (UQCRC2) subunit of the mitochondrial cytochrome bc1 complex to human chromosome 16p12. 1993, Pubmed
Elena, Test of synergistic interactions among deleterious mutations in bacteria. 1997, Pubmed
Ganetzky, Indirect Suppression Involving Behavioral Mutants with Altered Nerve Excitability in DROSOPHILA MELANOGASTER. 1982, Pubmed
Gatto, GABAergic circuit dysfunction in the Drosophila Fragile X syndrome model. 2014, Pubmed
Gildish, Impaired associative taste learning and abnormal brain activation in kinase-defective eEF2K mice. 2012, Pubmed
Girirajan, Phenotypic variability and genetic susceptibility to genomic disorders. 2010, Pubmed
Girirajan, Phenotypic heterogeneity of genomic disorders and rare copy-number variants. 2012, Pubmed
Girirajan, Human copy number variation and complex genetic disease. 2011, Pubmed
Girirajan, A recurrent 16p12.1 microdeletion supports a two-hit model for severe developmental delay. 2010, Pubmed
Goldberg, How does an axon grow? 2003, Pubmed
Gomez-Roman, Direct activation of RNA polymerase III transcription by c-Myc. 2003, Pubmed
Greene, Understanding multicellular function and disease with human tissue-specific networks. 2015, Pubmed
Grossman, Over-expression of DSCAM and COL6A2 cooperatively generates congenital heart defects. 2011, Pubmed
Grozeva, De novo loss-of-function mutations in SETD5, encoding a methyltransferase in a 3p25 microdeletion syndrome critical region, cause intellectual disability. 2014, Pubmed
Hartman, Principles for the buffering of genetic variation. 2001, Pubmed
Helbig, 15q13.3 microdeletions increase risk of idiopathic generalized epilepsy. 2009, Pubmed
Horn, Mapping of signaling networks through synthetic genetic interaction analysis by RNAi. 2011, Pubmed
Hu, Characterization of human RNA polymerase III identifies orthologues for Saccharomyces cerevisiae RNA polymerase III subunits. 2002, Pubmed
Hu, An integrative approach to ortholog prediction for disease-focused and other functional studies. 2011, Pubmed
Hunt, A distinct Hox code for the branchial region of the vertebrate head. 1991, Pubmed
Hunt, Homeobox genes and models for patterning the hindbrain and branchial arches. 1991, Pubmed
Iossifov, Low load for disruptive mutations in autism genes and their biased transmission. 2015, Pubmed
Ishimaru, A unitary non-NMDA receptor short subunit from Xenopus: DNA cloning and expression. 1996, Pubmed , Xenbase
Iyer, Quantitative Assessment of Eye Phenotypes for Functional Genetic Studies Using Drosophila melanogaster. 2016, Pubmed
Iyer, Pervasive genetic interactions modulate neurodevelopmental defects of the autism-associated 16p11.2 deletion in Drosophila melanogaster. 2018, Pubmed
Jensen, An interaction-based model for neuropsychiatric features of copy-number variants. 2019, Pubmed
Jonikas, Comprehensive characterization of genes required for protein folding in the endoplasmic reticulum. 2009, Pubmed
Jumbo-Lucioni, Coordinated movement, neuromuscular synaptogenesis and trans-synaptic signaling defects in Drosophila galactosemia models. 2016, Pubmed
Kennedy, Quantitative analysis of orofacial development and median clefts in Xenopus laevis. 2014, Pubmed , Xenbase
Kim, TopHat2: accurate alignment of transcriptomes in the presence of insertions, deletions and gene fusions. 2013, Pubmed
King, Cell cycle and apoptosis: common pathways to life and death. 1995, Pubmed
King, Cell cycle regulation and apoptosis. 1998, Pubmed
Kircher, A general framework for estimating the relative pathogenicity of human genetic variants. 2014, Pubmed
Krishnan, Genome-wide prediction and functional characterization of the genetic basis of autism spectrum disorder. 2016, Pubmed
Krumm, Excess of rare, inherited truncating mutations in autism. 2015, Pubmed
Küry, De Novo Mutations in Protein Kinase Genes CAMK2A and CAMK2B Cause Intellectual Disability. 2017, Pubmed
Kwon, Pten regulates neuronal arborization and social interaction in mice. 2006, Pubmed
Lasser, The Many Faces of Xenopus: Xenopus laevis as a Model System to Study Wolf-Hirschhorn Syndrome. 2019, Pubmed , Xenbase
Lee, Control of dendritic development by the Drosophila fragile X-related gene involves the small GTPase Rac1. 2003, Pubmed
Lek, Analysis of protein-coding genetic variation in 60,706 humans. 2016, Pubmed
Le Lièvre, Mesenchymal derivatives of the neural crest: analysis of chimaeric quail and chick embryos. 1975, Pubmed
Lewis, Cloning and characterization of voltage-gated calcium channel alpha1 subunits in Xenopus laevis during development. 2009, Pubmed , Xenbase
Livak, Analysis of relative gene expression data using real-time quantitative PCR and the 2(-Delta Delta C(T)) Method. 2001, Pubmed
Lowery, Neural Explant Cultures from Xenopus laevis. 2012, Pubmed , Xenbase
Lumsden, Segmental origin and migration of neural crest cells in the hindbrain region of the chick embryo. 1991, Pubmed
Mahmoudi, Turning back time with emerging rejuvenation strategies. 2019, Pubmed
Matthews, Dendrite self-avoidance is controlled by Dscam. 2007, Pubmed
McCammon, The 16p11.2 homologs fam57ba and doc2a generate certain brain and body phenotypes. 2017, Pubmed
McCamphill, Bidirectional regulation of eEF2 phosphorylation controls synaptic plasticity by decoding neuronal activity patterns. 2015, Pubmed
Mills, Wolf-Hirschhorn Syndrome-Associated Genes Are Enriched in Motile Neural Crest Cells and Affect Craniofacial Development in Xenopus laevis. 2019, Pubmed , Xenbase
Monteggia, The role of eukaryotic elongation factor 2 kinase in rapid antidepressant action of ketamine. 2013, Pubmed
Mulle, The 3q29 deletion confers >40-fold increase in risk for schizophrenia. 2015, Pubmed
Niarchou, Psychiatric disorders in children with 16p11.2 deletion and duplication. 2019, Pubmed
O'Donovan, The onconeural antigen cdr2 is a novel APC/C target that acts in mitosis to regulate c-myc target genes in mammalian tumor cells. 2010, Pubmed
Orr, Extension of life-span by overexpression of superoxide dismutase and catalase in Drosophila melanogaster. 1994, Pubmed
Osipovich, Setd5 is essential for mammalian development and the co-transcriptional regulation of histone acetylation. 2016, Pubmed
Parker, Drosophila as a model for epilepsy: bss is a gain-of-function mutation in the para sodium channel gene that leads to seizures. 2011, Pubmed
Petrovski, Genic intolerance to functional variation and the interpretation of personal genomes. 2013, Pubmed
Pizzo, Rare variants in the genetic background modulate cognitive and developmental phenotypes in individuals carrying disease-associated variants. 2019, Pubmed
Popko, Automated analysis of NeuronJ tracing data. 2009, Pubmed
Pusapati, CRISPR Screens Uncover Genes that Regulate Target Cell Sensitivity to the Morphogen Sonic Hedgehog. 2018, Pubmed
Qiu, Oligogenic Effects of 16p11.2 Copy-Number Variation on Craniofacial Development. 2019, Pubmed
Queitsch, Lessons from model organisms: phenotypic robustness and missing heritability in complex disease. 2012, Pubmed
Robinson, edgeR: a Bioconductor package for differential expression analysis of digital gene expression data. 2010, Pubmed
Rujano, The microcephaly protein Asp regulates neuroepithelium morphogenesis by controlling the spatial distribution of myosin II. 2013, Pubmed
Schindelin, Fiji: an open-source platform for biological-image analysis. 2012, Pubmed
Schmid, Activity-dependent site-specific changes of glutamate receptor composition in vivo. 2008, Pubmed
Schneider, NIH Image to ImageJ: 25 years of image analysis. 2012, Pubmed
Sears, Fragile X Mental Retardation Protein Regulates Activity-Dependent Membrane Trafficking and Trans-Synaptic Signaling Mediating Synaptic Remodeling. 2017, Pubmed
Singh, NCBP2 modulates neurodevelopmental defects of the 3q29 deletion in Drosophila and Xenopus laevis models. 2020, Pubmed , Xenbase
Soba, Drosophila sensory neurons require Dscam for dendritic self-avoidance and proper dendritic field organization. 2007, Pubmed
Stefansson, CNVs conferring risk of autism or schizophrenia affect cognition in controls. 2014, Pubmed
Strigini, A Hedgehog activity gradient contributes to AP axial patterning of the Drosophila wing. 1997, Pubmed
Stuss, MeCP2 mutation results in compartment-specific reductions in dendritic branching and spine density in layer 5 motor cortical neurons of YFP-H mice. 2012, Pubmed
Sun, Aging studies in Drosophila melanogaster. 2013, Pubmed
Thaker, Mosaic analysis gives an estimate of the extent of genomic involvement in the development of the visual system in Drosophila melanogaster. 1992, Pubmed
Thomas, PANTHER: a library of protein families and subfamilies indexed by function. 2003, Pubmed
Ueno, PTEN is required for the normal progression of gastrulation by repressing cell proliferation after MBT in Xenopus embryos. 2006, Pubmed , Xenbase
Wang, Multiple-stress analysis for isolation of Drosophila longevity genes. 2004, Pubmed
Weiss, Association between microdeletion and microduplication at 16p11.2 and autism. 2008, Pubmed
Wilfert, Recurrent de novo mutations in neurodevelopmental disorders: properties and clinical implications. 2017, Pubmed
Xiao, Targeting HSP70 to motoneurons protects locomotor activity from hyperthermia in Drosophila. 2007, Pubmed
Xu, The effector caspases drICE and dcp-1 have partially overlapping functions in the apoptotic pathway in Drosophila. 2006, Pubmed
Yan, Multiple signaling pathways and a selector protein sequentially regulate Drosophila wing development. 2004, Pubmed
Yates, Ensembl 2020. 2020, Pubmed
Ye, Primer-BLAST: a tool to design target-specific primers for polymerase chain reaction. 2012, Pubmed
Yusuff, Drosophila models of pathogenic copy-number variant genes show global and non-neuronal defects during development. 2020, Pubmed
Zhang, Impairing eukaryotic elongation factor 2 kinase activity decreases atherosclerotic plaque formation. 2014, Pubmed
Zufferey, A 600 kb deletion syndrome at 16p11.2 leads to energy imbalance and neuropsychiatric disorders. 2012, Pubmed
