XB-ART-57971
Nat Commun
2021 Mar 29;121:1955. doi: 10.1038/s41467-021-22252-7.
Show Gene links
Show Anatomy links
UXT chaperone prevents proteotoxicity by acting as an autophagy adaptor for p62-dependent aggrephagy.
Yoon MJ, Choi B, Kim EJ, Ohk J, Yang C, Choi YG, Lee J, Kang C, Song HK, Kim YK, Woo JS, Cho Y, Choi EJ, Jung H, Kim C.
???displayArticle.abstract???
p62/SQSTM1 is known to act as a key mediator in the selective autophagy of protein aggregates, or aggrephagy, by steering ubiquitinated protein aggregates towards the autophagy pathway. Here, we use a yeast two-hybrid screen to identify the prefoldin-like chaperone UXT as an interacting protein of p62. We show that UXT can bind to protein aggregates as well as the LB domain of p62, and, possibly by forming an oligomer, increase p62 clustering for its efficient targeting to protein aggregates, thereby promoting the formation of the p62 body and clearance of its cargo via autophagy. We also find that ectopic expression of human UXT delays SOD1(A4V)-induced degeneration of motor neurons in a Xenopus model system, and that specific disruption of the interaction between UXT and p62 suppresses UXT-mediated protection. Together, these results indicate that UXT functions as an autophagy adaptor of p62-dependent aggrephagy. Furthermore, our study illustrates a cooperative relationship between molecular chaperones and the aggrephagy machinery that efficiently removes misfolded protein aggregates.
???displayArticle.pubmedLink??? 33782410
???displayArticle.pmcLink??? PMC8007730
???displayArticle.link??? Nat Commun
Species referenced: Xenopus tropicalis
Genes referenced: banf1 cftr dnai1 drg1 map1lc3a nup62 paics.2 sod1 uxt
GO keywords: protein folding [+]
???displayArticle.morpholinos??? nup62 MO2 uxt MO1
???attribute.lit??? ???displayArticles.show???
|
|
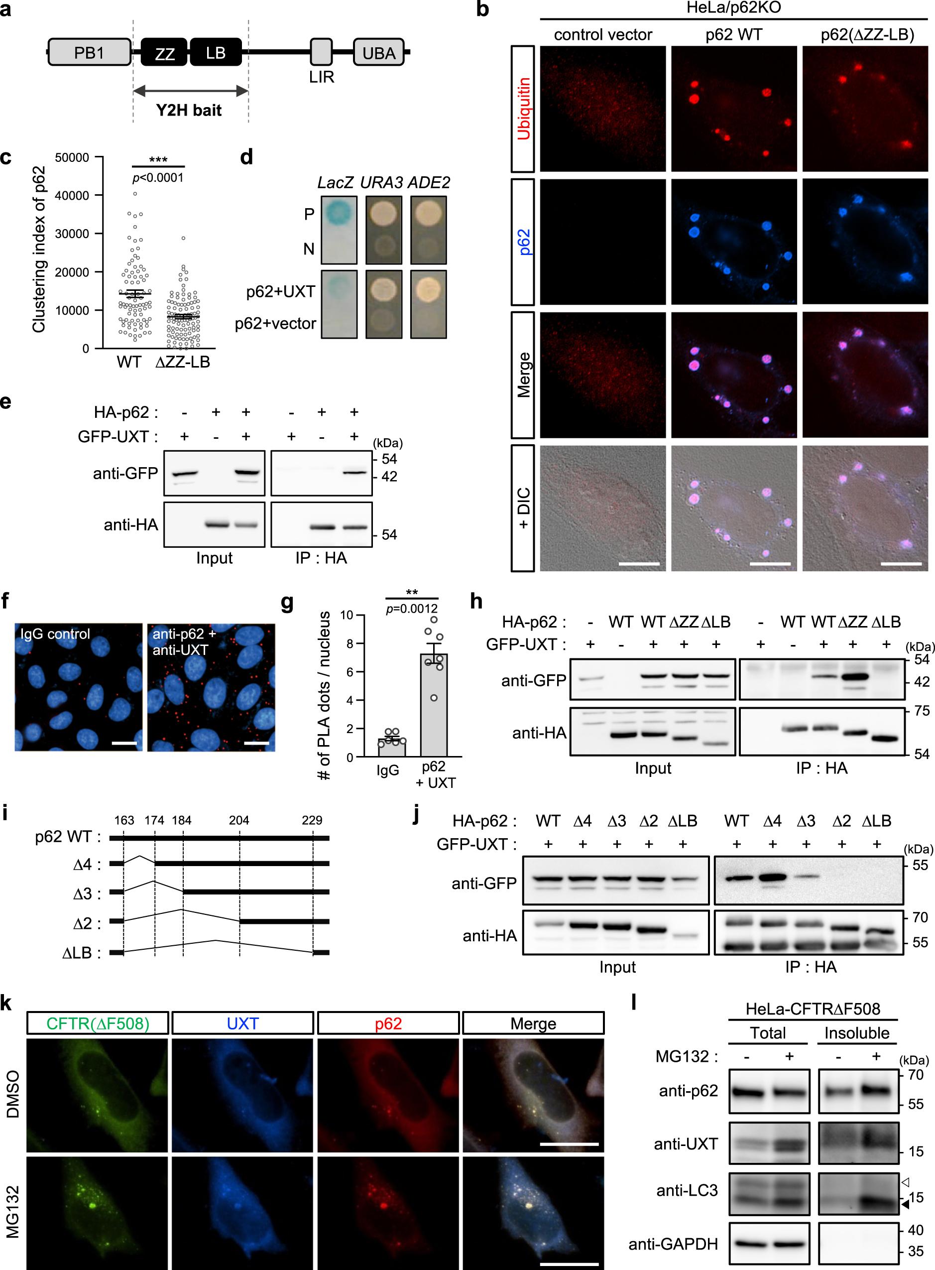
Fig. 1: A p62 binding protein, UXT colocalizes with protein aggregates. a Domain structure of p62. b p62 knockout HeLa cells (HeLa/p62KO) were transiently transfected with FLAG-tagged p62 (wild type or ÎZZâLB). Cells were treated with 5âµM MG132 for 6âh, and stained with anti-ubiquitin and anti-p62 antibodies followed by anti-rabbit IgG-TRITC and anti-mouse IgG-Alexa-350 antibodies. DIC differential interference contrast images. Scale bar, 10âµm. c Clustering indexes (Supplementary Fig. 2) of p62 wild type or ÎZZâLB mutant-transfected cells are calculated and represented as scatter plots (nâ=â82 and 101 cells examined over three independent experiments, meanâ±âSEM). ***pâ<â0.001 (two-sided MannâWhitney test). d Yeast two-hybrid assays showing the interaction between the ZZâLB domain of p62 and UXT using LacZ, URA3, and ADE2 reporters. P and N, positive and negative control, respectively. e HEK293T cells were transfected with HA-p62 and GFP-UXT, and their interaction was demonstrated by detection of GFP-UXT in precipitates of HA-p62. f Proximity ligation assay (PLA) dots (red) representing close proximity of antibodies against p62 and UXT (right) were increased compared to isotype control mouse and rabbit IgG antibodies (left). Nuclei were stained with DAPI (blue). Scale bar, 20âµm. g Number of PLA dots per nucleus is shown as bar graphs (nâ=â6 and 7 random fields for each condition over three independent experiments, meanâ±âSEM). **pâ<â0.01 (two-sided MannâWhitney test). h Interaction between UXT and p62 deletion mutants was analyzed as in e. i Diagram of p62 LB domain-deletion mutants. j Interactions between UXT and p62 mutants were analyzed as in e. k HeLa cells stably expressing GFP-CFTR(ÎF508) were treated with 2.5âµM MG132 for 12âh, and localization of the CFTR mutant and endogenous UXT (stained with anti-UXT antibody followed by anti-mouse IgG-Alexa-350) and p62 (stained with anti-p62 antibody followed by anti-rabbit IgG-TRITC) were analyzed and compared to the untreated control. Scale bar, 25âµm. l Under the same conditions used for k, the levels of UXT and p62 protein in the RIPA-insoluble fraction were analyzed. White and black arrowheads indicate LC3-I and -II, respectively. |
|
|
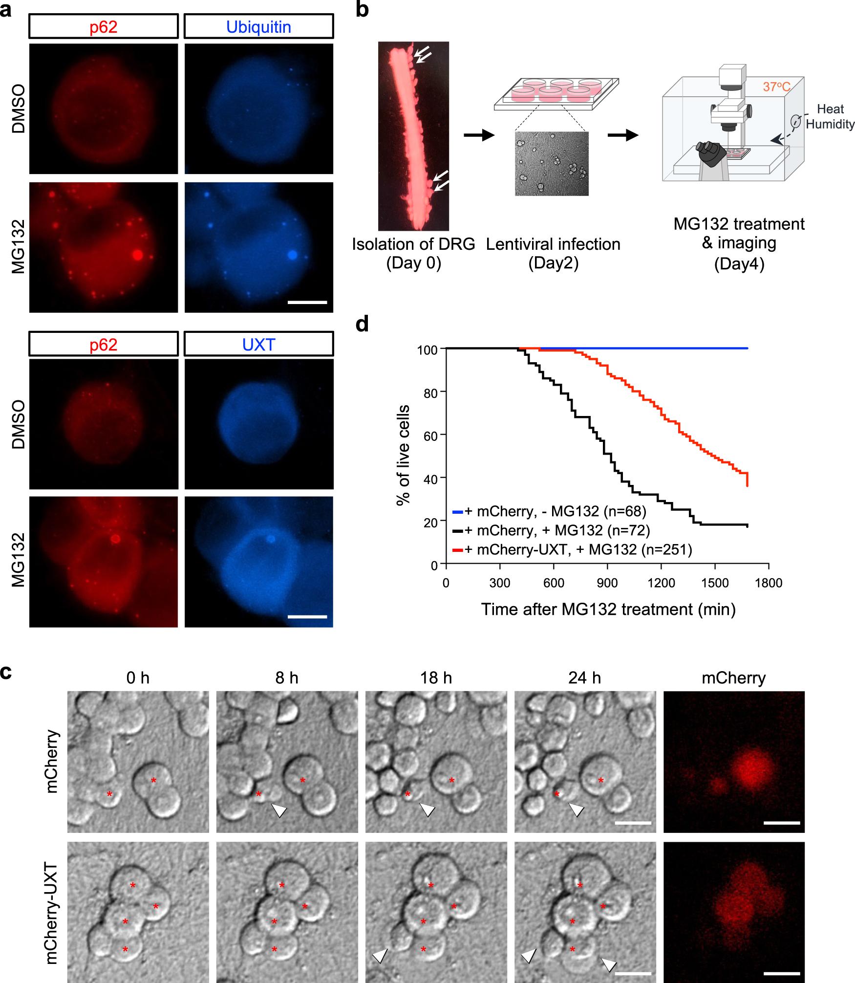
Fig. 2: UXT overexpression protects neuronal cells from proteasome inhibition-induced cell death. a Immunocytochemistry of dorsal root ganglion (DRG) neurons. DRG neurons were treated with 2.5âµM MG132 for 12âh and compared to untreated controls. Endogenous p62 and ubiquitin-positive protein aggregates (upper panels) or p62 and UXT (lower panels) were stained under both conditions with their specific primary antibodies, and subsequently with anti-rabbit IgG-TRITC and anti-mouse IgG-Alexa-350 as secondary antibodies. Scale bar, 10âµm. b On day 0, DRG neurons (white arrows) were isolated from day 13.5 mouse embryos and cultured for 48âh. On day 2, mCherry or mCherry-UXT was introduced into DRG neurons by lentiviral transduction and cells were cultured for 2 days. On day 4, the DRG neurons were treated with 2.5âµM MG132 and observed under a live imaging microscope with temperature and humidity control. DIC (differential interference contrast) images were collected for 28âh after MG132 treatment at 20âmin intervals (Supplementary Movie 1). To identify the transduced cells, fluorescence images were also taken at the end. c DIC images collected at 0, 8, 18, and 24âh and mCherry fluorescence images of DRG neurons are shown. Transduced cells are indicated with red asterisks. Membrane blebs are indicated with arrowheads. Scale bar, 20âµm. d Survival of DRG neurons transduced with mCherry without MG132 treatment (blue), mCherry with MG132 treatment (black), and mCherry-UXT with MG132 treatment (red) was analyzed and is shown with the number of DRG neurons analyzed. This analysis was repeated twice with the essentially same results. |
|
|
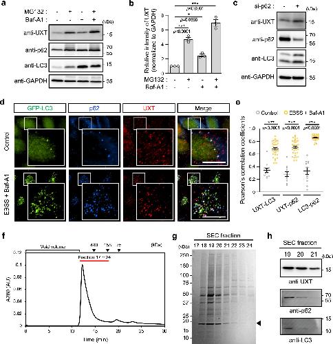
Fig. 3: UXT and p62 cooperate and are involved in autophagy. a HeLa cells were treated with 2.5âμM MG132 and/or 50ânM bafilomycin A1 (Baf-A1) for 12âh, and the whole-cell lysates were subjected to a western blot analysis. b Band intensities of UXT in each condition were normalized to that of GAPDH, and their relative intensities against non-treated condition are shown as bar graphs (nâ=â3, meanâ±âSEM). *pâ<â0.05; **pâ<â0.01; ***pâ<â0.001 (one-way ANOVA using Bonferroniâs multiple comparison test). c HeLa cells were transfected with p62-siRNA and then whole-cell lysates were subjected to a western blot analysis. d HeLa cells stably expressing GFP-LC3 were starved of amino acids using EBSS media, and this was followed by inhibition of the autophagic flux by treatment with 50ânM Baf-A1 for 4âh. The localization of GFP-LC3 (green), p62 (blue), and UXT (red) were analyzed by immunocytochemistry, using anti-p62 and anti-UXT as primary antibodies, and anti-rabbit IgG-Alexa-350 and anti-mouse IgG-TRITC as secondary antibodies. Scale bar, 10âμm. e Pearsonâs correlation coefficients between each protein were shown as scatter plots (nâ=â12 and 34 cells for control and EBSSâ+âBaf-A1, respectively, meanâ±âSEM). ***pâ<â0.001 (two-sided MannâWhitney test). f UXT-eYFP-10ÃHis construct was transfected into HEK293E cells, and the protein purified using a Ni-NTA column was treated with His-tagged HRV3C protease to cleave the region between UXT and eYFP. Resulting reaction was passed through the second Ni-NTA column and further separated by size-exclusion chromatography (SEC). g Coomassie blue-stained SDSâPAGE gel profile of UXT-containing SEC fractions in f is shown. Arrowhead indicates UXT. h The SEC fractions were further analyzed with western blot using anti-UXT, anti-p62, and anti-LC3 antibodies. |
|
|
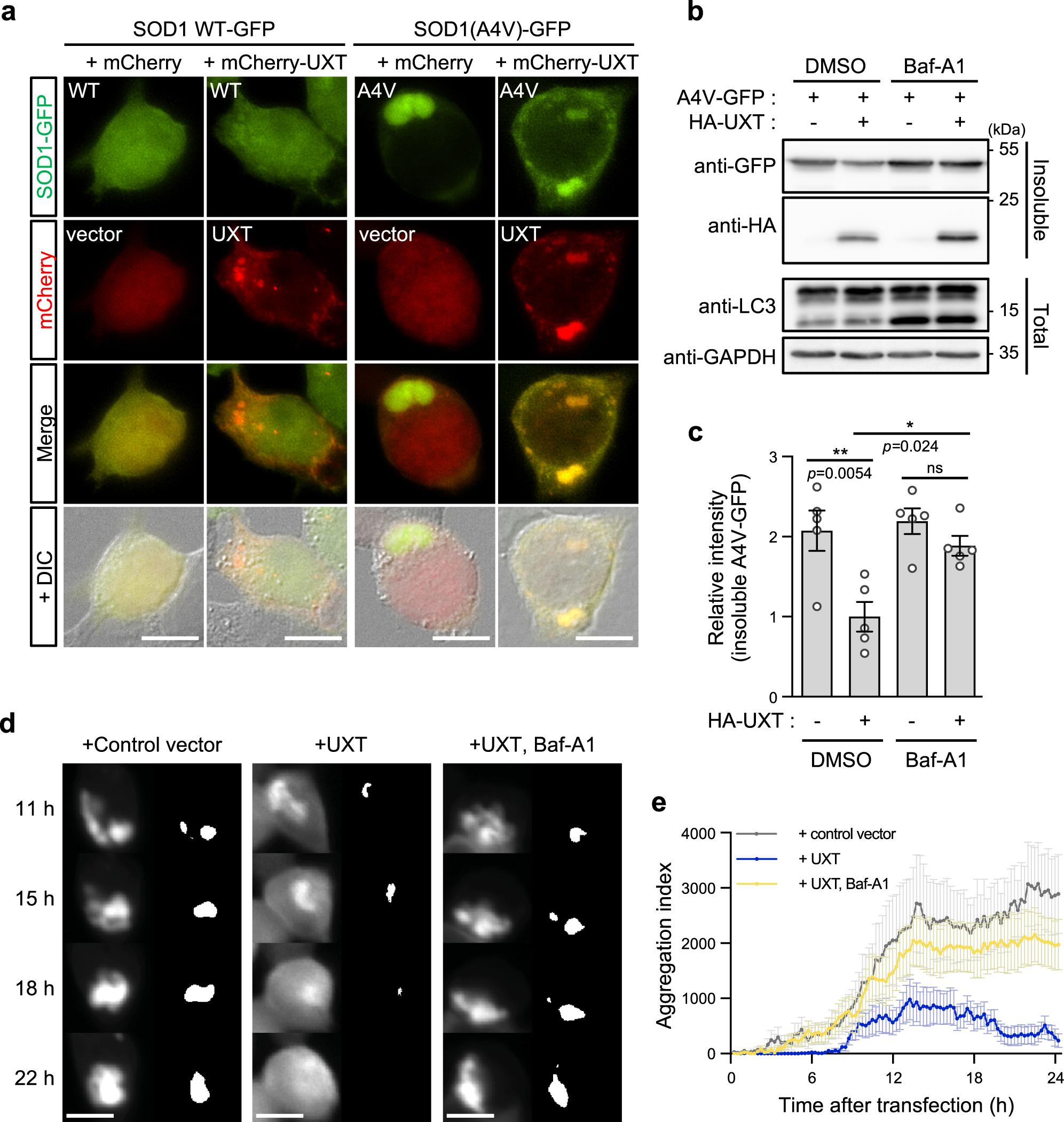
Fig. 4: UXT mediates the clearance of SOD1(A4V) aggregates by autophagy. a HEK293T cells were transiently transfected with SOD1 (wild type or A4V)-GFP and mCherry-UXT or mCherry-only control. Representative images of transfected cells, merged composites and differential interference contrast (DIC) images are shown. Scale bar, 10âμm. b HEK293T cells were transiently transfected with SOD1(A4V)-GFP and HA-UXT or vector, and were treated with 50ânM bafilomycin A1 (Baf-A1) for 12âh, as shown. SOD1 and UXT were detected by western blotting in the detergent-insoluble fraction. LC3 in whole-cell lysates were analyzed to confirm inhibition of autophagic flux by Baf-A1, and GAPDH was used as an internal loading control. c Band intensities of SOD1(A4V)-GFP in detergent-insoluble fractions were normalized against those of HA-UXT-transfected cells without Baf-A1 treatment, and are shown as bar graphs (nâ=â5, meanâ±âSEM). *pâ<â0.05; **pâ<â0.01; ns not significant (one-way ANOVA using Bonferroniâs multiple comparison test). d Immediately after HEK293T cells were transiently co-transfected with SOD1(A4V)-GFP and mCherry-UXT or mCherry-only control, the cells were either treated with 50ânM bafilomycin or DMSO as a control, and fluorescence images of SOD1(A4V)-GFP in mCherry-positive cells were captured at 15âmin intervals for 24âh. Representative images at 11, 15, 18, and 22âh are shown. Black and white images indicating pixels automatically recognized as aggregate regions by an in-house MATLAB code (Supplementary Code 1) are also shown. Scale bar, 10âµm. e Averages of the aggregation indexes of cells in d that were vector control transfected (gray, nâ=â10), mCherry-UXT transfected (blue, nâ=â11), and mCherry-UXT transfected along with bafilomycin A1 (Baf-A1) treatment (yellow, nâ=â17) are shown. Meanâ±âSEM is indicated. |
|
|
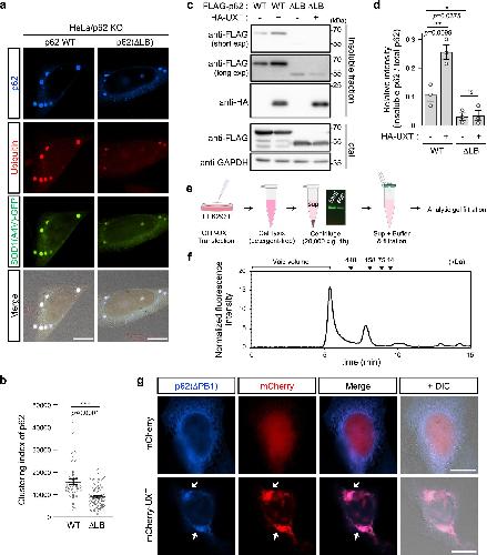
Fig. 5: UXT induces p62 clustering. a HeLa/p62KO cells were co-transfected with SOD1(A4V)-GFP and either FLAG-tagged p62 wild type or a p62(ÎLB) mutant defective for UXT binding. After transfection, cells were treated with 5âμM MG132 for 6âh to induce p62 body formation and were stained with anti-p62 and anti-ubiquitin antibodies followed by anti-mouse IgG-Alexa-350 and anti-rabbit IgG-TRITC. Representative images are shown. Scale bar, 10âμm. b Clustering indexes in cells expressing wild-type p62 or p62(ÎLB) mutant were analyzed and are shown as scatter plots (nâ=â42 and 65 cells examined over three independent experiments, meanâ±âSEM). ***pâ<â0.001 (two-sided MannâWhitney test). c HEK293T cells were transiently co-transfected with FLAG-tagged p62 (wild type or ÎLB mutant) and HA-UXT or vector control. The detergent-insoluble fraction of cell lysate was analyzed for the presence of these proteins by western blotting. d The degree of p62 wild type and p62(ÎLB) mutant detected in the detergent-insoluble fraction was normalized against the degree of their expression (whole-cell lysates) in each condition, and are shown as bar graphs (nâ=â3, meanâ±âSEM). *pâ<â0.05; **pâ<â0.01; ns not significant (two-sided unpaired t test). e To detect an oligomeric form of UXT, detergent-free cell lysates of HEK293T cells expressing GFP-UXT were prepared and their components were separated using a size-exclusion column (SEC) with a fluorometer. f SEC profile of GFP-UXT represented by GFP fluorescence of eluant. Molecular weights of the marker are indicated. g HeLa/p62KO cells were transiently co-transfected with FLAG-p62(ÎPB1) mutant, the oligomerization-defective mutant, and mCherry-UXT or mCherry-only control. The cells were stained with anti-p62 followed by anti-mouse IgG-Alexa-350, and representative images are shown. p62(ÎPB1) clusters induced by UXT are indicated with white arrows. Scale bar, 10âμm. |
|
|
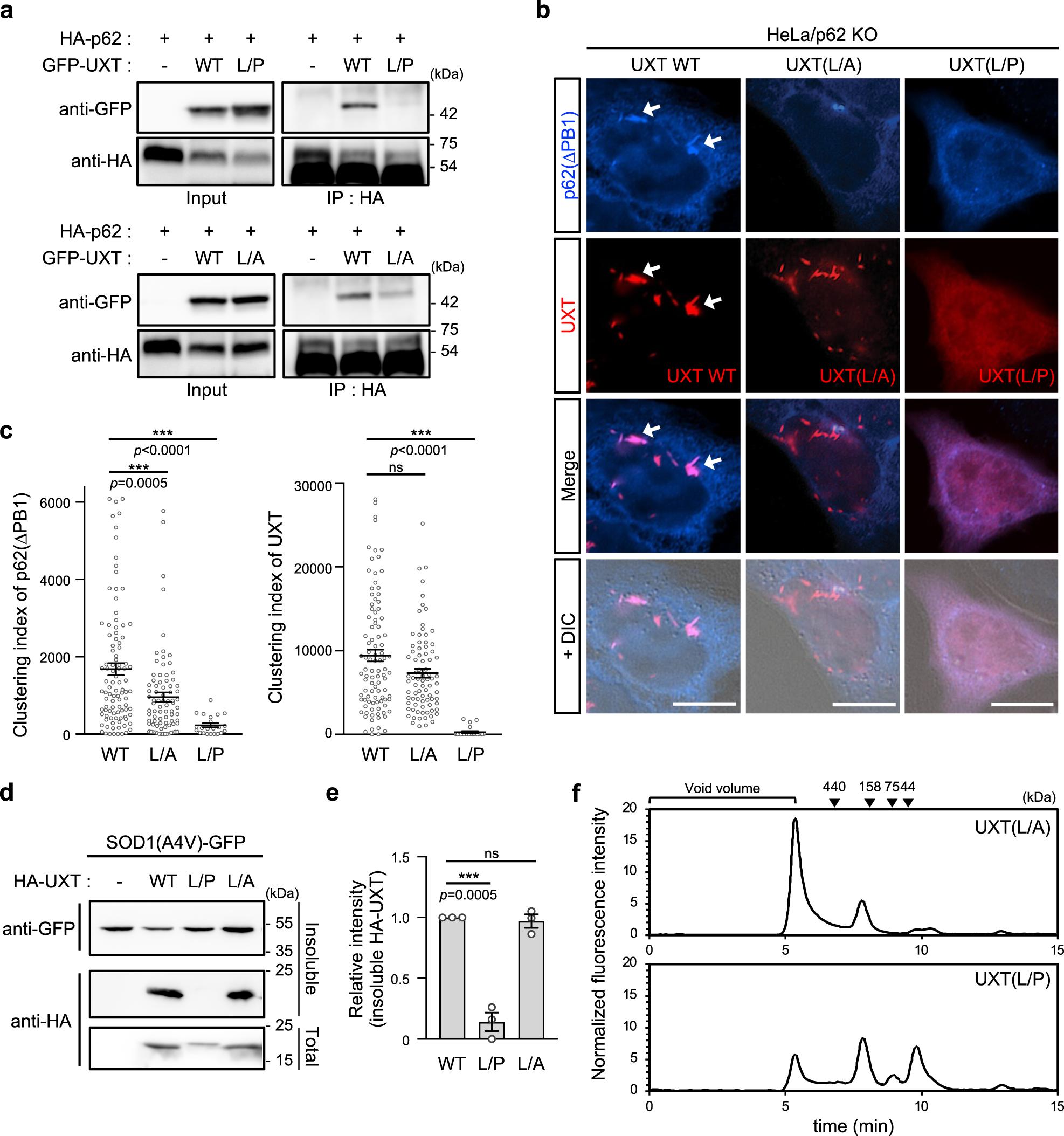
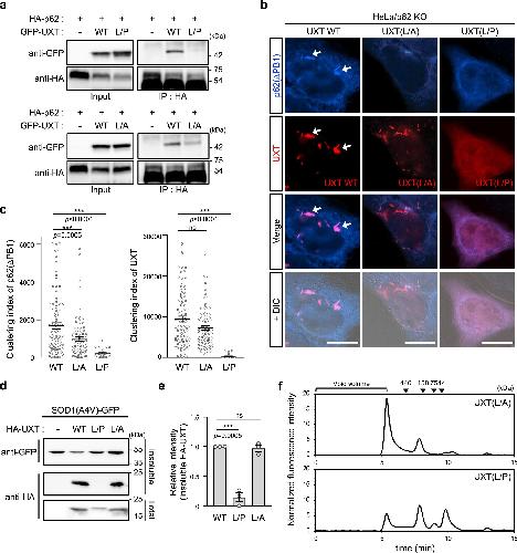
Fig. 6: L50A/L59A mutations in UXT specifically disrupt interaction between p62 and UXT. a Interactions between p62 and UXT(L50P/L59P), represented as L/P (upper panel) and p62 and UXT(L50A/L59A), represented as L/A (lower panel) were analyzed. b HeLa/p62KO cells were co-transfected with oligomerization-defective p62(ÎPB1) and either UXT wild type, UXT(L50A/L59A), or UXT(L50P/L59P) mutants, and were stained with anti-p62 antibody followed by anti-mouse IgG-Alexa-350. Representative images are shown. p62(ÎPB1) clusters induced by UXT are indicated with white arrows. Scale bar, 10âμm. c Clustering indexes of p62 (left) and UXT (right) were analyzed under each condition, and are shown as scatter plots (nâ=â98, 82, and 22 cells examined over three independent experiment, meanâ±âSEM). ***pâ<â0.001; ns not significant (two-sided MannâWhitney test). d The effects of L50P/L59P and L50A/L59A UXT mutations on the amount of detergent-insoluble SOD1(A4V) aggregates. e The degree of HA-UXT mutants detected in the detergent-insoluble faction was normalized against that of HA-UXT wild type and shown as bar graphs (nâ=â3, meanâ±âSEM). ***pâ<â0.001; ns not significant (one-way ANOVA using Bonferroniâs multiple comparison test). f SEC profiles of GFP-UXT(L50A/L59A) and GFP-UXT(L50P/L59P) as detected by GFP fluorescence in the eluant. |
|
|
Fig. 7: UXT prevents SOD1(A4V)-induced progressive loss of motor ability in Xenopus. a SOD1 and/or UXT in vitro-transcribed capped RNA were expressed in the central nervous system by targeted microinjection. Motor function was assessed by touch-induced swimming responses at stages 28 and 4. b Each tadpole was touched three times on its tail. Each trace in a circle indicates swimming trajectory of the same tadpole within 3âs (time after the touch is color-coded). The best response of three trials was used to classify the swimming ability. c Injecting SOD1 mutant genes did not result in distinguishable morphological changes. Scale bar, 2âmm. d Swimming responses of tadpoles injected with SOD1 mutant and/or UXT (wild type or L50A/L59A mutant) in vitro-transcribed capped RNA are shown. The behavior of tadpoles was recorded in three independent experiments. The Y-axis indicates the percentage of tadpoles showing a normal swimming response, and the X-axis indicates developmental stages. e Quantification of d at stage 43 with the number of tadpoles in each category is shown. Cyan, yellow, and orange bars represent normal, reduced, and no swimming responses, respectively. The Y-axis indicates the percentage of tadpoles. Ctl control; ***pâ<â0.001 (two-sided Fisherâs exact test). f, g Effect of UXT expression on SOD1(G93A)-GFP-induced motor deficit was tested as in d and e. +pâ=â0.0968; **pâ<â0.01 (two-sided Fisherâs exact test). h, i Effect of a p62 translation-blocking antisense morpholino (MO) on swimming responses was analyzed as in d and e. j Quantification of i at stage 43 as in e. ***pâ<â0.001 (two-sided Fisherâs exact tests). ns not significant. k SOD1(A4V)-GFP was visualized by immunohistochemistry in cell bodies of lower motor neurons localized in the ventral horn of the spinal cord. Red and green arrows indicate SOD1(A4V)-GFP aggregation and SOD1(A4V)-GFP, respectively. Co-injecting UXT completely prevents SOD1(A4V)-GFP aggregation indicated by white arrows. In cells co-injected with UXT(L50A/L59A (L/A)), the SOD1(A4V)-GFP aggregation is often observed as indicated by yellow arrows. Numbers in parenthesis indicate the number of cells with aggregation/the number of transfected cells analyzed. Scale bar, 10âµm. |
|
|
Fig. 8: UXT is required in coping with proteotoxicity in Xenopus. a Reverse transcription-PCR of UXT mRNA in whole tadpole and spinal cord tissue. The entire coding sequence of UXT mRNA was amplified with a band of 460âbp. b In situ hybridization of UXT mRNA (left) and immunohistochemistry of acetylated tubulin (right). The green arrow indicates a lower motor neuronal cell body and the yellow arrows indicate the axons of these neurons. Scale bar, 10âµm. c UXT morpholino (MO) was injected to four blastomeres at the eight cells stage. The injected tadpoles showed a dose-dependent defect in gross morphology in contrast to the control group. The numbers indicate the number of embryos with the same morphology as the representative image out of all examined embryos. Scale bar, 1âmm. d Tadpoles injected with 0.5âng of control or UXT MO together with wild-type SOD1, but showing normal morphology were analyzed for their motor ability as in Fig. 7d. In three independent experiments, each with the full set of groups, the behaviors of 19, 20, 19, and 28 tadpoles were recorded for control, SOD1 WT, UXT MO, and UXT MOâ+âSOD1 WT group, respectively. St stage. e Quantification of d at stage 43. Cyan, yellow, and orange bars indicate normal, reduced, and no swimming responses, respectively. Ctl control. ***pâ<â0.001 (two-sided Fisherâs exact tests). |
References [+] :
An,
Stem cell-derived cranial and spinal motor neurons reveal proteostatic differences between ALS resistant and sensitive motor neurons.
2019, Pubmed
An, Stem cell-derived cranial and spinal motor neurons reveal proteostatic differences between ALS resistant and sensitive motor neurons. 2019, Pubmed
Bjørkøy, p62/SQSTM1 forms protein aggregates degraded by autophagy and has a protective effect on huntingtin-induced cell death. 2005, Pubmed
Cha-Molstad, p62/SQSTM1/Sequestosome-1 is an N-recognin of the N-end rule pathway which modulates autophagosome biogenesis. 2017, Pubmed
Cha-Molstad, Amino-terminal arginylation targets endoplasmic reticulum chaperone BiP for autophagy through p62 binding. 2015, Pubmed
Chen, Regulation of the transcriptional activation of the androgen receptor by the UXT-binding protein VHL. 2013, Pubmed
Ciani, Structure of the ubiquitin-associated domain of p62 (SQSTM1) and implications for mutations that cause Paget's disease of bone. 2003, Pubmed
Ciechanover, Degradation of misfolded proteins in neurodegenerative diseases: therapeutic targets and strategies. 2015, Pubmed
Ciuffa, The selective autophagy receptor p62 forms a flexible filamentous helical scaffold. 2015, Pubmed
Clausen, p62/SQSTM1 and ALFY interact to facilitate the formation of p62 bodies/ALIS and their degradation by autophagy. 2010, Pubmed
Cuanalo-Contreras, Natural Products as Modulators of the Proteostasis Machinery: Implications in Neurodegenerative Diseases. 2019, Pubmed
Cuervo, Chaperone-mediated autophagy: roles in disease and aging. 2014, Pubmed
Cyr, Protein quality control: U-box-containing E3 ubiquitin ligases join the fold. 2002, Pubmed
Deng, Conversion to the amyotrophic lateral sclerosis phenotype is associated with intermolecular linked insoluble aggregates of SOD1 in mitochondria. 2006, Pubmed
Enunlu, Alfa-class prefoldin protein UXT is a novel interacting partner of Amyotrophic Lateral Sclerosis 2 (Als2) protein. 2011, Pubmed
Feng, The LIM protein Ajuba influences interleukin-1-induced NF-kappaB activation by affecting the assembly and activity of the protein kinase Czeta/p62/TRAF6 signaling complex. 2005, Pubmed
Filimonenko, The selective macroautophagic degradation of aggregated proteins requires the PI3P-binding protein Alfy. 2010, Pubmed
Gal, Sequestosome 1/p62 links familial ALS mutant SOD1 to LC3 via an ubiquitin-independent mechanism. 2009, Pubmed
Gamerdinger, BAG3 mediates chaperone-based aggresome-targeting and selective autophagy of misfolded proteins. 2011, Pubmed
Gestaut, The Chaperonin TRiC/CCT Associates with Prefoldin through a Conserved Electrostatic Interface Essential for Cellular Proteostasis. 2019, Pubmed
Hadano, Functional links between SQSTM1 and ALS2 in the pathogenesis of ALS: cumulative impact on the protection against mutant SOD1-mediated motor dysfunction in mice. 2016, Pubmed
Ichimura, Activation of p62/SQSTM1-Keap1-Nuclear Factor Erythroid 2-Related Factor 2 Pathway in Cancer. 2018, Pubmed
Isakson, The role of ALFY in selective autophagy. 2013, Pubmed
Itakura, p62 Targeting to the autophagosome formation site requires self-oligomerization but not LC3 binding. 2011, Pubmed
Iwata, HDAC6 and microtubules are required for autophagic degradation of aggregated huntingtin. 2005, Pubmed
Julien, Caspases and their substrates. 2017, Pubmed
Khaminets, Ubiquitin-Dependent And Independent Signals In Selective Autophagy. 2016, Pubmed
Kirkin, A role for NBR1 in autophagosomal degradation of ubiquitinated substrates. 2009, Pubmed
Klionsky, Guidelines for the use and interpretation of assays for monitoring autophagy (3rd edition). 2016, Pubmed
Kubota, Quality control against misfolded proteins in the cytosol: a network for cell survival. 2009, Pubmed
Kwon, The Ubiquitin Code in the Ubiquitin-Proteasome System and Autophagy. 2017, Pubmed
Kwon, Insights into degradation mechanism of N-end rule substrates by p62/SQSTM1 autophagy adapter. 2018, Pubmed
Lamark, Regulation of selective autophagy: the p62/SQSTM1 paradigm. 2017, Pubmed
Landles, Subcellular Localization And Formation Of Huntingtin Aggregates Correlates With Symptom Onset And Progression In A Huntington'S Disease Model. 2020, Pubmed
Lattante, Sqstm1 knock-down causes a locomotor phenotype ameliorated by rapamycin in a zebrafish model of ALS/FTLD. 2015, Pubmed
Lee, Keap1/Cullin3 Modulates p62/SQSTM1 Activity via UBA Domain Ubiquitination. 2017, Pubmed
Lemmens, Overexpression of mutant superoxide dismutase 1 causes a motor axonopathy in the zebrafish. 2007, Pubmed
Lim, Neuronal aggregates: formation, clearance, and spreading. 2015, Pubmed
Lu, Receptor oligomerization guides pathway choice between proteasomal and autophagic degradation. 2017, Pubmed
Lystad, Assays to monitor aggrephagy. 2015, Pubmed
Meacham, The Hsc70 co-chaperone CHIP targets immature CFTR for proteasomal degradation. 2001, Pubmed
Nedelsky, Autophagy and the ubiquitin-proteasome system: collaborators in neuroprotection. 2008, Pubmed
Oakley, Intraneuronal beta-amyloid aggregates, neurodegeneration, and neuron loss in transgenic mice with five familial Alzheimer's disease mutations: potential factors in amyloid plaque formation. 2006, Pubmed
Pankiv, p62/SQSTM1 binds directly to Atg8/LC3 to facilitate degradation of ubiquitinated protein aggregates by autophagy. 2007, Pubmed
Park, Misfolded polypeptides are selectively recognized and transported toward aggresomes by a CED complex. 2017, Pubmed
Radwan, When proteostasis goes bad: Protein aggregation in the cell. 2017, Pubmed
Rubino, SQSTM1 mutations in frontotemporal lobar degeneration and amyotrophic lateral sclerosis. 2012, Pubmed
Sakowski, Neuromuscular effects of G93A-SOD1 expression in zebrafish. 2012, Pubmed
Sánchez-Morgan, UXT Is a LOX-PP Interacting Protein That Modulates Estrogen Receptor Alpha Activity in Breast Cancer Cells. 2017, Pubmed
Schaaf, LC3/GABARAP family proteins: autophagy-(un)related functions. 2016, Pubmed
Scherzinger, Self-assembly of polyglutamine-containing huntingtin fragments into amyloid-like fibrils: implications for Huntington's disease pathology. 1999, Pubmed
Schroer, Cloning and characterization of UXT, a novel gene in human Xp11, which is widely and abundantly expressed in tumor tissue. 1999, Pubmed
Shalem, Genome-scale CRISPR-Cas9 knockout screening in human cells. 2014, Pubmed
Siegert, Structure of the molecular chaperone prefoldin: unique interaction of multiple coiled coil tentacles with unfolded proteins. 2000, Pubmed
Sörgjerd, Human prefoldin inhibits amyloid-β (Aβ) fibrillation and contributes to formation of nontoxic Aβ aggregates. 2013, Pubmed
Soto, Protein misfolding, aggregation, and conformational strains in neurodegenerative diseases. 2018, Pubmed
Subramaniam, Mutant SOD1 causes motor neuron disease independent of copper chaperone-mediated copper loading. 2002, Pubmed
Sun, UXT is a novel and essential cofactor in the NF-kappaB transcriptional enhanceosome. 2007, Pubmed
Sun, Polyubiquitin chain-induced p62 phase separation drives autophagic cargo segregation. 2018, Pubmed
Suzuki, The pre-autophagosomal structure organized by concerted functions of APG genes is essential for autophagosome formation. 2001, Pubmed
Takano, Prefoldin prevents aggregation of α-synuclein. 2014, Pubmed
Tanida, LC3 and Autophagy. 2008, Pubmed
Tashiro, Prefoldin protects neuronal cells from polyglutamine toxicity by preventing aggregation formation. 2013, Pubmed
Vainberg, Prefoldin, a chaperone that delivers unfolded proteins to cytosolic chaperonin. 1998, Pubmed
Wild, Phosphorylation of the autophagy receptor optineurin restricts Salmonella growth. 2011, Pubmed
Wurzer, Oligomerization of p62 allows for selection of ubiquitinated cargo and isolation membrane during selective autophagy. 2015, Pubmed
Yamamoto, The elimination of accumulated and aggregated proteins: a role for aggrephagy in neurodegeneration. 2011, Pubmed
Yoon, UXT chaperone prevents proteotoxicity by acting as an autophagy adaptor for p62-dependent aggrephagy. 2021, Pubmed , Xenbase
Zaffagnini, Mechanisms of Selective Autophagy. 2016, Pubmed
Zhao, UXT is a novel centrosomal protein essential for cell viability. 2005, Pubmed
Zhou, UXT potentiates angiogenesis by attenuating Notch signaling. 2015, Pubmed
