XB-ART-57926
Elife
2021 Mar 16;10. doi: 10.7554/eLife.62167.
Show Gene links
Show Anatomy links
Microglial trogocytosis and the complement system regulate axonal pruning in vivo.
Lim TK, Ruthazer ES.
???displayArticle.abstract???
Partial phagocytosis-called trogocytosis-of axons by microglia has been documented in ex vivo preparations but has not been directly observed in vivo. The mechanisms that modulate microglial trogocytosis of axons and its function in neural circuit development remain poorly understood. Here, we directly observe axon trogocytosis by microglia in vivo in the developing Xenopus laevis retinotectal circuit. We show that microglia regulate pruning of retinal ganglion cell axons and are important for proper behavioral response to dark and bright looming stimuli. Using bioinformatics, we identify amphibian regulator of complement activation 3, a homolog of human CD46, as a neuronally expressed synapse-associated complement inhibitory molecule that inhibits trogocytosis and axonal pruning. Using a membrane-bound complement C3 fusion protein, we demonstrate that enhancing complement activity enhances axonal pruning. Our results support the model that microglia remodel axons via trogocytosis and that neurons can control this process through expression of complement inhibitory proteins.
???displayArticle.pubmedLink??? 33724186
???displayArticle.pmcLink??? PMC7963485
???displayArticle.link??? Elife
???displayArticle.grants??? [+]
FDN-143238 CIHR, 31036 Fonds de Recherche du Québec - Santé, Postdoctoral fellowship CIHR, Postdoctoral Fellowship Faculty of Medicine, McGill, FDN-143238 CIHR
Species referenced: Xenopus laevis
Genes referenced: c3 csf1r polr2a prune1 syp vamp2
GO keywords: phagocytosis [+]
???attribute.lit??? ???displayArticles.show???
|
|
Figure 1. IB4-isolectin-conjugated fluorophores label microglial cells in developing Xenopus laevis tadpoles.(A) The tadpole brain colorized for identification (yellow = olfactory bulb and forebrain, green = optic tectum, blue = hindbrain). To label microglia, IB4-isolectin conjugated fluorophores are injected into the 3rd ventricle (red). (B) Dynamic cells with both ameboid-like and primitive ramified-like morphologies are labeled by IB4-isolectin. (C) The distribution in mobility of IB4-isolectin-labeled cells under normal conditions. Average velocity is 1.8 ± 0.5 μm/min (mean ± SD, n = 5). (D) Laser irradiation injury of the neuropil and response by IB4-isolectin-labeled cells. Laser irradiation injury induced a region of damaged, autofluorescent, tissue. IB4-isolectin-labeled cells mobilize to the injury site and remove the injured tissue by phagocytosis. IB4-isolectin-labeled cells are shown in red, and eGFP-labeled RGC axons are shown in green.Figure 1âsource data 1. Microglia mobility measurements in Figure 1C. |
|
|
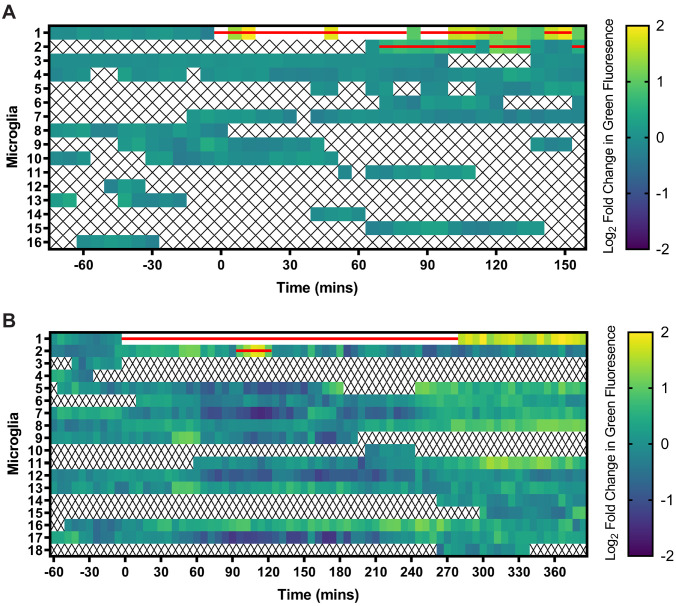
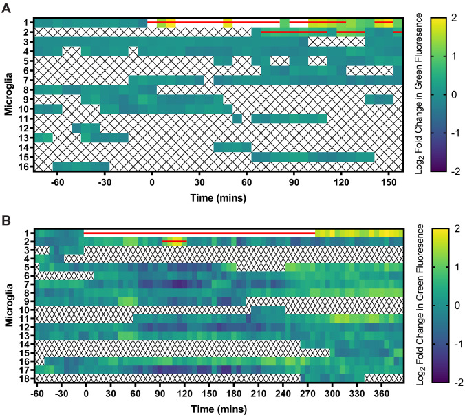
Figure 2. Microglia surveil the tectal neuropil, contact RGC axons, and increase in green fluorescence following an interaction with pHtdGFP-labeled axons in real-time.(A) A diagram of the developing Xenopus laevis retinotectal circuit. (B) The tectal neuropil does not exclude microglia in Xenopus laevis. The yellow dotted line indicates the border of the cell body layer and the neuropil region. Microglia (red) can be observed migrating in and out of the neuropil region from the cell body layer. A single registered optical section is shown. (C) Microglia surveil the neuropil. A microglial cell is followed over time as it traversed different depths in the tectum. (D) Microglia extend processes (white arrows) into the neuropil. Contact duration varied between minutes and hours. (E) A microglial cell (blue arrow) interacts with a pHtdGFP-labeled RGC axon and increases in green fluorescence in real-time. The colocalization of green and red is colorized as white.Figure 2âfigure supplement 1. Green fluorescence in microglial cells increases in real-time following interaction with pHtdGFP-labeled axons.Population level visualization of green fluorescence changes in the microglial cells during real-time imaging sessions. Log2 normalized fluorescence values of individual microglial cells are illustrated on each row. White regions indicate log2 fold changes in green fluorescence greater than 2. The red bar signifies timepoints when the microglial cell overlapped spatially with the pHtdGFP-labeled axon. X symbols represent timepoints when the microglial cell was outside of the imaging field. (A) This heatmap analyses the fluorescence changes in microglial cells in the imaging session shown in Video 4A. Microglia #1 is the interacting microglial cell highlighted in the video. (B) This heatmap analyses the fluorescence changes in microglial cells in the imaging session shown in Video 4B. Microglia #1 is the interacting microglial cell highlighted in the video.Figure 2âfigure supplement 1âsource data 1. Fluorescence changes in microglial cells in time lapse imaging experiments from Figure 2âfigure supplement 1. |
|
|
Figure 3. Microglia accumulate green fluorescence label from axons expressing pHtdGFP or SYP-pHtdGFP.(A) Timeline of trogocytosis assay. Axons were labeled with pH-stable GFP (pHtdGFP). 2-photon imaging was performed on day 4 and day 5 post-labeling. (B) Measurement of green fluorescence signal from microglia. pHtdGFP-labeled axons (green) were imaged concurrently with microglia (magenta). 3D microglia ROIs were automatically generated (magenta outlines). The average microglial green fluorescence was quantified from the population of microglia sampled in the z-stack. (C) Presence of pHtdGFP-labeled axons in the optic tectum increases microglial green fluorescence between day 4 and day 5. Two-way RM ANOVA interaction F(3,43) = 6.14, p=0.0014. Sidakâs multiple comparison test ***p<0.001, ****p<0.0001. (D) Microglial green fluorescence weakly correlates with the number of pHtdGFP-labeled axons in the optic tectum on day 4 (n = 47, Pearsonâs r = 0.30, p=0.038) and moderately correlates on day 5 (n = 47, Pearsonâs r = 0.52, p=0.0002). The same dataset is analyzed in C. (E) SYP-pHtdGFP fusion protein localizes pHtdGFP to presynaptic puncta. (F) Microglial green fluorescence does not significantly correlate with the number of SYP-pHtdGFP-labeled axons in the optic tectum on day 4 (n = 57, Pearsonâs r = 0.063, p=0.64), and weakly correlates on day 5 (n = 57, Pearsonâs r = 0.34, p=0.010).Figure 3âsource data 1. Mean microglial-associated green fluorescence as a function of axon number measured over 24 hr.Figure 3âfigure supplement 1. The presence of pHtdGFP-labeled axons significantly increases microglial green fluorescence between day 4 and day 5.Green fluorescence values from individual microglial cells in the dataset analyzed in Figure 3C and D were pooled to produce frequency histograms (bars). Best fits of frequency distributions (lines) were obtained by nonlinear Poisson regression. (A) In animals with no pHtdGFP-labeled axons, the best-fit mean on day 4 (3.0) was not significantly different from the best-fit mean on day 5 (3.1). Likelihood-ratio test, p=0.063. (B) In animals with 1â4 pHtdGFP-labeled axons, the best-fit mean on day 4 (3.1) was significantly different from the best-fit mean on day 5 (3.4). Likelihood-ratio test, p=0.0001. (C) In animals with 5â8 pHtdGFP-labeled axons, the best-fit mean on day 4 (3.0) was significantly different from the best-fit mean on day 5 (3.3). Likelihood-ratio test, p=0.0009. (D) In animals with 9â12 pHtdGFP-labeled axons, the best-fit mean on day 4 (3.3) was significantly different from the best-fit mean on day 5 (3.6). Likelihood-ratio test, p=0.0059.Figure 3âfigure supplement 1âsource data 1. Histograms of microglial-associated green fluorescence as a function of axon number measured over 24 hr from Figure 3âfigure supplement 1. |
|
|
Figure 3âfigure supplement 2. Correlation between the change in microglial green fluorescence from day 4 to day 5 and the number of pHtdGFP-labeled and SYP-pHtdGFP-labeled axons.(A) The change in microglial green fluorescence from day 4 to day 5 post-labeling correlates with the number of pHtdGFP-labeled axons in the optic tectum. The same dataset is analyzed in Figure 3C and Figure 3D. (n = 47, Pearsonâs r = 0.48, p=0.0006). (B) The change in microglial green fluorescence from day 4 to day 5 post-labeling correlates with the number of SYP-pHtdGFP-labeled axons in the optic tectum (n = 57, Pearsonâs r = 0.34, p=0.0092). The same dataset is analyzed in Figure 3F. |
|
|
Figure 4. CSF1R antagonism depletes microglia from the optic tectum and increases axon arbor branch number.(A) Animals were treated with vehicle or 10 μM PLX5622. Brain structures and microglia were labeled using CellTracker Green BODIPY (green) and IB4-isolectin (red), respectively. The white dotted line indicates the border of the optic tectum. Single optical sections are shown. (B) PX5622 depletes microglia in the optic tectum. Mixed-effects REML model interaction F(3,39) = 14.23, p<0.0001. Sidakâs multiple comparison post-hoc test ****p<0.0001. Data are shown as mean ± SEM. (C) PLX5622 reduces the number of processes per microglia. Mixed-effects REML model main effect F(1,14)=18.42, ***p<0.001. Data are shown as mean ± SEM. (D) Monitoring of individual RGC axons in vehicle control and PLX5622-treated animals. (E) Microglial depletion with PLX5622 did not affect axon arbor length. Two-way RM ANOVA main effect F(1,24)=0.4141, p=0.53. Data are shown as mean ± SEM. (F) Microglial depletion with PLX5622 increased axon branch number. Two-way RM ANOVA main effect F(1,24)=5.581, p=0.027. Data are shown as mean ± SEM.Figure 4âsource data 1. Microglia and axon morphometric properties from time lapse imaging over 4 days. |
|
|
Figure 5. Microglial depletion reverses the expected behavioral response to both dark and bright looming stimuli.(A) Schematic of a looming behavioral task to assess visuomotor responses in Xenopus laevis tadpoles. Stage 47 animals were presented looming stimuli and free-swimming escape responses were recorded. (B) Exponentially expanding dark and bright circles were presented as looming stimuli. (C) Representative response to dark looming stimulus (presented at 0 s) in a vehicle-treated animal. A contrail is drawn from 0 to 2 s post-stimulus. (D) Representative contrails of the escape responses to dark looming stimuli in a single animal (10 trials). (E) After the dark looming stimulus is presented (0 s), vehicle-treated animals (blue) increase in velocity, whereas microglia-depleted animals (red) do not. n = 8. Data are shown as mean ± SEM. (F) Presentation of dark looming stimuli increases distance traveled over 3 s in vehicle-treated animals (blue) but not microglia-depleted animals (red). 2-way RM ANOVA interaction F(1,14) = 15.82, p=0.0014. Sidakâs multiple comparisons test ****p<0.0001. Data are shown as mean ± SEM. (G) Microglia depletion reduces the escape probability to dark looming stimuli. Mann-Whitney test **p<0.01, n = 8. Data are shown as mean ± SEM. (H) Representative contrails to bright looming stimuli. (I) After the bright looming stimulus is presented (0 s), microglia-depleted animals (red) increase in velocity, whereas vehicle-treated animals (blue) do not. n = 8. Data are shown as mean ± SEM. (J) Presentation of bright looming stimuli increases distance traveled over 3 s in microglia-depleted animals (red) but not vehicle-treated animals (blue). Two-way RM ANOVA interaction F(1,14) = 5.291, p=0.037. Sidakâs multiple comparisons test **p<0.01. Data are shown as mean ± SEM. (K) Microglia depletion increases the escape probability to bright looming stimuli. Mann-Whitney test *p<0.05, n = 8. Data are shown as mean ± SEM.Figure 5âsource data 1. Effects of microglial depletion on escape behavior induced by looming stimuli.Figure 5âfigure supplement 1. Motor characteristics of escape behavior are not significantly altered by PLX5622-induced microglial depletion.A-F analyze all trials where defensive behavior was exhibited to looming stimuli. Data was collected from eight animals per group. Data are shown as mean ± SEM. (A) Microglial depletion did not significantly alter escape distance to dark looming stimuli. Unpaired t-test p=0.27. (B) Microglial depletion did not significantly alter escape distance to bright looming stimuli. Welchâs t-test p=0.15. (C) Microglial depletion did not significantly alter maximum escape velocity to dark looming stimuli. Unpaired t-test p=0.32. (D) Microglial depletion did not significantly alter maximum escape velocity to bright looming stimuli. Welchâs t-test p=0.15. (E) Microglial depletion did not significantly alter escape angle to dark looming stimuli. Welchâs t-test p=0.52. (F) Microglial depletion did not significantly alter escape angle to bright looming stimuli. Welchâs t-test p=0.71. |
|
|
Figure 6. Identification of a neuronally expressed membrane-bound complement inhibitory protein, amphibian regulator of complement activation 3 (aRCA3), the predicted homolog of human CD46.(A) Complement C3 was queried on the STRING Protein-Protein Association Network and the top 30 interaction partners are displayed. Red nodes represent proteins which contain complement control domains that inhibit complement activity. Line thickness indicates the strength of data supporting protein interaction. (B) Complement inhibitory proteins identified by STRING were screened for neuronal expression in the Allen Brain Map human cortical transcriptomics dataset. Cell type taxonomy and hierarchical clustering was determined according to previous analysis (Hodge et al., 2019). Only CD46 is highly expressed by neurons. Heat map color scale denotes log two expression levels as represented by trimmed mean (25â75%). CPM = counts per million. (C) Protein architecture of CD46 and the most similar Xenopus laevis homolog (aRCA3). Both human CD46 and Xenopus laevis aRCA3 are type I transmembrane proteins, with a non-cytoplasmic region that contains many complement control protein modules, and a transmembrane anchor near the C-terminus. (D) Fluorescent RNAscope in situ hybridization on retina sections shows that aRCA3 is endogenously expressed in the retina. Negative control probe DapB was not detected in the retina. Housekeeping gene Polr2a.L was expressed ubiquitously. (E) High magnification of the highlighted region in Figure 5D. aRCA3 is highly expressed in the GCL, and is present at lower levels in the INL and ONL. GCL = Ganglion Cell Layer; IPL = Inner Plexiform Layer; INL = Inner Nuclear Layer; ONL = Outer Nuclear Layer.Figure 6âsource data 1. Human cell type expression profiles from the Allen Human Brain database for probable complement inhibitory proteins identified by STRING. |
|
|
Figure 7. RGC overexpression of synapse-associated aRCA3 inhibits microglial trogocytosis and increases axon arborization.(A) An aRCA3-mCherry fusion protein was co-expressed with SYP-pHtdGFP in RGC axons. (B) Representative RGC axon expressing aRCA3-mCherry and SYP-pHtdGFP. SYP-pHtdGFP is concentrated at synaptic puncta. aRCA3-mCherry colocalizes with SYP-pHtdGFP. (C) Colocalization analysis of the axon shown in B. Scatterplot of pixel intensities shows a high degree of association between aRCA3-mCherry and SYP-pHtdGFP. After applying Costes threshold, Pearsonâs r = 0.90. (D) Microglial green fluorescence is not significantly correlated with the number of pHtdGFP-labeled axons in the optic tectum on day 4 (n = 40, Pearsonâs r = 0.23, p=0.16), and moderately correlated on day 5 (n = 40, Pearsonâs r = 0.56, p=0.0002). (E) When aRCA3 is overexpressed, microglial green fluorescence is not significantly correlated with the number of pHtdGFP-labeled axons in the optic tectum on either day 4 (n = 41, Pearsonâs r = 0.019, p=0.91) or on day 5 (n = 41, Pearsonâs r = 0.017, p=0.92). (F) Individual control and aRCA3 overexpressing RGC axons were imaged over several days. (G) aRCA3 overexpression increases axon arbor length. Two-way RM ANOVA interaction F(3,102) = 5.43, p=0.0017. Sidakâs multiple comparison test *p<0.05, **p<0.01. Data are shown as mean ± SEM. (H) aRCA3 overexpression increases axon branch number. Two-way RM ANOVA interaction F(3,102) = 4.73, p=0.0039. Sidakâs multiple comparison test **p<0.01, ***p<0.001, ****p<0.0001. Data are shown as mean ± SEM.Figure 7âsource data 1. Colocalization analysis for aRCA3-mCherry and SYP-pHtdGFP.Figure 7âsource data 2. Changes in green fluorescence associated with microglia and axonal morphometric analysis comparing control and aRCA3 overexpressing axons.Figure 7âfigure supplement 1. Correlation between the change in microglial green fluorescence from day 4 to day 5 and the number of pHtdGFP-labeled axons with and without aRCA3 overexpression.Overexpression of aRCA3 significantly reduced the correlation coefficient between the change in microglial green fluorescence from day 4 to day 5 and the number of pHtdGFP-labeled axons in the optic tectum. Fisherâs z transformation *p=0.015. Control correlation (n = 40, Pearson r = 0.51, p=0.0009). aRCA3 overexpression correlation (n = 41, Pearsonâs r = â0.007, p=0.97). The same datasets are shown in Figure 7D and Figure 7E. |
|
|
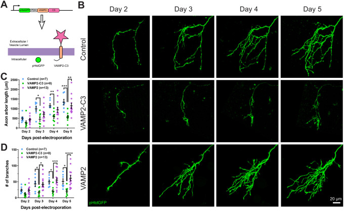
Figure 8. Expressing VAMP2-C3 fusion protein in RGC neurons reduces axon arbor size and branch number.(A) Complement C3 was fused to the C-terminus of VAMP2 to create a complement enhancing molecule which is targeted to the axon surface and synapses. (B) Axons from control, VAMP2-C3 expressing, and VAMP2 overexpressing RGC neurons were imaged over several days. (C) Expression of VAMP2-C3 reduces RGC axon arbor length compared to control and VAMP2 overexpression. Two-way RM ANOVA interaction F(6,75)=3.48, p=0.0044. Sidakâs multiple comparison test *p<0.05, **p<0.01, ***p<0.001. Data are shown as mean ± SEM. (D) Expression of VAMP2-C3 reduces RGC branch number compared to control and VAMP2 overexpression. Two-way RM ANOVA interaction F(6,75)=4.15, p=0.0012. Sidakâs multiple comparison test *p<0.05, ***p<0.001, ****p<0.0001. Data are shown as mean ± SEM.Figure 8âsource data 1. Morphometric analyses comparing control, VAMP2-C3 and VAMP2 expressing axons over 4 days. |
|
|
Figure 9. The complement system and microglia regulate axonal pruning at the single axon level.(A) Inhibiting complement activity through overexpression of a membrane-bound complement inhibitory molecule results in impaired axonal pruning; conversely, increasing complement activity through expression of a membrane-bound complement enhancing molecule results in excessive axonal pruning. (B) During normal development, microglia actively trogocytose and prune axons. Disrupting microglial function via microglial depletion increases axonal arborization and also disrupts the proper response to dark and bright looming stimuli. |
|
|
Figure 2—figure supplement 1. Green fluorescence in microglial cells increases in real-time following interaction with pHtdGFP-labeled axons.Population level visualization of green fluorescence changes in the microglial cells during real-time imaging sessions. Log2 normalized fluorescence values of individual microglial cells are illustrated on each row. White regions indicate log2 fold changes in green fluorescence greater than 2. The red bar signifies timepoints when the microglial cell overlapped spatially with the pHtdGFP-labeled axon. X symbols represent timepoints when the microglial cell was outside of the imaging field. (A) This heatmap analyses the fluorescence changes in microglial cells in the imaging session shown in Video 4A. Microglia #1 is the interacting microglial cell highlighted in the video. (B) This heatmap analyses the fluorescence changes in microglial cells in the imaging session shown in Video 4B. Microglia #1 is the interacting microglial cell highlighted in the video.Figure 2—figure supplement 1—source data 1. Fluorescence changes in microglial cells in time lapse imaging experiments from Figure 2—figure supplement 1. |
|
|
Figure 3—figure supplement 1. The presence of pHtdGFP-labeled axons significantly increases microglial green fluorescence between day 4 and day 5.Green fluorescence values from individual microglial cells in the dataset analyzed in Figure 3C and D were pooled to produce frequency histograms (bars). Best fits of frequency distributions (lines) were obtained by nonlinear Poisson regression. (A) In animals with no pHtdGFP-labeled axons, the best-fit mean on day 4 (3.0) was not significantly different from the best-fit mean on day 5 (3.1). Likelihood-ratio test, p=0.063. (B) In animals with 1–4 pHtdGFP-labeled axons, the best-fit mean on day 4 (3.1) was significantly different from the best-fit mean on day 5 (3.4). Likelihood-ratio test, p=0.0001. (C) In animals with 5–8 pHtdGFP-labeled axons, the best-fit mean on day 4 (3.0) was significantly different from the best-fit mean on day 5 (3.3). Likelihood-ratio test, p=0.0009. (D) In animals with 9–12 pHtdGFP-labeled axons, the best-fit mean on day 4 (3.3) was significantly different from the best-fit mean on day 5 (3.6). Likelihood-ratio test, p=0.0059.Figure 3—figure supplement 1—source data 1. Histograms of microglial-associated green fluorescence as a function of axon number measured over 24 hr from Figure 3—figure supplement 1. |
|
|
Figure 5—figure supplement 1. Motor characteristics of escape behavior are not significantly altered by PLX5622-induced microglial depletion.A-F analyze all trials where defensive behavior was exhibited to looming stimuli. Data was collected from eight animals per group. Data are shown as mean ± SEM. (A) Microglial depletion did not significantly alter escape distance to dark looming stimuli. Unpaired t-test p=0.27. (B) Microglial depletion did not significantly alter escape distance to bright looming stimuli. Welch’s t-test p=0.15. (C) Microglial depletion did not significantly alter maximum escape velocity to dark looming stimuli. Unpaired t-test p=0.32. (D) Microglial depletion did not significantly alter maximum escape velocity to bright looming stimuli. Welch’s t-test p=0.15. (E) Microglial depletion did not significantly alter escape angle to dark looming stimuli. Welch’s t-test p=0.52. (F) Microglial depletion did not significantly alter escape angle to bright looming stimuli. Welch’s t-test p=0.71. |
|
|
Figure 7—figure supplement 1. Correlation between the change in microglial green fluorescence from day 4 to day 5 and the number of pHtdGFP-labeled axons with and without aRCA3 overexpression.Overexpression of aRCA3 significantly reduced the correlation coefficient between the change in microglial green fluorescence from day 4 to day 5 and the number of pHtdGFP-labeled axons in the optic tectum. Fisher’s z transformation *p=0.015. Control correlation (n = 40, Pearson r = 0.51, p=0.0009). aRCA3 overexpression correlation (n = 41, Pearson’s r = −0.007, p=0.97). The same datasets are shown in Figure 7D and Figure 7E. |
References [+] :
Ahmari,
Assembly of presynaptic active zones from cytoplasmic transport packets.
2000, Pubmed
Ahmari, Assembly of presynaptic active zones from cytoplasmic transport packets. 2000, Pubmed
Altschul, Basic local alignment search tool. 1990, Pubmed
Anderson, Complement Targets Newborn Retinal Ganglion Cells for Phagocytic Elimination by Microglia. 2019, Pubmed
Barilla-LaBarca, Role of membrane cofactor protein (CD46) in regulation of C4b and C3b deposited on cells. 2002, Pubmed
Barker, Sensorimotor decision making in the zebrafish tectum. 2015, Pubmed
Blom, Prediction of post-translational glycosylation and phosphorylation of proteins from the amino acid sequence. 2004, Pubmed
Bolte, A guided tour into subcellular colocalization analysis in light microscopy. 2006, Pubmed
Boscia, The isolectin IB4 binds RET receptor tyrosine kinase in microglia. 2013, Pubmed
Brown, Microglial phagocytosis of live neurons. 2014, Pubmed
Casey, Sensors and regulators of intracellular pH. 2010, Pubmed
Chan, Integrin requirement for hippocampal synaptic plasticity and spatial memory. 2003, Pubmed
Cong, The endogenous neuronal complement inhibitor SRPX2 protects against complement-mediated synapse elimination during development. 2020, Pubmed
Costes, Automatic and quantitative measurement of protein-protein colocalization in live cells. 2004, Pubmed
Coupé, A CANDLE for a deeper in vivo insight. 2012, Pubmed , Xenbase
Cunningham, Microglia regulate the number of neural precursor cells in the developing cerebral cortex. 2013, Pubmed
Dalmau, Development of microglia in the postnatal rat hippocampus. 1998, Pubmed
Dalmau, Development of microglia in the prenatal rat hippocampus. 1997, Pubmed
Dong, Visual avoidance in Xenopus tadpoles is correlated with the maturation of visual responses in the optic tectum. 2009, Pubmed , Xenbase
Dunn, Neural Circuits Underlying Visually Evoked Escapes in Larval Zebrafish. 2016, Pubmed
Elmore, Colony-stimulating factor 1 receptor signaling is necessary for microglia viability, unmasking a microglia progenitor cell in the adult brain. 2014, Pubmed
Erblich, Absence of colony stimulation factor-1 receptor results in loss of microglia, disrupted brain development and olfactory deficits. 2011, Pubmed
Fotowat, Collision detection as a model for sensory-motor integration. 2011, Pubmed
Gosse, Retinotopic order in the absence of axon competition. 2008, Pubmed
Grinberg, Spreading depression sends microglia on Lévy flights. 2011, Pubmed
Gu, Complex heatmaps reveal patterns and correlations in multidimensional genomic data. 2016, Pubmed
Guo, The applications of Vitamin E TPGS in drug delivery. 2013, Pubmed
Hanisch, Microglia as a source and target of cytokines. 2002, Pubmed
Håvik, The complement control-related genes CSMD1 and CSMD2 associate to schizophrenia. 2011, Pubmed
Hodge, Conserved cell types with divergent features in human versus mouse cortex. 2019, Pubmed
Hoshiko, Deficiency of the microglial receptor CX3CR1 impairs postnatal functional development of thalamocortical synapses in the barrel cortex. 2012, Pubmed
Huber, Orchestrating high-throughput genomic analysis with Bioconductor. 2015, Pubmed
Janssen, Structures of complement component C3 provide insights into the function and evolution of immunity. 2005, Pubmed
Ji, Microglia actively regulate the number of functional synapses. 2013, Pubmed
Käll, Advantages of combined transmembrane topology and signal peptide prediction--the Phobius web server. 2007, Pubmed
Käll, A combined transmembrane topology and signal peptide prediction method. 2004, Pubmed
Karimi, Xenbase: a genomic, epigenomic and transcriptomic model organism database. 2018, Pubmed , Xenbase
Karperien, Quantitating the subtleties of microglial morphology with fractal analysis. 2013, Pubmed
Khakhalin, Excitation and inhibition in recurrent networks mediate collision avoidance in Xenopus tadpoles. 2014, Pubmed , Xenbase
Kimmett, ProBLM web server: protein and membrane placement and orientation package. 2014, Pubmed
Letunic, 20 years of the SMART protein domain annotation resource. 2018, Pubmed
Ling, Immunocytochemical localization of CR3 complement receptors with OX-42 in amoeboid microglia in postnatal rats. 1990, Pubmed
Lozahic, CD46 (membrane cofactor protein) associates with multiple beta1 integrins and tetraspans. 2000, Pubmed
Lublin, Molecular cloning and chromosomal localization of human membrane cofactor protein (MCP). Evidence for inclusion in the multigene family of complement-regulatory proteins. 1988, Pubmed
Luo, Colony-stimulating factor 1 receptor (CSF1R) signaling in injured neurons facilitates protection and survival. 2013, Pubmed
Manders, Measurement of co-localization of objects in dual-colour confocal images. 1993, Pubmed
Milinkeviciute, Microglia Regulate Pruning of Specialized Synapses in the Auditory Brainstem. 2019, Pubmed
Mitchell, Technical advance: autofluorescence as a tool for myeloid cell analysis. 2010, Pubmed
Miwa, Molecular cloning of rat and mouse membrane cofactor protein (MCP, CD46): preferential expression in testis and close linkage between the mouse Mcp and Cr2 genes on distal chromosome 1. 1998, Pubmed
Münch, Approach sensitivity in the retina processed by a multifunctional neural circuit. 2009, Pubmed
Nakata, Visualization of the dynamics of synaptic vesicle and plasma membrane proteins in living axons. 1998, Pubmed
NCBI Resource Coordinators, Database resources of the National Center for Biotechnology Information. 2018, Pubmed
Neugebauer, Cell-surface regulation of beta 1-integrin activity on developing retinal neurons. 1991, Pubmed
Newman, Phagocytosis by receptors for C3b (CR1), iC3b (CR3), and IgG (Fc) on human peritoneal macrophages. 1985, Pubmed
Nijhawan, Apoptosis in neural development and disease. 2000, Pubmed
Nimmerjahn, Resting microglial cells are highly dynamic surveillants of brain parenchyma in vivo. 2005, Pubmed
Norman, Three-dimensional structure of a complement control protein module in solution. 1991, Pubmed
Oliva, Escape behavior and neuronal responses to looming stimuli in the crab Chasmagnathus granulatus (Decapoda: Grapsidae). 2007, Pubmed
Ollion, TANGO: a generic tool for high-throughput 3D image analysis for studying nuclear organization. 2013, Pubmed
Oshiumi, Regulator of complement activation (RCA) gene cluster in Xenopus tropicalis. 2009, Pubmed , Xenbase
Oshiumi, Regulator of complement activation (RCA) locus in chicken: identification of chicken RCA gene cluster and functional RCA proteins. 2005, Pubmed
Pangburn, Formation of the initial C3 convertase of the alternative complement pathway. Acquisition of C3b-like activities by spontaneous hydrolysis of the putative thioester in native C3. 1981, Pubmed
Paolicelli, Synaptic pruning by microglia is necessary for normal brain development. 2011, Pubmed
Parkhurst, Microglia promote learning-dependent synapse formation through brain-derived neurotrophic factor. 2013, Pubmed
Peirce, PsychoPy2: Experiments in behavior made easy. 2019, Pubmed
Perry, C1q: the perfect complement for a synaptic feast? 2008, Pubmed
Pont-Lezica, Microglia shape corpus callosum axon tract fasciculation: functional impact of prenatal inflammation. 2014, Pubmed
Preibisch, Software for bead-based registration of selective plane illumination microscopy data. 2010, Pubmed
Reshef, The role of microglia and their CX3CR1 signaling in adult neurogenesis in the olfactory bulb. 2017, Pubmed
Riley-Vargas, CD46: expanding beyond complement regulation. 2004, Pubmed
Roberts, Identification and Characterisation of a pH-stable GFP. 2016, Pubmed
Robles, The retinal projectome reveals brain-area-specific visual representations generated by ganglion cell diversity. 2014, Pubmed
Ross, Macrophage cytoskeleton association with CR3 and CR4 regulates receptor mobility and phagocytosis of iC3b-opsonized erythrocytes. 1992, Pubmed
Ruthazer, Bulk electroporation of retinal ganglion cells in live Xenopus tadpoles. 2013, Pubmed , Xenbase
Ruthazer, Control of axon branch dynamics by correlated activity in vivo. 2003, Pubmed , Xenbase
Ruthazer, Stabilization of axon branch dynamics by synaptic maturation. 2006, Pubmed , Xenbase
Ruthazer, In vivo time-lapse imaging of neuronal development in Xenopus. 2013, Pubmed , Xenbase
Sahu, Specificity of the thioester-containing reactive site of human C3 and its significance to complement activation. 1994, Pubmed
Sankaranarayanan, Real-time measurements of vesicle-SNARE recycling in synapses of the central nervous system. 2000, Pubmed
Schafer, Microglia sculpt postnatal neural circuits in an activity and complement-dependent manner. 2012, Pubmed
Schindelin, Fiji: an open-source platform for biological-image analysis. 2012, Pubmed
Schizophrenia Working Group of the Psychiatric Genomics Consortium, Biological insights from 108 schizophrenia-associated genetic loci. 2014, Pubmed
Schultz, SMART, a simple modular architecture research tool: identification of signaling domains. 1998, Pubmed
Sellgren, Increased synapse elimination by microglia in schizophrenia patient-derived models of synaptic pruning. 2019, Pubmed
Shinoda, Fluorescent Proteins for Investigating Biological Events in Acidic Environments. 2018, Pubmed
Smolders, Age-specific function of α5β1 integrin in microglial migration during early colonization of the developing mouse cortex. 2017, Pubmed
Smolders, Microglia: Brain cells on the move. 2019, Pubmed
Solek, Maternal immune activation in neurodevelopmental disorders. 2018, Pubmed
Squarzoni, Microglia modulate wiring of the embryonic forebrain. 2014, Pubmed
Stephan, The complement system: an unexpected role in synaptic pruning during development and disease. 2012, Pubmed
Stevens, The classical complement cascade mediates CNS synapse elimination. 2007, Pubmed
Svahn, Development of ramified microglia from early macrophages in the zebrafish optic tectum. 2013, Pubmed
Szklarczyk, STRING v11: protein-protein association networks with increased coverage, supporting functional discovery in genome-wide experimental datasets. 2019, Pubmed
Temizer, A Visual Pathway for Looming-Evoked Escape in Larval Zebrafish. 2015, Pubmed
Tinevez, TrackMate: An open and extensible platform for single-particle tracking. 2017, Pubmed
Tremblay, Microglial interactions with synapses are modulated by visual experience. 2010, Pubmed
Tsujikura, A CD46-like molecule functional in teleost fish represents an ancestral form of membrane-bound regulators of complement activation. 2015, Pubmed
Valtorta, Synaptophysin: leading actor or walk-on role in synaptic vesicle exocytosis? 2004, Pubmed , Xenbase
Wake, Resting microglia directly monitor the functional state of synapses in vivo and determine the fate of ischemic terminals. 2009, Pubmed
Wallace, Microglial depletion disrupts normal functional development of adult-born neurons in the olfactory bulb. 2020, Pubmed
Wang, Microglia mediate forgetting via complement-dependent synaptic elimination. 2020, Pubmed
Wang, RNAscope: a novel in situ RNA analysis platform for formalin-fixed, paraffin-embedded tissues. 2012, Pubmed
Weinhard, Microglia remodel synapses by presynaptic trogocytosis and spine head filopodia induction. 2018, Pubmed
Werneburg, Targeted Complement Inhibition at Synapses Prevents Microglial Synaptic Engulfment and Synapse Loss in Demyelinating Disease. 2020, Pubmed
Yang, Improved protein structure prediction using predicted interresidue orientations. 2020, Pubmed
Yilmaz, Rapid innate defensive responses of mice to looming visual stimuli. 2013, Pubmed
Zeitvogel, ScatterJ: An ImageJ plugin for the evaluation of analytical microscopy datasets. 2016, Pubmed
