Click here to close
Hello! We notice that you are using Internet Explorer, which is not supported by Xenbase and may cause the site to display incorrectly.
We suggest using a current version of Chrome,
FireFox, or Safari.
EMBO Rep
2021 Mar 03;223:e52164. doi: 10.15252/embr.202052164.
Show Gene links
Show Anatomy links
CUL2LRR1 , TRAIP and p97 control CMG helicase disassembly in the mammalian cell cycle.
Villa F, Fujisawa R, Ainsworth J, Nishimura K, Lie-A-Ling M, Lacaud G, Labib KP.
???displayArticle.abstract???
The eukaryotic replisome is disassembled in each cell cycle, dependent upon ubiquitylation of the CMG helicase. Studies of Saccharomyces cerevisiae, Caenorhabditis elegans and Xenopus laevis have revealed surprising evolutionary diversity in the ubiquitin ligases that control CMG ubiquitylation, but regulated disassembly of the mammalian replisome has yet to be explored. Here, we describe a model system for studying the ubiquitylation and chromatin extraction of the mammalian CMG replisome, based on mouse embryonic stem cells. We show that the ubiquitin ligase CUL2LRR1 is required for ubiquitylation of the CMG-MCM7 subunit during S-phase, leading to disassembly by the p97 ATPase. Moreover, a second pathway of CMG disassembly is activated during mitosis, dependent upon the TRAIP ubiquitin ligase that is mutated in primordial dwarfism and mis-regulated in various cancers. These findings indicate that replisome disassembly in diverse metazoa is regulated by a conserved pair of ubiquitin ligases, distinct from those present in other eukaryotes.
C578/A25669 Cancer Research UK (CRUK), JP20K21423 MEXT | Japan Society for the Promotion of Science (JSPS), MC_UU_12016/13 UKRI | Medical Research Council (MRC), BB/I001794/1/BB Biotechnology and Biological Sciences Research Council , MC_UU_00018/4 Medical Research Council , JP19K06611 MEXT | Japan Society for the Promotion of Science (JSPS), Wellcome Trust , C5759/A20971 Cancer Research UK (CRUK), Naito Foundation (), C578/A24558 Cancer Research UK (CRUK), 102943/Z/13/Z Wellcome Trust (WT), C578/A25669 Cancer Research UK, MC_UU_12016/13 Medical Research Council , C5759/A20971 Cancer Research UK, C578/A24558 Cancer Research UK, 102943/Z/13/Z Wellcome Trust
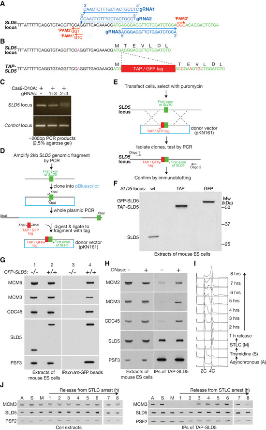
Figure 1. Mouse ES cells provide a model system for studying the mammalian CMG helicase
A. B. C. D. E. F. G. H. I. J.
Figure EV1. GINS co‐purifies with a range of replisome components from homozygous TAP‐SLD5 mouse ES cellsCell extracts from mouse ES lines with the indicated genotypes were incubated with IgG beads. The isolated proteins were analysed by immunoblotting in order to monitor the factors that co‐purified with TAP‐SLD5. Note that isolation of the CMG was more effective from homozygous TAP‐SLD5 / TAP‐SLD5 cells than from the equivalent heterozygote
Figure 2. The p97 ATPase is required for chromatin extraction and disassembly of ubiquitylated CMG helicase in mouse ES cells
A. B. C. D. E.
Figure EV2. Ubiquitylation of CMG‐MCM7 by CUL2LRR1
A. B. C.
Figure EV3. Accumulation of replisome components on chromatin in response to p97 inhibition
A. B. C. D. E.
Figure 3. CUL2LRR1 is required for CMG ubiquitylation and replisome disassembly during S‐phase in mouse ES cells
A. B. C. D. E.
Figure 4. Upon inhibition of CUL2LRR1, CMG persists on chromatin throughout interphase and is removed during early mitosis
A. B. C.
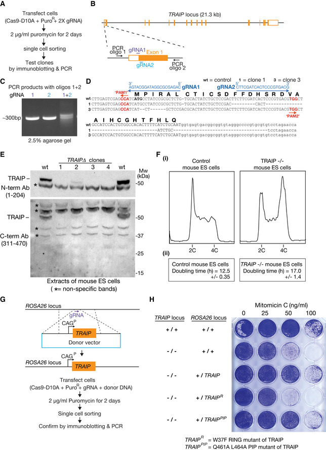
Figure 5. Mitotic CMG disassembly in mouse ES cells is dependent upon TRAIP E3 ligase activity but does not require association of TRAIP with PCNA
A. B. C. D.
Figure EV4. TRAIP−/− mouse ES cells are viable but are sensitive to DNA damaging agents that induce inter‐strand DNA crosslinks
A. B. C. D. E. F. G. H.
Figure EV5. Models for disassembly of the metazoan replisome. The figure summarises data from this manuscript together with previous studies with early embryos of Caenorhabditis elegans and extracts of Xenopus laevis eggs
A. B. C.
Al Mamun,
Inevitability and containment of replication errors for eukaryotic genome lengths spanning megabase to gigabase.
2016, Pubmed
Al Mamun,
Inevitability and containment of replication errors for eukaryotic genome lengths spanning megabase to gigabase.
2016,
Pubmed Anderson,
Targeting the AAA ATPase p97 as an Approach to Treat Cancer through Disruption of Protein Homeostasis.
2015,
Pubmed Baek,
NEDD8 nucleates a multivalent cullin-RING-UBE2D ubiquitin ligation assembly.
2020,
Pubmed Bai,
Architecture of the Saccharomyces cerevisiae Replisome.
2017,
Pubmed Bell,
Chromosome Duplication in Saccharomyces cerevisiae.
2016,
Pubmed Bhowmick,
RAD52 Facilitates Mitotic DNA Synthesis Following Replication Stress.
2016,
Pubmed Bravo,
Existence of two populations of cyclin/proliferating cell nuclear antigen during the cell cycle: association with DNA replication sites.
1987,
Pubmed Burdon,
Signalling, cell cycle and pluripotency in embryonic stem cells.
2002,
Pubmed Burger,
CRL2(LRR-1) E3-ligase regulates proliferation and progression through meiosis in the Caenorhabditis elegans germline.
2013,
Pubmed Burgers,
Eukaryotic DNA Replication Fork.
2017,
Pubmed Chapard,
TRAIP is a regulator of the spindle assembly checkpoint.
2014,
Pubmed Deegan,
CMG helicase disassembly is controlled by replication fork DNA, replisome components and a ubiquitin threshold.
2020,
Pubmed Deng,
Mitotic CDK Promotes Replisome Disassembly, Fork Breakage, and Complex DNA Rearrangements.
2019,
Pubmed
,
Xenbase Dewar,
CRL2Lrr1 promotes unloading of the vertebrate replisome from chromatin during replication termination.
2017,
Pubmed
,
Xenbase Dewar,
The mechanism of DNA replication termination in vertebrates.
2015,
Pubmed
,
Xenbase Douglas,
The mechanism of eukaryotic CMG helicase activation.
2018,
Pubmed Ekkebus,
On terminal alkynes that can react with active-site cysteine nucleophiles in proteases.
2013,
Pubmed Essers,
Nuclear dynamics of PCNA in DNA replication and repair.
2005,
Pubmed Evrin,
A double-hexameric MCM2-7 complex is loaded onto origin DNA during licensing of eukaryotic DNA replication.
2009,
Pubmed
,
Xenbase Fu,
Selective bypass of a lagging strand roadblock by the eukaryotic replicative DNA helicase.
2011,
Pubmed
,
Xenbase Gambus,
GINS maintains association of Cdc45 with MCM in replisome progression complexes at eukaryotic DNA replication forks.
2006,
Pubmed Gambus,
MCM2-7 form double hexamers at licensed origins in Xenopus egg extract.
2011,
Pubmed
,
Xenbase Gambus,
A key role for Ctf4 in coupling the MCM2-7 helicase to DNA polymerase alpha within the eukaryotic replisome.
2009,
Pubmed Gasser,
Once and Only Once.
2019,
Pubmed Glover,
Fragile sites in cancer: more than meets the eye.
2017,
Pubmed Han,
TRAIP regulates Histone H2B monoubiquitination in DNA damage response pathways.
2019,
Pubmed Harley,
TRAIP promotes DNA damage response during genome replication and is mutated in primordial dwarfism.
2016,
Pubmed Hills,
DNA replication and oncogene-induced replicative stress.
2014,
Pubmed Hoffmann,
TRAIP is a PCNA-binding ubiquitin ligase that protects genome stability after replication stress.
2016,
Pubmed Jang,
A novel leucine-rich repeat protein (LRR-1): potential involvement in 4-1BB-mediated signal transduction.
2001,
Pubmed Kamura,
VHL-box and SOCS-box domains determine binding specificity for Cul2-Rbx1 and Cul5-Rbx2 modules of ubiquitin ligases.
2004,
Pubmed Kurat,
Chromatin Controls DNA Replication Origin Selection, Lagging-Strand Synthesis, and Replication Fork Rates.
2017,
Pubmed Leonhardt,
Dynamics of DNA replication factories in living cells.
2000,
Pubmed Lewis,
Tunability of DNA Polymerase Stability during Eukaryotic DNA Replication.
2020,
Pubmed Li,
Cooperation of the NEIL3 and Fanconi anemia/BRCA pathways in interstrand crosslink repair.
2020,
Pubmed
,
Xenbase Maric,
Cdc48 and a ubiquitin ligase drive disassembly of the CMG helicase at the end of DNA replication.
2014,
Pubmed Maric,
Ufd1-Npl4 Recruit Cdc48 for Disassembly of Ubiquitylated CMG Helicase at the End of Chromosome Replication.
2017,
Pubmed Matson,
Rapid DNA replication origin licensing protects stem cell pluripotency.
2017,
Pubmed Merlet,
The CRL2LRR-1 ubiquitin ligase regulates cell cycle progression during C. elegans development.
2010,
Pubmed Moreno,
Unreplicated DNA remaining from unperturbed S phases passes through mitosis for resolution in daughter cells.
2016,
Pubmed Moreno,
Polyubiquitylation drives replisome disassembly at the termination of DNA replication.
2014,
Pubmed
,
Xenbase Moyer,
Isolation of the Cdc45/Mcm2-7/GINS (CMG) complex, a candidate for the eukaryotic DNA replication fork helicase.
2006,
Pubmed Mukherjee,
In Vitro Reconstitution Defines the Minimal Requirements for Cdc48-Dependent Disassembly of the CMG Helicase in Budding Yeast.
2019,
Pubmed Park,
Early embryonic lethality caused by targeted disruption of the TRAF-interacting protein (TRIP) gene.
2007,
Pubmed Pellegrini,
New Insights into the Mechanism of DNA Duplication by the Eukaryotic Replisome.
2016,
Pubmed Priego Moreno,
Mitotic replisome disassembly depends on TRAIP ubiquitin ligase activity.
2019,
Pubmed
,
Xenbase Pyzocha,
RNA-guided genome editing of mammalian cells.
2014,
Pubmed Remus,
Concerted loading of Mcm2-7 double hexamers around DNA during DNA replication origin licensing.
2009,
Pubmed Saksouk,
Constitutive heterochromatin formation and transcription in mammals.
2015,
Pubmed Sarkar,
Designing active RNF4 monomers by introducing a tryptophan: avidity towards E2∼Ub conjugates dictates the activity of ubiquitin RING E3 ligases.
2019,
Pubmed Sengupta,
Dpb2 integrates the leading-strand DNA polymerase into the eukaryotic replisome.
2013,
Pubmed Shibahara,
Replication-dependent marking of DNA by PCNA facilitates CAF-1-coupled inheritance of chromatin.
1999,
Pubmed Sonneville,
CUL-2LRR-1 and UBXN-3 drive replisome disassembly during DNA replication termination and mitosis.
2017,
Pubmed
,
Xenbase Sonneville,
TRAIP drives replisome disassembly and mitotic DNA repair synthesis at sites of incomplete DNA replication.
2019,
Pubmed Soo Lee,
TRAIP/RNF206 is required for recruitment of RAP80 to sites of DNA damage.
2016,
Pubmed Soucy,
An inhibitor of NEDD8-activating enzyme as a new approach to treat cancer.
2009,
Pubmed Sparks,
The CMG Helicase Bypasses DNA-Protein Cross-Links to Facilitate Their Repair.
2019,
Pubmed
,
Xenbase Starostina,
CRL2(LRR-1) targets a CDK inhibitor for cell cycle control in C. elegans and actin-based motility regulation in human cells.
2010,
Pubmed Ter Huurne,
Distinct Cell-Cycle Control in Two Different States of Mouse Pluripotency.
2017,
Pubmed Villa,
CUL2<sup>LRR1</sup> , TRAIP and p97 control CMG helicase disassembly in the mammalian cell cycle.
2021,
Pubmed
,
Xenbase Vrtis,
Single-strand DNA breaks cause replisome disassembly.
2021,
Pubmed
,
Xenbase Wallace,
TRIP/NOPO E3 ubiquitin ligase promotes ubiquitylation of DNA polymerase η.
2014,
Pubmed Wu,
TRAIP is a master regulator of DNA interstrand crosslink repair.
2019,
Pubmed
,
Xenbase Zegerman,
Evolutionary conservation of the CDK targets in eukaryotic DNA replication initiation.
2015,
Pubmed