|
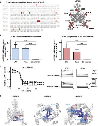
Figure 1. Structural and functional comparison of human and porcine TASK‐1 channels.
A, Left panel: Amino acid alignments of pTASK‐1 and hTASK‐1 show high similarity between human and porcine orthologs at the protein level. Differences are highlighted in red (*, conserved amino acids; :, amino acid substitutions by residues with similar properties). Right panel: Differences between human and porcine TASK‐1 are highlighted in a 3‐dimensional structure homology model of pTASK‐1 in red color. C‐termini were truncated because of lack of template sequences. B, Real‐time quantitative polymerase chain reaction experiments revealed similar atrial specific TASK‐1 expression patterns in human and porcine cardiac tissue. KCNK3
mRNA expression is presented relative to the housekeeping genes importin 8 (IPO8) or β‐actin (ACTB) in left atrial appendages (LAA), right atrial appendages (RAA) and the anterior wall of the left ventricle (LV) (n=5). C, Cloned human and porcine TASK‐1 ion channel subunits, heterologously expressed in Xenopus laevis oocytes, are inhibited by A293 (100 μmol/L) to a similar extent. Currents were recorded using two‐electrode voltage clamp technique measurements after application of the depicted pulse protocol. Quantification was performed at the end of the +20 mV pulse (n=3 cells). Representative current traces of hTASK‐1 and pTASK‐1 before (Control) and after application of A293 (100 μmol/L, 30 min) are indicated on the right side. Scalebars are given as inserts. D, In silico docking simulation of A293 in the inner channel pore of a pTASK‐1 homology model and magnified excerpts illustrate the interactions of A293 with the pore lining amino acids I118, L239 and N240. Data are presented as mean±SEM. **P<0.01 in Mann–Whitney tests. TASK‐1 indicates TWIK‐related acid‐sensitive K+ channel. |
|
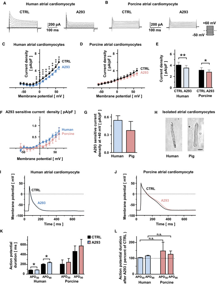
Figure 2. Comparison of TASK‐1 currents in human and porcine atrial cardiomyocytes.
A and B, Representative background potassium currents, recorded from isolated human (A) or porcine (B) cardiomyocytes under control conditions (CTRL) and after administration of the high affinity TASK‐1 channel inhibitor A293, 200 nmol/L (A293). Dashed lines represent zero current level. The pulse protocol is depicted at the right bottom corner of panel (B). C and D, Corresponding mean step current densities are displayed as a function of the respective test potentials for human (C) and porcine (D) cardiomyocytes (human cardiomyocytes: n=16 cells obtained from N=6 individuals; porcine cardiomyocytes: n/N=8/4). E, Comparison of mean current density, quantified at +40 mV membrane potential. F, Current‐voltage relationships of mean A293‐sensitive current densitiy are displayed for human (blue) and porcine (red) atrial cardiomyocytes (human: n/N=16/6, porcine: n/N=8/4). G, Comparison of mean A293‐sensitive current densitiy measured at a membrane potential of +40 mV (human: n/N=16/6, porcine: n/N=8/4). H, Micrographs of representative isolated human (left) and porcine (right) atrial cardiomyocytes. The scalebar (bottom right) depicts 20 μm. I and J, Representative action potentials (APs) recorded at 0.2 Hz in the absence or presence of A293 (200 nmol/L) are shown for isolated human (I) and porcine (J) atrial cardiomyocytes. K, Corresponding mean AP durations at 50% of repolarization (APD
50) and 90% repolarization (APD
90) at baseline and after A293 application (human: n/N=9/5, porcine: n/N=5/4). L, Mean relative APD
50 and APD
90 values after TASK‐1 inhibition with 200 nmol/L A293 (human: n/N=9/5, porcine: n/N=5/4). Data are expressed as mean±SEM. *P<0.05, **P<0.01, ***
P<0.001 vs CTRL for Mann–Whitney tests or Wilcoxon matched pairs tests. |
|
Figure 3. Administration of A293 does not alter surface ECG parameters of healthy control pigs.
A, Representative surface ECG recordings of an anesthetized pig under baseline conditions (left) and 20 min after i.v. administration of A293 at 1 mg/kg body weight (right). The scale bar, provided as insert (bottom right), indicates 100 ms. B, RR intervals, P wave durations, PQ intervals, QRS durations, QT intervals, and QTc intervals of pigs treated with A293 display no significant differences to baseline conditions (n=5 pigs; n.s., no statistically significant difference in Wilcoxon matched‐pairs tests). aVF indicates augmented Vector foot; aVL, augmented Vector left; and aVR, augmented Vector right. |
|
Figure 4. A293 selectively prolongs atrial effective refractory periods (AERPs).
A, Perioperative view after surgical jugular vein preparation and placement of 2 introducer sheaths into the right internal jugular vein. B, Intraprocedural fluoroscopy showing a quadripolar diagnostic catheter in the high right atrium position and another quaripolar diagnostic catheter in the right ventricular apex. C through G, Atrial (AERPs) as well as ventricular effective refractory periods (VERPs), measured at an S1 cycle length of 500 ms (C and D), 400 ms (E and F), or 300 ms G under control conditions or 20 minutes after intravenous administration of A293 at 1 mg/kg body weight in anesthetized pigs (n=4 pigs each; P values are indicated as inserts). H, Application of A293 resulted in a significant AERP‐prolongation whereas VERPs remained unchanged. Data are presented as mean±SEM. *P<0.05; **P<0.01 for Student t tests. |
|
Figure 5. A293 facilitates cardioversion in a porcine model of paroxysmal atrial fibrillation (AF).
A, After induction of AF by right atrial burst‐stimulation in anesthetized pigs, the atrial rhythm was monitored for 5 minutes. When AF persisted over this 5‐minute period, A293 or the respective solvent control was administered. Cardioversion was monitored up to 10 minutes after drug administration. B, Percentage of cardioversions to sinus rhythm (SR) during the 10‐minute observation interval in the solvent control (Control) and the A293 treatment group (A293). C, Time to conversion to SR in the solvent control (Control) and the A293 treatment group (data are presented as medians; whiskers indicate interquartile ranges for n=5 to 8 individual experiments; P value was obtained from Kruskal–Wallis test). AF indicates atrial fibrillation; aVF indicates the surface ECG lead aVF; HRA, intracardiac catheter at the high right atrium; and RVA, intracardiac catheter at the right ventricular apex. |
|
Figure 6. Computational modeling of the effect of A293 on atrial electrophysiology in single‐cell and tissue model.
A through C, Single‐cell model simulations of actions potentials and APD for different BCL values and A293 concentrations. A, Simulated APs are depicted at 4 BCLs in absence of A293 (solid line) or complete inhibition of TASK‐1 channels by A293 (dashed line) (B) APD at 90% repolarization (APD
90) dependent on the concentration of A293 (IC
50 of 100 nmol/L) at the four different BCLs. Boxplots depicting APD
90 values obtained from patch clamp experiments under control conditions (CTRL) and after application of 200 nmol/L A293 are provided as inserts. C, Predicted relative change of APD
90 dependent on the concentration of A293. D through F, Arrhythmia termination by A293 in a simplified model of the left atrium. D, Black spheres: geometrical model consisting of a spherical surface (diameter of 5 cm) with 5 orifices representing the left and right inferior and superior pulmonary veins (LIPV/RIPV/LSPV/RSPV) as well as the mitral valve annulus. The blue box in (D) indicates the last 150 ms of the 10 s control period simulation advancing the final 5 seconds depicted in (E) and (F). E, Representative snapshots of the final 5 s simulation without TASK‐1 inhibition by A293. The rotor continues to exist in the left atrial model. F, Same snapshots as in (E) but including the effect of A293 in the model. The meandering of the rotor increases and APD alternans starts. Following a rotor with long APD, the final rotor interacts with the waveback of the one before and a termination of the arrhythmia is ocurring. Simulations were performed for a tissue conductivity of 1.0 S/m. Colors from black (−80 mV) to red (10 mV) indicate the transmembrane voltage (TMV) as depicted in the scalebar. APD indicates action potential duration; BCL, basic cycle length; and TASK‐1, TWIK‐related acid‐sensitive K+ channel. |