XB-ART-57902
Cells
2020 Jul 16;97:. doi: 10.3390/cells9071702.
Show Gene links
Show Anatomy links
VPS72/YL1-Mediated H2A.Z Deposition Is Required for Nuclear Reassembly after Mitosis.
Moreno-Andrés D, Yokoyama H, Scheufen A, Holzer G, Lue H, Schellhaus AK, Weberruss M, Takagi M, Antonin W.
???displayArticle.abstract???
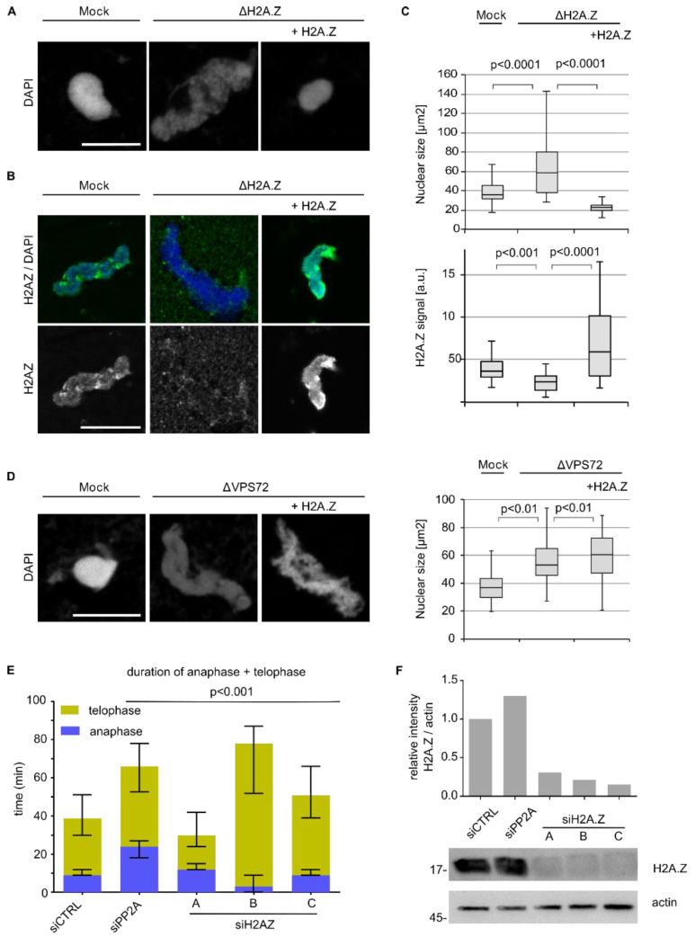
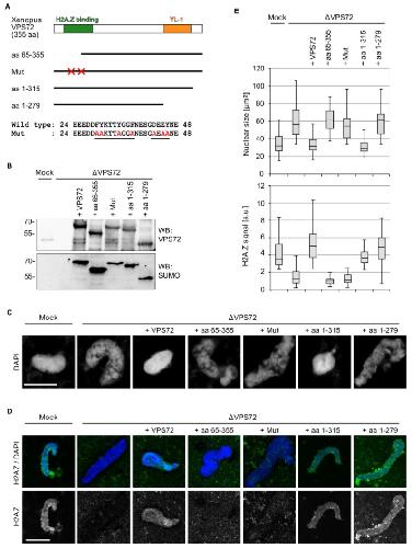
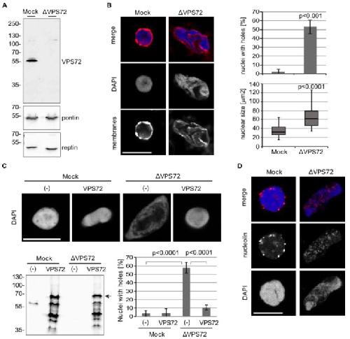
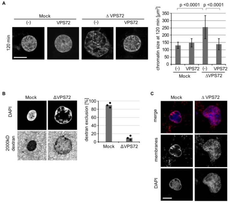
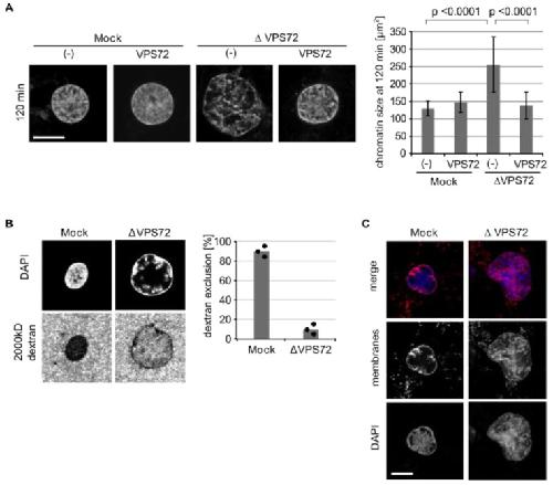
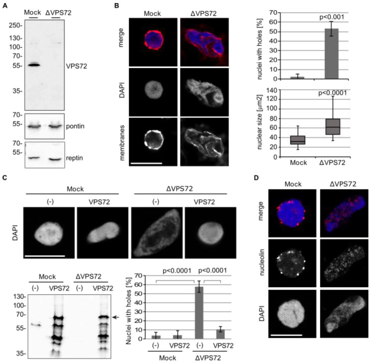
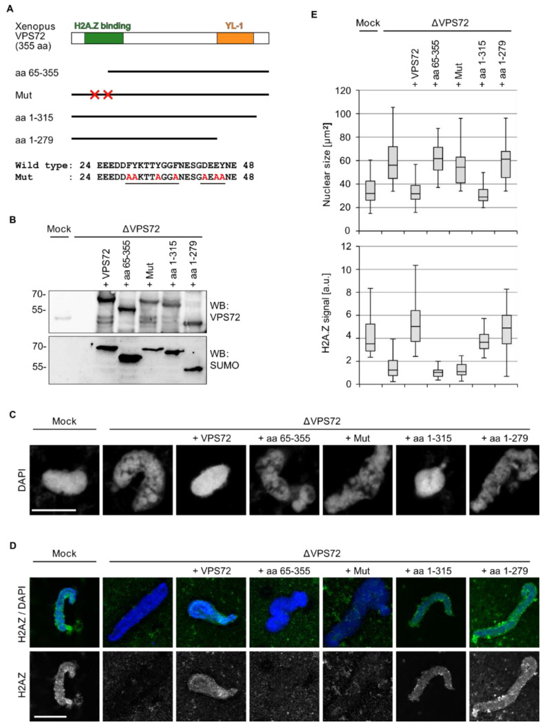
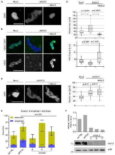
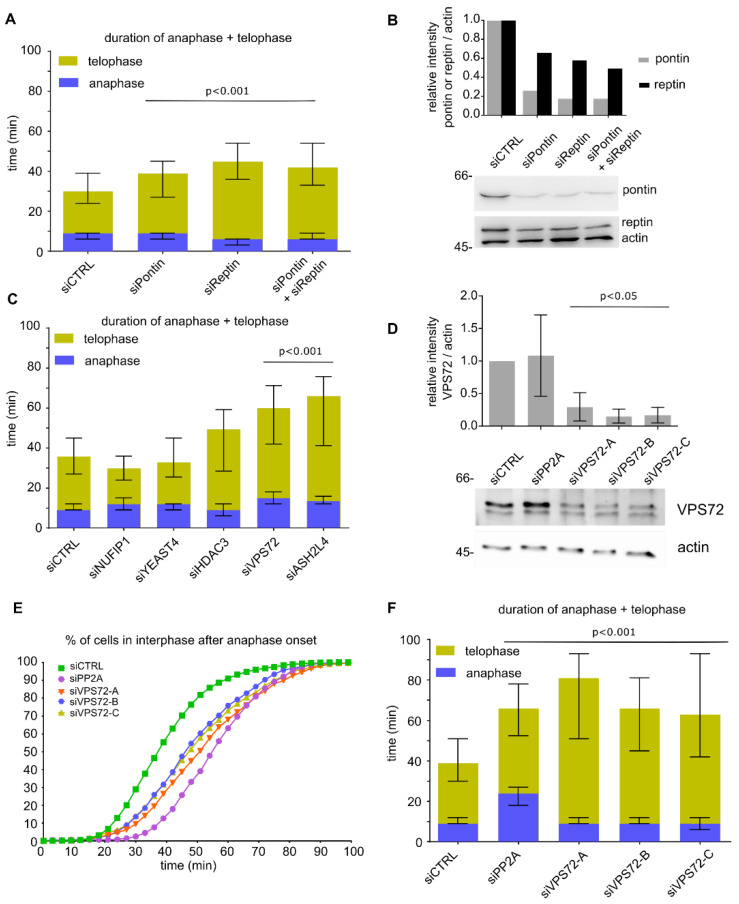
The eukaryotic nucleus remodels extensively during mitosis. Upon mitotic entry, the nuclear envelope breaks down and chromosomes condense into rod-shaped bodies, which are captured by the spindle apparatus and segregated during anaphase. Through telophase, chromosomes decondense and the nuclear envelope reassembles, leading to a functional interphase nucleus. While the molecular processes occurring in early mitosis are intensively investigated, our knowledge about molecular mechanisms of nuclear reassembly is rather limited. Using cell free and cellular assays, we identify the histone variant H2A.Z and its chaperone VPS72/YL1 as important factors for reassembly of a functional nucleus after mitosis. Live-cell imaging shows that siRNA-mediated downregulation of VPS72 extends the telophase in HeLa cells. In vitro, depletion of VPS72 or H2A.Z results in malformed and nonfunctional nuclei. VPS72 is part of two chromatin-remodeling complexes, SRCAP and EP400. Dissecting the mechanism of nuclear reformation using cell-free assays, we, however, show that VPS72 functions outside of the SRCAP and EP400 remodeling complexes to deposit H2A.Z, which in turn is crucial for formation of a functional nucleus.
???displayArticle.pubmedLink??? 32708675
???displayArticle.pmcLink??? PMC7408173
???displayArticle.link??? Cells
Genes referenced: ep400 h2ac21 srcap
???attribute.lit??? ???displayArticles.show???
References [+] :
Adam,
H2A.Z is required for global chromatin integrity and for recruitment of RNA polymerase II under specific conditions.
2001, Pubmed
Adam, H2A.Z is required for global chromatin integrity and for recruitment of RNA polymerase II under specific conditions. 2001, Pubmed
Altschul, Gapped BLAST and PSI-BLAST: a new generation of protein database search programs. 1997, Pubmed
Antonin, Chromosome condensation and decondensation during mitosis. 2016, Pubmed
Batty, Mitotic Chromosome Mechanics: How Cells Segregate Their Genome. 2019, Pubmed
Bell, In vitro assembly of prenucleolar bodies in Xenopus egg extract. 1992, Pubmed , Xenbase
Berg, ilastik: interactive machine learning for (bio)image analysis. 2019, Pubmed
Billon, Precise deposition of histone H2A.Z in chromatin for genome expression and maintenance. 2013, Pubmed
Blow, Xenopus cell-free extracts and their contribution to the study of DNA replication and other complex biological processes. 2016, Pubmed , Xenbase
Cai, The mammalian YL1 protein is a shared subunit of the TRRAP/TIP60 histone acetyltransferase and SRCAP complexes. 2005, Pubmed
Chan, In vitro study of nuclear assembly and nuclear import using Xenopus egg extracts. 2006, Pubmed , Xenbase
Clapier, The biology of chromatin remodeling complexes. 2009, Pubmed
de Chaumont, Icy: an open bioimage informatics platform for extended reproducible research. 2012, Pubmed
Dryhurst, Characterization of the histone H2A.Z-1 and H2A.Z-2 isoforms in vertebrates. 2009, Pubmed
Ducat, Regulation of microtubule assembly and organization in mitosis by the AAA+ ATPase Pontin. 2008, Pubmed , Xenbase
Eirín-López, The evolutionary differentiation of two histone H2A.Z variants in chordates (H2A.Z-1 and H2A.Z-2) is mediated by a stepwise mutation process that affects three amino acid residues. 2009, Pubmed
Eisenhardt, Xenopus in vitro assays to analyze the function of transmembrane nucleoporins and targeting of inner nuclear membrane proteins. 2014, Pubmed , Xenbase
Gant, Nuclear assembly. 1997, Pubmed
Gasser, Improved methods for the isolation of individual and clustered mitotic chromosomes. 1987, Pubmed
Gentili, Chromosome Missegregation Associated with RUVBL1 Deficiency. 2015, Pubmed
Giaimo, The histone variant H2A.Z in gene regulation. 2019, Pubmed
Gouy, SeaView version 4: A multiplatform graphical user interface for sequence alignment and phylogenetic tree building. 2010, Pubmed
Greaves, H2A.Z contributes to the unique 3D structure of the centromere. 2007, Pubmed
Hein, A human interactome in three quantitative dimensions organized by stoichiometries and abundances. 2015, Pubmed
Held, CellCognition: time-resolved phenotype annotation in high-throughput live cell imaging. 2010, Pubmed
Hirano, Chromosome Dynamics during Mitosis. 2015, Pubmed
Holder, Getting out of mitosis: spatial and temporal control of mitotic exit and cytokinesis by PP1 and PP2A. 2019, Pubmed
Horikawa, Molecular cloning of a novel human cDNA on chromosome 1q21 and its mouse homolog encoding a nuclear protein with DNA-binding ability. 1995, Pubmed
Horikawa, Forced expression of YL-1 protein suppresses the anchorage-independent growth of Kirsten sarcoma virus-transformed NIH3T3 cells. 1995, Pubmed
Huguet, The Role of Phosphatases in Nuclear Envelope Disassembly and Reassembly and Their Relevance to Pathologies. 2019, Pubmed
Iouzalen, H2A.ZI, a new variant histone expressed during Xenopus early development exhibits several distinct features from the core histone H2A. 1996, Pubmed , Xenbase
Jha, RVB1/RVB2: running rings around molecular biology. 2009, Pubmed
Kill, Localisation of the Ki-67 antigen within the nucleolus. Evidence for a fibrillarin-deficient region of the dense fibrillar component. 1996, Pubmed
Kobor, A protein complex containing the conserved Swi2/Snf2-related ATPase Swr1p deposits histone variant H2A.Z into euchromatin. 2004, Pubmed
Krogan, A Snf2 family ATPase complex required for recruitment of the histone H2A variant Htz1. 2003, Pubmed
Kusch, Acetylation by Tip60 is required for selective histone variant exchange at DNA lesions. 2004, Pubmed
Latrick, Molecular basis and specificity of H2A.Z-H2B recognition and deposition by the histone chaperone YL1. 2016, Pubmed
Laurell, Phosphorylation of Nup98 by multiple kinases is crucial for NPC disassembly during mitotic entry. 2011, Pubmed
Lénárt, Monitoring the permeability of the nuclear envelope during the cell cycle. 2006, Pubmed
Liang, Structural basis of H2A.Z recognition by SRCAP chromatin-remodeling subunit YL1. 2016, Pubmed
Linder, Mitotic Disassembly of Nuclear Pore Complexes Involves CDK1- and PLK1-Mediated Phosphorylation of Key Interconnecting Nucleoporins. 2017, Pubmed
Lohka, Analysis of nuclear envelope assembly using extracts of Xenopus eggs. 1998, Pubmed , Xenbase
Magalska, RuvB-like ATPases function in chromatin decondensation at the end of mitosis. 2014, Pubmed , Xenbase
Matias, The AAA+ proteins Pontin and Reptin enter adult age: from understanding their basic biology to the identification of selective inhibitors. 2015, Pubmed
McQuin, CellProfiler 3.0: Next-generation image processing for biology. 2018, Pubmed
Meneghini, Conserved histone variant H2A.Z protects euchromatin from the ectopic spread of silent heterochromatin. 2003, Pubmed
Mizuguchi, ATP-driven exchange of histone H2AZ variant catalyzed by SWR1 chromatin remodeling complex. 2004, Pubmed
Nekrasov, Histone H2A.Z inheritance during the cell cycle and its impact on promoter organization and dynamics. 2012, Pubmed
Neumüller, Conserved regulators of nucleolar size revealed by global phenotypic analyses. 2013, Pubmed
Otsuka, Mechanisms of nuclear pore complex assembly - two different ways of building one molecular machine. 2018, Pubmed
Philpott, Nucleoplasmin remodels sperm chromatin in Xenopus egg extracts. 1992, Pubmed , Xenbase
Rangasamy, RNA interference demonstrates a novel role for H2A.Z in chromosome segregation. 2004, Pubmed
Rangasamy, Pericentric heterochromatin becomes enriched with H2A.Z during early mammalian development. 2003, Pubmed
Ranjan, Nucleosome-free region dominates histone acetylation in targeting SWR1 to promoters for H2A.Z replacement. 2013, Pubmed
Rosenbaum, The emergence of the conserved AAA+ ATPases Pontin and Reptin on the signaling landscape. 2013, Pubmed
Santisteban, Histone H2A.Z regulats transcription and is partially redundant with nucleosome remodeling complexes. 2000, Pubmed
Schellhaus, Nuclear Reformation at the End of Mitosis. 2016, Pubmed
Schlaitz, REEP3/4 ensure endoplasmic reticulum clearance from metaphase chromatin and proper nuclear envelope architecture. 2013, Pubmed
Schmitz, Live-cell imaging RNAi screen identifies PP2A-B55alpha and importin-beta1 as key mitotic exit regulators in human cells. 2010, Pubmed
Schooley, The lysine demethylase LSD1 is required for nuclear envelope formation at the end of mitosis. 2015, Pubmed , Xenbase
Theerthagiri, The nucleoporin Nup188 controls passage of membrane proteins across the nuclear pore complex. 2010, Pubmed , Xenbase
Thompson, Identification of protein phosphatase 1 as a mitotic lamin phosphatase. 1997, Pubmed
Tseng, Temporal control of nuclear envelope assembly by phosphorylation of lamin B receptor. 2011, Pubmed
Vagnarelli, Repo-Man coordinates chromosomal reorganization with nuclear envelope reassembly during mitotic exit. 2011, Pubmed
Venteicher, Identification of ATPases pontin and reptin as telomerase components essential for holoenzyme assembly. 2008, Pubmed
Vollmer, Nup153 Recruits the Nup107-160 Complex to the Inner Nuclear Membrane for Interphasic Nuclear Pore Complex Assembly. 2015, Pubmed , Xenbase
Weberruss, Perforating the nuclear boundary - how nuclear pore complexes assemble. 2016, Pubmed
Wu, Swc2 is a widely conserved H2AZ-binding module essential for ATP-dependent histone exchange. 2005, Pubmed
Wurzenberger, Phosphatases: providing safe passage through mitotic exit. 2011, Pubmed
Xu, Histone H2A.Z controls a critical chromatin remodeling step required for DNA double-strand break repair. 2012, Pubmed
Yokoyama, Chromosome alignment maintenance requires the MAP RECQL4, mutated in the Rothmund-Thomson syndrome. 2019, Pubmed , Xenbase
Zierhut, Nucleosomal regulation of chromatin composition and nuclear assembly revealed by histone depletion. 2014, Pubmed , Xenbase
