XB-ART-57897
Nucleic Acids Res
2021 Apr 06;496:3263-3273. doi: 10.1093/nar/gkab111.
Show Gene links
Show Anatomy links
BRCA1-BARD1 regulates transcription through BRD4 in Xenopus nucleoplasmic extract.
Barrows JK, Fullbright G, Long DT.
???displayArticle.abstract???
The tumor suppressor BRCA1 is considered a master regulator of genome integrity. Although widely recognized for its DNA repair functions, BRCA1 has also been implicated in various mechanisms of chromatin remodeling and transcription regulation. However, the precise role that BRCA1 plays in these processes has been difficult to establish due to the widespread consequences of its cellular dysfunction. Here, we use nucleoplasmic extract derived from the eggs of Xenopus laevis to investigate the role of BRCA1 in a cell-free transcription system. We report that BRCA1-BARD1 suppresses transcription initiation independent of DNA damage signaling and its established role in histone H2A ubiquitination. BRCA1-BARD1 acts through a histone intermediate, altering acetylation of histone H4K8 and recruitment of the chromatin reader and oncogene regulator BRD4. Together, these results establish a functional relationship between an established (BRCA1) and emerging (BRD4) regulator of genome integrity.
???displayArticle.pubmedLink??? 33660782
???displayArticle.pmcLink??? PMC8034626
???displayArticle.link??? Nucleic Acids Res
???displayArticle.grants??? [+]
Species referenced: Xenopus laevis
Genes referenced: bard1 brca1 brd4 h2ac21 tbp
???displayArticle.disOnts??? breast cancer
???attribute.lit??? ???displayArticles.show???
|
|
Graphical Abstract |
|
|
Figure 1. BRCA1-BARD1 is necessary and sufficient to suppress transcription in NPE. (A) Different amounts of mock-depleted (δMock) or BRCA1-depleted (δBRCA1) NPE was analyzed by western blot with the indicated antibodies. (B) pActin was incubated in mock- or BRCA1-depleted extract and RNA was quantified by RT-qPCR over time (n = 3). (C) Purified BRCA1-BARD1 (WT) and BRCA1I26A-BARD1 (I26A; used in Figure 4E) were resolved by SDS-PAGE and visualized by silver stain. (D) pActin was incubated in mock-depleted extract, BRCA1-depleted extract, or BRCA1-depleted extract supplemented with recombinant 200 nM BRCA1-BARD1. After 120 min, RNA was quantified by RT-qPCR (n = 2) (E) pActin was incubated in NPE supplemented with increasing amounts of BRCA1-BARD1. After 120 min, RNA was quantified by RT-qPCR (n = 3). |
|
|
Figure 2. BRCA1-BARD1 is necessary and sufficient to suppress transcription in NPE. (A) Different amounts of mock-depleted (ÎMock) or BRCA1-depleted (ÎBRCA1) NPE was analyzed by western blot with the indicated antibodies. (B) pActin was incubated in mock- or BRCA1-depleted extract and RNA was quantified by RT-qPCR over time (n = 3). (C) Purified BRCA1-BARD1 (WT) and BRCA1I26A-BARD1 (I26A; used in Figure 4E) were resolved by SDS-PAGE and visualized by silver stain. (D) pActin was incubated in mock-depleted extract, BRCA1-depleted extract, or BRCA1-depleted extract supplemented with recombinant 200 nM BRCA1-BARD1. After 120 min, RNA was quantified by RT-qPCR (n = 2) (E) pActin was incubated in NPE supplemented with increasing amounts of BRCA1-BARD1. After 120 min, RNA was quantified by RT-qPCR (n = 3). |
|
|
Figure 3. BRCA1 regulates transcription initiation through a histone intermediate. (A) 2.5 ng/μl pActin was incubated in mock- or BRCA1-depleted extract with increasing amounts of carrier plasmid. After 120 min, RNA was quantified by RT-qPCR (n = 2). For comparison, values were normalized to ÎMock reactions at each concentration. (B) pActin was incubated in mock- or BRCA1-depleted extract. Samples were withdrawn after 60 min and analyzed by ChIP with histone H3 antibodies (n = 3). (C) pActin was incubated in extract supplemented with buffer or 200 nM BRCA1-BARD1. Samples were withdrawn after 60 min and analyzed by ChIP with histone H3 antibodies (n = 3). (D, E) TBP- and RNAPII-ChIPs were performed as in (B) (n = 3). (FâH) Sperm chromatin was incubated in mock- or BRCA1-depleted extract. At the indicated time points, samples were visualized by phase contrast light microscopy (F). Chromatin volume (G) and density (H) were calculated at 150 min (n ⥠12). |
|
|
Figure 4. Ubiquitination is dispensable for BRCA1-mediated transcription suppression. (A) pActin was incubated in mock- or BRCA1-depleted extract. Samples were withdrawn after 60 min and analyzed by ChIP with histone H2A-Ub or H3 antibodies. Recovery of H2A-Ub over H3 is graphed (n = 2). (B) pActin was incubated in extract supplemented with buffer or 200 nM BRCA1-BARD1. Samples were analyzed by ChIP as in (A) (n = 2). (C, D) pActin was incubated in extract pre-treated with buffer or UbVS and then supplemented with buffer or 200 nM BRCA1-BARD1. Samples were withdrawn after 60 min and analyzed by western blot (C), or 120 min and RNA was quantified by RT-qPCR (D) (n = 2). (E) pActin was incubated in NPE supplemented with increasing amounts of BRCA1I26A-BARD1. After 120 min, RNA was quantified by RT-qPCR (n = 3). Results from Figure 1E are also shown for comparison. |
|
|
Figure 5. BRCA1-BARD1 regulates DNA-binding of multiple transcription regulators. (A) pActin was incubated in extract that was mock-depleted, BRCA1-depleted, or supplemented with 200 nM BRCA1-BARD1. DNA-bound proteins were isolated by plasmid pull-down and analyzed by mass spectrometry. Results were normalized to ÎMock samples and ranked by enrichment of ÎBRCA1 over +BRCA1-BARD1 samples. Representative complex members are labeled. An extended graph showing distribution of ranked proteins is shown in Supplementary Figure S5. (B) Schematic showing the relationship between BRCA1, BRD4, and complexes identified in (A). |
|
|
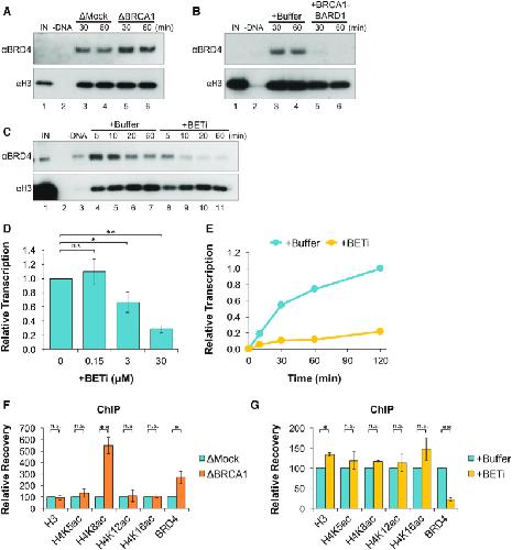
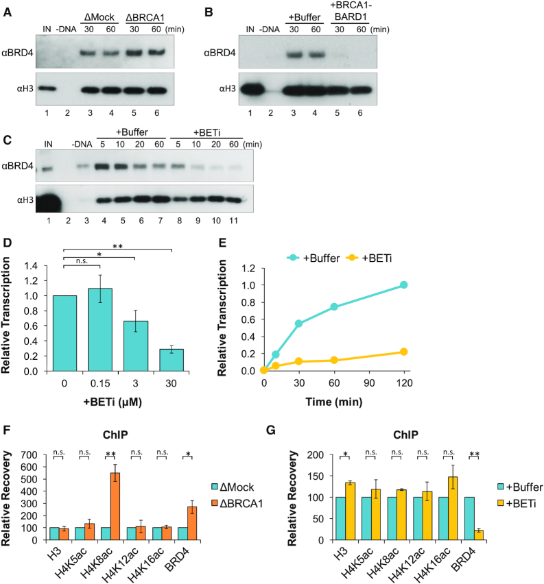
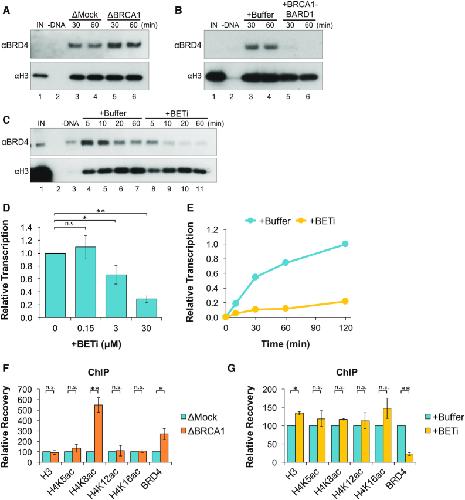
Figure 6. BRCA1-BARD1 suppresses H4K8 acetylation and BRD4 binding. (A) pActin was incubated in mock- or BRCA1-depleted extract. At the indicated time points, DNA-bound proteins were isolated by plasmid pull-down and analyzed by western blot. Total recovery of plasmid DNA from mock- and BRCA1-depleted extracts is shown in Supplementary Figure S6. (B) pActin was incubated in extract supplemented with buffer or 200 nM BRCA1-BARD1 and DNA-bound proteins were analyzed as in (A). (C) pActin was incubated in extract supplemented with buffer or JQ1 (BETi). At the indicated time points, DNA-bound proteins were analyzed as in (A). (D) pActin was incubated in extract with increasing amounts of JQ1. After 120 min, RNA was quantified by RT-qPCR (n = 3). (E) pActin was incubated in NPE supplemented with buffer or JQ1. At the indicated time points, RNA was quantified by RT-qPCR. (F) pActin was incubated in mock- or BRCA1-depleted extract. Samples were withdrawn after 20 min and analyzed by ChIP with the indicated antibodies (n = 2). (G) pActin was incubated in extract supplemented with buffer or JQ1. Samples were withdrawn after 20 min and analyzed by ChIP with the indicated antibodies (n = 2). |
|
|
Figure 6. BRCA1-BARD1 suppresses H4K8 acetylation and BRD4 binding. (A) pActin was incubated in mock- or BRCA1-depleted extract. At the indicated time points, DNA-bound proteins were isolated by plasmid pull-down and analyzed by western blot. Total recovery of plasmid DNA from mock- and BRCA1-depleted extracts is shown in Supplementary Figure S6. (B) pActin was incubated in extract supplemented with buffer or 200 nM BRCA1-BARD1 and DNA-bound proteins were analyzed as in (A). (C) pActin was incubated in extract supplemented with buffer or JQ1 (BETi). At the indicated time points, DNA-bound proteins were analyzed as in (A). (D) pActin was incubated in extract with increasing amounts of JQ1. After 120 min, RNA was quantified by RT-qPCR (n = 3). (E) pActin was incubated in NPE supplemented with buffer or JQ1. At the indicated time points, RNA was quantified by RT-qPCR. (F) pActin was incubated in mock- or BRCA1-depleted extract. Samples were withdrawn after 20 min and analyzed by ChIP with the indicated antibodies (n = 2). (G) pActin was incubated in extract supplemented with buffer or JQ1. Samples were withdrawn after 20 min and analyzed by ChIP with the indicated antibodies (n = 2). |
References [+] :
Amodeo,
Histone titration against the genome sets the DNA-to-cytoplasm threshold for the Xenopus midblastula transition.
2015, Pubmed,
Xenbase
Amodeo, Histone titration against the genome sets the DNA-to-cytoplasm threshold for the Xenopus midblastula transition. 2015, Pubmed , Xenbase
Anderson, BRCA1 protein is linked to the RNA polymerase II holoenzyme complex via RNA helicase A. 1998, Pubmed
Barrows, Cell-free transcription in Xenopus egg extract. 2019, Pubmed , Xenbase
Bochar, BRCA1 is associated with a human SWI/SNF-related complex: linking chromatin remodeling to breast cancer. 2000, Pubmed
Borodovsky, A novel active site-directed probe specific for deubiquitylating enzymes reveals proteasome association of USP14. 2001, Pubmed
Brzovic, Binding and recognition in the assembly of an active BRCA1/BARD1 ubiquitin-ligase complex. 2003, Pubmed
Chan, Brd4 and P300 Confer Transcriptional Competency during Zygotic Genome Activation. 2019, Pubmed
De Siervi, Transcriptional autoregulation by BRCA1. 2010, Pubmed
Devaiah, BRD4 is a histone acetyltransferase that evicts nucleosomes from chromatin. 2016, Pubmed
Donati, BRD4 and Cancer: going beyond transcriptional regulation. 2018, Pubmed
Fabbro, BARD1 induces BRCA1 intranuclear foci formation by increasing RING-dependent BRCA1 nuclear import and inhibiting BRCA1 nuclear export. 2002, Pubmed
Fan, Role of direct interaction in BRCA1 inhibition of estrogen receptor activity. 2001, Pubmed
Farmer, Targeting the DNA repair defect in BRCA mutant cells as a therapeutic strategy. 2005, Pubmed
Filippakopoulos, Histone recognition and large-scale structural analysis of the human bromodomain family. 2012, Pubmed
Filippakopoulos, Selective inhibition of BET bromodomains. 2010, Pubmed
Filipponi, Wip1 controls global heterochromatin silencing via ATM/BRCA1-dependent DNA methylation. 2013, Pubmed
Fullbright, p97 Promotes a Conserved Mechanism of Helicase Unloading during DNA Cross-Link Repair. 2016, Pubmed , Xenbase
Hashizume, The RING heterodimer BRCA1-BARD1 is a ubiquitin ligase inactivated by a breast cancer-derived mutation. 2001, Pubmed
Hu, Chromatin remodeling and activation of chromosomal DNA replication by an acidic transcriptional activation domain from BRCA1. 1999, Pubmed
Huen, BRCA1 and its toolbox for the maintenance of genome integrity. 2010, Pubmed
Joukov, The BRCA1/BARD1 heterodimer modulates ran-dependent mitotic spindle assembly. 2006, Pubmed , Xenbase
Jung, Affinity map of bromodomain protein 4 (BRD4) interactions with the histone H4 tail and the small molecule inhibitor JQ1. 2014, Pubmed
Kalb, BRCA1 is a histone-H2A-specific ubiquitin ligase. 2014, Pubmed , Xenbase
Kleiman, BRCA1/BARD1 inhibition of mRNA 3' processing involves targeted degradation of RNA polymerase II. 2005, Pubmed
Lee, Brd4 binds to active enhancers to control cell identity gene induction in adipogenesis and myogenesis. 2017, Pubmed
Lee, HP1 promotes tumor suppressor BRCA1 functions during the DNA damage response. 2013, Pubmed
Leung, BRCT domains: easy as one, two, three. 2011, Pubmed
Mio, BET proteins regulate homologous recombination-mediated DNA repair: BRCAness and implications for cancer therapy. 2019, Pubmed
Miyake, A functional comparison of BRCA1 C-terminal domains in transcription activation and chromatin remodeling. 2000, Pubmed
Mullan, The role of BRCA1 in transcriptional regulation and cell cycle control. 2006, Pubmed
Najafova, BRD4 localization to lineage-specific enhancers is associated with a distinct transcription factor repertoire. 2017, Pubmed
Pao, CBP/p300 interact with and function as transcriptional coactivators of BRCA1. 2000, Pubmed
Prioleau, Competition between chromatin and transcription complex assembly regulates gene expression during early development. 1994, Pubmed , Xenbase
Räschle, Mechanism of replication-coupled DNA interstrand crosslink repair. 2008, Pubmed , Xenbase
Rosen, BRCA1 in the DNA damage response and at telomeres. 2013, Pubmed
Sarkaria, Inhibition of ATM and ATR kinase activities by the radiosensitizing agent, caffeine. 1999, Pubmed
Savage, BRCA1, a 'complex' protein involved in the maintenance of genomic stability. 2015, Pubmed
Scully, BRCA1 is a component of the RNA polymerase II holoenzyme. 1997, Pubmed
Stathis, BET Proteins as Targets for Anticancer Treatment. 2018, Pubmed
Sun, BRD4 Inhibition Is Synthetic Lethal with PARP Inhibitors through the Induction of Homologous Recombination Deficiency. 2018, Pubmed
Terui, Nucleosomes around a mismatched base pair are excluded via an Msh2-dependent reaction with the aid of SNF2 family ATPase Smarcad1. 2018, Pubmed , Xenbase
Tkocz, BRCA1 and GATA3 corepress FOXC1 to inhibit the pathogenesis of basal-like breast cancers. 2012, Pubmed
Toyama, Brd4 associates with mitotic chromosomes throughout early zebrafish embryogenesis. 2008, Pubmed , Xenbase
Venkitaraman, Cancer susceptibility and the functions of BRCA1 and BRCA2. 2002, Pubmed
Walter, Regulated chromosomal DNA replication in the absence of a nucleus. 1998, Pubmed , Xenbase
Wang, BRCA1 binds c-Myc and inhibits its transcriptional and transforming activity in cells. 1998, Pubmed
Wang, Chromatin assembly and transcriptional cross-talk in Xenopus laevis oocyte and egg extracts. 2016, Pubmed , Xenbase
Wolfe, Chromatin Immunoprecipitation (ChIP) of Plasmid-Bound Proteins in Xenopus Egg Extracts. 2019, Pubmed , Xenbase
Ye, BRCA1-induced large-scale chromatin unfolding and allele-specific effects of cancer-predisposing mutations. 2001, Pubmed
Zhang, BRCA1-Dependent Transcriptional Regulation: Implication in Tissue-Specific Tumor Suppression. 2018, Pubmed
Zhang, PALB2 links BRCA1 and BRCA2 in the DNA-damage response. 2009, Pubmed
Zhang, BRCA1 physically associates with p53 and stimulates its transcriptional activity. 1998, Pubmed
Zhou, Histone H2A monoubiquitination represses transcription by inhibiting RNA polymerase II transcriptional elongation. 2008, Pubmed
Zhu, BRCA1 tumour suppression occurs via heterochromatin-mediated silencing. 2011, Pubmed
Zierhut, Nucleosomal regulation of chromatin composition and nuclear assembly revealed by histone depletion. 2014, Pubmed , Xenbase
