XB-ART-57890
Development
2021 Mar 29;14818:. doi: 10.1242/dev.198960.
Show Gene links
Show Anatomy links
Capillarity and active cell movement at mesendoderm translocation in the Xenopus gastrula.
Nagel M, Barua D, Damm EW, Kashef J, Hofmann R, Ershov A, Cecilia A, Moosmann J, Baumbach T, Winklbauer R.
???displayArticle.abstract???
During Xenopus gastrulation, leading edge mesendoderm (LEM) advances animally as a wedge-shaped cell mass over the vegetally moving blastocoel roof (BCR). We show that close contact across the BCR-LEM interface correlates with attenuated net advance of the LEM, which is pulled forward by tip cells while the remaining LEM frequently separates from the BCR. Nevertheless, lamellipodia persist on the detached LEM surface. They attach to adjacent LEM cells and depend on PDGF-A, cell-surface fibronectin and cadherin. We argue that active cell motility on the LEM surface prevents adverse capillary effects in the liquid LEM tissue as it moves by being pulled. It counters tissue surface-tension effects with oriented cell movement and bulges the LEM surface out to keep it close to the curved BCR without attaching to it. Proximity to the BCR is necessary, in turn, for the maintenance and orientation of lamellipodia that permit mass cell movement with minimal substratum contact. Together with a similar process in epithelial invagination, vertical telescoping, the cell movement at the LEM surface defines a novel type of cell rearrangement: vertical shearing.
???displayArticle.pubmedLink??? 33674259
???displayArticle.link??? Development
???displayArticle.grants??? [+]
PJT-15614 CAPMC/ CIHR/Canada, PJT-15614 CIHR
Species referenced: Xenopus laevis
Genes referenced: bcr cad cdh1 cdh3 cdh4 efnb1 fn1 pak1 pdgfa tsc1
GO keywords: gastrulation [+]
???displayArticle.antibodies??? Cdh3 Ab1 Efnb1 Ab2 Itgb1 Ab1
???displayArticle.morpholinos??? cdh3 MO1 cdh4 MO1 fn1 MO1 fn1 MO2 pdgfa MO1
Phenotypes: Xla Wt + BCR removal + dnPDGFA [+]
Xla Wt + BCR removal + KD-Pak1
Xla Wt + BCR removal + PDGFA MO
Xla Wt + KD-Pak1
Xla Wt + KD-Pak1
Xla Wt + KD-Pak1
Xla Wt + KD-Pak1
Xla Wt + KD-Pak1
Xla Wt + KD-Pak1
Xla Wt + KD-Pak1 + cdh3 MO
Xla Wt + KD-Pak1 + cdh3 MO + cdh4 MO
Xla Wt + KD-Pak1 + cdh3 MO + cdh4 MO
Xla Wt + KD-Pak1 + fn1 MO
Xla Wt + KD-Pak1 + fn1 MO
Xla Wt + KD-Pak1 + fn1 MO + cdh3 MO
Xla Wt LEM + BCR removal
Xla Wt LEM + BCR removal
Xla Wt LEM + BCR removal + sf-PDGF-A
Xla Wt + BCR removal + PDGFA MO
Xla Wt + KD-Pak1
Xla Wt + KD-Pak1
Xla Wt + KD-Pak1
Xla Wt + KD-Pak1
Xla Wt + KD-Pak1
Xla Wt + KD-Pak1
Xla Wt + KD-Pak1 + cdh3 MO
Xla Wt + KD-Pak1 + cdh3 MO + cdh4 MO
Xla Wt + KD-Pak1 + cdh3 MO + cdh4 MO
Xla Wt + KD-Pak1 + fn1 MO
Xla Wt + KD-Pak1 + fn1 MO
Xla Wt + KD-Pak1 + fn1 MO + cdh3 MO
Xla Wt LEM + BCR removal
Xla Wt LEM + BCR removal
Xla Wt LEM + BCR removal + sf-PDGF-A
???attribute.lit??? ???displayArticles.show???
|
|
Fig. 1. Cell arrangements in the LEM. (A,B) Sagittally fractured mid-gastrulae under a scanning electron microscope. Brachet's clefts of variable width (between opposing arrows) separate the LEM from the BCR (n=31). (C,D) Histological sections of mid-gastrulae. The LEM forms a wedge between the level of arrows and tip cells (t). Contact with BCR is indicated by the red dashes or bracket (n=24). (E-I) Mid-gastrula LEM seen from the BCR side (n=21). (E,F) Front region with tip cells alternatingly extending protrusions (x). Lamelliform protrusions in tiers behind tip cells appear closely attached to the cells ahead (white arrows). (G-I) LEM cells further behind show cell-surface attached (white arrow in G) and free lamellipodia (black arrowheads), filiform processes and chains of cells that underlap animal-vegetally (white arrows in H,I) with cell bodies with or without protrusions (H,I). Occasionally, direction of underlapping is reversed locally (black arrows in G). (J) The number of lamellipodia per cell, seen as protrusions flattened at least at their ends in the plane of the LEM surface [n, number of cells examined; columns 1 and 3 are from seven embryos per bar; column 2 is for conditioned substratum (CS) from four embryos; remaining columns are from single embryos each]. Scale bars: 30â µm. |
|
|
Fig. 2. LEM lamellipodia on LEM cell surface. (A-F) Explants labeled with membrane-GFP (A,B,D-F) or AlexaFluor488-phalloidin (C) to visualize lamellipodia (arrows). On non-adhesive bovine serum albumin (BSA) or on the free surface of aggregates, lamellipodia can form only on other LEM cells (A,B,E; n=11; two experiments; D,F; n=9; two experiments). On FN substratum, lamellipodia extend from the margin (C; n=8; two experiments). Expression of kinase-dead Pak1 stabilizes and enlarges lamellipodia (D,F). (E,F) Frames from time lapse recordings. Two different lamellipodia (yellow and white arrows, respectively) were followed through three consecutively numbered time points each. (G-K) Transmission electron micrographs of lamellipodia at the surface of LEM explants expressing kinase-dead Pak1 (n=3). r, membrane ruffles; y, yolk platelets; m, mitochondria; lam, lamellipodia. Scale bars: 30â µm in A-F; 1â µm in G,H,J,K; 300 nm in G,I. |
|
|
Fig. 3. Fibronectin and cadherin requirements for LEM lamellipodia. (A-D) Time-lapse recorded KD-Pak1/membrane-GFP-expressing LEM explants co-injected with FN-MO (A) (n=14; 2 experiments), C-cadherin-MO (B) (n=11; 2 experiments), a mix of C- and R-cadherin MOs (C) (n=10), and a mix of C-cadherin and FN MOs (D) (n=10; 2 experiments). Frames after indicated times of recording are shown. Individual lamellipodia (arrows) are followed. Scale bars: 30â µm. (E) Number of lamellipodia per cell as seen in the time-lapse recordings (n, number of cells examined; each column shows data from five movies; cells were evaluated in one representative frame in each movie). |
|
|
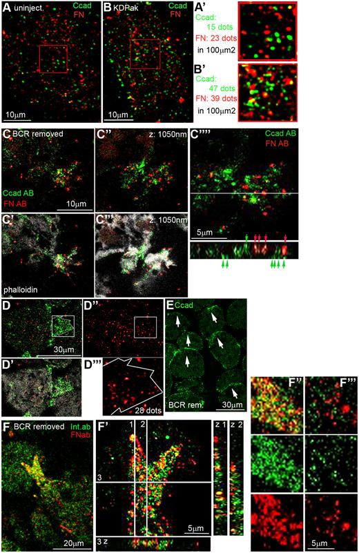
Fig. 4. csFN and C-cadherin puncta on LEM cells. (A,B) The BCR-facing surface of untreated (A) (n=26; 2 experiments) and KD-Pak1-expressing LEM (B) (n=12; 2 experiments) stained after BCR removal for FN (red) and C-cadherin (green). Puncta were counted in the boxed areas (higher magnification in Aâ²,Bâ²). (C-E) Protrusion-bearing LEM cell surfaces triple-stained using FN antibody (red), C-cadherin antibody (green) and fluorescent phalloidin (white) (n=12; 2 experiments). Planes at the free surface (C,Câ²) and at the undersurface near the substratum (Câ³,Câ´), and a z-projection (Câ´â²) show C-cadherin puncta underneath and at the free surface of protrusion (green arrows in Câ´â²); csFN puncta occur mostly at the free surface (red arrows in Câ´â²). A C-cadherin-rich protrusion (D,Dâ²) covers non-accumulating csFN puncta (Dâ³,Dâ´). (E) C-cadherin at animally pointing (arrows) cell edges. (F) Protrusion-bearing LEM cell surfaces double stained for FN (red) and integrin β1 (green) (n=18; 2 experiments). Dashed lines outline the cell bodies. (Fâ²) Z-plane projections (0.346â µmÃ7) show accumulation of csFN puncta at the free surface. Higher magnifications of the protrusion (Fâ³) and a cell body (Fâ´), with merged (top), integrin (middle) and FN (bottom) channels showing partial colocalization. Scale bars: 10 µm in A-Câ³â³; 30 µm in D-E; 20â µm in F; 5 µm in Fâ²-Fâ´. |
|
|
Fig. 5. BCR-dependent F-actin patterns in LEM. (A-C) F-actin (fluorescent phalloidin) of the BCR side of LEM fixed at various times after BCR removal. Untreated LEM (A) (n=15; 3 experiments) with oriented protrusions (white arrows) or at up to 2â µm depth in tissue (Aâ²). (B,C) F-actin pattern when PDGF-A is knocked down in the BCR (PDGFMO) (B) (n=16; 2 experiments) or diffusible short-form PDGF-A is overexpressed in the BCR (PDGFsf) (C) (n=10; 2 experiments). (D,E) Time-lapse recordings of LEM explants on BSA expressing membrane-GFP and short-form PDGF-A (D) (n=6; 2 experiments) or cell surface-binding long-form PDGF-A (PDGFlf) (E) (n=3). Lamelliform protrusions (white arrows) and retracting fibrils (yellow arrows) are indicated. Scale bars: 30â µm. |
|
|
Fig. 6. TXPCµT analysis of LEM movement. (A) Select frames (0, 10, 50, 60 and 80 min) from recording in the mid-sagittal plane. BCR, blue arrows; endoderm of vegetal cell mass, yellow arrows; LEM, orange arrows; prechordal mesoderm, light-red arrows; chordamesoderm, dark-red arrows; bp, blastopore; star, anterior end of archenteron; t, tip cells. (B) Positions of tip cells at consecutive 10 min time points from the start (1) to end (9) of a movie in three parallel planes [planes 312, 350 (sagittal) and 380]. The dashed line pointing towards the top left parallels the tangent to the BCR surface at the level of the tip cell; the line perpendicular to this indicates the radial direction. (C) From B, tangential velocity components of the tip in the three planes (red, orange and yellow) were determined from BCR markers at the level of the LEM. The tangential component of epiboly is in blue. Animal direction is indicated by positive values. (D) Average velocity of LEM tip from C (orange line) is compared with the ratio of front-to-rear LEM attachment (green line). Values from Table S1 were multiplied by an arbitrary factor to adjust graphs to the same range. (E,F) Movements of cells between 20 and 40 min (E) and between 50 and 70 min (F). The final frame is shown (right) and the BCF layer is indicated. (G) Late gastrula LEM movement, 0 min frame showing dorsal side (left); 20, 40 and 60 min frames show animal pole region (right). The velocity of the tip cell (white arrows) is indicated; black arrows indicate BCR-attached LEM tip cell. |
|
|
Fig. 7. Tip cells. (A-C) Sagittal fractures under a scanning electron microscope, with the BCF surface layer of LEM (n=31). (D) Tension balance at the LEM tip-BCR interaction. Blue, tension tangential to surface of cusp in BCR; yellow, tension at the BCF surface; green, load balancing, which is the result of tensions (white dashed arrow). (E) Tension balance diagrams for LEM tip-BCR attachments at different times (min) and planes (312, 350 and 380). (F) Load tension (green line, green vector arrows in E) follows the degree of BCR contact of the LEM rear region (orange line) (Table S1), but not the ratio of front-to-rear region contacts (blue). (G-H) TEM micrographs of tip cell-BCR contacts (n=12). (G′) Higher magnification of the region boxed in G. t, tip cell of LEM. (H) Alternation of close (c) and wide (w) contacts. (I,J) Exchange of tip cells by cells arriving from the BCR-facing surface of the LEM (arrows in I) or from the BCF surface (arrows in J). |
|
|
Fig. 8. Mechanical role of cell motility at LEM surface. (A) Scanning electron micrograph of the LEM wedge. Principal curvatures on BCR-apposed (black) and BCF (blue) sides, and along the perimeter (dashed) and the sagittal profile (solid lines). (B) Cross-sectional profile of liquid cylinder (black outline) attached to substratum (dashed line) being pulled (arrow) to assume wedge shape with convex (green) and then concave (red) minimal surfaces. (C,D) Actual LEM surfaces and surfaces predicted under various conditions. (C) Without adhesion to the BCR or oriented cell movement, curvature on a BCR-facing surface could equal that on the BCF side; curvature along the perimeter is neglected (solid and dotted white lines). To conserve volume, wedge height increases (yellow lines). If curvature along the perimeter is also considered, a further increase in LEM height is required (red lines). Solid and dotted lines cross over, suggesting fragmentation of the LEM. (D) Same scenario as in C, but a BCR-adjacent surface (white line) is applied to both sides (green dotted line). (E) Stress and pressure patterns due to active cell movement at the LEM wedge. p, Laplace pressure; τ, stress. Subscripts: r, BCR side of LEM; f, BCF side; n, normal; t, tangential; a, active shingle cell movement; λ, load; d, pulling of BCF cell; el, elasticity of BCF layer. |
|
|
Fig. 9. LEM wedge shape depends on BCR interaction. (A) Mid-gastrula with the BCR removed after fixation, viewed from dorsal-animal side (n=12). (B) Gastrula fixed 1-2â min after removal of the BCR. LEM front collapsed (arrow) (n=5). (C) Higher magnification of B. (D) Embryo fixed 30â min after BCR removal (n=5). (E) Higher magnification of D. (F) In an embryo treated as in D, a piece of BCR was added after 30â min to the LEM surface for 5â min, then removed again (dashed outline) (n=5). (G) Sagittal fracture of the gastrula with PDGF-A knocked down in the BCR using a PDGF-A-MO (n=8; 2 experiments). (H,I) Phenotypes of gastrulae expressing dominant-negative PDGF-A in BCR (n=21; 4 experiments). (J-L) Embryos overexpressing PDGF-A in BCR (n=23; 5 experiments). (L) Higher magnification of LEM surface in K. |
|
|
Fig. 10. LEM translocation and vertical shearing. (A-C) A liquid-like LEM wedge (orange) pulled by tip cells (red arrow) against the epibolic flow of the BCR (blue, large blue arrow). When closely attached to the BCR, LEM cells at the interface are pulled vegetally (small blue arrows) by the BCR (A,C). Pulling at its tip and rear end tends to separate the LEM from the curved BCR (large black arrows in A,C), generating a gap (B). This allows the LEM to move forward (large black arrow), but LEM surface cells moving obliquely towards the BCR (small black arrows) prevent full detachment and collapse of the LEM, and move its surface back to the BCR (large green arrow), until the cycle is repeated. (D) Shear movement of the LEM surface cells – vertical shearing – tilts the LEM surface (large black arrow). Active movement of a cell on the back of a cell ahead, and passive displacement due to active movements of all cells ahead, add up from front to back (small arrows). Dashed outlines indicate the original positions of cells; red pointed ends indicate lamellipodia. (E) When oriented around a center, the same mechanism of vertical shearing leads to epithelial invagination by vertical telescoping. |
|
|
Figure S1. Fibronectin and cadherin requirements for lamellipodia retraction. Time lapse recordings of kinase-dead Pak1/membrane-GFP expressing LEM explants with (A,B) (n=7; 2 experiments) or without FN-MO injection (C) (n=5; 2 experiments), or with coinjection of C- cad-MO and R-cad-MO (D) (n=10; 2 experiments). Arrows, retracting or breaking retraction fibers. |
|
|
Figure S2. csFN and C-cadherin on the surface of cells. (A,D) BCR-facing side of untreated (n=28; 2 experiments) or kinase-dead Pak1 expressing LEM (n=17) stained immediately after BCR removal for FN (red) and C-cadherin (green), viewed at surface (A,D) and deep in tissue (Aâ,Dâ). (B,Bâ) Same as (A,Aâ) but fixed and stained 30 minutes after removal of BCR (n=14). (E-Fâ) same as (B,Bâ) but with kinase-dead Pak1 expressing LEM stained for FN (E,Eâ) (n=14) and C-cadherin (F,Fâ) (n=15). (C,Câ) FN staining shows fibrils on the BCR cell surface (C) and csFN puncta between cells deep within the BCR (Câ) (n=11). Bars, 30 μm. |
|
|
Figure S3. csFN puncta and integrinβ1 on LEM cell protrusions. (A) LEM protrusion on LEM cell surface (see Figure 4F) viewed at different z-planes from free surface to substratum surface. (B,C) LEM cell protrusions over gaps between cells viewed at different z-planes show csFN puncta on all surfaces. (Câ) z-plane projection. Red, csFN puncta; green, integrinβ1 puncta. (n=22). Dashed lines outline cell bodies. |
|
|
Figure S4. LEM cells can form lamellipodia on C-cadherin substratum. (A,B) F-actin staining with fluorescent phalloidin reveals that LEM explants on substratum coated with bovine serum FN (A) (n=8) or with the extracellular domain of C-cadherin (B) (n=2) form lamellipodia at free margin (arrows). (C) When expressing kinase-dead Pak1, cells form submarginal lamellipodia in addition (arrowheads) (n=3). |
|
|
Figure S5. Comparison of LEM and chordamesoderm movements in the gastrula. (A,B) LEM (A) or chordamesoderm (B) were in vivo labeled in register with the overlying BCR by inserting a crystal of nile blue sulfate in the mid-early gastrula. Embryos were fixed after two hours and cut in half mid-sagittally to view the vital stain in mesoderm and BCR (black arrows). (C,D) A plug of BCR and adjacent underlying chordamesoderm was transplanted homotopically from a fluorescein-dextran injected into a non-labeled gastrula. Embryos were fixed after 2 hours and visualized under the fluorescence microscope with (C) or without (D) additional indirect illumination. Dashed line indicates BCR-chordamesoderm boundary. White arrowheads, blastopore. (E) Distances between centers of labeled spots in BCR and LEM were measured for each embryo in specimens fixed after 0, 2 and 4 hours. An average velocity of LEM advance of 2.1 μm/min was calculated from the data (red line). |
|
|
Figure S6. Counter examples to shingle arrangement. (A,B) Two cases were found among 31 scanning electron microscope specimens that showed LEM cells inclined vegetally instead of animally at the BCR-apposed surface in sagittal fractures. (C,D) Cell long axes in the LEM as seen in scanning electron micrographs in the majority of cases (samples from 3 embryos combined) (C) and from the two exceptional cases found with counter-shingle arrangement, combined (D). |
|
|
Figure S7. Tip cell characteristics. (A,B) Tip cells (t) can contact the BCR not only through close contacts, as shown in Figure 7G,H, but also through wide contacts, similarly to the contact types seen in LEM lamellipodia-LEM cell surface interactions (n=12). (C) Intimate contact between LEM and BCR cells behind tip during attachment phase (n=24). (D,Dâ) Staining the margin of fixed and excised mid-gastrula LEM with antibody (green) reveals that LEM cells express ephrinB1, but co-staining for F-actin with fluorescent phalloidin (red) and focussing at different planes (D,Dâ) shows that ephrinB1 is alternatingly enriched at the very leading edge of the tip cells (x) and behind in the cell body (x). (E,F) TXPCμT analysis of BCR cusp retraction. (E) Middle gastrula stage. BCR surface up to cusp apex before transient tip cell detachment (blue dashed line) is indicated at later time points to show degree of cusp retraction. (F) Late gastrula. Black arrows, dorsal and ventral tip cells of LEM meet and detach from BCR cusp (position indicated by red arrow). Retraction by 15 μm (E) or 25 μm (F) takes at most 10 min, i.e. retraction velocities are larger than 1.5 â 2.5 μm/min. |
