Click here to close
Hello! We notice that you are using Internet Explorer, which is not supported by Xenbase and may cause the site to display incorrectly.
We suggest using a current version of Chrome,
FireFox, or Safari.
Int J Mol Sci
2020 Oct 13;2120:. doi: 10.3390/ijms21207531.
Show Gene links
Show Anatomy links
PAK1 Regulates MEC-17 Acetyltransferase Activity and Microtubule Acetylation during Proplatelet Extension.
van Dijk J, Bompard G, Rabeharivelo G, Cau J, Delsert C, Morin N.
???displayArticle.abstract???
Mature megakaryocytes extend long processes called proplatelets from which platelets are released in the blood stream. The Rho GTPases Cdc42 and Rac as well as their downstream target, p21-activated kinase 2 (PAK2), have been demonstrated to be important for platelet formation. Here we address the role, during platelet formation, of PAK1, another target of the Rho GTPases. PAK1 decorates the bundled microtubules (MTs) of megakaryocyte proplatelets. Using a validated cell model which recapitulates proplatelet formation, elongation and platelet release, we show that lack of PAK1 activity increases the number of proplatelets but restrains their elongation. Moreover, in the absence of PAK1 activity, cells have hyperacetylated MTs and lose their MT network integrity. Using inhibitors of the tubulin deacetylase HDAC6, we demonstrate that abnormally high levels of MT acetylation are not sufficient to increase the number of proplatelets but cause loss of MT integrity. Taken together with our previous demonstration that MT acetylation is required for proplatelet formation, our data reveal that MT acetylation levels need to be tightly regulated during proplatelet formation. We identify PAK1 as a direct regulator of the MT acetylation levels during this process as we found that PAK1 phosphorylates the MT acetyltransferase MEC-17 and inhibits its activity.
Figure 1. Endogenous PAK1 decorates microtubules (MTs) and actin in megakaryocyte proplatelets (PPL) extensions and in preplatelets. (a,b) Representative MIP images of E13.5 mouse embryo liver cells-derived megakaryocytes extending PPLs (a) and released preplatelets (b) stained for endogenous PAK1, total tubulin and F-actin. Bars are 50 µm (a) and 10 µm (b). (c) Representative MIP images of E13.5 mouse embryo liver cells-derived megakaryocytes extending PPL-like extensions (PPLLs) stained with PAK1, F-actin and either acetylated-tubulin (Ac-Tubulin) or polyglutamylated-tubulin (pE-Tubulin). Bars are 50 µm. All images were acquired on a Leica SP8-UV confocal microscope with a 63x HCX Plan APO 1.4NA oil CS2 objective.
Figure 2. Endogenous PAK1 decorates MTs and actin in PPLL extensions of D723H cells. Representative MIP images of PPLL extensions of D723H cells spread on fibrinogen for 16 h and stained for endogenous PAK1, F-actin and either total tubulin, acetylated-tubulin (Ac-Tub) or polyglutamylated-tubulin (pE-Tub). Bars are 20 µm. Orange frames (high magnification insets) are single confocal slices (Bars are 10µm). All images were acquired on a Leica SP8-UV confocal microscope with a 63× HCX Plan APO 1.4NA oil CS2 objective.
Figure 3. Loss of PAK1 induces the formation of multiple short protrusions, increases MT acetylation and disrupts MT integrity. (a,b) Luc and PAK1-depleted D723H cells were starved for 2 h, 48 h post transfection and spread on fibrinogen for the given number of hours. Total cell extracts were analyzed by western blot. Protein bands were quantified by densitometry and normalized using tubulin (a) or vinculin (b). Values below protein bands represent their relative abundance. (c). MIP of representative images of Luc and PAK1-depleted D723H cells stained for actin, tubulin and acetylated-tubulin (Ac-Tub) at different times of spreading on fibrinogen. Bars are 30 µm. Orange frames are high magnifications of 15 × 15 µm². (d). Quantification of the cell perimeter and AR ratio (ratio of the cell major/minor axis) were performed after 6 h of spreading on fibrinogen. A total of 259 si Luc and 208 si PAK1 cells were counted from three independent experiments. Statistical calculations were performed using a two-tailed unpaired Student’s t test. p
< 0.0005 is considered significant. n.s. stands for non-significant. Error bars are SEM.
Figure 4. The kinase activity of PAK1 is required for its action on MT acetylation, MT integrity and PPLL formation. (a) Representative MIP images of Myc-PAK1 and Myc-PAK1-KD transfected D723H cells (24 h) followed by serum starvation and spreading for 4 h on fibrinogen. Bars are 50 µm. (b) Representative MIP images of D723H cells treated 30 min after spreading on fibrinogen with vehicle (control) or IPA-3 (5 µM) or FRAX1036 (2 µM) for 16 h and stained for acetylated-tubulin (Ac-Tub), total tubulin and actin. Bars are 30 µm. (c) Phase contrast and wide field images of Luc-depleted, PAK1-depleted or drug-treated D723H cells were acquired at indicated times, bars are 100 µm (see also Supplementary Movies 1–6). (d,e). Western blot analyses of D723H cell extracts treated with the given drug concentrations and analyzed with indicated antibodies after 6 h (d) or 16 h (e) spreading on fibrinogen. Protein bands were quantified by densitometry and normalized to tubulin. Values below protein bands represent their relative abundance.
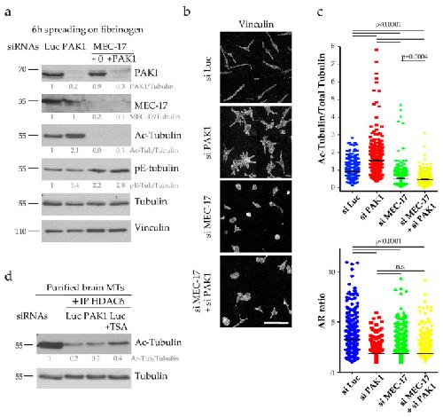
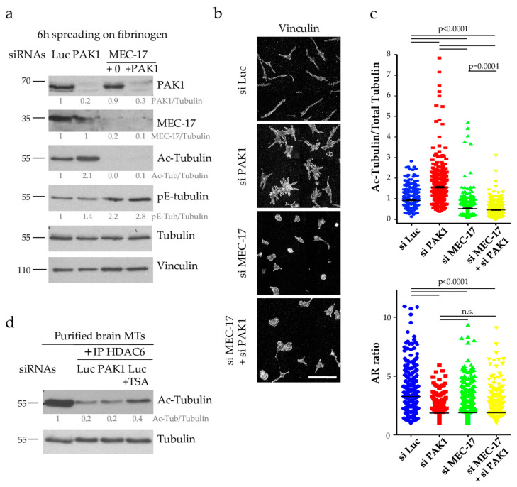
Figure 5. PAK1 does not regulate the HDAC6 pathway (a) Total protein extracts of Luc, PAK1, MEC-17 and MEC-17+PAK1 depleted D723H cells (using partial MEC-17 depletion, 15 nM siRNA) were analyzed by western blots with indicated antibodies. Protein bands were quantified by densitometry and normalized to tubulin. Values below protein bands represent their relative abundance. (b) Immunofluorescence images at low magnification (mount image of wide field ×40, scale bar is 100 µm) of the cells treated as in (a). (c) Quantification of Acetyl-tubulin/Total tubulin ratio and AR ratio of cells treated as in (a) and immunostained with anti-tubulin, anti-acetylated tubulin or vinculin antibodies. The number of cells analyzed varies from 441 to 845 and were obtained from three independent experiments. Statistical calculations were performed using a two-tailed unpaired Student’s t test. p
< 0.0005 is considered significant. n.s. stands for non-significant. Error bars are SEM. (d) Total protein extracts of Luc or PAK1-depleted and Luc-depleted/TSA-treated D723H cells were immunoprecipitated with HDAC6 antibodies and immunoprecipitates were incubated with purified brain MTs for 1 h and analyzed by western blot to determine the level of acetylated tubulin. Protein bands were quantified by densitometry and normalized to tubulin. Values below protein bands represent their relative abundance.
Figure 6. PAK1 phosphorylates MEC-17 and inhibits its acetyltransferase activity but not its binding to MTs. (a) In vitro phosphorylation assays of recombinant GST-MEC-17 (full length FL, N- or C-terminus) by recombinant MBP-PAK1 after incubation in the presence of γ-33P ATP were visualized by Coomassie staining and analyzed by autoradiography to detect γ-33P incorporation. (b) Purified recombinant GST-MEC-17 was phosphorylated in vitro by increasing concentrations of MBP-PAK1 in the presence of γ-S ATP (to avoid phosphatase-mediated dephosphorylation) and then added to a mitoticarrested Xenopus egg extract (CSF). Acetyltransferase activity was assessed by analyzing the acetylation level of the tubulin present in the CSF extract by western blot with the anti-acetyl-tubulin antibody. The fraction of active PAK1 was assessed using an anti-phospho PAK1 antibody (PPAK1). Note that non-phosphorylated GST-MEC-17 is active in CSF extract (first two lanes) while MBP-PAK1 by itself is not (last lane). (c) Western blots of HSS CSF extracts were analyzed with indicated antibodies following incubation with either recombinant GST-MEC-17, PAK1-phosphorylated-MEC-17 (+MBP-PAK1+GST-MEC-17) or PAK1 alone (left panel). The extracts were then centrifuged to pellet the MTs and both the soluble tubulin (S) and the MT pellet (P) fractions were analyzed by western blot with the indicated antibodies (right panel). All western blots were quantified by densitometry and normalized to tubulin. Values below protein bands represent their relative abundance.
Alper,
The motility of axonemal dynein is regulated by the tubulin code.
2014, Pubmed
Alper,
The motility of axonemal dynein is regulated by the tubulin code.
2014,
Pubmed Asrar,
Regulation of hippocampal long-term potentiation by p21-activated protein kinase 1 (PAK1).
2009,
Pubmed Balabanian,
Acetylated Microtubules Are Preferentially Bundled Leading to Enhanced Kinesin-1 Motility.
2017,
Pubmed Basciano,
β-1 tubulin R307H SNP alters microtubule dynamics and affects severity of a hereditary thrombocytopenia.
2015,
Pubmed Bender,
Microtubule sliding drives proplatelet elongation and is dependent on cytoplasmic dynein.
2015,
Pubmed Bompard,
Subgroup II PAK-mediated phosphorylation regulates Ran activity during mitosis.
2010,
Pubmed
,
Xenbase Castoldi,
Purification of brain tubulin through two cycles of polymerization-depolymerization in a high-molarity buffer.
2003,
Pubmed Cau,
Regulation of Xenopus p21-activated kinase (X-PAK2) by Cdc42 and maturation-promoting factor controls Xenopus oocyte maturation.
2000,
Pubmed
,
Xenbase Costes,
Automatic and quantitative measurement of protein-protein colocalization in live cells.
2004,
Pubmed Davenport,
Structural and functional characterization of the α-tubulin acetyltransferase MEC-17.
2014,
Pubmed Deacon,
An isoform-selective, small-molecule inhibitor targets the autoregulatory mechanism of p21-activated kinase.
2008,
Pubmed Deakin,
Paxillin inhibits HDAC6 to regulate microtubule acetylation, Golgi structure, and polarized migration.
2014,
Pubmed Dompierre,
Histone deacetylase 6 inhibition compensates for the transport deficit in Huntington's disease by increasing tubulin acetylation.
2007,
Pubmed Eshun-Wilson,
Effects of α-tubulin acetylation on microtubule structure and stability.
2019,
Pubmed Faure,
A member of the Ste20/PAK family of protein kinases is involved in both arrest of Xenopus oocytes at G2/prophase of the first meiotic cell cycle and in prevention of apoptosis.
1997,
Pubmed
,
Xenbase Huang,
p21-Activated kinases 1 and 3 control brain size through coordinating neuronal complexity and synaptic properties.
2011,
Pubmed Italiano,
Mechanics of proplatelet elaboration.
2007,
Pubmed Italiano,
Blood platelets are assembled principally at the ends of proplatelet processes produced by differentiated megakaryocytes.
1999,
Pubmed Junt,
Dynamic visualization of thrombopoiesis within bone marrow.
2007,
Pubmed Kosoff,
Pak2 restrains endomitosis during megakaryopoiesis and alters cytoskeleton organization.
2015,
Pubmed Koth,
Participation of group I p21-activated kinases in neuroplasticity.
2014,
Pubmed Kumar,
Structure, biochemistry, and biology of PAK kinases.
2017,
Pubmed Kunishima,
TUBB1 mutation disrupting microtubule assembly impairs proplatelet formation and results in congenital macrothrombocytopenia.
2014,
Pubmed Kunishima,
Mutation of the beta1-tubulin gene associated with congenital macrothrombocytopenia affecting microtubule assembly.
2009,
Pubmed Mackeh,
Reactive oxygen species, AMP-activated protein kinase, and the transcription cofactor p300 regulate α-tubulin acetyltransferase-1 (αTAT-1/MEC-17)-dependent microtubule hyperacetylation during cell stress.
2014,
Pubmed Mao,
Microtubule-severing protein Katanin regulates neuromuscular junction development and dendritic elaboration in Drosophila.
2014,
Pubmed Meng,
Abnormal long-lasting synaptic plasticity and cognition in mice lacking the mental retardation gene Pak3.
2005,
Pubmed Misawa,
Microtubule-driven spatial arrangement of mitochondria promotes activation of the NLRP3 inflammasome.
2013,
Pubmed Nikolić,
The Pak1 kinase: an important regulator of neuronal morphology and function in the developing forebrain.
2008,
Pubmed Ong,
Small molecule inhibition of group I p21-activated kinases in breast cancer induces apoptosis and potentiates the activity of microtubule stabilizing agents.
2015,
Pubmed Pakala,
Signaling-dependent phosphorylation of mitotic centromere-associated kinesin regulates microtubule depolymerization and its centrosomal localization.
2012,
Pubmed Patel,
Differential roles of microtubule assembly and sliding in proplatelet formation by megakaryocytes.
2005,
Pubmed Pleines,
Defective tubulin organization and proplatelet formation in murine megakaryocytes lacking Rac1 and Cdc42.
2013,
Pubmed Portran,
Tubulin acetylation protects long-lived microtubules against mechanical ageing.
2017,
Pubmed Rane,
P21 activated kinase signaling in cancer.
2019,
Pubmed Salemi,
Inhibition of HDAC6 activity through interaction with RanBPM and its associated CTLH complex.
2017,
Pubmed Schulze,
Characterization of the megakaryocyte demarcation membrane system and its role in thrombopoiesis.
2006,
Pubmed Schulze,
Culture of murine megakaryocytes and platelets from fetal liver and bone marrow.
2012,
Pubmed Schwer,
A lineage-restricted and divergent beta-tubulin isoform is essential for the biogenesis, structure and function of blood platelets.
2001,
Pubmed Stächele,
Congenital macrothrombocytopenia associated with a combination of functional polymorphisms in the TUBB1 gene.
2015,
Pubmed Sudo,
Microtubule Hyperacetylation Enhances KL1-Dependent Micronucleation under a Tau Deficiency in Mammary Epithelial Cells.
2018,
Pubmed Sudo,
Acetylation of microtubules influences their sensitivity to severing by katanin in neurons and fibroblasts.
2010,
Pubmed Tapon,
Rho, Rac and Cdc42 GTPases regulate the organization of the actin cytoskeleton.
1997,
Pubmed van Dijk,
Microtubule polyglutamylation and acetylation drive microtubule dynamics critical for platelet formation.
2018,
Pubmed Ververis,
A novel family of katanin-like 2 protein isoforms (KATNAL2), interacting with nucleotide-binding proteins Nubp1 and Nubp2, are key regulators of different MT-based processes in mammalian cells.
2016,
Pubmed Wittmann,
Regulation of microtubule destabilizing activity of Op18/stathmin downstream of Rac1.
2004,
Pubmed Wu,
IIp45 inhibits cell migration through inhibition of HDAC6.
2010,
Pubmed Yan,
SQSTM1/p62 interacts with HDAC6 and regulates deacetylase activity.
2013,
Pubmed Yao,
P21-Activated Kinase 1: Emerging biological functions and potential therapeutic targets in Cancer.
2020,
Pubmed