|
Figure 1. Retinol binding protein 1 expression in early embryonic development of the Xenopus. A, Anterior (St. 13, 21/22, 23) and lateral (St. 23, 30, 35) views of embryos at the indicated stages. The upper row shows embryos treated with an rbp1 antisense probe and the lower row, embryos treated with an rbp1 sense probe. Whole mount in situ hybridization experiments revealed rbp1 expression in the anterior neural tissue at stage 13 of Xenopus embryos (black arrowheads). At stages 21 to 35, rbp1 transcripts were determined in the developing eye (red arrowheads), the ventral part of the forebrain (turquois arrowhead) and the pineal gland (blue arrowhead). The dotted lines at stage 30 in A represent the levels of the sections shown in B. B, Rbp1 expression was detected in the RPE of the eye at stages 30 (left panel, transversal section, red arrowhead) and 36 (right panel, transversal section, red arrowhead) and in the anterior neural crest cells (NCCs) at stage 30 (middle panel, horizontal section). C, Expression of rbp1 compared with that of the neural crest-specific markers twist and slug. Rbp1 was detected in the lateral plate border at stage 13 and in the migrating anterior NCCs (white arrowheads) at stage 20. D, Expression of rbp1 compared with that of the eye-specific markers prox1 and rax. The first and second rows show transversal sections and the third row shows horizontal sections. Rbp1 was detected in the lens (le), the ventral part (red arrowheads) of the retina (r) and the RPE at stages 30 and 35. E, Expression of rbp1 compared with expression of rax at stage 24; both show specific expression in the ventral part of the forebrain (dotted circle, turquois arrowheads), which was also observed on sagittal sections. F, Rbp1 and rax were expressed in the pineal gland (blue arrowhead) at stage 36. G, The transcripts of rbp1 and cyp26a1 were detected in the eye at stage 30 (red arrowhead) |
|
Figure 2. Retinol binding protein 1 is necessary for Xenopus eye development. A, Rbp1 knockdown resulted in microphthalmia (white arrowheads) at stage 42 whereas control morpholino oligonucleotide (MO)-injected eyes were normally developed. The eye phenotype was significantly rescued by co-injecting human Î50UTR RBP1 RNA. Statistical evaluation showed a dose-dependent eye phenotype upon injection of retinol binding protein 1 (Rbp1) MO. Scale bars: dorsal, 300 μm; lateral, 500 μm; detail, 150 μm; and section, 100 μm. B, Measurement of the eye area (red dotted circles) at stage 42. All individual embryos from one experiment (batch) with a representative phenotype were evaluated. Rbp1 MO-injected embryos had significantly smaller eye areas than control MO-injected embryos. The phenotype was significantly rescued by co-injecting 50 ng Rbp1 MO plus 0.5 ng full-length human Î50UTR RBP1 RNA. Scale bar: 300 μm. Abbreviations: CoMo, control MO; inj., injected; MO, morpholino oligonucleotide; N, number of evaluated embryos in total; n, number of independent experiments; ng, nanogram; Rbp1, retinol binding protein 1; RPE, retinal pigmented epithelium; uninj., uninjected. Statistics: Error bars show SEM; * P ⤠.05; **P ⤠.01; ***P ⤠.001; ****P ⤠.0001. P values were calculated by a non-parametric, one-tailed Mann- Whitney rank sum test |
|
Figure 3. Loss of retinol binding protein 1 leads to disordered retinal layers. Transversal sections of retinol binding protein 1 (Rbp1)- or control morpholino oligonucleotide (MO)-injected embryos at stage 42. Rbp1 knockdown led to deformed and disorganized retinal layers, including rosette-like structures (close-up views) and altered retinal pigmented epithelium (RPE; red arrowheads), as shown by marker gene expression. Four of the 9 embryos showing rho expression (photoreceptor cells), 4 of the 7 embryos showing prox1 expression (horizontal cells), 5 of the 7 embryos showing vsx1 expression (bipolar cells), 6 of the 10 embryos showing pax6 expression (amacrine and ganglion cells) and 2 of the 4 embryos showing pou4f1 expression (ganglion cells) had an altered phenotype, as depicted. In contrast, the uninjected side of the embryos showed no changes of retinal lamination. Scale bar: 100 μm. Abbreviation: MO, morpholino oligonucleotide |
|
Figure 4. Retinol binding protein 1 knockdown results in reduced marker gene expression during eye and brain development. A, Reduced expression of the eye-specific marker genes rax and pax6 was observed at stage 13 by whole mount in situ hybridization after injection of retinol binding protein 1 (Rbp1; black arrowheads) but not control morpholino oligonucleotide (MO). In contrast, the pan- neural marker gene sox3 was not affected. A statistical evaluation is provided. B, Depletion of Rbp1 led to reduced expression of the eye marker genes rax and pax6 (black arrowheads) at stage 23. Control MO-injected and uninjected sides showed normal marker gene expression. Anterior views are shown. A statistical evaluation is given. C, Rbp1 knockdown led to reduced expression of rax at stage 24 in the ventral part of the forebrain (turquoise arrowhead). A statistical evaluation is given. D, At stage 36, expression of rax was reduced in the pineal gland upon bilateral Rbp1 MO injection (blue arrowhead) and is represented statistically. Abbreviations: inj., injected; MO, morpholino oligonucleotide; N, number of evaluated embryos in total; n, number of independent experiments; n.s., not significant; Rbp1, retinol binding protein 1; uninj., uninjected. Statistics: Error bars represent SEM; *P ⤠.05. P values were calculated by a nonparametric, one-tailed Mann-Whitney rank sum test |
|
Figure 5. Retinol binding protein 1 knockdown results in reduced cranial cartilage structures. A, Knockdown of retinol binding protein 1 (Rbp1) led to reduced cartilage structures at stage 45, as shown by Alcian blue staining (black arrowhead). Uninjected and control morpholino oligonucleotide (MO)-injected sides showed no cartilage deformations. B, Comparison of the head width of Rbp1 MO-injected (blue line) and uninjected (black line) sides in Xenopus embryos at stage 42. The head width of the Rbp1 MO-injected side was significantly reduced. In contrast, the control MO-injected embryos were unaffected. The reduced head width was significantly rescued by injecting human Î50UTR RBP1 RNA. A statistical evaluation is given. Single embryos from one experiment (with a representative phenotype) were evaluated. Scale bar: 500 μm. Abbreviations: inj., injected; MO, morpholino oligonucleotide; n, number of independent experiments; Rbp1, retinol binding protein 1; uninj., uninjected. Statistics: Error bars show SEM; ****P ⤠.0001. P values were calculated by a nonparametric, one-tailed Mann-Whitney rank sum test |
|
Figure 6. Retinol binding protein 1 knockdown leads to defects during anterior neural crest cell development. A, Anterior views are given. Upon retinol binding protein 1 (Rbp1) depletion, abnormal twist expression was observed at stages 16 and 20 (black arrowheads). A statistical evaluation is given. B, Measurement of the expression area of slug and twist at stage 16 upon injection of control morpholino oligonucleotide (MO; blue dotted circle) or Rbp1 MO (red dotted circle). Single embryos from one experiment with a representative phenotype were evaluated. A statistical evaluation is given. C, Calculation of the length of twist expression domains at stage 20 upon injection of control MO (uninjected: blue line; injected: dotted blue line) or Rbp1 MO (uninjected: red line; injected: dotted red line). Statistical evaluations for the length of branchial, hyoid, and mandibular arches are given. Single embryos from one experiment with a representative phenotype were evaluated. Abbreviations: BA, branchial arches; HA, hyoid arches; inj., injected; MA, mandibular arches; MO, morpholino oligonucleotide; N, number of evaluated embryos in total; n, number of independent experiments; Rbp1, retinol binding protein 1; uninj., uninjected. Statistics: Error bars show SEM; *P ⤠.05; **P ⤠.01; ***P ⤠.001; ****P ⤠.0001. P values were calculated by a nonparametric, one-tailed Mann-Whitney rank sum test |
|
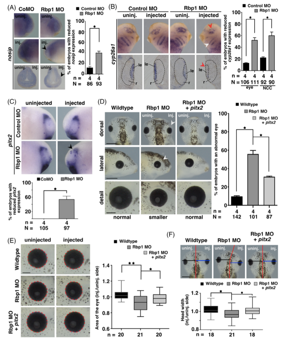
Figure 7. Retinol binding protein 1 knockdown affects expression of genes involved in all-trans RA signaling. A, Upon retinol binding protein 1 (Rbp1) morpholino oligonucleotide (MO) injection, expression of nosip was reduced in the eye vesicle at stage 23 (black arrowhead). Lateral views and a statistical evaluation are given. Transversal sections support a reduction in nosip after Rbp1 knockdown (black arrowhead). B, Expression of cyp26a1 was reduced in the eye (red arrowhead) and neural crest cells (white arrowhead) upon Rbp1 MO injection at stage 30. A statistical evaluation of embryos with reduced cyp26a1 expression is given. The reduction in the lens upon Rbp1 knockdown was shown on sections (red arrowhead). C, At stage 23, pitx2 was reduced in the NCC-derived periocular mesenchyme upon Rbp1 MO injection (black arrowhead). A statistical analysis is given. D, Rbp1 MO injection resulted in microphthalmia (white arrowheads) at stage 43, which was significantly rescued by co-injecting 0.5 ng pitx2 RNA. A statistical evaluation is given. Scale bars: dorsal, 500 μm; lateral, 500 μm; and detail, 150 μm. E, Calculation of the eye area (red dotted circles) at stage 43. Single embryos from one experiment with a representative phenotype were evaluated and are shown in a statistical quantification. Co-injection of Rbp1 MO and pitx2 RNA significantly rescued the eye phenotype. Scale bar: 150 μm. F, Comparison of the head size of injected (blue line) and uninjected (black line) sides upon Rbp1 MO injection in Xenopus embryos. The reduction in the head size upon Rbp1 MO injection was significantly rescued by co-injecting pitx2 RNA. A statistical evaluation is given. Scale bar: 500 μm. Abbreviations: inj., injected; MO, morpholino oligonucleotide; N, number of evaluated embryos in total; n, number of independent experiments; Rbp1, retinol binding protein 1; uninj., uninjected. Statistics: Error bars visualize SEM; *P ⤠.05; **P ⤠.01. P values are calculated by a nonparametric, one-tailed Mann-Whitney rank sum test |
|
Figure 8. Schematic representation of retinol binding protein 1 function in all-trans retinoic acid signaling. A, Schematic overview representing the wild-type situation. Retinol binding protein 1 (Rbp1) is required for the transport of retinol within the cell and the conversion of retinol to all-trans retinoic acid (RA). In the cell, Rbp1 and Nosip regulate each other. All-trans RA activates gene expression of the direct target genes pitx2 and cyp26a1. For proper development of the eye, brain and neural crest cells (NCCs), the depicted marker genes are required. B, Schematic overview of the situation in Rbp1 knockdown. Depletion of Rbp1 resulted in reduced nosip expression (this study); likewise, Nosip knockdown led to reduced expression of rbp1.13 Upon Rbp1 knockdown, expression of pitx2 and cyp26a1 was down- regulated. Furthermore, expression of eye-, brain- and NCC-specific marker genes was reduced upon loss of Rbp1. Abbreviations: all-trans RA, all-trans retinoic acid; NCC, neural crest cell; Nosip, nitric oxide synthase interacting protein; pax6, paired box 6; pitx2, paired like homeodomain 2; RAR, retinoic acid receptor; rax, retina and anterior neural fold homeobox 1; Rbp1, retinol-binding protein 1; RXR, retinoid X receptor; slug, snail family zinc finger 2; Stra6, signaling receptor and transporter of retinol STRA6; twist, twist family bHLH transcription factor 1 |