XB-ART-57807
J Biol Chem
2021 Jan 01;296:100404. doi: 10.1016/j.jbc.2021.100404.
Show Gene links
Show Anatomy links
Inhibition of the epithelial sodium channel (ENaC) by connexin 30 involves stimulation of clathrin-mediated endocytosis.
Ilyaskin AV, Korbmacher C, Diakov A.
???displayArticle.abstract???
Mice lacking connexin 30 (Cx30) display increased epithelial sodium channel (ENaC) activity in the distal nephron and develop salt-sensitive hypertension. This indicates a functional link between Cx30 and ENaC, which remains incompletely understood. Here, we explore the effect of Cx30 on ENaC function using the Xenopus laevis oocyte expression system. Coexpression of human Cx30 with human αβγENaC significantly reduced ENaC-mediated whole-cell currents. The size of the inhibitory effect on ENaC depended on the expression level of Cx30 and required Cx30 ion channel activity. ENaC inhibition by Cx30 was mainly due to reduced cell surface ENaC expression resulting from enhanced ENaC retrieval without discernible effects on proteolytic channel activation and single-channel properties. ENaC retrieval from the cell surface involves the interaction of the ubiquitin ligase Nedd4-2 with PPPxY-motifs in the C-termini of ENaC. Truncating the C- termini of β- or γENaC significantly reduced the inhibitory effect of Cx30 on ENaC. In contrast, mutating the prolines belonging to the PPPxY-motif in γENaC or coexpressing a dominant-negative Xenopus Nedd4 (xNedd4-CS) did not significantly alter ENaC inhibition by Cx30. Importantly, the inhibitory effect of Cx30 on ENaC was significantly reduced by Pitstop-2, an inhibitor of clathrin-mediated endocytosis, or by mutating putative clathrin adaptor protein 2 (AP-2) recognition motifs (YxxФ) in the C termini of β- or γ-ENaC. In conclusion, our findings suggest that Cx30 inhibits ENaC by promoting channel retrieval from the plasma membrane via clathrin-dependent endocytosis. Lack of this inhibition may contribute to increased ENaC activity and salt-sensitive hypertension in mice with Cx30 deficiency.
???displayArticle.pubmedLink??? 33577799
???displayArticle.pmcLink??? PMC7973139
???displayArticle.link??? J Biol Chem
Species referenced: Xenopus laevis
Genes referenced: cltc gja4.2 gjb1 nedd4
GO keywords: sodium channel activity [+]
???attribute.lit??? ???displayArticles.show???
|
|
Figure 1. Inhibition of endogenous Cx38 and functional expression of human Cx30 in Xenopus laevis oocytes. A, Left panels, representative traces demonstrating the effect of divalent cation removal on whole-cell currents recorded at a holding potential of â60 mV in noninjected oocytes, oocytes injected with antisense oligoDNA against endogenous Cx38 (AS Cx38) or coinjected with AS Cx38 and human Cx30 cRNA (AS Cx38 + Cx30). Bath solution contained 1.8 mM Ca2+ and 1 mM Mg2+ or was nominally free of Ca2+ and Mg2+ and contained 2 mM EDTA for the time intervals (100 s) indicated by open bars (Ca2+Mg2+- Removal). Dashed lines indicate zero current level. Right panels, baseline inward currents in standard Ca2+and Mg2+-containing bath solution (left +), maximum inward currents in the absence of divalent cations (â), and minimum inward currents reached after reapplication of Ca2+ and Mg2+ ions (right +) from similar experiments as shown in left panels (n = 20; N = 2). Lines connect data points from individual oocytes. B, data from the experiments shown in (A) are summarized by subtracting the baseline current values in the presence of divalent cations from the corresponding maximal current value reached after Ca2+ and Mg2+-removal (ÎICa2+Mg2+-Removal). C, summary of baseline current values recorded at the beginning of each experiment in the presence of Ca2+ and Mg2+ in the bath solution. Mean ± SEM and data points for individual oocytes are shown; âââp < 0.001; n.s., not significant; KruskallâWallis with Dunnâs post hoc test. |
|
|
Figure 2. Residual Cx30-mediated cation conductance in the presence of divalent cations (Ca2+, Mg2+) in the extracellular solution.A and B, representative whole-cell current traces recorded in a human Cx30 expressing oocyte (A) or in a control oocyte (B). Oocytes were superfused with standard bath solution (NaCl, open bars) or solution in which Na+ was replaced by NMDG+ (NMDG-Cl, grey bar). Dashed lines indicate zero current level. Continuous holding potential was â60 mV. Before, during, and after exposure to NMDG+ bath solution, voltage step protocols were performed with nine consecutive 2 s voltage steps in 20 mV increments starting with a hyperpolarizing pulse to â120 mV. Insets show overlays of resulting whole-cell current traces obtained at different holding potentials. C and D, Left panels, current data from the final 100 ms portion of each pulse were taken from similar experiments as shown in A and B, respectively, to construct corresponding average I/V curves. Mean and SEM (n = 34; N = 4) are shown. Right panels, reversal potentials obtained from the same experiments summarized in left panels. Individual data points and mean ± SEM are shown. Lines connect data points from individual oocytes. âââp < 0.001; paired Studentâs t-test. E, Left panel, average I/V plots corrected for endogenous oocyte currents using the data from the experiments summarized in C and D. The average whole-cell current values measured in control oocytes were subtracted from the corresponding individual whole-cell current values measured in oocytes from the same batch expressing Cx30. Right panel, reversal potentials obtained in the same experiments as summarized in the left panel. Individual data points and mean ± SEM are shown. âââp < 0.001; paired Studentâs t-test. F and G, representative overlays of whole-cell current traces resulting from similar voltage step protocols as described in A and B are shown from an oocyte expressing Cx30 (F) and from a control oocyte (G). For each oocyte current overlays are shown before (âcarb) and 1 min after switching to a bath solution containing 1 mM carbenoxolone (+carb). H, current data from the final 100 ms portion of the pulses were taken from similar experiments as shown in F and G. Average I/V plots were constructed using carbenoxolone-sensitive current values (ÎIcarb), which were calculated by subtracting the current values recorded in the presence of carbenoxolone (+carb) from the corresponding current values recorded in its absence (âcarb). Mean and SEM (Cx30: n = 21; N = 2; control: n = 27; N = 2) are shown. |
|
|
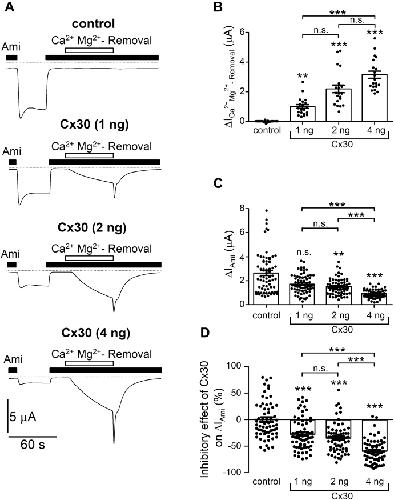
Figure 3. Coexpression of Cx30 inhibits αβγENaC currents in a dose-dependent manner.A, representative whole-cell current traces recorded in a human αβγENaC-expressing control oocyte or in oocytes injected with both αβγENaC and different amounts of human Cx30 cRNA (1â4 ng/oocyte). Application of amiloride (Ami, 2 μM) and removal of divalent cations from the bath solution for 60 s (Ca2+Mg2+- Removal) are indicated by corresponding filled and open bars, respectively. Dashed lines indicate zero current level. B, ÎICa2+Mg2+-Removal values were obtained from similar experiments as shown in A and calculated as described in Figure 1. Mean ± SEM and individual data points for each experiment are shown (n = 20, N = 5). C, ENaC-mediated amiloride-sensitive current values (ÎIAmi) were calculated from similar experiments as shown in A by subtracting the baseline current in the presence of amiloride from the current level reached after amiloride washout. Mean ± SEM and data points for individual oocytes are shown; (n = 68, N = 5). D, the relative inhibitory effect of Cx30 on ENaC was calculated according to the following equation: (ÎIAmiÎIAmi(mean,control)â1)Ã100%, where ÎIAmi is the amiloride sensitive current of an individual oocyte coexpressing Cx30 and ENaC, whereas ÎIAmi(mean,control) is the mean ÎIAmi measured in control oocytes from the same batch but expressing ENaC alone (control). Original data are the same as in C. Mean ± SEM and data points for individual oocytes are shown; ââp < 0.01; âââp < 0.001; n.s., not significant; compared with control (markers above the columns) or to another comparison group as indicated; KruskallâWallis with Dunnâs post hoc test. |
|
|
Figure 4. Carbenoxolone significantly reduces the inhibitory effect of Cx30 on ENaC.A and B, representative whole-cell current traces recorded in oocytes expressing ENaC without (left traces) or with Cx30 (right traces). After cRNA injection oocytes were incubated for 48 h in incubation solution with carbenoxolone (100 μM, A) or without (mock incubation, B). Carbenoxolone was absent from the bath solution during the whole-cell current recordings. Application of amiloride (Ami, 2 μM) and removal of divalent cations from the bath solution for 60 s (Ca2+ Mg2+-Removal) are indicated by corresponding bars. Dashed lines indicate zero current level. C, ÎIAmi values from similar experiments as shown in the representative traces in A and B. Mean ± SEM and data points for individual oocytes are shown; âââp < 0.001; n.s., not significant; KruskallâWallis with Dunnâs post hoc test (n = 44, N = 4). D, relative inhibitory effect of Cx30 on ENaC calculated from the data shown in C essentially as described in Figure 3. Mean ± SEM and data points for individual oocytes are shown; âââp < 0.001; MannâWhitney test. |
|
|
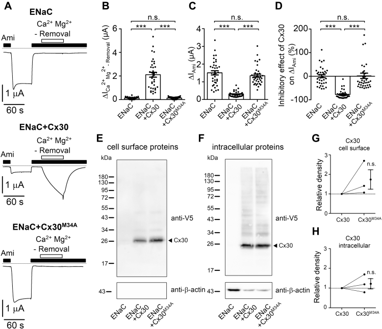
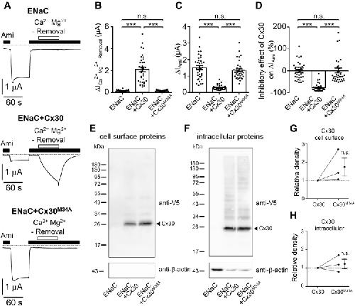
Figure 5. Mutant Cx30 (M34A) with no detectable ion channel activity did not inhibit ENaC.A, representative whole-cell current traces recorded in oocytes expressing ENaC only (upper trace), coexpressing ENaC with C-terminally V5-tagged wild-type Cx30 (ENaC + Cx30, middle trace) or Cx30 with single point mutation M34A (ENaC + Cx30M34A, lower trace). Application of amiloride (Ami, 2 μM) and removal of divalent cations from the bath solution for 60 s (Ca2+ Mg2+-Removal) are indicated by corresponding bars. Dashed lines indicate zero current level. B, ÎICa2+Mg2+-Removal values were obtained from similar experiments as shown in A and calculated as described in Figure 1. Mean ± SEM and individual data points for each experiment are shown; âââp < 0.001; n.s., not significant; one-way ANOVA with Bonferroni post hoc test (n = 36, N = 3). C, ÎIAmi were calculated from similar experiments as shown in A as described in Figure 3. Mean ± SEM and data points for individual oocytes are shown; âââp < 0.001; n.s., not significant; KruskallâWallis with Dunnâs post hoc test. D, relative inhibitory effect of Cx30 on ENaC calculated from the data shown in C essentially as described in Figure 3. Mean ± SEM and data points for individual oocytes are shown; âââp < 0.001; n.s., not significant; KruskallâWallis with Dunnâs post hoc test. E and F, representative western blots showing cell surface (E) or intracellular (F) expression of C-terminally V5-tagged wild-type Cx30 and mutant Cx30M34A in oocytes from the same batch as used in A. No specific signal was detected with the anti-V5 antibody in oocytes expressing ENaC alone. To validate separation of cell surface proteins from intracellular proteins, blots were stripped and reprobed using an antibody against β-actin. G and H, densitometric evaluation of Cx30 and Cx30M34A expression from three similar blots as shown in E and F. In each blot the density value of the Cx30M34A band was normalized to that of the Cx30 band. Lines connect data points obtained in the same experiment, and mean ± SEM are shown; n.s. not significant; one sample Wilcoxon signed-rank test (N = 3). |
|
|
Figure 6. Extracellular Ca2+modulates the inhibitory effect of Cx30 on ENaC.A and B, representative whole-cell current traces recorded in oocytes expressing ENaC only (A) or coexpressing ENaC with Cx30 (B) incubated for 48 h in solution containing the indicated concentration of Ca2+ ([Ca2+]o = 0.9, 1.8 or 3.6 mM). Application of amiloride (Ami, 2 μM) is indicated by filled bars. Dashed lines indicate zero current level. C, ÎIAmi values from similar experiments as shown in the representative traces (A and B). Mean ± SEM and data points for individual oocytes are shown; âââp < 0.001; ââp < 0.01; n.s., not significant; KruskallâWallis with Dunnâs post hoc test (n = 24, N = 2). D, relative inhibitory effect of Cx30 on ENaC calculated from the data shown in (C) essentially as described in Figure 3. Mean ± SEM and data points for individual oocytes are shown; âââp < 0.001; ââp < 0.01; KruskallâWallis with Dunnâs post hoc test. |
|
|
Figure 7. Replacing extracellular Ca2+with Ba2+enhances Cx30-mediated inhibition of ENaC.A and B, representative whole-cell current traces recorded in oocytes expressing ENaC alone (left panels) or coexpressing ENaC with Cx30 (right panels) incubated for 48 h in standard incubation solution containing 1.8 mM Ca2+ ([Ca2+]o = 1.8 mM; A) or in incubation solution in which 1.8 mM Ca2+ was replaced with 1.8 mM Ba2+ ([Ba2+]o = 1.8 mM; B). Application of amiloride (Ami, 2 μM) is indicated by filled bars. Dashed lines indicate zero current level. C, ÎIAmi values from similar experiments as shown in the representative traces A and B. Mean ± SEM and data points for individual oocytes are shown; âââp < 0.001; n.s., not significant; KruskallâWallis with Dunnâs post hoc test (n = 20, N = 2). D, relative inhibitory effect of Cx30 on ENaC calculated from the data shown in C essentially as described in Figure 3. Mean ± SEM and data points for individual oocytes are shown; âââp < 0.001; MannâWhitney test. |
|
|
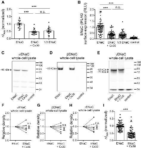
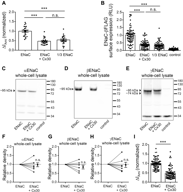
Figure 8. Inhibition of ENaC currents by Cx30 is due to decreased ENaC expression at the cell surface.A, the following groups of oocytes were used: ENaC (injected with 0.6 ng/subunit/oocyte of ENaC cRNA); ENaC+Cx30 (injected with 0.6 ng/subunit/oocyte of ENaC cRNA and 2 ng/oocyte of Cx30 cRNA); 1/3 ENaC (injected with 0.2 ng/subunit/oocyte of ENaC cRNA). To detect channel expression at the cell surface, FLAG-tagged βENaC was coexpressed with wild-type α- and γENaC. ÎIAmi values of individual oocytes were normalized to the mean ÎIAmi measured in oocytes from the corresponding ENaC group. Mean ± SEM and data points for individual oocytes are shown; âââp < 0.001; n.s. not significant; KruskallâWallis with Dunnâs post hoc test (n = 23, N = 3). B, in parallel with the ÎIAmi measurements shown in A, ENaC-βFLAG surface expression was detected as chemiluminescence signal in relative light units (RLU) using oocytes from the same batch. Control oocytes not expressing ENaC were used to determine the nonspecific background chemiluminescence. Mean ± SEM and data points for individual oocytes are shown; âââp < 0.001; KruskallâWallis with Dunnâs post hoc test (n = 70, N = 3). CâE, representative western blots showing whole-cell expression of αENaC (C), βENaC (D), or γENaC (E) in oocytes expressing ENaC alone (ENaC) or coexpressing ENaC and Cx30. Specific bands for full-length α-, β-, and γENaC at â¼95 kDa (CâE) and for cleaved γENaC at â¼74 kDa (E) were not detected in control oocytes not expressing ENaC. FâH, densitometric evaluation of full-length bands for αENaC (F) and βENaC (G) and of full-length and cleaved bands for γENaC (H) from similar blots as shown in (CâE). Density values were normalized in each blot to the signal of αENaC (F), βENaC (G), or γENaC (H) bands obtained from oocytes expressing ENaC alone. Lines connect data points obtained in the same experiment, and mean ± SEM are shown; n.s. not significant; one sample Wilcoxon signed-rank test (N = 7). I, in parallel experiments to those shown in (CâH), ÎIAmi was measured to confirm the inhibitory effect of Cx30 on ENaC in these batches of oocytes. Each ÎIAmi value was normalized to the mean ÎIAmi obtained in oocytes expressing ENaC alone. Mean ± SEM and individual data points for each experiment are shown; âââp < 0.001; MannâWhitney test (n = 81, N = 7). |
|
|
Figure 9. Cx30 stimulates ENaC internalization.A and B, representative whole-cell current traces are shown from oocytes expressing wild-type α- and γENaC together with a mutant βENaC subunit carrying a single-point mutation (S520C) without Cx30 (ENaC-βS520C, A) or with Cx30 coexpression (ENaC-βS520C+Cx30, B). To determine ÎIAmi at different time points, oocytes were repeatedly clamped for a short period of time at a holding potential of â60 mV and current traces were recorded as illustrated. Oocytes were unclamped during the remaining time of the recording to minimize sodium loading of the oocytes. Impaling microelectrodes were not removed from the oocyte until the end of the experiment. Application of amiloride (Ami, 2 μM) during each current measurement is indicated by filled bars. Dashed lines indicate zero current level. After determining initial ÎIAmi, oocytes were exposed to MTSET for 5 min by exchanging the bath solution from ND96 with 2 μM amiloride to a solution containing in addition 1 mM MTSET (application of MTSET is indicated by arrows). Before the second current measurement (time 0 min) MTSET was washed out with ND96 containing 2 μM amiloride. ÎIAmi was determined every 10 min as indicated (min: 10, 20, â¦, 70). Between the measurements, oocytes were maintained in ND96 with 2 μM amiloride. At the end of the recordings, oocytes were exposed to MTSET for a second time. C, summary of ÎIAmi values from similar experiments as shown in the representative traces A and B. Mean ± SEM current values for ENaC-βS520C oocytes (black line and symbols; n = 11; N = 3) or ENaC-βS520C+Cx30 oocytes (red line and symbols; n = 12; N = 3). D, data shown in C were normalized as ratio of ÎIAmi measured at different time points to ÎIAmi measured at time 0 min after incubation with MTSET (ÎIAmi/ÎIAmi (0 min)). ââp < 0.01; âp < 0.05; n.s., not significant; ENaC-βS520Cversus ENaC-βS520C+Cx30; two-way ANOVA with Bonferroni post hoc test. E and F, linear regression analysis of ÎIRetrievalversus ÎIAmi (0 min) in oocytes expressing ENaC alone (E) or coexpressing ENaC together with Cx30 (F). Each point represents an individual measurement from the same experiments summarized in C and D. Calculated linear regressions with proportionality coefficients (k) are depicted by dashed lines. For better comparison, the diagonal dashed lines depict the hypothetical linear regression with k = 1. G, normalized ÎIRetrieval (ÎIRetrieval/ÎIAmi (0 min)) calculated from the same experiments shown in E and F. ââp < 0.01; Studentâs t-test. |
|
|
Figure 10. In oocytes coexpressing ENaC and Cx30, the stimulatory effect of chymotrypsin on ENaC currents is similar to that in oocytes expressing ENaC alone. A and B, Left panels, representative whole-cell current traces recorded in an oocyte expressing ENaC alone (A) and in an oocyte coexpressing ENaC and Cx30 (B). Application of amiloride (Ami, 2 μM) or chymotrypsin (2 μg/ml) is indicated by filled and gray bars, respectively. Dashed lines indicate zero current level. Right panels, ÎIAmi values obtained from similar experiments as shown in the representative traces (left panels) before (â) and after (+) chymotrypsin application. Lines connect data points obtained in an individual oocyte; âââp < 0.001; Wilcoxon matched-pairs signed-rank test (n = 14, N = 2). C, summary of the individual data shown in (A and B) normalized as relative stimulatory effect of chymotrypsin on ÎIAmi. Mean ± SEM and data points for individual oocytes are shown; n.s., not significant; Studentâs ratio t-test. |
|
|
Figure 11. Coexpression of Cx30 has no apparent effect on the single-channel current amplitude and open probability of ENaC.A and B, representative continuous single-channel current recordings in an outside-out patch of an ENaC expressing oocyte (A) or an ENaC+Cx30 coexpressing oocyte (B) obtained at a holding potential of â70 mV. Application of amiloride (2 μM) is indicated by filled bars. The current level at which all channels are closed (C) was determined in the presence of amiloride. The channel open levels are indicated by (1) and (2). Single-channel binned current amplitude histograms were obtained by analyzing an 85 s portion of the current trace indicated by a horizontal line and were used to calculate single-channel current amplitude (i) and PO (app) values. C and D, summary of data from similar experiments as shown in A and B. Mean ± SEM and data points for individual oocytes are shown; n.s., not significant; MannâWhitney test (n = 7, N = 4). |
|
|
Figure 12. Intact C-termini of β- and γENaC are necessary for the inhibitory effect of Cx30 on ENaC.A, normalized ÎIAmi values are shown from oocytes expressing wild-type ENaC (αβγ), truncated αENaC (P619X), βENaC (R566X), or γENaC (K576X) with corresponding wild-type ENaC subunits (αTβγ, αβTγ or αβγT) or triple-truncated ENaC (αTβTγT) in each case with or without Cx30. Individual ÎIAmi values were normalized to the mean ÎIAmi obtained in matched oocytes from the same batch expressing wild-type ENaC without Cx30. Mean ± SEM and data points for individual oocytes are shown; âââp < 0.001; ââp < 0.01; n.s. not significant; KruskallâWallis with Dunnâs post hoc test (67 ⤠n ⤠153, 5 ⤠N ⤠7). B, relative inhibitory effect of Cx30 on wild-type (αβγ) or truncated (αTβγ, αβTγ, αβγT or αTβTγT) ENaC calculated as described in Figure 3 using original data shown in A. ÎIAmi obtained in oocytes expressing wild-type (αβγ) or truncated (αTβγ, αβTγ, αβγT, or αTβTγT) ENaC together with Cx30 was normalized to the corresponding mean ÎIAmi recorded in matched control oocytes from the same batch expressing wild-type (αβγ) or truncated (αTβγ, αβTγ, αβγT or αTβTγT) ENaC alone. Mean ± SEM and data points for individual oocytes are shown; âââp < 0.001; n.s., not significant; KruskallâWallis with Dunnâs post hoc test. |
|
|
Figure 13. C-termini of ENaC subunits have overlapping PPPxY- and YxxΦ-motifs.A, schematic representation of α, β, and γENaC illustrating the extracellular loop, two transmembrane domains (black rectangles), and intracellular N- and C-termini. The position within the C-terminus of each subunit at which a truncation mutation was introduced and the localization of the highly conserved PPPxYxxL sequence are indicated by asterisks. B, primary sequence alignment of the corresponding C-terminal regions of human αβγENaC. Highly conserved amino acid residues belonging to PPPxY- and YxxΦ-motifs are highlighted in bold. |
|
|
Figure 14. ENaC inhibition by Cx30 does not involve a Nedd4-2-dependent mechanism.A, ÎIAmi values obtained in oocytes expressing wild-type ENaC (αβγ), mutant ENaC (αβγP623A-P625A, αβγY627A, αY644AβY620AγY627A), or coexpressing wild-type ENaC together with xNedd4-CS (αβγ + xNedd4-CS) in each case with (+) or without (â) additional coexpression of Cx30 were normalized as described in Figure 12A. Mean ± SEM and data points for individual oocytes are shown; âââp < 0.001; ââp < 0.01; KruskallâWallis with Dunnâs post hoc test (32 ⤠n ⤠185, 3 ⤠N ⤠4). B, relative inhibitory effect of Cx30 on wild-type ENaC (αβγ), mutant ENaC (αβγP623A-P625A, αβγY627A, αY644AβY620AγY627A), or wild-type ENaC coexpressed with xNedd4-CS (αβγ + xNedd4-CS) calculated as described in Figure 12B using original data shown in A. Mean ± SEM and data points for individual oocytes are shown; âp < 0.05; âââp < 0.001; n.s., not significant; KruskallâWallis with Dunnâs post hoc test. |
|
|
Figure 15. Inhibition of clathrin-mediated endocytosis significantly decreases the inhibitory effect of Cx30 on ENaC.A and B, representative whole-cell current traces recorded in oocytes expressing ENaC alone (left panels) or coexpressing ENaC with Cx30 (right panels) incubated for 1 h in standard incubation solution containing 0.02% DMSO (A; mock incubation) or 30 μM Pitstop-2 with 0.02% DMSO (B; Pitstop-2 was dissolved in DMSO to prepare a stock solution). Application of amiloride (Ami, 2 μM) is indicated by filled bars. Dashed lines indicate zero current level. C, ÎIAmi values from similar experiments as shown in the representative traces in A and B. Mean ± SEM and data points for individual oocytes are shown; âââp < 0.001; KruskallâWallis with Dunnâs post hoc test (n = 36 for each group, N = 3). D, relative inhibitory effect of Cx30 on ENaC calculated from the data shown in C essentially as described in Figure 3. DMSO, dimethyl sulfoxide. Mean ± SEM and data points for individual oocytes are shown; âââp < 0.001; MannâWhitney test. |
|
|
Figure 16. YxxΦ-motif of β- and γENaC is critically involved in Cx30-mediated ENaC inhibition.A, ÎIAmi values obtained in oocytes expressing wild-type (αβγ), truncated (αβγK626X, αβγA635X), or mutant (αβγL630D, αβL623Dγ, αβL623DγL630D) ENaC with or without Cx30 were normalized as described in Figure 12A. Mean ± SEM and data points for individual oocytes are shown; âââp < 0.001; ââp < 0.01; n.s., not significant; KruskallâWallis with Dunnâs post hoc test (30 ⤠n ⤠172, 3 ⤠N ⤠4). B, relative inhibitory effect of Cx30 on wild-type (αβγ), truncated (αβγK626X, αβγA635X), or mutant (αβγL630D, αβL623Dγ, αβL623DγL630D) ENaC calculated as described in Figure 12B using original data shown in (A). Mean ± SEM and data points for individual oocytes are shown; âââp < 0.001; n.s., not significant; KruskallâWallis with Dunnâs post hoc test. |
References [+] :
Abriel,
Feedback inhibition of rat amiloride-sensitive epithelial sodium channels expressed in Xenopus laevis oocytes.
1999, Pubmed,
Xenbase
Abriel, Feedback inhibition of rat amiloride-sensitive epithelial sodium channels expressed in Xenopus laevis oocytes. 1999, Pubmed , Xenbase
Abriel, Defective regulation of the epithelial Na+ channel by Nedd4 in Liddle's syndrome. 1999, Pubmed , Xenbase
Awayda, Protein kinase regulation of a cloned epithelial Na+ channel. 1996, Pubmed , Xenbase
Awayda, Specific and nonspecific effects of protein kinase C on the epithelial Na (+) channel. 2000, Pubmed , Xenbase
Bahima, Endogenous hemichannels play a role in the release of ATP from Xenopus oocytes. 2006, Pubmed , Xenbase
Bao, ENaC activity is increased in isolated, split-open cortical collecting ducts from protein kinase Cα knockout mice. 2014, Pubmed
Bhalla, Disinhibitory pathways for control of sodium transport: regulation of ENaC by SGK1 and GILZ. 2006, Pubmed
Bicego, Pathogenetic role of the deafness-related M34T mutation of Cx26. 2006, Pubmed
Bonifacino, Signals for sorting of transmembrane proteins to endosomes and lysosomes. 2003, Pubmed
Bugaj, Flow-sensitive K+-coupled ATP secretion modulates activity of the epithelial Na+ channel in the distal nephron. 2012, Pubmed
Butterworth, Regulation of the epithelial sodium channel by membrane trafficking. 2009, Pubmed
Chraïbi, Protease modulation of the activity of the epithelial sodium channel expressed in Xenopus oocytes. 1998, Pubmed , Xenbase
Debonneville, Phosphorylation of Nedd4-2 by Sgk1 regulates epithelial Na(+) channel cell surface expression. 2001, Pubmed , Xenbase
Diakov, Cleavage in the {gamma}-subunit of the epithelial sodium channel (ENaC) plays an important role in the proteolytic activation of near-silent channels. 2008, Pubmed , Xenbase
Diakov, A novel pathway of epithelial sodium channel activation involves a serum- and glucocorticoid-inducible kinase consensus motif in the C terminus of the channel's alpha-subunit. 2004, Pubmed , Xenbase
Dinudom, Nedd4 mediates control of an epithelial Na+ channel in salivary duct cells by cytosolic Na+. 1998, Pubmed
Durieux, Trypsin induces Ca(2+)-activated Cl- currents in X. laevis oocytes. 1994, Pubmed , Xenbase
Ebihara, Xenopus connexin38 forms hemi-gap-junctional channels in the nonjunctional plasma membrane of Xenopus oocytes. 1996, Pubmed , Xenbase
Ebihara, Cloning and expression of a Xenopus embryonic gap junction protein. 1989, Pubmed , Xenbase
Enkvetchakul, Polyamine flux in Xenopus oocytes through hemi-gap junctional channels. 2003, Pubmed , Xenbase
Eskandari, Inhibition of gap junction hemichannels by chloride channel blockers. 2002, Pubmed , Xenbase
Evans, Gap junctions: structure and function (Review). 2002, Pubmed
Fiori, Permeation of calcium through purified connexin 26 hemichannels. 2012, Pubmed
Firsov, Cell surface expression of the epithelial Na channel and a mutant causing Liddle syndrome: a quantitative approach. 1996, Pubmed , Xenbase
Flores, Aldosterone-induced serum and glucocorticoid-induced kinase 1 expression is accompanied by Nedd4-2 phosphorylation and increased Na+ transport in cortical collecting duct cells. 2005, Pubmed , Xenbase
Frindt, Regulation of ENaC trafficking in rat kidney. 2016, Pubmed
Frindt, Ubiquitination of renal ENaC subunits in vivo. 2020, Pubmed
Garty, Epithelial sodium channels: function, structure, and regulation. 1997, Pubmed
Goodenough, Beyond the gap: functions of unpaired connexon channels. 2003, Pubmed
Gu, Effects of [Ca2+]i and pH on epithelial Na+ channel activity of cultured mouse cortical collecting ducts. 2008, Pubmed
Haerteis, The delta-subunit of the epithelial sodium channel (ENaC) enhances channel activity and alters proteolytic ENaC activation. 2009, Pubmed , Xenbase
Hanner, Connexins and the kidney. 2010, Pubmed
Hansson, Hypertension caused by a truncated epithelial sodium channel gamma subunit: genetic heterogeneity of Liddle syndrome. 1995, Pubmed , Xenbase
Harris, Emerging issues of connexin channels: biophysics fills the gap. 2001, Pubmed
Ilyaskin, Activation of the Human Epithelial Sodium Channel (ENaC) by Bile Acids Involves the Degenerin Site. 2016, Pubmed , Xenbase
Ilyaskin, Bile acids inhibit human purinergic receptor P2X4 in a heterologous expression system. 2019, Pubmed , Xenbase
Ishikawa, Electrophysiological characterization of the rat epithelial Na+ channel (rENaC) expressed in MDCK cells. Effects of Na+ and Ca2+. 1998, Pubmed
Kabra, Nedd4-2 induces endocytosis and degradation of proteolytically cleaved epithelial Na+ channels. 2008, Pubmed
Kamynina, Concerted action of ENaC, Nedd4-2, and Sgk1 in transepithelial Na(+) transport. 2002, Pubmed
Kar, Biological role of connexin intercellular channels and hemichannels. 2012, Pubmed
Kellenberger, Mutations causing Liddle syndrome reduce sodium-dependent downregulation of the epithelial sodium channel in the Xenopus oocyte expression system. 1998, Pubmed , Xenbase
Klemens, Ankyrin G Expression Regulates Apical Delivery of the Epithelial Sodium Channel (ENaC). 2017, Pubmed
Kleyman, Epithelial Na+ Channel Regulation by Extracellular and Intracellular Factors. 2018, Pubmed
Konstas, Regulation of the epithelial sodium channel by N4WBP5A, a novel Nedd4/Nedd4-2-interacting protein. 2002, Pubmed , Xenbase
Korbmacher, A calcium-activated and nucleotide-sensitive nonselective cation channel in M-1 mouse cortical collecting duct cells. 1995, Pubmed
Krueger, The phosphorylation site T613 in the β-subunit of rat epithelial Na+ channel (ENaC) modulates channel inhibition by Nedd4-2. 2018, Pubmed , Xenbase
Kunzelmann, Purinergic inhibition of the epithelial Na+ transport via hydrolysis of PIP2. 2005, Pubmed , Xenbase
Kurtz, Renal connexins and blood pressure. 2012, Pubmed
Lefèvre, Pharmacological and electrophysiological characterization of the human bile acid-sensitive ion channel (hBASIC). 2014, Pubmed
Lennon, The I.M.A.G.E. Consortium: an integrated molecular analysis of genomes and their expression. 1996, Pubmed
Loffing, Regulated sodium transport in the renal connecting tubule (CNT) via the epithelial sodium channel (ENaC). 2009, Pubmed
Lorenz, Heteromultimeric CLC chloride channels with novel properties. 1996, Pubmed , Xenbase
McCulloch, Localization of connexin 30 in the luminal membrane of cells in the distal nephron. 2005, Pubmed
McMahon, Molecular mechanism and physiological functions of clathrin-mediated endocytosis. 2011, Pubmed
Michlig, Progesterone down-regulates the open probability of the amiloride-sensitive epithelial sodium channel via a Nedd4-2-dependent mechanism. 2005, Pubmed , Xenbase
Mironova, Diminished paracrine regulation of the epithelial Na+ channel by purinergic signaling in mice lacking connexin 30. 2011, Pubmed
Motley, Clathrin-mediated endocytosis in AP-2-depleted cells. 2003, Pubmed
Müller, Conformational changes in surface structures of isolated connexin 26 gap junctions. 2002, Pubmed
Nesterov, In Liddle Syndrome, Epithelial Sodium Channel Is Hyperactive Mainly in the Early Part of the Aldosterone-Sensitive Distal Nephron. 2016, Pubmed
Nesterov, Aldosterone-dependent and -independent regulation of the epithelial sodium channel (ENaC) in mouse distal nephron. 2012, Pubmed
Nielsen, Permeant-specific gating of connexin 30 hemichannels. 2017, Pubmed , Xenbase
Noreng, Structure of the human epithelial sodium channel by cryo-electron microscopy. 2018, Pubmed
O'Grady, A guanine nucleotide-independent inwardly rectifying cation permeability is associated with P2Y1 receptor expression in Xenopus oocytes. 1996, Pubmed , Xenbase
Oshima, Three-dimensional structure of a human connexin26 gap junction channel reveals a plug in the vestibule. 2007, Pubmed
Oshima, Asymmetric configurations and N-terminal rearrangements in connexin26 gap junction channels. 2011, Pubmed , Xenbase
Owen, A structural explanation for the recognition of tyrosine-based endocytotic signals. 1998, Pubmed
Palmer, Effects of cell Ca and pH on Na channels from rat cortical collecting tubule. 1987, Pubmed
Patel, Feedback inhibition of ENaC: acute and chronic mechanisms. 2014, Pubmed , Xenbase
Rauh, A mutation in the β-subunit of ENaC identified in a patient with cystic fibrosis-like symptoms has a gain-of-function effect. 2013, Pubmed , Xenbase
Rauh, A mutation of the epithelial sodium channel associated with atypical cystic fibrosis increases channel open probability and reduces Na+ self inhibition. 2010, Pubmed , Xenbase
Rauh, Stimulation of the epithelial sodium channel (ENaC) by the serum- and glucocorticoid-inducible kinase (Sgk) involves the PY motifs of the channel but is independent of sodium feedback inhibition. 2006, Pubmed , Xenbase
Ribera, Both barium and calcium activate neuronal potassium currents. 1987, Pubmed , Xenbase
Rossier, Epithelial sodium channel (ENaC) and the control of blood pressure. 2014, Pubmed
Rossier, Activation of the epithelial sodium channel (ENaC) by serine proteases. 2009, Pubmed
Sáez, Connexin-based gap junction hemichannels: gating mechanisms. 2005, Pubmed
Schild, A mutation in the epithelial sodium channel causing Liddle disease increases channel activity in the Xenopus laevis oocyte expression system. 1995, Pubmed , Xenbase
Schild, Identification of a PY motif in the epithelial Na channel subunits as a target sequence for mutations causing channel activation found in Liddle syndrome. 1996, Pubmed , Xenbase
Shi, Interactions of beta and gamma ENaC with Nedd4 can be facilitated by an ERK-mediated phosphorylation. 2002, Pubmed , Xenbase
Shi, Casein kinase 2 specifically binds to and phosphorylates the carboxy termini of ENaC subunits. 2002, Pubmed , Xenbase
Shimkets, Liddle's syndrome: heritable human hypertension caused by mutations in the beta subunit of the epithelial sodium channel. 1994, Pubmed
Shimkets, The activity of the epithelial sodium channel is regulated by clathrin-mediated endocytosis. 1997, Pubmed , Xenbase
Silver, Feedback regulation of Na channels in rat CCT. I. Effects of inhibition of Na pump. 1993, Pubmed
Sipos, Connexin 30 deficiency impairs renal tubular ATP release and pressure natriuresis. 2009, Pubmed
Snyder, Minireview: regulation of epithelial Na+ channel trafficking. 2005, Pubmed
Snyder, Serum and glucocorticoid-regulated kinase modulates Nedd4-2-mediated inhibition of the epithelial Na+ channel. 2002, Pubmed
Snyder, Mechanism by which Liddle's syndrome mutations increase activity of a human epithelial Na+ channel. 1995, Pubmed , Xenbase
Snyder, Gating induces a conformational change in the outer vestibule of ENaC. 2000, Pubmed , Xenbase
Söhl, Gap junctions and the connexin protein family. 2004, Pubmed , Xenbase
Staruschenko, Regulation of epithelial Na+ channel activity by conserved serine/threonine switches within sorting signals. 2005, Pubmed
Staub, WW domains of Nedd4 bind to the proline-rich PY motifs in the epithelial Na+ channel deleted in Liddle's syndrome. 1996, Pubmed
Staub, Regulation of the epithelial Na+ channel by Nedd4 and ubiquitination. 2000, Pubmed
Staub, Regulation of stability and function of the epithelial Na+ channel (ENaC) by ubiquitination. 1997, Pubmed , Xenbase
Stoessel, Connexin 37 is localized in renal epithelia and responds to changes in dietary salt intake. 2010, Pubmed
Svenningsen, ATP releasing connexin 30 hemichannels mediate flow-induced calcium signaling in the collecting duct. 2013, Pubmed
Traub, Tickets to ride: selecting cargo for clathrin-regulated internalization. 2009, Pubmed
Valiunas, Electrical properties of gap junction hemichannels identified in transfected HeLa cells. 2000, Pubmed
Volk, Extracellular Na+ removal attenuates rundown of the epithelial Na+-channel (ENaC) by reducing the rate of channel retrieval. 2004, Pubmed , Xenbase
von Kleist, Role of the clathrin terminal domain in regulating coated pit dynamics revealed by small molecule inhibition. 2011, Pubmed
Wagner, Connexin 37 is dispensable for the control of the renin system and for positioning of renin-producing cells in the kidney. 2009, Pubmed
Wang, Clathrin-mediated endocytosis of the epithelial sodium channel. Role of epsin. 2006, Pubmed , Xenbase
Wang, Paracrine signaling through plasma membrane hemichannels. 2013, Pubmed
Welling, A comprehensive guide to the ROMK potassium channel: form and function in health and disease. 2009, Pubmed
White, Connexin mutations in deafness. 1998, Pubmed , Xenbase
Wiemuth, Epithelial sodium channel (ENaC) is multi-ubiquitinated at the cell surface. 2007, Pubmed
Willebrords, Inhibitors of connexin and pannexin channels as potential therapeutics. 2017, Pubmed
Willecke, Structural and functional diversity of connexin genes in the mouse and human genome. 2002, Pubmed
Wu, Effect of Angiotensin II on ENaC in the Distal Convoluted Tubule and in the Cortical Collecting Duct of Mineralocorticoid Receptor Deficient Mice. 2020, Pubmed
Yamazaki, Barium and strontium can substitute for calcium in stimulating nitric oxide production in the endothelium of canine coronary arteries. 1995, Pubmed
Zeng, Evidence for endocytosis of ROMK potassium channel via clathrin-coated vesicles. 2002, Pubmed , Xenbase
Zhang, The ion selectivity of a membrane conductance inactivated by extracellular calcium in Xenopus oocytes. 1998, Pubmed , Xenbase
Zhou, Barium ions selectively activate BK channels via the Ca2+-bowl site. 2012, Pubmed , Xenbase
