XB-ART-57791
FEBS Open Bio
2021 Apr 01;114:1093-1108. doi: 10.1002/2211-5463.13113.
Show Gene links
Show Anatomy links
Identification of a unique endoplasmic retention motif in the Xenopus GIRK5 channel and its contribution to oocyte maturation.
Rangel-Garcia CI, Salvador C, Chavez-Garcia K, Diaz-Bello B, Lopez-Gonzalez Z, Vazquez-Cruz L, Angel Vazquez-Martinez J, Ortiz-Navarrete V, Riveros-Rosas H, Escobar LI.
???displayArticle.abstract???
G protein-activated inward-rectifying potassium (K+ ) channels (Kir3/GIRK) participate in cell excitability. The GIRK5 channel is present in Xenopus laevis oocytes. In an attempt to investigate the physiological role of GIRK5, we identified a noncanonical di-arginine endoplasmic reticulum (ER) retention motif (KRXY). This retention motif is located at the N-terminal region of GIRK5, coded by two small exons found only in X. laevis and X. tropicalis. These novel exons are expressed through use of an alternative transcription start site. Mutations in the sequence KRXY produced functional channels and induced progesterone-independent oocyte meiotic progression. The chimeric proteins enhanced green fluorescent protein (EGFP)-GIRK5-WT and the EGFP-GIRK5K13AR14A double mutant, were localized to the ER and the plasma membrane of the vegetal pole of the oocyte, respectively. Silencing of GIRK5 or blocking of this channel by external barium prevented progesterone-induced meiotic progression. The endogenous level of GIRK5 protein decreased through oocyte stages in prophase I augmenting by progesterone. In conclusion, we have identified a unique mechanism by which the expression pattern of a K+ channel evolved to control Xenopus oocyte maturation.
???displayArticle.pubmedLink??? 33565726
???displayArticle.pmcLink??? PMC8016131
???displayArticle.link??? FEBS Open Bio
???displayArticle.grants??? [+]
IN218819 Direccion General de Asuntos del Personal Academico, Universidad Nacional Autonoma de Mexico, IN224219 Direccion General de Asuntos del Personal Academico, Universidad Nacional Autonoma de Mexico, INFR-2015-01-253586 Consejo Nacional de Ciencia y Tecnologia, A1-S-8731 Consejo Nacional de Ciencia y Tecnologia
Species referenced: Xenopus tropicalis Xenopus laevis
Genes referenced: ccdc34 fli1 kcnj1 kcnj10 kcnj11 kcnj12 kcnj13 kcnj14 kcnj15 kcnj16 kcnj2 kcnj22 kcnj3 kcnj4 kcnj5 kcnj6 kcnj8 krt15 mapk1 rho tp53
GO keywords: inward rectifier potassium channel activity [+]
endoplasmic reticulum
G-protein activated inward rectifier potassium channel activity
germinal vesicle
???displayArticle.antibodies??? Mapk1 Ab13 Mapk1 Ab18
???attribute.lit??? ???displayArticles.show???
|
|
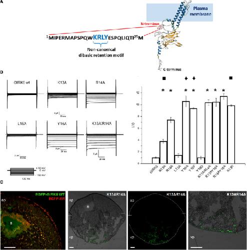
Fig. 1. Identification of a noncanonical dibasic retention motif by expression of GIRK5 mutants in X. laevis oocytes. (A) The lysineâarginineâtyrosine (KRXY) based endoplasmic retention motif at the N terminus of GIRK5 is depicted. 3D structure of GIRK5 was modeled at IâTasser server ([67]; https://zhanglab.ccmb.med.umich.edu/IâTASSER/). The predicted structure was visualized through the UCSF Chimera ([68]; http://www.rbvi.ucsf.edu/chimera/) and secondary structure elements were assigned according to SCOT [69]. (B) Representative currentâtime recordings for GIRK5 WT and K13, R14, L15, Y16, K13R14 alanine mutants. Normalized currents (I/I 0) were registered at â160 mV. Mutants have a significant difference compared to GIRK5 WT (*, oneâway ANOVA, P < 0.01). Based on endogenous phosphorylation of Y16 [30], the effect of a negative charge at Y16 was evaluated with Y16D. There was not a significant difference between Y16A and Y16F (â) (oneâway ANOVA, P < 0.01). Arginine (R) mutant at 13 position did not preserve the retention motif KRXYPi (â ). Error bars correspond to mean ± SEM of independent experimental observations (n = 12â15) of independent experimental observations. Recording solution contained: 118 mm KCl, 1 mm CaCl2, 2 mm MgCl2, and 5 mm HEPES, pH 7.4. Recording pipette was filled with 3 m KCl. Voltage pulse protocols were performed using consecutive 100âms step changes from â160 to +60 mV with increments of 20 mV. Oocytes were clamped at a holding potential of 0 mV. (C) Confocal and light transmission images of X. laevis oocyte sections. The EGFPâGIRK5 WT and ECFPâER constructs were colocalized in the nucleus (n) and ER (yellow) of the animal pole (ap); they are shown in the first panel. Merge images of the oocyte injected with the GIRK5K13AR14AâEGFP construct are shown in the other panels. GIRK5K13AR14AâEGFP was located in the cytoplasm (vesicles) and plasma membrane of the vegetal pole (vp). Circumference oocyte (in confocal image) and limit between the animal and vegetal poles are indicated on with a dotted line. Scale bar, 100 µm. |
|
|
Fig. 2. Phylogenetic analysis of inwardly rectifying potassium (Kir) channels present in human, X. laevis and X. tropicalis. The phylogenetic tree was constructed with 72 Kir protein sequences (17 from human, 19 from X. tropicalis, and 36 from X. laevis (a tetraploid frog) that can be classified into four functional groups. Accession numbers of each protein sequence as well as Kir channel subfamilies previously described in humans are indicated. The evolutionary history was inferred from 500 replicates, using the Maximum Likelihood method based on the Jones–Taylor–Thornton matrix‐based model w/freq. The tree with the highest log likelihood (−21 352.85) is shown. Evolutionary analyses were conducted in MEGA7 [40], considering a total of 581 positions in the final dataset. Tree branches are drawn to scale, with the bar length indicating the number of substitutions per site. The percentage of trees in which the associated taxa clustered together in the bootstrap test (500 replicates) is shown next to the branches. Branch lengths represent the number of substitutions per site as indicated by the bar. |
|
|
Fig. 3. Sequence analysis of some selected GIRK4/GIRK5 channels that belong to fishes, amphibians, reptiles, avian, and mammals. (A) Multiple amino acid sequence alignment of 22 GIRK4/GIRK5 channels showing the N termini of the proteins: residues from homologous exons are lighted with the same color (green, yellow, pink, or light blue). The noncanonical KRLY retention signal of GIRK5 from X. laevis and X. tropicalis is indicated in red letters into their second exon (yellow lighted). Sequence names indicate coding gene | species name | protein sequence length. (B) Phylogenetic analysis and gene context (synteny) of selected GIRK4/GIRK5 channels. The phylogenetic tree was constructed with 22 GIRK4/GIRK5 protein sequences coded by Kcnj5 genes. Sequence names indicate accession number for each GIRK4/GIRK5 protein channel followed by the species name. The evolutionary history was inferred from 500 replicates, using the Maximum Likelihood method based on the JonesâTaylorâThornton matrixâbased model w/freq. Percent bootstrap values are shown next to the branches. Evolutionary analyses were conducted in MEGA7 [40]. The gene context (synteny) of each Kcnj5 gene is indicated to the right of each sequence included in the tree (arrows represent genes and direction of transcription). Flanking Kcnj1âKcnj5 gene pair (coding for Kir1.1 and GIRK4/GIRK5 channels, respectively), Arhgap32 gene (encoding a Rho GTPase activating protein 32), and Fli1 (encoding Friend leukemia integration 1 (Fliâ1) protoâoncogene) can be found; in humans, TP53AIP1 gene, coding for tumor protein p53 regulated apoptosis inducing protein 1 is located between KCNJ5 and ARHGAP32 genes. GIRK4/GIRK5 sequences from fishes are not shown because their synteny is not conserved; and synteny of X. laevis Kcnj5.S is not shown because the available sequence is just a fragment. Genes are drawn on the same scale. (C) intronâexon structure comparison between Kcnj1 and Kcnj5 gene pair from human and X. laevis. Coding exons are indicated by arrows (colored according to the colors used in panel A), untranslated region by short boxes (colored red for Kcnj5, and orange for Kcnj1), and introns by black lines. |
|
|
Fig. 4. Disruption of the KRXY motif accelerates X. laevis oocyte maturation. (A) pERK1/2 (44 kDa) immunoblotting of noninjected oocytes incubated at 5, 7, and 10 h with progesterone (10 μm); ERK2 (42 kDa) was used as a loading control (representative of three independent experiments). (B) Current traces recorded for the GIRK5âK13AR14A mutant. Voltage pulse protocols were performed using consecutive 100 ms step changes from â160 to +60 mV with increments of 20 mV. Oocytes were clamped at a holding potential of 0 mV. Silencing the gene encoding GIRK5 by specific siRNA suppressed K+ currents. (C) GIRK5 silencing was confirmed by EGFPâGIRK5K13AR14A (75 kDa) immunoblotting (representative of three independent experiments). (D) %GBVD was determined for noninjected and oocytes expressing: GIRK5 WT, GIRK5K13AR14A, and GIRK5K13AR14A plus siRNA GIRK5. Only GIRK5K13AR14A allowed progesteroneâinduced oocyte maturation up to 10 h. (*) Significant difference in oocyte maturation expressing WT or GIRK5K13AR14A compared to silenced GIRK5K13AR14A. (â) Significant difference in the maturation of oocytes expressing GIRK5K13AR14A at 5, 7 and 10 h compared to WT and noninjected oocytes (OneâWay ANOVA, P < 0.01). Error bars correspond to mean ± SE, n = 15. |
|
|
Fig. 5. Effect of external barium block on GIRK5âprogesteroneâinduced oocyte maturation. %GVBD was determined after 7 h of incubation in the ND96 solution, barium (111 μm) and progesterone (10 μm). (*) indicates a significant difference with respect to the other treatments (oneâway ANOVA, P < 0.01). Error bars correspond to mean ± SE, n = 15. |
|
|
Fig. 6. Relative abundance of GIRK5 channel in different stages of X. laevis oocytes. GIRK5 expression was evaluated by immunoblotting with a specific antibody (see Materials and methods). (**) Significant difference between the oocytes stages (one‐way ANOVA P < 0.05). Error bars correspond to mean ± SE (n = 3). VI + Prog, stage VI oocytes incubated with 10 μm progesterone (7 h). |
References [+] :
Assis,
Nested genes and increasing organizational complexity of metazoan genomes.
2008, Pubmed
Assis, Nested genes and increasing organizational complexity of metazoan genomes. 2008, Pubmed
Baud, Sodium channels induced by depolarization of the Xenopus laevis oocyte. 1982, Pubmed , Xenbase
Baud, Developmental change of a depolarization-induced sodium permeability in the oocyte of Xenopus laevis. 1983, Pubmed , Xenbase
Bauer, An endogenous inactivating inward-rectifying potassium current in oocytes of Xenopus laevis. 1996, Pubmed , Xenbase
Bhave, Small-molecule modulators of inward rectifier K+ channels: recent advances and future possibilities. 2010, Pubmed
Boulaflous, Cytosolic N-terminal arginine-based signals together with a luminal signal target a type II membrane protein to the plant ER. 2009, Pubmed
Brinkjost, SCOT: Rethinking the classification of secondary structure elements. 2020, Pubmed
Buchfink, Fast and sensitive protein alignment using DIAMOND. 2015, Pubmed
Chorev, The function of introns. 2012, Pubmed
Cicirelli, Cyclic AMP levels during the maturation of Xenopus oocytes. 1985, Pubmed , Xenbase
Cross, A fast block to polyspermy in frogs mediated by changes in the membrane potential. 1980, Pubmed
Dascal, Expression and modulation of voltage-gated calcium channels after RNA injection in Xenopus oocytes. 1986, Pubmed , Xenbase
Dascal, Signalling via the G protein-activated K+ channels. 1997, Pubmed
Day, Cell-cycle control of a large-conductance K+ channel in mouse early embryos. 1993, Pubmed
Dhar, Protein expression of G-protein inwardly rectifying potassium channels (GIRK) in breast cancer cells. 2006, Pubmed
Díaz-Bello, The polarization of the G-protein activated potassium channel GIRK5 to the vegetal pole of Xenopus laevis oocytes is driven by a di-leucine motif. 2013, Pubmed , Xenbase
Dong, Regulation of G protein-coupled receptor export trafficking. 2007, Pubmed
Hibino, Inwardly rectifying potassium channels: their structure, function, and physiological roles. 2010, Pubmed
Josefsberg Ben-Yehoshua, The role of Xenopus membrane progesterone receptor beta in mediating the effect of progesterone on oocyte maturation. 2007, Pubmed , Xenbase
Kado, The rise and fall of electrical excitability in the oocyte of Xenopus laevis. 1981, Pubmed , Xenbase
Krapivinsky, G beta gamma binds directly to the G protein-gated K+ channel, IKACh. 1995, Pubmed
Kumar, MEGA7: Molecular Evolutionary Genetics Analysis Version 7.0 for Bigger Datasets. 2016, Pubmed
Kusano, Cholinergic and catecholaminergic receptors in the Xenopus oocyte membrane. 1982, Pubmed , Xenbase
Larkin, Clustal W and Clustal X version 2.0. 2007, Pubmed
Lewis, Expression of an inwardly rectifying K+ channel from rat basophilic leukemia cell mRNA in Xenopus oocytes. 1991, Pubmed , Xenbase
Li, G-Protein-gated Inwardly-Rectifying K+ Channels and Large-conductance Calcium-Activated K+ Channels Are Involved in C-Type Natriuretic Peptide-Mediated Vasodilation in Human Arteries. 2019, Pubmed
Liao, Heteromultimerization of G-protein-gated inwardly rectifying K+ channel proteins GIRK1 and GIRK2 and their altered expression in weaver brain. 1996, Pubmed
Lu, A delayed rectifier potassium current in Xenopus oocytes. 1990, Pubmed , Xenbase
Lutz, G protein beta gamma subunits inhibit nongenomic progesterone-induced signaling and maturation in Xenopus laevis oocytes. Evidence for a release of inhibition mechanism for cell cycle progression. 2000, Pubmed , Xenbase
Ma, ER transport signals and trafficking of potassium channels and receptors. 2002, Pubmed
MacFarlane, Changes in ion channel expression accompany cell cycle progression of spinal cord astrocytes. 2000, Pubmed
Madej, MMDB and VAST+: tracking structural similarities between macromolecular complexes. 2014, Pubmed
Miledi, A calcium-dependent transient outward current in Xenopus laevis oocytes. 1982, Pubmed , Xenbase
Mora, Phosphorylation of a tyrosine at the N-terminus regulates the surface expression of GIRK5 homomultimers. 2005, Pubmed , Xenbase
Nufer, ER export: call 14-3-3. 2003, Pubmed
O'Kelly, Forward Transport of K2p3.1: mediation by 14-3-3 and COPI, modulation by p11. 2008, Pubmed , Xenbase
O'Kelly, Forward transport. 14-3-3 binding overcomes retention in endoplasmic reticulum by dibasic signals. 2002, Pubmed
O'Leary, Reference sequence (RefSeq) database at NCBI: current status, taxonomic expansion, and functional annotation. 2016, Pubmed
Ouadid-Ahidouch, Changes in the K+ current-density of MCF-7 cells during progression through the cell cycle: possible involvement of a h-ether.a-gogo K+ channel. 2001, Pubmed
Pagny, Protein recycling from the Golgi apparatus to the endoplasmic reticulum in plants and its minor contribution to calreticulin retention. 2000, Pubmed
Paninka, Whole genome and exome sequencing realignment supports the assignment of KCNJ12, KCNJ17, and KCNJ18 paralogous genes in thyrotoxic periodic paralysis locus: functional characterization of two polymorphic Kir2.6 isoforms. 2016, Pubmed
Pettersen, UCSF Chimera--a visualization system for exploratory research and analysis. 2004, Pubmed
Plummer, Expression of G-protein inwardly rectifying potassium channels (GIRKs) in lung cancer cell lines. 2005, Pubmed
Reyes, Mammalian AT2 receptors expressed in Xenopus laevis oocytes couple to endogenous chloride channels and stimulate germinal vesicle break down. 2009, Pubmed , Xenbase
Rezania, Overexpression of KCNJ3 gene splice variants affects vital parameters of the malignant breast cancer cell line MCF-7 in an opposing manner. 2016, Pubmed
Robinson, Electrical currents through full-grown and maturing Xenopus oocytes. 1979, Pubmed , Xenbase
Rose, The RCSB protein data bank: integrative view of protein, gene and 3D structural information. 2017, Pubmed
Sadler, In vivo regulation of cyclic AMP phosphodiesterase in Xenopus oocytes. Stimulation by insulin and insulin-like growth factor 1. 1987, Pubmed , Xenbase
Sagata, Meiotic metaphase arrest in animal oocytes: its mechanisms and biological significance. 1996, Pubmed
Salvador, Functional properties of a truncated recombinant GIRK5 potassium channel. 2001, Pubmed , Xenbase
Schlichter, A role for action potentials in maturing Rana pipiens oocytes. 1983, Pubmed
Schutze, An N-terminal double-arginine motif maintains type II membrane proteins in the endoplasmic reticulum. 1994, Pubmed
Scott, An NMDA receptor ER retention signal regulated by phosphorylation and alternative splicing. 2001, Pubmed
Scott, Coordinated PKA and PKC phosphorylation suppresses RXR-mediated ER retention and regulates the surface delivery of NMDA receptors. 2003, Pubmed
Serrano-Flores, Differential role of STIM1 and STIM2 during transient inward (T in) current generation and the maturation process in the Xenopus oocyte. 2014, Pubmed , Xenbase
Sheng, Regulation of Xenopus oocyte meiosis arrest by G protein betagamma subunits. 2001, Pubmed , Xenbase
Taglietti, Maturation involves suppression of voltage-gated currents in the frog oocyte. 1984, Pubmed
Teasdale, Signal-mediated sorting of membrane proteins between the endoplasmic reticulum and the golgi apparatus. 1996, Pubmed
Torrejón, Molecular cloning and expression of an adenylyl cyclase from Xenopus laevis oocytes. 1997, Pubmed , Xenbase
Wagner, Cloning and characterisation of GIRK1 variants resulting from alternative RNA editing of the KCNJ3 gene transcript in a human breast cancer cell line. 2010, Pubmed , Xenbase
Wang, Regulation of Cdc25C by ERK-MAP kinases during the G2/M transition. 2007, Pubmed , Xenbase
Wasserman, Protein synthesis during maturation promoting factor- and progesterone-induced maturation in Xenopus oocytes. 1982, Pubmed , Xenbase
Yamada, G protein regulation of potassium ion channels. 1998, Pubmed
Yang, I-TASSER server: new development for protein structure and function predictions. 2015, Pubmed
Yang, Membrane potential and cancer progression. 2013, Pubmed
Yang, Characterization of stretch-activated ion channels in Xenopus oocytes. 1990, Pubmed , Xenbase
Zerangue, A new ER trafficking signal regulates the subunit stoichiometry of plasma membrane K(ATP) channels. 1999, Pubmed , Xenbase
Zuzarte, Intracellular traffic of the K+ channels TASK-1 and TASK-3: role of N- and C-terminal sorting signals and interaction with 14-3-3 proteins. 2009, Pubmed , Xenbase
