Click here to close
Hello! We notice that you are using Internet Explorer, which is not supported by Xenbase and may cause the site to display incorrectly.
We suggest using a current version of Chrome,
FireFox, or Safari.
???displayArticle.abstract???
BACKGROUND: Historically the main source of laboratory Xenopus laevis was the environment. The increase in genetically altered animals and evolving governmental constraints around using wild-caught animals for research has led to the establishment of resource centres that supply animals and reagents worldwide, such as the European Xenopus Resource Centre. In the last decade, centres were encouraged to keep animals in a "low microbial load" or "clean" state, where embryos are surface sterilized before entering the housing system; instead of the conventional, "standard" conditions where frogs and embryos are kept without prior surface treatment. Despite Xenopus laevis having been kept in captivity for almost a century, surprisingly little is known about the frogs as a holobiont and how changing the microbiome may affect resistance to disease. This study examines how the different treatment conditions, "clean" and "standard" husbandry in recirculating housing, affects the skin microbiome of tadpoles and female adults. This is particularly important when considering the potential for poor welfare caused by a change in husbandry method as animals move from resource centres to smaller research colonies.
RESULTS: We found strong evidence for developmental control of the surface microbiome on Xenopus laevis; adults had extremely similar microbial communities independent of their housing, while both tadpole and environmental microbiome communities were less resilient and showed greater diversity.
CONCLUSIONS: Our findings suggest that the adult Xenopus laevis microbiome is controlled and selected by the host. This indicates that the surface microbiome of adult Xenopus laevis is stable and defined independently of the environment in which it is housed, suggesting that the use of clean husbandry conditions poses little risk to the skin microbiome when transferring adult frogs to research laboratories. This will have important implications for frog health applicable to Xenopus laevis research centres throughout the world.
212942/Z/18/Z Wellcome Trust , BB/R014841/1 Biotechnology and Biological Sciences Research Council (GB), E3 Research England, NC/P001009/1 National Centre for the Replacement, Refinement and Reduction of Animals in Research
Fig. 1. Experimental design. Schematic outlining the housing conditions, developmental stages, and experimental set up used in this experiment
Fig. 2. Alpha diversity across the data set. Alpha diversity (represented by the Shannon Index) across the data set, representing the diversity of species within each sample group. For each sample, the alpha diversity was calculated based on 10 random subsamples of 5000 OTUs. Significant differences between groups are based on an independent two-sample t-test (** = p ≤ 0.01; * = p ≤ 0.05; ns = not significant). Full alpha diversity values for each individual sample, including observed diversity and Chao1 Index, can be found in Supplementary Table 1
Fig 3. Principal coordinates analysis (PCoA) of all samples in the data set. Axis 1 and Axis 2 represent the coordinates of the greatest sources of orthogonal variation within the data and represent 27.9 and 9.4% of variation in the entire data set respectively. Whilst results from biological replicates and distinct tanks are generally consistent, Axis 1 represents the difference in diversity between the adult frogs as compared to both tadpoles and environmental water samples. Axis 2 shows close clustering between adults housed in standard and clean conditions, and tadpoles and their environmental water samples for clean conditions only. However, a significant change in diversity is seen for tadpoles from standard conditions, despite water samples from standard tanks showing similar profiles to those from clean tanks.
Fig 4. Barplot showing the distribution of bacteria at the phylum level of taxonomy. In each case, the top 15 phyla are highlighted, with all remaining phyla shown in grey.
Fig. 5. Comparison between genera identified on adult frogs, tadpoles and in water controls. Venn diagrams showing the overlap between unique genera identified in samples from standard conditions compared to clean conditions for a) adult frogs, b) tadpoles and c) water samples.
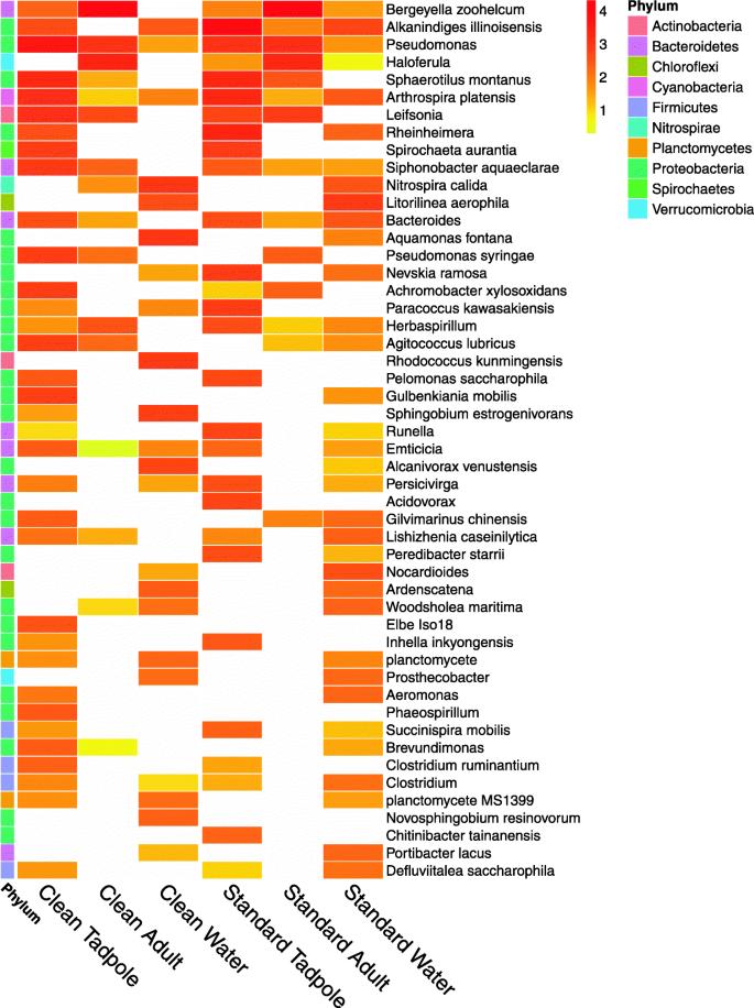
Fig. 6. Heatmap showing the top 50 species identified across the data set. OTU counts from biological replicates amongst the different replicate tanks were combined to give a single count, which was normalised so that all samples had the same total. Cells are coloured based on the percentage of the total OTU count (on a log10 scale), with more abundant OTUs shown in red
Fig. 7. Relative abundance (%) of core microbiome members shared between clean and standard housing conditions for adult, ii) tadpole, and iii) environmental water samples. OTUs were combined at the Genus level and were identified as core microbiome members based on an average relative abundance greater than 1% in both Clean and Standard conditions. Comparative relative abundance (on a log10 scale) is plotted for clean and standard conditions to highlight similarities and differences between the housing conditions
Abarca,
Assessment of Bacterial Communities Associated With the Skin of Costa Rican Amphibians at La Selva Biological Station.
2018, Pubmed
Abarca,
Assessment of Bacterial Communities Associated With the Skin of Costa Rican Amphibians at La Selva Biological Station.
2018,
Pubmed Albecker,
Comparative Analysis of Anuran Amphibian Skin Microbiomes Across Inland and Coastal Wetlands.
2019,
Pubmed Altschul,
Basic local alignment search tool.
1990,
Pubmed Amann,
Phylogenetic identification and in situ detection of individual microbial cells without cultivation.
1995,
Pubmed Antwis,
Ex situ diet influences the bacterial community associated with the skin of red-eyed tree frogs (Agalychnis callidryas).
2014,
Pubmed Bates,
Amphibian chytridiomycosis outbreak dynamics are linked with host skin bacterial community structure.
2018,
Pubmed Becker,
Composition of symbiotic bacteria predicts survival in Panamanian golden frogs infected with a lethal fungus.
2015,
Pubmed Bell,
Increased Numbers of Culturable Inhibitory Bacterial Taxa May Mitigate the Effects of Batrachochytrium dendrobatidis in Australian Wet Tropics Frogs.
2018,
Pubmed Bird,
Skin Microbiomes of California Terrestrial Salamanders Are Influenced by Habitat More Than Host Phylogeny.
2018,
Pubmed Bitschar,
Lugdunin amplifies innate immune responses in the skin in synergy with host- and microbiota-derived factors.
2019,
Pubmed Bletz,
Mitigating amphibian chytridiomycosis with bioaugmentation: characteristics of effective probiotics and strategies for their selection and use.
2013,
Pubmed Bletz,
Disruption of skin microbiota contributes to salamander disease.
2018,
Pubmed Bletz,
Amphibian skin microbiota exhibits temporal variation in community structure but stability of predicted Bd-inhibitory function.
2017,
Pubmed Brunetti,
Symbiotic skin bacteria as a source for sex-specific scents in frogs.
2019,
Pubmed Caporaso,
QIIME allows analysis of high-throughput community sequencing data.
2010,
Pubmed Colombo,
Microbiota and mucosal immunity in amphibians.
2015,
Pubmed
,
Xenbase Elkan,
The Xenopus Pregnancy Test.
1938,
Pubmed
,
Xenbase Ellison,
Reduced skin bacterial diversity correlates with increased pathogen infection intensity in an endangered amphibian host.
2019,
Pubmed Estrada,
Skin bacterial communities of neotropical treefrogs vary with local environmental conditions at the time of sampling.
2019,
Pubmed Gurdon,
The introduction of Xenopus laevis into developmental biology: of empire, pregnancy testing and ribosomal genes.
2000,
Pubmed
,
Xenbase Harland,
Xenopus research: metamorphosed by genetics and genomics.
2011,
Pubmed
,
Xenbase Hernández-Gómez,
Cutaneous Microbial Community Variation across Populations of Eastern Hellbenders (Cryptobranchus alleganiensis alleganiensis).
2017,
Pubmed Horb,
Xenopus Resources: Transgenic, Inbred and Mutant Animals, Training Opportunities, and Web-Based Support.
2019,
Pubmed
,
Xenbase Ilardi,
Chryseobacterium piscicola sp. nov., isolated from diseased salmonid fish.
2009,
Pubmed Jiménez,
Moving Beyond the Host: Unraveling the Skin Microbiome of Endangered Costa Rican Amphibians.
2019,
Pubmed Katsnelson,
Minding the microbiome of your mice.
2019,
Pubmed Kirk,
Chryseobacterium angstadtii sp. nov., isolated from a newt tank.
2013,
Pubmed Klindworth,
Evaluation of general 16S ribosomal RNA gene PCR primers for classical and next-generation sequencing-based diversity studies.
2013,
Pubmed Knutie,
Early-life disruption of amphibian microbiota decreases later-life resistance to parasites.
2017,
Pubmed Kostanjšek,
Composition of the cutaneous bacterial community of a cave amphibian, Proteus anguinus.
2019,
Pubmed Kueneman,
The amphibian skin-associated microbiome across species, space and life history stages.
2014,
Pubmed Kueneman,
Probiotic treatment restores protection against lethal fungal infection lost during amphibian captivity.
2016,
Pubmed Kueneman,
Composition of Micro-eukaryotes on the Skin of the Cascades Frog (Rana cascadae) and Patterns of Correlation between Skin Microbes and Batrachochytrium dendrobatidis.
2017,
Pubmed Leystra,
Gut Microbiota Influences Experimental Outcomes in Mouse Models of Colorectal Cancer.
2019,
Pubmed Longo,
Environmental fluctuations and host skin bacteria shift survival advantage between frogs and their fungal pathogen.
2017,
Pubmed Loudon,
Microbial community dynamics and effect of environmental microbial reservoirs on red-backed salamanders (Plethodon cinereus).
2014,
Pubmed Love,
Moderated estimation of fold change and dispersion for RNA-seq data with DESeq2.
2014,
Pubmed Ma,
Routine habitat change: a source of unrecognized transient alteration of intestinal microbiota in laboratory mice.
2012,
Pubmed McFall-Ngai,
Animals in a bacterial world, a new imperative for the life sciences.
2013,
Pubmed McKenzie,
Co-habiting amphibian species harbor unique skin bacterial communities in wild populations.
2012,
Pubmed McMurdie,
phyloseq: an R package for reproducible interactive analysis and graphics of microbiome census data.
2013,
Pubmed Pace,
A molecular view of microbial diversity and the biosphere.
1997,
Pubmed Passos,
Comparing the bacterial communities of wild and captive golden mantella frogs: Implications for amphibian conservation.
2018,
Pubmed Pearl,
Development of Xenopus resource centers: the National Xenopus Resource and the European Xenopus Resource Center.
2012,
Pubmed
,
Xenbase Piovia-Scott,
Greater Species Richness of Bacterial Skin Symbionts Better Suppresses the Amphibian Fungal Pathogen Batrachochytrium Dendrobatidis.
2017,
Pubmed Quast,
The SILVA ribosomal RNA gene database project: improved data processing and web-based tools.
2013,
Pubmed Rebollar,
The Skin Microbiome of the Neotropical Frog Craugastor fitzingeri: Inferring Potential Bacterial-Host-Pathogen Interactions From Metagenomic Data.
2018,
Pubmed Rebollar,
Skin bacterial diversity of Panamanian frogs is associated with host susceptibility and presence of Batrachochytrium dendrobatidis.
2016,
Pubmed Robertson,
Comparison of Co-housing and Littermate Methods for Microbiota Standardization in Mouse Models.
2019,
Pubmed Ross,
The skin microbiome of vertebrates.
2019,
Pubmed Segerdell,
An ontology for Xenopus anatomy and development.
2008,
Pubmed
,
Xenbase Stecher,
The role of microbiota in infectious disease.
2008,
Pubmed Tandon,
Expanding the genetic toolkit in Xenopus: Approaches and opportunities for human disease modeling.
2017,
Pubmed
,
Xenbase Tinsley,
Chytrid fungus infections in laboratory and introduced Xenopus laevis populations: assessing the risks for U.K. native amphibians.
2015,
Pubmed
,
Xenbase Trott,
Characterization of a Mycobacterium ulcerans-like infection in a colony of African tropical clawed frogs (Xenopus tropicalis).
2004,
Pubmed
,
Xenbase Walke,
Amphibian skin may select for rare environmental microbes.
2014,
Pubmed Weitzman,
Skin bacterial diversity is higher on lizards than sympatric frogs in tropical Australia.
2018,
Pubmed Wlizla,
Generation and Care of Xenopus laevis and Xenopus tropicalis Embryos.
2018,
Pubmed
,
Xenbase Xie,
First isolation and identification of Elizabethkingia meningoseptica from cultured tiger frog, Rana tigerina rugulosa.
2009,
Pubmed