XB-ART-57777
Nat Commun
2021 Jan 27;121:612. doi: 10.1038/s41467-021-20902-4.
Show Gene links
Show Anatomy links
The molecular dynamics of subdistal appendages in multi-ciliated cells.
???displayArticle.abstract???
The motile cilia of ependymal cells coordinate their beats to facilitate a forceful and directed flow of cerebrospinal fluid (CSF). Each cilium originates from a basal body with a basal foot protruding from one side. A uniform alignment of these basal feet is crucial for the coordination of ciliary beating. The process by which the basal foot originates from subdistal appendages of the basal body, however, is unresolved. Here, we show FGFR1 Oncogene Partner (FOP) is a useful marker for delineating the transformation of a circular, unpolarized subdistal appendage into a polarized structure with a basal foot. Ankyrin repeat and SAM domain-containing protein 1A (ANKS1A) interacts with FOP to assemble region I of the basal foot. Importantly, disruption of ANKS1A reduces the size of region I. This produces an unstable basal foot, which disrupts rotational polarity and the coordinated beating of cilia in young adult mice. ANKS1A deficiency also leads to severe degeneration of the basal foot in aged mice and the detachment of cilia from their basal bodies. This role of ANKS1A in the polarization of the basal foot is evolutionarily conserved in vertebrates. Thus, ANKS1A regulates FOP to build and maintain the polarity of subdistal appendages.
???displayArticle.pubmedLink??? 33504787
???displayArticle.pmcLink??? PMC7840914
???displayArticle.link??? Nat Commun
Genes referenced: acvr1 ank1 anks1a cdca5 cdk20 cep164 cep43 cntrl fgfr1 fgfr1op2 grap2 odf2 slc7a5 tgfbi Upk3b
GO keywords: ciliary basal body organization [+]
???displayArticle.morpholinos??? anks1a MO1
Phenotypes: Xla Wt + anks1a MO(Fig. 8 a) [+]
???attribute.lit??? ???displayArticles.show???
|
|
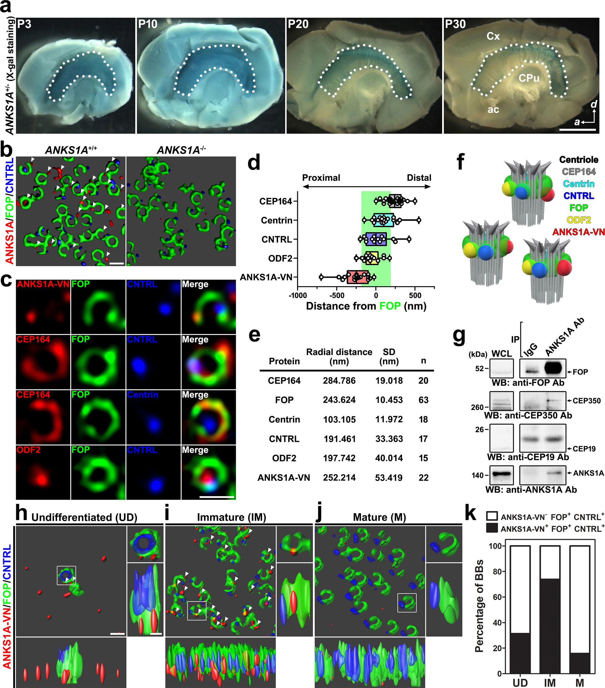
Fig. 1: Specific localization of ANKS1A to FOP-positive SDAs. a LWs (marked by dotted lines) with other forebrain tissues were subjected to X-gal staining. Scale bar, 500âμm. Cx cortex, CPu caudate putamen, ac anterior commissure. b The LWs were co-stained with ANKS1A, FOP, and CNTRL antibodies. The 3D SIM images were analyzed by the Imaris software. c 3DSIM micrographs of representative BBs. ANKS1A-VN was injected into the LV at E16.5 and subjected to in utero electroporation. The LWs at P4 were then co-stained for FOP and various BB markers with antibodies. Scale bar for b, c, 500ânm. d A median line and upper and lower quartile are presented in box and whisker plot of the axial distances of BB proteins from immature E1 cells. CEP164, nâ=â24; Centrin, nâ=â19; CNTRL, nâ=â14; ODF2, nâ=â15; ANKS1A-VN, nâ=â18. A green-shaded box marks a FOP-stained region brighter than 30% of the maximum intensity. e Table showing the radial distances of BB proteins from immature cells. The center of the FOP-positive ring image was used as a reference for the radial distances of BB proteins; n indicates the number of BBs used for statistical analysis. SD standard deviation. f Cartoon depiction of the BB proteins shown in d, e. g Whole-cell lysates (WCL) were prepared from six LWs at P4 and then the protein complexes were precipitated with the C-terminal specific antibody to detect the ANKS1A-associated proteins. hâj 3DSIM micrographs of BBs in E1 cells representing three different developmental stages. White arrowheads mark ANKS1A-VN present in FOP-stained SDAs. Scale bar for hâj, 500ânm. k Data shown in hâj were quantified with the total number of the double-positive FOP+CNTRL+ BBs set to 100%. Then the percentage of triple-positive ANKS1A+FOP+CNTRL+ BBs was calculated. Undifferentiated (UD), nâ=â67; immature (IM), nâ=â195; mature (M), nâ=â227 where n indicates the number of BBs analyzed. |
|
|
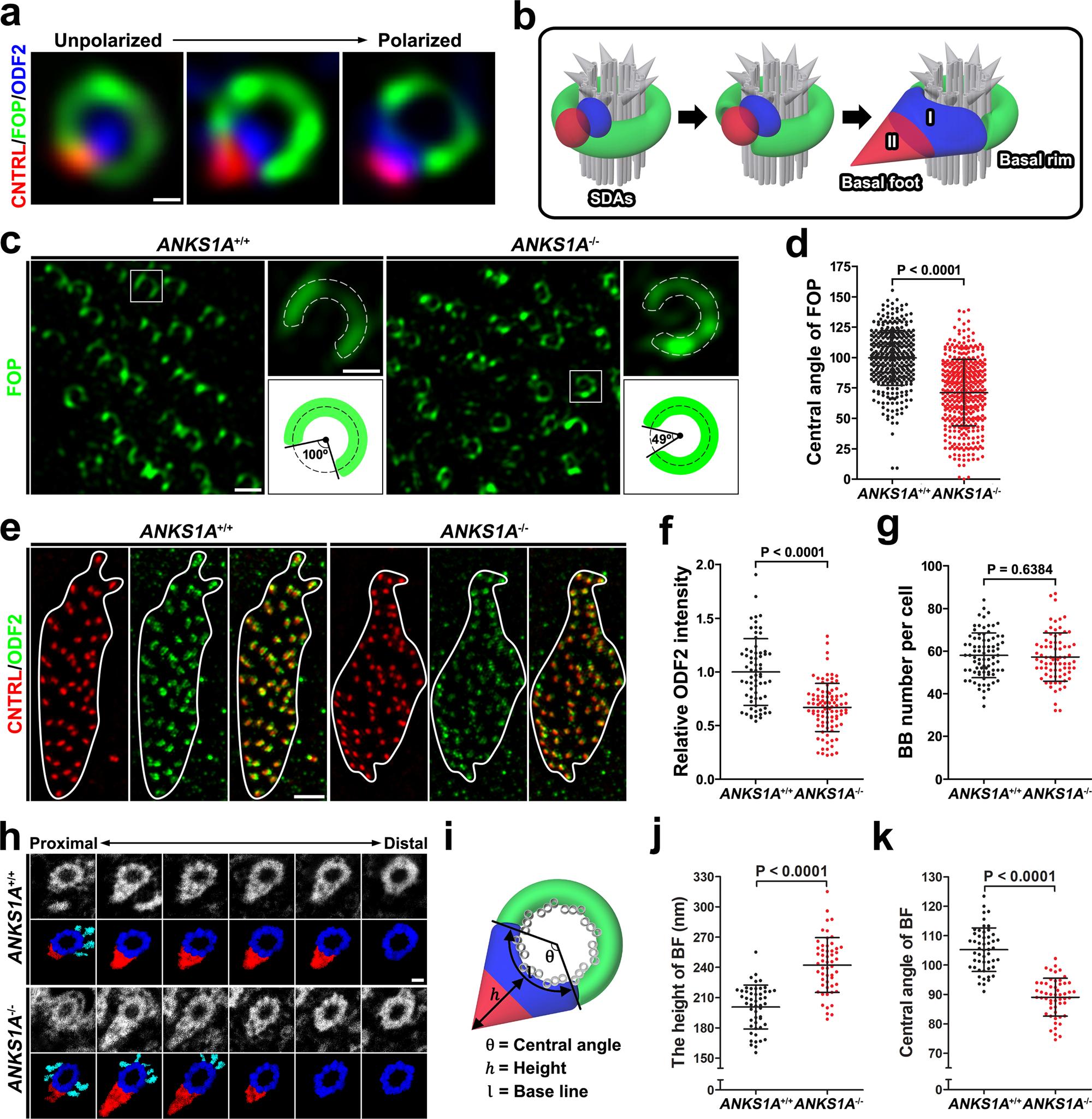
Fig. 2: ANKS1A loss results in partially impaired SDAs. a Representative 3DSIM images showing the gradual transition of SDAs from immature to the mature stage. Scale bar, 100ânm. b Cartoon depiction elucidating the dynamic change of SDAs from an unpolarized to a polarized state. c 3DSIM images were obtained from the anteriorâdorsal (AD) region of LWs, and the BB patches were then magnified for further analysis. Schematic beside each panel is for the Ã3.5 magnified white box and depicts the central angle of the FOP-negative region. Scale bar, 500ânm. d Data in c were quantified. Data are depicted as meanâ±âSD. Each point on the graph represents the central angle of the FOP-negative region. For the ANKS1A+/+ group, nâ=â356 BBs from 3 mice; for ANKS1Aâ/â, nâ=â412 BBs from 3 mice. e Experiments were performed as described in c, except that CNTRL and ODF antibodies were used. The boundary of each BB patch is outlined in white. Scale bar, 2âμm. f Data in e were quantified. Data are presented as meanâ±âSD. Each point on the graph represents the relative level of ODF2 intensity per BB patch. For the ANKS1A+/+ group, nâ=â68 cells from 2 mice; for ANKS1Aâ/â, nâ=â96 cells from 3 mice. g Number of BBs per cell was quantified based on their CNTRL staining, as illustrated in Supplementary Fig. 2c. Data represent meanâ±âSD. For the ANKS1A+/+ set, nâ=â81 cells from 3 mice; for ANKS1Aâ/â, nâ=â77 cells from 3 mice. h A ribbon of consecutive sections (50ânm) was placed on a one-hole grid and subsequently analyzed by TEM. Scale bar, 100ânm. i Schematic for clarifying the indices that represent the structural morphology of each BF. j, k The generated micrographs were aligned and used to measure the indices described in i. Data represent meanâ±âSD. For the ANKS1A+/+ group, nâ=â51 BBs; for ANKS1Aâ/â, nâ=â54 BBs. |
|
|
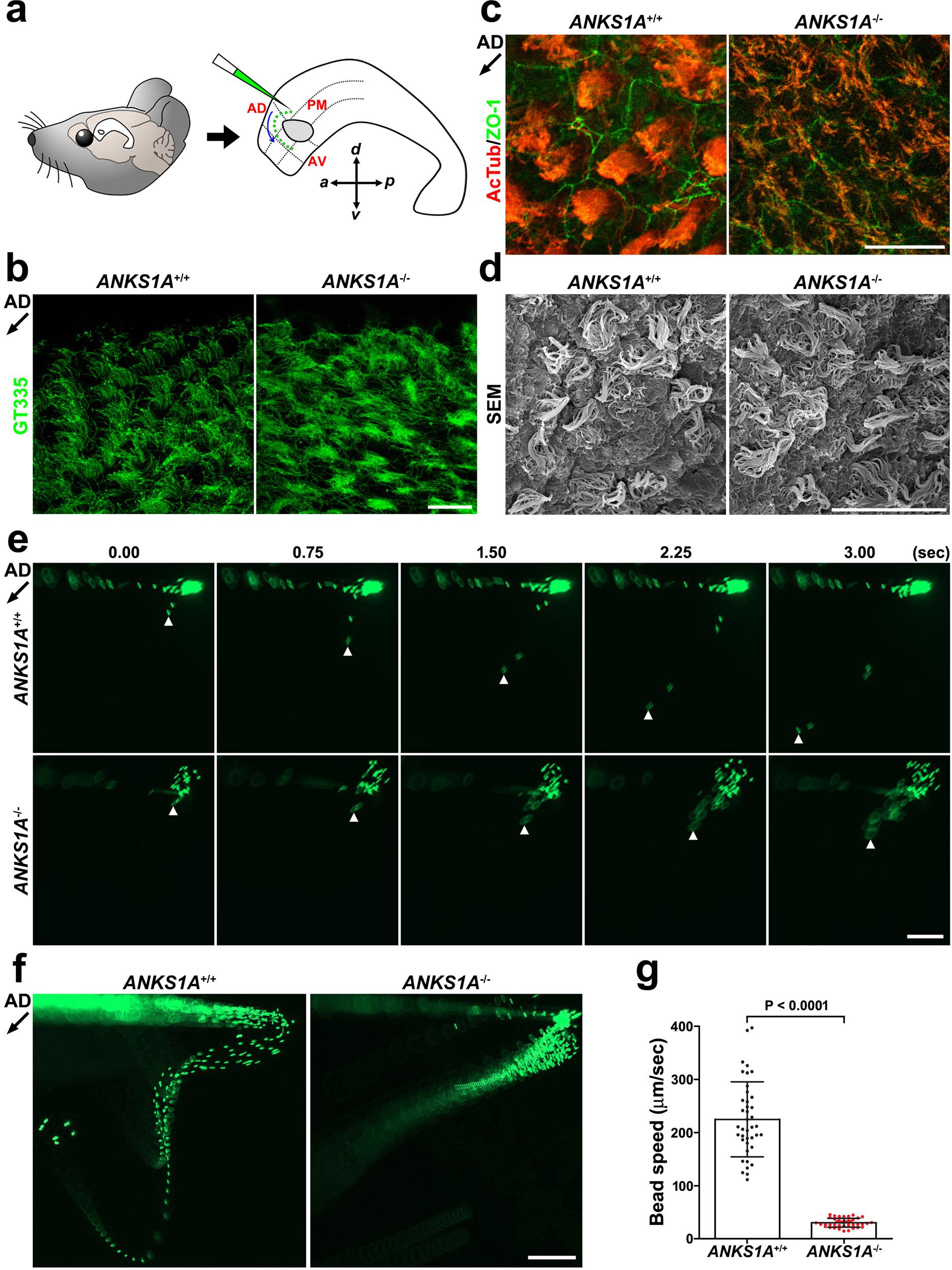
Fig. 3: ANKS1A loss results in uncoordinated beating of motile cilia. a Schematic of LWs showing three regions around the adhesion area (marked by a circle) or the movement of fluorescent beads (green) on a live LW. AD anteriorâdorsal, AV anteriorâventral, PM posteriorâmedial. b, c Whole-mount staining of LWs using GT335 (glutamylated tubulin) or AcTub (acetylated tubulin) antibodies at P20. The black arrow (~225°) indicates the direction of CSF flow in the AD region. The abnormal phenotype of KO ependymal cilia was observed from at least five different pairs of WT and KO littermates. Scale bar for b, c, 20âμm. d SEM analysis of LWs from littermates at P30. Scale bar, 20âμm. This result was reproducibly observed from at least three different pairs of WT and KO littermates. e High-speed video imaging analysis of the same fluorescent bead at different time points. f Thirty-five consecutive frames of Supplementary Movie 1 were merged into a single picture. Scale bar for e, f, 200âμm. g Data presented in d were used to calculate an average bead speed based on at least three independent experiments. Data represent meanâ±âS.D. Each point on the graph represents the speed of an individual bead. |
|
|
Fig. 4: ANKS1A loss results in defective rotational polarity. a Schematic depicting the flow of CSF (225°) in the AD region. Double staining for FOP (green, SDA marker) and γ-Tubulin (red, BF marker) to visualize rotational polarity. b Images of the AD region obtained by 3DSIM, and BBs magnified for rotational polarity analysis (top panels). Each black arrow points from the FOP staining toward the γ-Tubulin-positive dot, indicating the rotational polarity axis of each individual BF (bottom panels). Scale bar, 1âμm. c Histogram showing the distribution of the rotational vector angles. Error bars on the graph represent CSD. d En face electron micrographs from the apical surface of ANKS1A WT and KO samples (top panels). Schematics showing the BBs (circular) with BFs (triangular) appear in the bottom panels. Scale bar, 2âμm. e The TEM data shown in d were used to draw histograms. Error bars on the graphs represent CSD. |
|
|
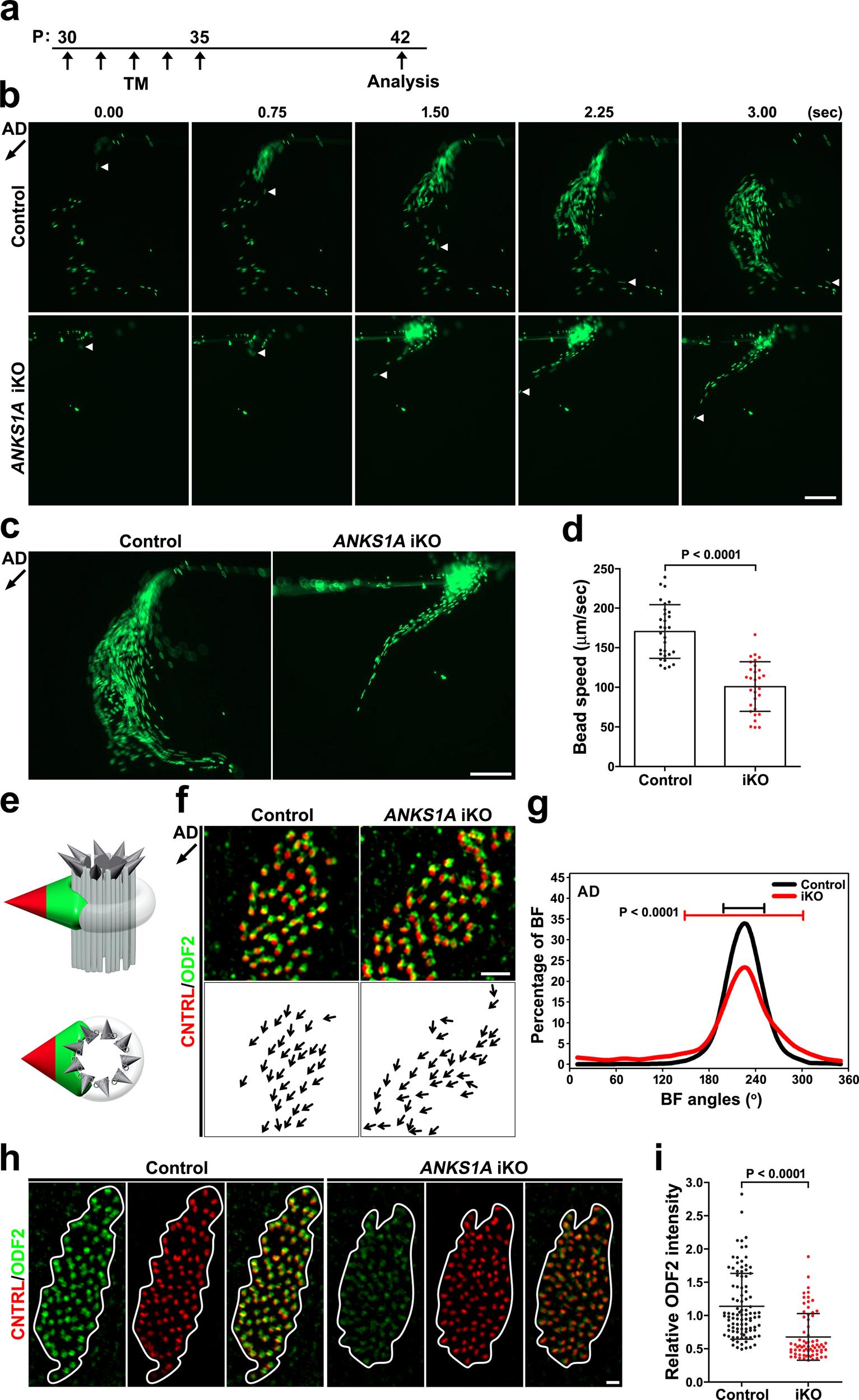
Fig. 5: Inducible ANKS1A ablation results in a rotational polarity defect, affecting the SDAs. a Control and iKO mice were generated via five separate daily TM injections from P30 to P35. b The mice were sacrificed at P42 for live LW preparation, and the experiments were performed essentially as described in Fig. 3. c Thirty-five consecutive frames of Supplementary Movie 3 were merged into a single picture. Scale bar for b, c, 200âμm. d Data presented in b were used to calculate an average bead speed based on three independent experiments. Data represent meanâ±âSD. e Double staining for both ODF2 (green) and CNTRL (red) permitted the visualization of rotational polarity. f, g Experiments were performed as described in Fig. 4b, c. h, i Experiments were performed as described in Fig. 2e, f. Scale bar for f, h, 1âμm. Control set, nâ=â99 cells; ANKS1A iKO, nâ=â71 cells. |
|
|
Fig. 6: ANKS1A loss results in severe SDA degeneration in aged mice. a Confocal microscopic analysis of LWs from littermates at 22 months of age (top panels). A representative cell (marked by yellow arrowheads) in each panel is enlarged to reveal motile cilia (green), BBs (red) (middle panels), and F-actin (gray) at the apical and subapical levels (bottom panels). The cell border and actin network around a BB patch are outlined with white and red dotted lines, respectively. b An SEM analysis of LWs from littermates at 22 months of age. Scale bar for a, b, 10âμm. câe Data from a were quantified. The mice used for this quantification ranged from 18 to 22 months of age. For c: ANKS1A+/+ set, nâ=â110 cells from 4 mice; ANKS1Aâ/â, nâ=â113 cells from 4 mice. For d, e: ANKS1A+/+ group, nâ=â87 cells from 4 mice; ANKS1Aâ/â, nâ=â85 cells from 4 mice. f 3DSIM micrographs of LWs depict triple staining with FOP, ODF2, and CNTRL. White boxes indicate the regions of Ã3 magnification that reveal SDA staining with each antibody (second and third panels). Scale bar, 10âμm. g Representative SDA images (top) together with their cartoon depiction (bottom). Scale bar, 200ânm. h The central angles were calculated. ANKS1A+/+ set, nâ=â164 BBs from 3 mice; ANKS1Aâ/â, nâ=â160 BBs from 3 mice. i Data in f were quantified. Data represent meanâ±âSD. ANKS1A+/+ group, nâ=â50 cells; ANKS1Aâ/â, nâ=â56 cells. j, k A ribbon of consecutive sections (50ânm) was placed on a one-hole grid and subsequently analyzed by TEM. The resulting micrographs were aligned to measure the overall BF size. Data represent meanâ±âSD. ANKS1A+/+ set, nâ=â50 BBs; ANKS1Aâ/â, nâ=â54 BBs. Scale bar, 100ânm. |
|
|
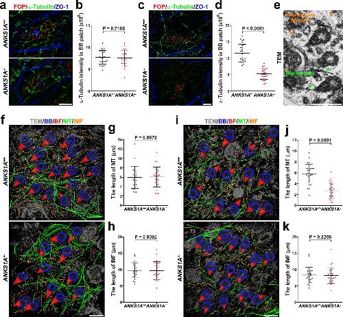
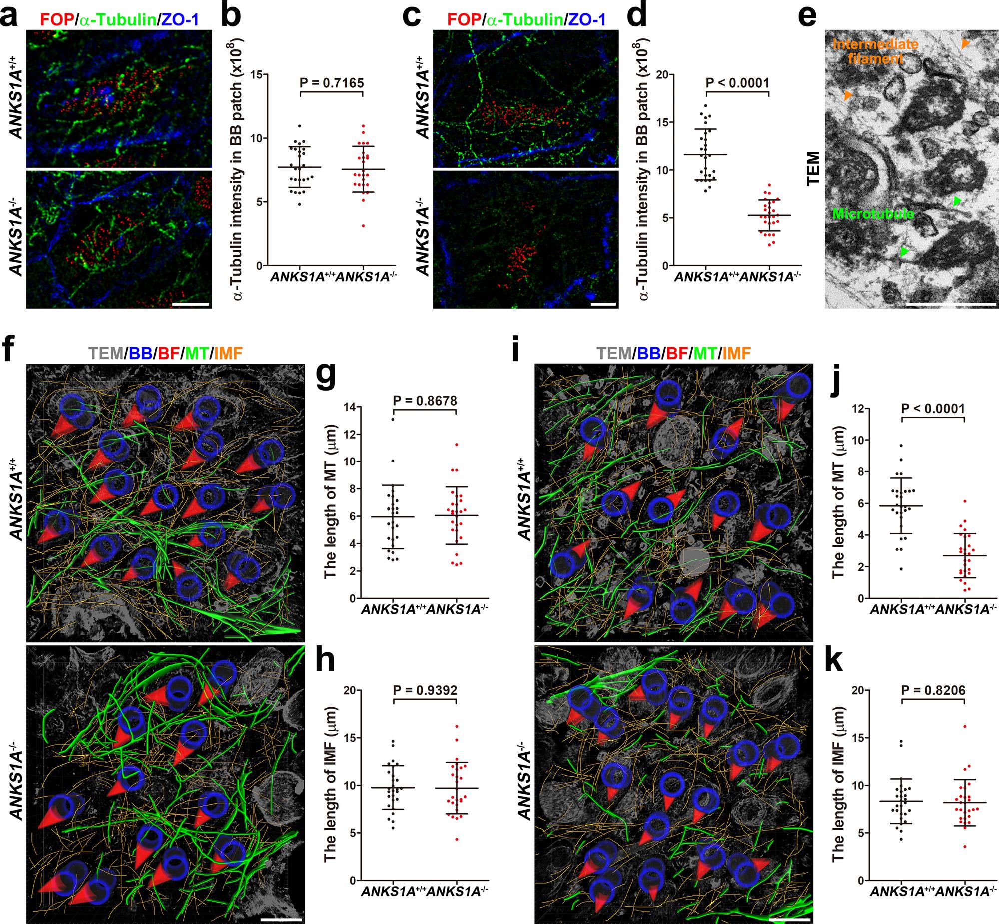
Fig. 7: ANKS1A deficiency results in a marked loss of the microtubule network in aged mice. aâd 3DSIM images of the MT networks stained with alpha-tubulin antibody for both young (P45) and aged (20-month old) mice. a, b ANKS1A+/+ set, nâ=â6 cells from 2 mice; ANKS1Aâ/â, nâ=â5 cells from 2 mice. c, d ANKS1A+/+ set, nâ=â9 cells from 3 mice; ANKS1Aâ/â, nâ=â9 cells from 3 mice. Scale bar for a, c, 5âμm. e A representative TEM image illustrating the intermediate filament and microtubule. Scale bar, 500ânm. fâj 3D reconstruction of the microtubule and intermediate lattice. The image of the microtubules (green) and intermediate filament (orange) was reconstructed and superimposed on a single plane. For g, h (P45 mice), ANKS1A+/+ set, nâ=â10 cells from 2 mice; ANKS1Aâ/â, nâ=â10 cells from 2 mice. For j, k (20-month-old mice), ANKS1A+/+ set, nâ=â9 cells from 2 mice; ANKS1Aâ/â, nâ=â9 cells from 2 mice. Scale bar for f, i, 500ânm. |
|
|
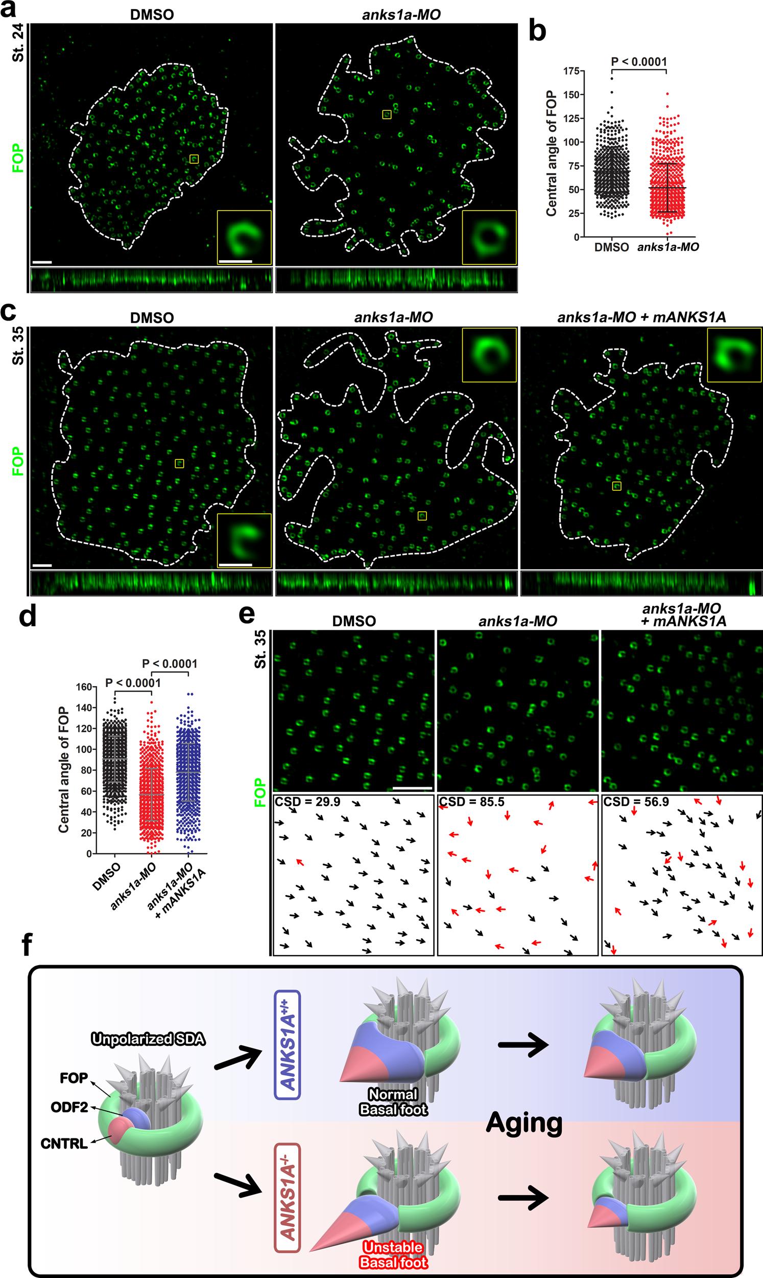
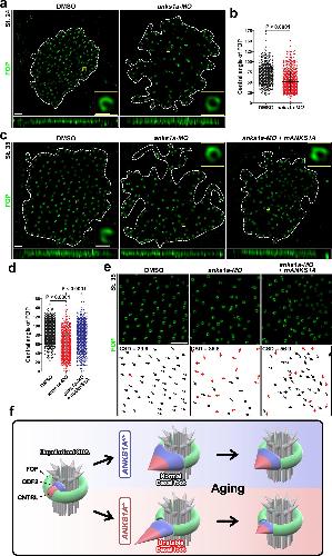
Fig. 8: ANKS1A function is highly conserved in Xenopus. a 3DSIM images were obtained from the epidermis of Xenopus embryos at stage 24. The BB patch outlined with white dotted lines was magnified for further analysis. A representative Fop image at Ã7 magnification of the region indicated by the yellow box. The central angle of the Fop-negative region is clearly visible. b The data in a were quantified. The data represent meanâ±âSD. Each point on the graph represents the central angle of a Fop-negative region. DMSO injection, nâ=â501 BBs from 3 embryos; anks1a-MO injection, nâ=â645 BBs from 3 embryos. c, d Experiments were performed essentially as described in a, b, except that the 3DSIM images were obtained from the epidermis of Xenopus embryos at stage 35. DMSO injection, nâ=â905 BBs from 5 embryos; anks1a-MO injection, nâ=â854 BBs from 5 embryos. anks1a-MO plus mouse ANKS1A-VN RNA injection, nâ=â726 BBs from 3 embryos. e Experiments were performed as described in Fig. 4b. Scale bar for a, c, e, 2âμm. f Model in which ANKS1A plays a pivotal role in the polarization of SDAs during the development of MCCs. In the absence of ANKS1A, the SDA BF adopts an unstable architecture and undergoes a gradual degeneration over the course of aging, causing the loss of the BBs and motile cilia. |
References [+] :
Boisvieux-Ulrich,
The orientation of ciliary basal bodies in quail oviduct is related to the ciliary beating cycle commencement.
1985, Pubmed
Boisvieux-Ulrich, The orientation of ciliary basal bodies in quail oviduct is related to the ciliary beating cycle commencement. 1985, Pubmed
Bornens, Centrosome composition and microtubule anchoring mechanisms. 2002, Pubmed
Bosch Grau, Tubulin glycylases and glutamylases have distinct functions in stabilization and motility of ependymal cilia. 2013, Pubmed
Breunig, Cilia in the brain: going with the flow. 2010, Pubmed
Brooks, Multiciliated cells. 2014, Pubmed
Clare, Basal foot MTOC organizes pillar MTs required for coordination of beating cilia. 2014, Pubmed
Delto, The LisH motif of muskelin is crucial for oligomerization and governs intracellular localization. 2015, Pubmed
Ezzati, Tubal transport of gametes and embryos: a review of physiology and pathophysiology. 2014, Pubmed
Galati, Subdistal Appendages Stabilize the Ups and Downs of Ciliary Life. 2016, Pubmed
Garcia, A primer on the mouse basal body. 2016, Pubmed
Guirao, Coupling between hydrodynamic forces and planar cell polarity orients mammalian motile cilia. 2010, Pubmed
Hirota, Planar polarity of multiciliated ependymal cells involves the anterior migration of basal bodies regulated by non-muscle myosin II. 2010, Pubmed
Houtmeyers, Regulation of mucociliary clearance in health and disease. 1999, Pubmed
Ishikawa, Odf2-deficient mother centrioles lack distal/subdistal appendages and the ability to generate primary cilia. 2005, Pubmed
Kanie, The CEP19-RABL2 GTPase Complex Binds IFT-B to Initiate Intraflagellar Transport at the Ciliary Base. 2017, Pubmed
Kim, The SAM domains of Anks family proteins are critically involved in modulating the degradation of EphA receptors. 2010, Pubmed
Kishimoto, Planar polarity of ependymal cilia. 2012, Pubmed
Kunimoto, Coordinated ciliary beating requires Odf2-mediated polarization of basal bodies via basal feet. 2012, Pubmed
Kuo, Postnatal deletion of Numb/Numblike reveals repair and remodeling capacity in the subventricular neurogenic niche. 2006, Pubmed
Lee, Anks1a regulates COPII-mediated anterograde transport of receptor tyrosine kinases critical for tumorigenesis. 2016, Pubmed
Leigh, Clinical and genetic aspects of primary ciliary dyskinesia/Kartagener syndrome. 2009, Pubmed
Livraghi, Cystic fibrosis and other respiratory diseases of impaired mucus clearance. 2007, Pubmed
Mahuzier, Ependymal cilia beating induces an actin network to protect centrioles against shear stress. 2018, Pubmed
Matsuo, The establishment of rotational polarity in the airway and ependymal cilia: analysis with a novel cilium motility mutant mouse. 2013, Pubmed
Meunier, Multiciliated Cells in Animals. 2016, Pubmed
Mikolajka, Structure of the N-terminal domain of the FOP (FGFR1OP) protein and implications for its dimerization and centrosomal localization. 2006, Pubmed
Mirzadeh, Cilia organize ependymal planar polarity. 2010, Pubmed
Mirzadeh, The subventricular zone en-face: wholemount staining and ependymal flow. 2010, Pubmed
Mojarad, CEP19 cooperates with FOP and CEP350 to drive early steps in the ciliogenesis programme. 2017, Pubmed
Ohata, Loss of Dishevelleds disrupts planar polarity in ependymal motile cilia and results in hydrocephalus. 2014, Pubmed
Ohata, Planar Organization of Multiciliated Ependymal (E1) Cells in the Brain Ventricular Epithelium. 2016, Pubmed
Olstad, Ciliary Beating Compartmentalizes Cerebrospinal Fluid Flow in the Brain and Regulates Ventricular Development. 2019, Pubmed
Paez-Gonzalez, Ank3-dependent SVZ niche assembly is required for the continued production of new neurons. 2011, Pubmed
Park, Ependymal Cells Require Anks1a for Their Proper Development. 2019, Pubmed
Reed, The cytoskeleton of the apical border of the lateral cells of freshwater mussel gill: structural integration of microtubule and actin filament-based organelles. 1984, Pubmed
Shin, Identification of phosphotyrosine binding domain-containing proteins as novel downstream targets of the EphA8 signaling function. 2007, Pubmed
Soares, Cilia Distal Domain: Diversity in Evolutionarily Conserved Structures. 2019, Pubmed
Spassky, The development and functions of multiciliated epithelia. 2017, Pubmed
Tissir, Lack of cadherins Celsr2 and Celsr3 impairs ependymal ciliogenesis, leading to fatal hydrocephalus. 2010, Pubmed
Uhlik, Structural and evolutionary division of phosphotyrosine binding (PTB) domains. 2005, Pubmed
Uzbekov, Who are you, subdistal appendages of centriole? 2018, Pubmed
