XB-ART-57745
Dev Biol
2021 May 01;473:59-70. doi: 10.1016/j.ydbio.2021.01.005.
Show Gene links
Show Anatomy links
Nutrient availability contributes to a graded refractory period for regeneration in Xenopus tropicalis.
Williams MC, Patel JH, Kakebeen AD, Wills AE.
???displayArticle.abstract???
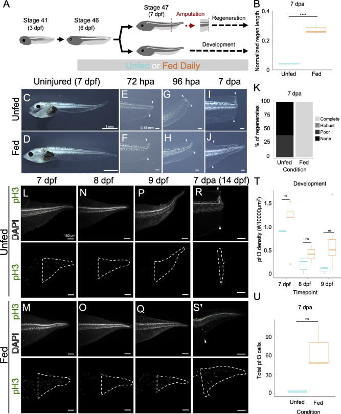
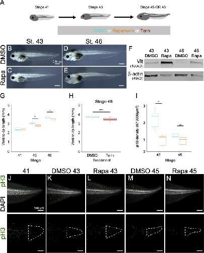
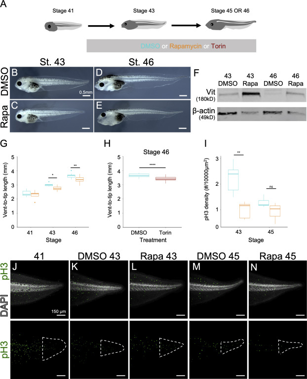
Xenopus tadpoles are a unique model for regeneration in that they exhibit two distinct phases of age-specific regenerative competence. In Xenopus laevis, young tadpoles fully regenerate following major injuries such as tail transection, then transiently lose regenerative competence during the "refractory period" from stages 45-47. Regenerative competence is then regained in older tadpoles before being permanently lost during metamorphosis. Here we show that a similar refractory period exists in X. tropicalis. Notably, tadpoles lose regenerative competence gradually in X. tropicalis, with full regenerative competence lost at stage 47. We find that the refractory period coincides closely with depletion of maternal yolk stores and the onset of independent feeding, and so we hypothesized that it might be caused in part by nutrient stress. In support of this hypothesis, we find that cell proliferation declines throughout the tail as the refractory period approaches. When we block nutrient mobilization by inhibiting mTOR signaling, we find that tadpole growth and regeneration are reduced, while yolk stores persist. Finally, we are able to restore regenerative competence and cell proliferation during the refractory period by abundantly feeding tadpoles. Our study argues that nutrient stress contributes to lack of regenerative competence and introduces the X. tropicalis refractory period as a valuable new model for interrogating how metabolic constraints inform regeneration.
???displayArticle.pubmedLink??? 33484704
???displayArticle.pmcLink??? PMC8061425
???displayArticle.link??? Dev Biol
???displayArticle.grants??? [+]
Species referenced: Xenopus tropicalis
Genes referenced: mtor vtga2 vtgb1
GO keywords: cell proliferation [+]
???attribute.lit??? ???displayArticles.show???
References [+] :
Aztekin,
Identification of a regeneration-organizing cell in the Xenopus tail.
2019, Pubmed,
Xenbase
Aztekin, Identification of a regeneration-organizing cell in the Xenopus tail. 2019, Pubmed , Xenbase
Beck, Studying regeneration in Xenopus. 2012, Pubmed , Xenbase
Beck, Molecular pathways needed for regeneration of spinal cord and muscle in a vertebrate. 2003, Pubmed , Xenbase
Bender, Leptin Induces Mitosis and Activates the Canonical Wnt/β-Catenin Signaling Pathway in Neurogenic Regions of Xenopus Tadpole Brain. 2017, Pubmed , Xenbase
Carro, Regulation of in vivo growth hormone secretion by leptin. 1997, Pubmed
Chantranupong, Nutrient-sensing mechanisms across evolution. 2015, Pubmed
Chou, Rapamycin inhibits lipopolysaccharide induction of granulocyte-colony stimulating factor and inducible nitric oxide synthase expression in macrophages by reducing the levels of octamer-binding factor-2. 2011, Pubmed
Crespi, Leptin (ob gene) of the South African clawed frog Xenopus laevis. 2006, Pubmed , Xenbase
Dickinson, Development of the primary mouth in Xenopus laevis. 2006, Pubmed , Xenbase
Erickson, Learning from regeneration research organisms: The circuitous road to scar free wound healing. 2018, Pubmed
Espeillac, S6 kinase 1 is required for rapamycin-sensitive liver proliferation after mouse hepatectomy. 2011, Pubmed
Ferreira, Early redox activities modulate Xenopus tail regeneration. 2018, Pubmed , Xenbase
Filoni, Comparative analysis of the regenerative capacity of caudal spinal cord in larvae of serveral Anuran amphibian species. , Pubmed , Xenbase
Fingar, Target of rapamycin (TOR): an integrator of nutrient and growth factor signals and coordinator of cell growth and cell cycle progression. 2004, Pubmed
Fukazawa, Suppression of the immune response potentiates tadpole tail regeneration during the refractory period. 2009, Pubmed , Xenbase
Galliot, Cell plasticity in homeostasis and regeneration. 2010, Pubmed
Gat-Yablonski, Nutrition-induced catch-up growth at the growth plate. 2008, Pubmed
Gat-Yablonski, Nutritionally-induced catch-up growth. 2015, Pubmed
Ge, mTOR regulates skeletal muscle regeneration in vivo through kinase-dependent and kinase-independent mechanisms. 2009, Pubmed
Giguère, Canonical signaling and nuclear activity of mTOR-a teamwork effort to regulate metabolism and cell growth. 2018, Pubmed
González-Estévez, SMG-1 and mTORC1 act antagonistically to regulate response to injury and growth in planarians. 2012, Pubmed
González-Estévez, Decreased neoblast progeny and increased cell death during starvation-induced planarian degrowth. 2012, Pubmed
Haissaguerre, Influence of mTOR in energy and metabolic homeostasis. 2014, Pubmed
Harland, Xenopus research: metamorphosed by genetics and genomics. 2011, Pubmed , Xenbase
Hirose, Mechanistic target of rapamycin complex 1 signaling regulates cell proliferation, cell survival, and differentiation in regenerating zebrafish fins. 2014, Pubmed
Hu, Hypothalamic roles of mTOR complex I: integration of nutrient and hormone signals to regulate energy homeostasis. 2016, Pubmed
Jorgensen, The mechanism and pattern of yolk consumption provide insight into embryonic nutrition in Xenopus. 2009, Pubmed , Xenbase
Kakanj, Insulin and TOR signal in parallel through FOXO and S6K to promote epithelial wound healing. 2016, Pubmed
Kakebeen, More Than Just a Bandage: Closing the Gap Between Injury and Appendage Regeneration. 2019, Pubmed , Xenbase
Kakebeen, Chromatin accessibility dynamics and single cell RNA-Seq reveal new regulators of regeneration in neural progenitors. 2020, Pubmed , Xenbase
Kang, Modulation of tissue repair by regeneration enhancer elements. 2016, Pubmed
Khokha, Techniques and probes for the study of Xenopus tropicalis development. 2002, Pubmed , Xenbase
Leclercq, Leptin-specific mechanisms for impaired liver regeneration in ob/ob mice after toxic injury. 2003, Pubmed
Love, A nutrient-sensitive restriction point is active during retinal progenitor cell differentiation. 2014, Pubmed , Xenbase
Love, Genome-wide analysis of gene expression during Xenopus tropicalis tadpole tail regeneration. 2011, Pubmed , Xenbase
Love, Carbohydrate metabolism during vertebrate appendage regeneration: what is its role? How is it regulated?: A postulation that regenerating vertebrate appendages facilitate glycolytic and pentose phosphate pathways to fuel macromolecule biosynthesis. 2014, Pubmed , Xenbase
Marques, Model systems for regeneration: zebrafish. 2019, Pubmed
McKeown, Nutrient restriction causes reversible G2 arrest in Xenopus neural progenitors. 2019, Pubmed , Xenbase
McKeown, Reversible developmental stasis in response to nutrient availability in the Xenopus laevis central nervous system. 2017, Pubmed , Xenbase
McNamara, Husbandry, General Care, and Transportation of Xenopus laevis and Xenopus tropicalis. 2018, Pubmed , Xenbase
Sabatini, Twenty-five years of mTOR: Uncovering the link from nutrients to growth. 2017, Pubmed
Schindelin, Fiji: an open-source platform for biological-image analysis. 2012, Pubmed
Selman, The utilization of yolk platelets by tissues of Xenopus embryos studied by a safranin staining method. 1965, Pubmed , Xenbase
Slack, The Xenopus tadpole: a new model for regeneration research. 2008, Pubmed , Xenbase
Slack, Cellular and molecular mechanisms of regeneration in Xenopus. 2004, Pubmed , Xenbase
Squarize, Accelerated wound healing by mTOR activation in genetically defined mouse models. 2010, Pubmed
Tabler, Hedgehog activity controls opening of the primary mouth. 2014, Pubmed , Xenbase
Tadokoro, Leptin promotes wound healing in the skin. 2015, Pubmed
Tanaka, The Molecular and Cellular Choreography of Appendage Regeneration. 2016, Pubmed
Thoreen, An ATP-competitive mammalian target of rapamycin inhibitor reveals rapamycin-resistant functions of mTORC1. 2009, Pubmed
Yuan, Nutrient sensing, metabolism, and cell growth control. 2013, Pubmed
Zhao, Leptin and IL-6 family cytokines synergize to stimulate Müller glia reprogramming and retina regeneration. 2014, Pubmed
