XB-ART-57740
Development
2021 Feb 02;1483:. doi: 10.1242/dev.196527.
Show Gene links
Show Anatomy links
Rab11fip5 regulates telencephalon development via ephrinB1 recycling.
???displayArticle.abstract???
Rab11 family-interacting protein 5 (Rab11fip5) is an adaptor protein that binds to the small GTPase Rab11, which has an important function in endosome recycling and trafficking of cellular proteins to the plasma membrane. Rab11fip5 is involved in many cellular processes, such as cytoskeleton rearrangement, iron uptake and exocytosis in neuroendocrine cells, and is also known as a candidate gene for autism-spectrum disorder. However, the role of Rab11fip5 during early embryonic development is not clearly understood. In this study, we identified Rab11fip5 as a protein that interacts with ephrinB1, a transmembrane ligand for Eph receptors. The PDZ binding motif in ephrinB1 and the Rab-binding domain in Rab11fip5 are necessary for their interaction in a complex. EphrinB1 and Rab11fip5 display overlapping expression in the telencephalon of developing amphibian embryos. The loss of Rab11fip5 function causes a reduction in telencephalon size and a decrease in the expression level of ephrinB1. Moreover, morpholino oligonucleotide-mediated knockdown of Rab11fip5 decreases cell proliferation in the telencephalon. The overexpression of ephrinB1 rescues these defects, suggesting that ephrinB1 recycling by the Rab11/Rab11fip5 complex is crucial for proper telencephalon development.
???displayArticle.pubmedLink??? 33462110
???displayArticle.pmcLink??? PMC7875491
???displayArticle.link??? Development
???displayArticle.grants??? [+]
ZIA BC010006 Intramural NIH HHS
Species referenced: Xenopus laevis
Genes referenced: adam10 efnb1 efnb2 efnb3 otx2 pam pax6 psmd6 rab11a rab11fip5 rab5a smurf2 tp53 tubb2b
GO keywords: endosome [+]
???displayArticle.disOnts??? autism spectrum disorder
???displayArticle.omims??? AUTISM
???attribute.lit??? ???displayArticles.show???
|
|
Fig. 1. EphrinB1 interacts with Rab11fip5. (A) Co-IP was performed using stage-11 embryos injected with GFP-Rab11fip5 RNA (1â ng) and ephrinB1-HA (300â pg), ephrinB2-HA (500â pg) or ephrinB3-HA RNAs (300â pg). (B) Spatial expression pattern of Rab11fip5 and ephrinB1was analyzed using WISH at stage 28 with probes for Rab11fip5, ephrinB1 or ephrinB2. (C) HCR analysis was performed with anti-ephrinB1 or 2 and Rab11fip5 probe sets. The magnified images do not include DAPI for clarity. White arrows indicate the telencephalon. Scale bars: 200â µm. |
|
|
Fig. 2. Interaction domain mapping between ephrinB1 and Rab11fip5. (A) Schematic of ephrinB1-WT or deletion mutants lacking 4, 10 or 19 amino acids from the C terminus. Co-IP was performed using stage-11 embryos injected with GFP-Rab11fip5 RNA (1â ng) and ephrinB1 deletion mutants (300â pg each) as indicated. The PDZ binding motif is in red. (B) Schematic of Rab11fip5-WT or deletion mutants lacking: the regions C-terminal to C2 (C2), C2 (δC2), the linker region 1 or 2 (δL1 or δL2), or the RBD domain (δRBD). Co-IP assay was performed using stage-11 embryos injected with ephrinB1-HA RNA (300â pg) and Rab11fip5 deletion mutants (1â ng each). |
|
|
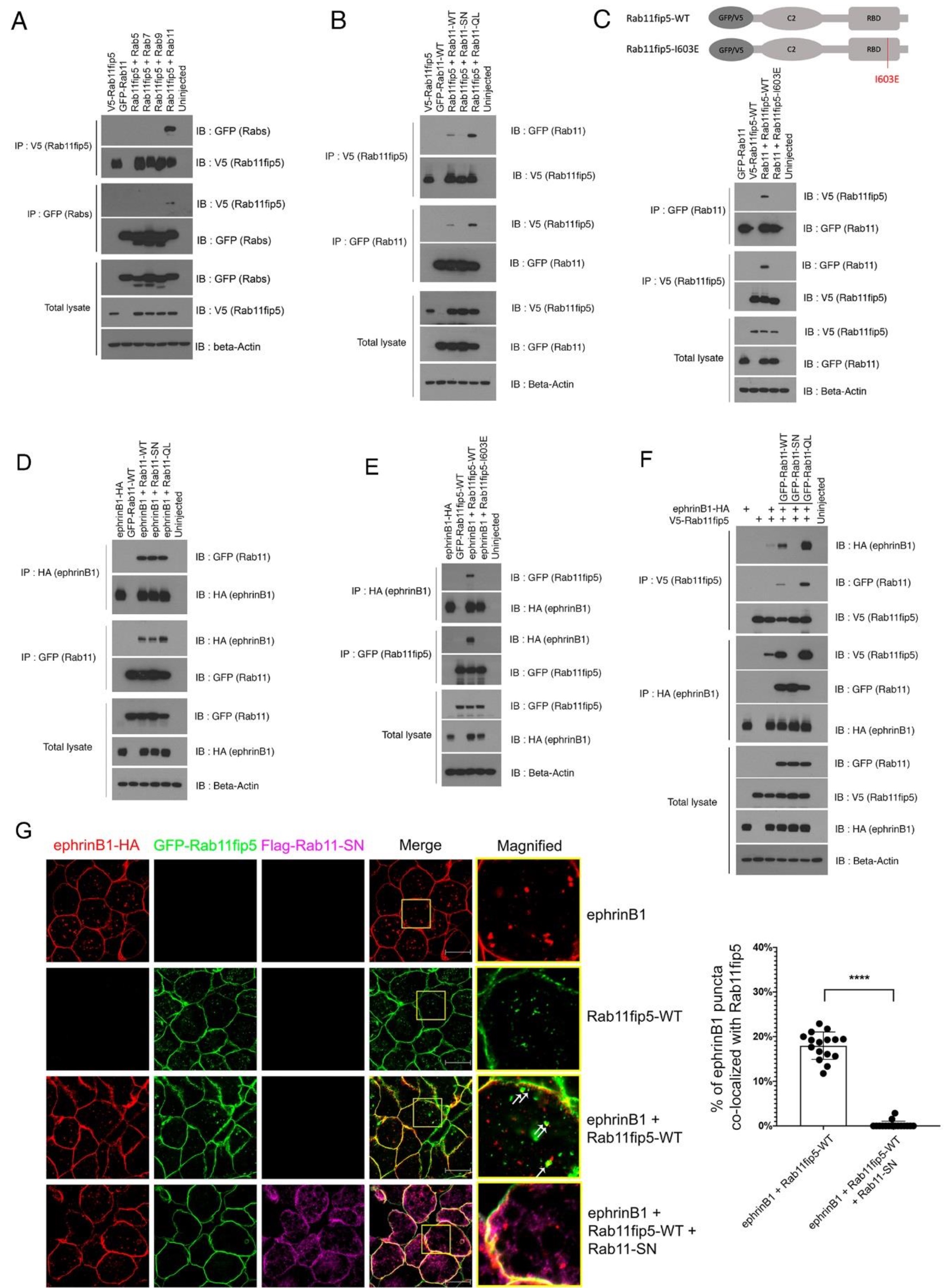
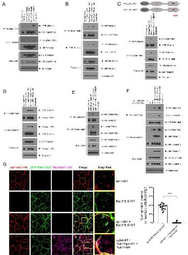
Fig. 3. Rab11fip5 interacts with ephrinB1 through GTP-bound Rab11. (A) Co-IP assay was performed using stage-11 embryos injected with V5-Rab11fip5 RNA (1â ng) and GFP-Rab5, 7, 9 and 11 (1â ng each). (B) Co-IP assay was performed using stage-11 embryos injected with V5-Rab11fip5 RNA (1â ng) and GFP-Rab11-WT, dominant negative mutant (SN) or constitutively active mutant (QL) (1â ng each). (C) Co-IP assay was performed using stage-11 embryos injected with ephrinB1-HA RNA (300â pg) and GFP-Rab11-WT, SN or QL (1â ng each), as indicated. Schematic (top) shows Rab11fip5-WT or Rab11fip5-I603E mutant. (D) Co-IP assay using stage-11 embryos injected with GFP-Rab11 RNA (1â ng) and V5-Rab11fip5-WT or Rab11fip5-I603E mutant (1â ng each). (E) Co-IP assay was performed using stage-11 embryos injected with ephrinB1-HA RNA (300â pg) and GFP-Rab11fip5-WT or Rab11fip5-I603E mutant (1â ng each). (F) Co-IP assay was performed using stage-11 embryos injected with ephrinB1-HA RNAs (300â pg) and GFP-Rab11fip5 (1â ng) along with GFP-Rab11-WT, SN or QL (1â ng each). (G) Immunostaining was performed with ectodermal explants from stage-11 embryos injected with ephrinB1-HA (300â pg), GFP-Rab11fip5 (1â ng) and Flag-Rab11-SN (1â ng) as indicated. White arrows denote the colocalization of ephrinB1 and Rab11fip5-WT. Histogram depicts the percentage of ephrinB1 puncta colocalized with Rab11fip5 (n=16). Data are mean±s.d. of three individual experiments. ****P<0.0001 (two-tailed unpaired t-test). Scale bars: 20â µm. |
|
|
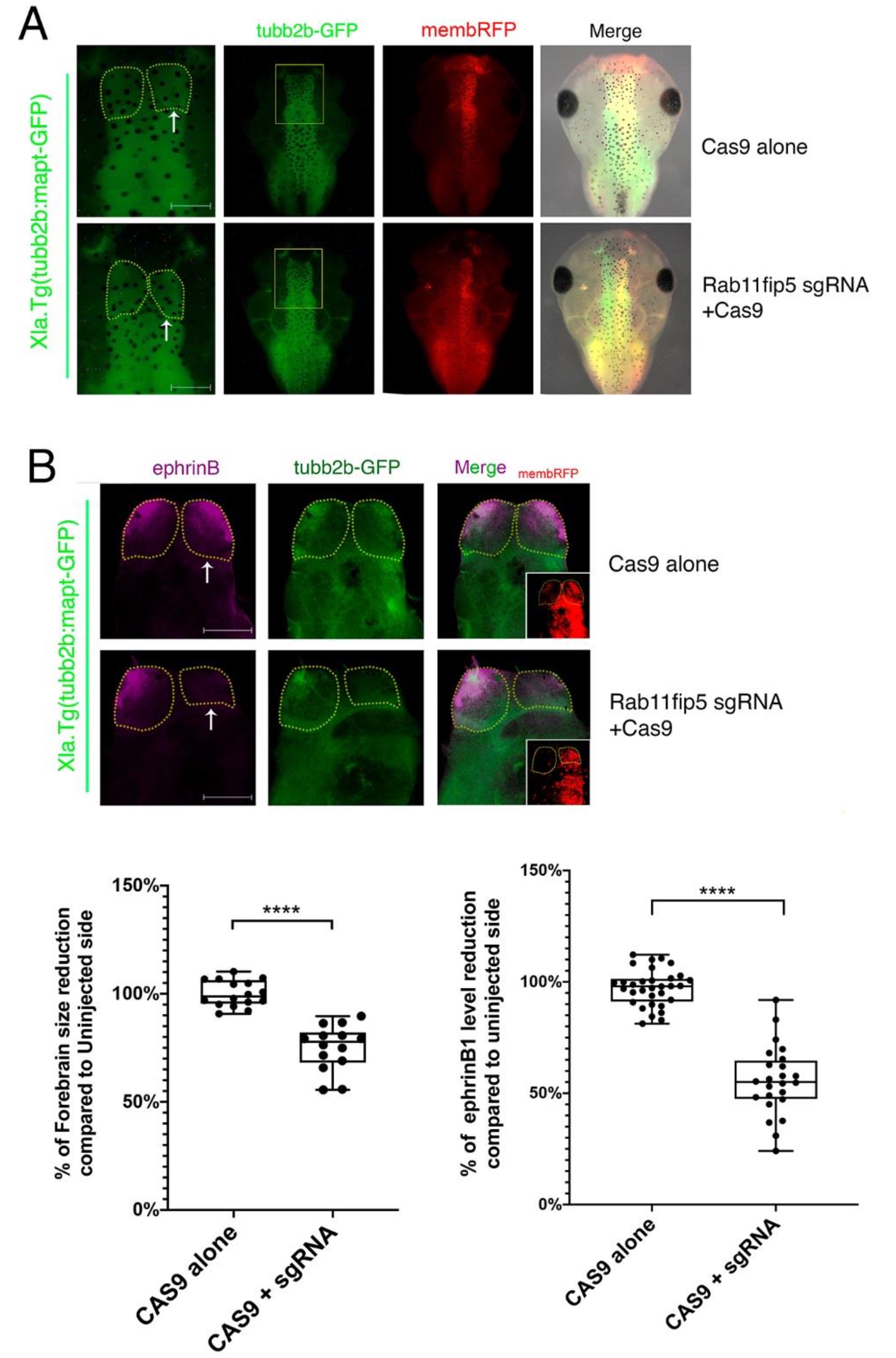
Fig. 4. Knockout of Rab11fip5 reduces developing telencephalon size and ephrinB1 expression levels. (A) Cas9 protein alone or Cas9 with Rab11fip5 sgRNA along with membrane-RFP RNAs (100â pg) were injected into one blastomere of tubb2b: GFP transgenic embryos at the two-cell stage. Images were taken at stage 45 under fluorescent stereomicroscopy. Yellow dotted lines indicate telencephalon borders. White arrows indicate injected side. Left panels shows magnification of boxed areas in right panels. (B) Brains were dissected from Rab11fip5 KO tadpoles at stage 45. Immunostaining was performed with anti-ephrinB1 antibodies. Insets show red fluorescent protein (RFP), indicating injected side. Histograms depict relative telencephalon size (n=15; left) and endogenous ephrinB1 levels (n=24; right) compared with uninjected telencephalon. Data are mean±s.d. from three individual experiments. Box plots shows the median values (middle bars) and first to third interquartile ranges (boxes); whiskers indicate minimum/maximum; dots indicate individual data points; asterisks indicate significant difference. ****P<0.0001 (two-tailed unpaired t-test). Scale bars: 200â µm. |
|
|
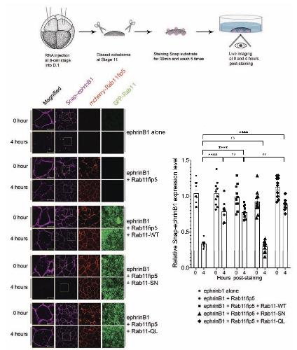
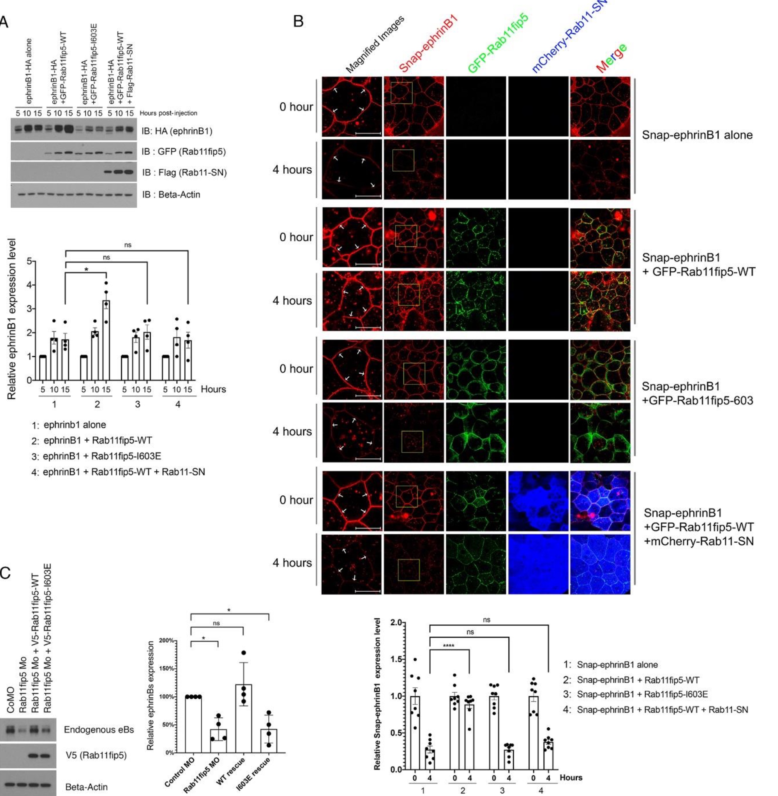
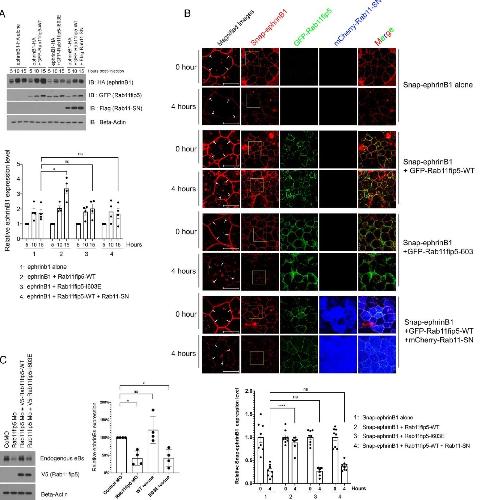
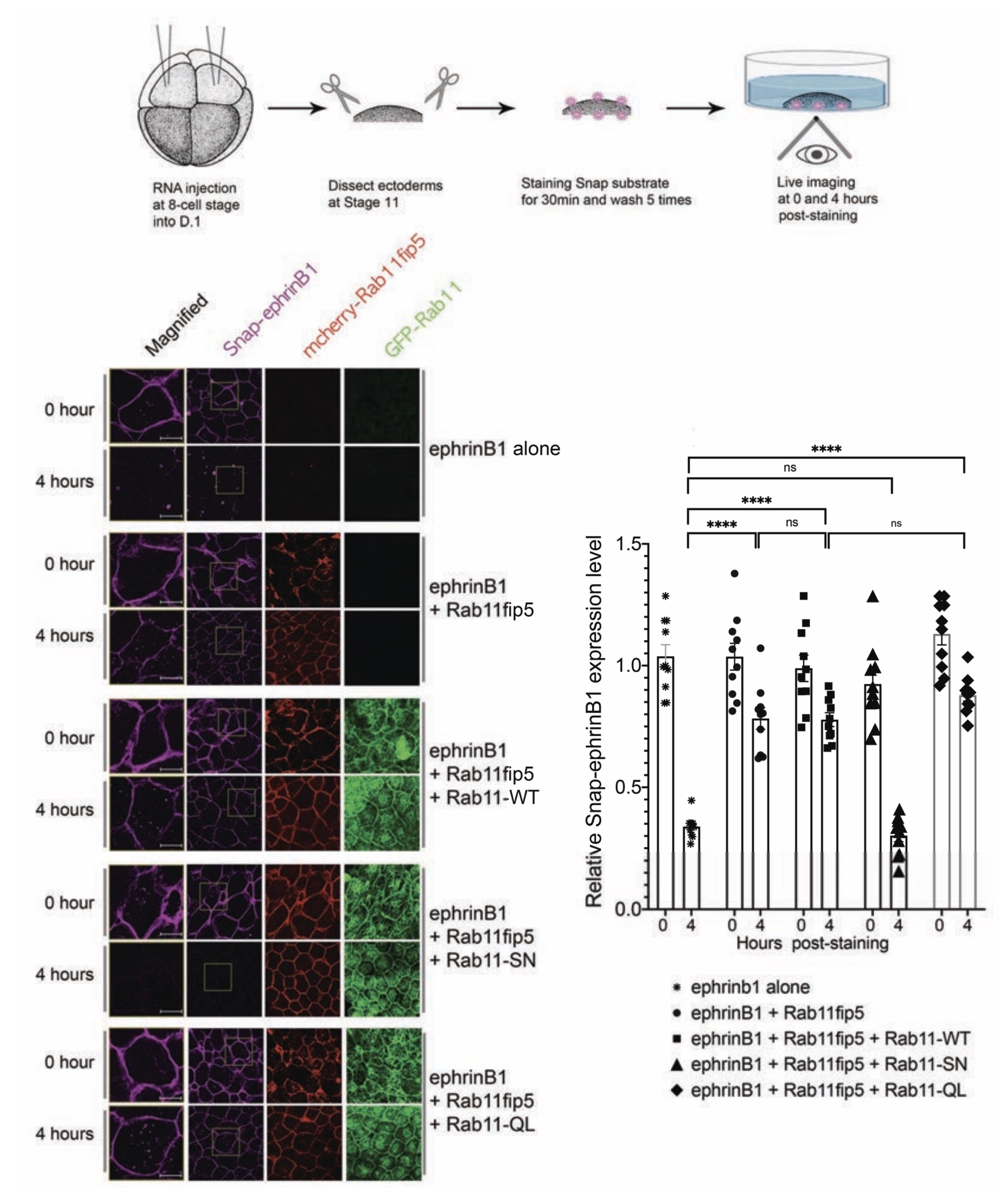
Fig. 5. Rab11fip5 regulates ephrinB1 recycling. (A) RNAs were injected into two D1 blastomeres at the eight-cell stage as indicated. Embryos were harvested at 5, 10 and 15â h after injection and western blot analysis was performed. Histogram depicts relative ephrinB1 levels at 15â h post-injection (n=4). (B) RNAs were injected into two D1 blastomeres at the eight-cell stage as indicated. Ectodermal explants were dissected at stage 11 and then membrane-ephrinB1 was stained using Snap-tag substrate. Live cell images were taken at 0â h and 4â h post-Snap-staining. White arrows denote the fluorescent labeled membrane Snap-ephrinB1. Histogram shows relative membrane ephrinB1 levels (n=8). Left panels shows magnification of boxed areas in right panels. (C) MOs and RNAs as indicated were injected into two D1 blastomeres in eight-cell-stage embryos. Five brains were harvested in each group at stage 45 and western blot analysis performed using anti-ephrinB1 and anti-V5 antibodies. β-Actin was used as a loading control. Histogram shows relative membrane-bound ephrinB1 levels (n=4). Data are mean±s.d. of three individual experiments. *P<0.05, ****P<0.0001 [one-way ANOVA (Dunnett's multiple comparisons test)]. ns, no statistical differences between the groups. Scale bars: 10â µm. |
|
|
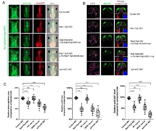
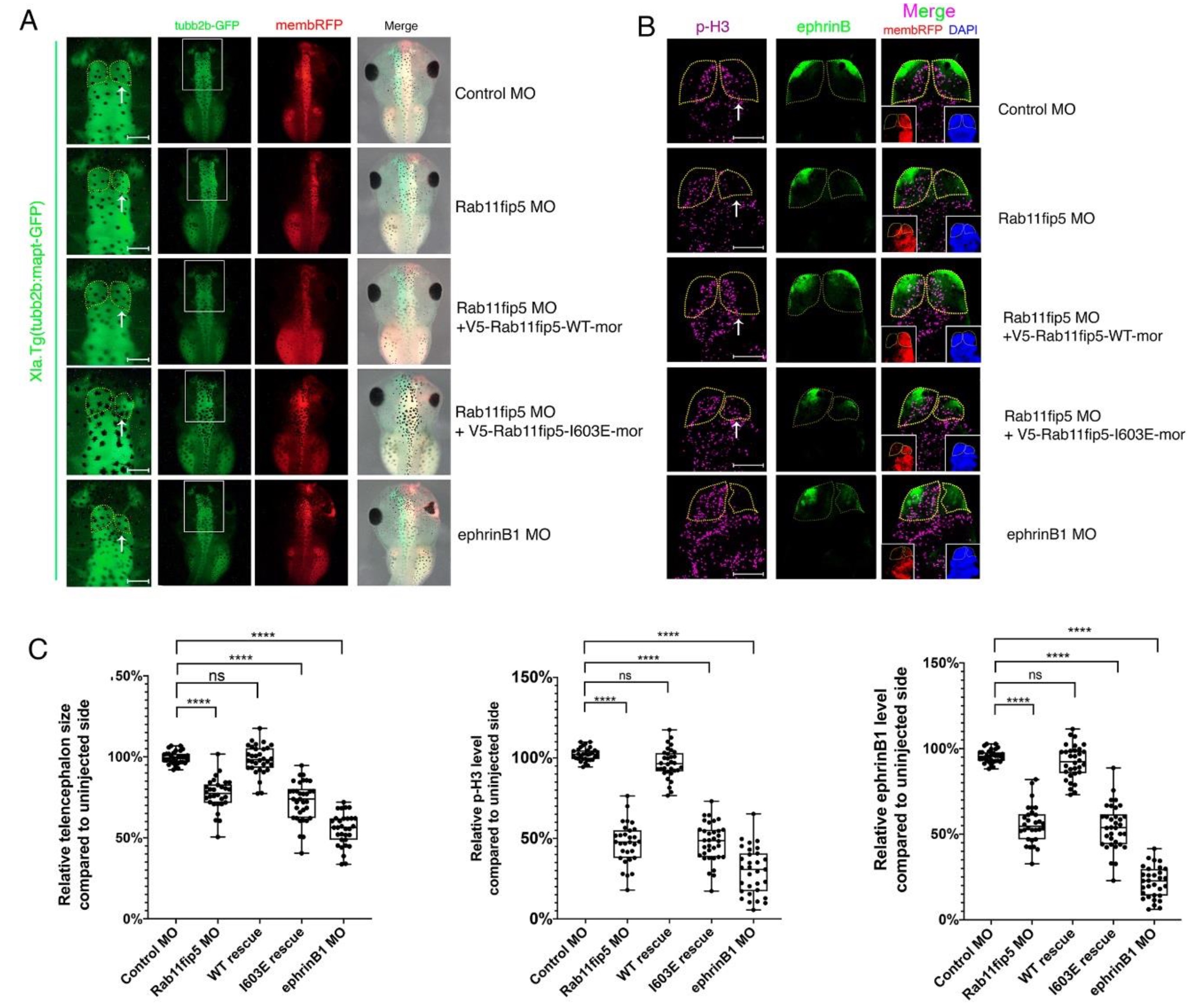
Fig. 6. MO-mediated knockdown of Rab11fip5 reduces ephrinB1 levels, causes reduction in telencephalon size and suppresses proliferation. (A) MOs (4â ng) and RNAs (200â pg) as indicated were injected into one D1 blastomere of tubb2b: GFP transgenic embryos at the eight-cell stage. Images were taken at stage 45 using fluorescent stereomicroscopy. Yellow dotted lines indicate telencephalon borders. White arrows indicate injected side. Left panels shows magnification of boxed areas in right panels. (B) MOs (4â ng) and RNAs (200â pg) were injected into one D1 blastomere at the eight-cell stage as indicated. Brains were dissected at stage 45 and immunostaining performed using anti-ephrinB1 and phospho-histone H3 antibodies. Insets show red fluorescent protein (RFP), indicating injected side, and DAPI. (C) Histograms show relative telencephalon size (left), ephrinB1 expression levels (right) and phospho-histone H3 levels (middle) compared with uninjected telencephalons (n=32). Data are mean±s.d. from three individual experiments. Box plots shows the median values (middle bars) and first to third interquartile ranges (boxes); whiskers indicate minimum/maximum; dots indicate individual data points; asterisks indicate significant difference. ****P<0.0001 [one-way ANOVA (Dunnett's multiple comparisons test)]. ns, no statistical differences between the groups. Scale bars: 200â µm. |
|
|
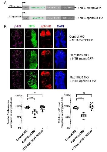
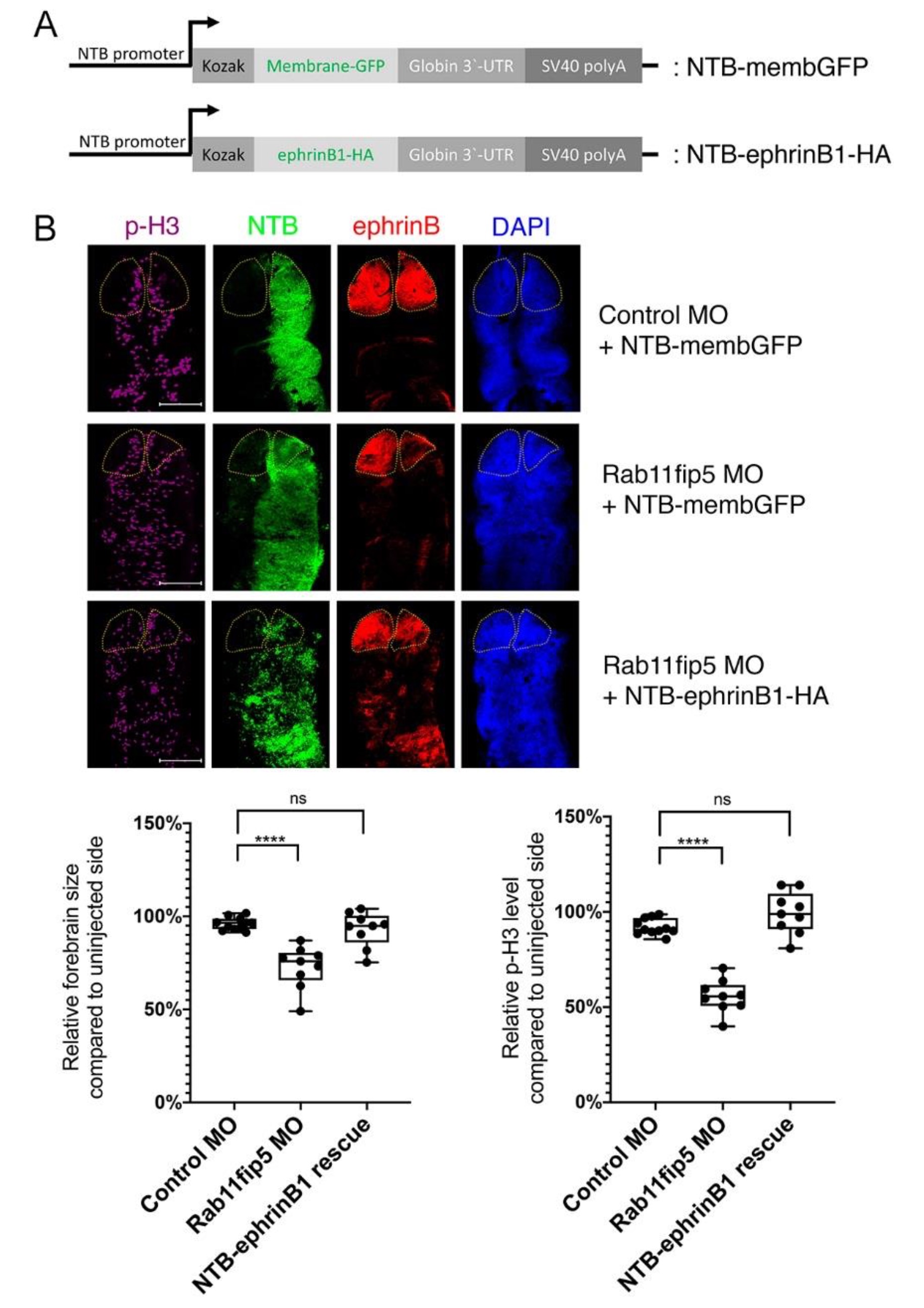
Fig. 7. Overexpression of ephrinB1 rescues Rab11fip5 knockdown defects. (A) Schematic of NTB-membrane GFP and NTB-ephrinB1-HA clones. (B) MOs (4â ng) and NTB constructs (50â pg) were injected into one D1.1 blastomere at the 16-cell stage as indicated. Brains were dissected at stage 35 and immunostaining performed using anti-ephrinBs and phospho-histone H3 antibodies. In the NTB panels, overexpressed ephrinB1-HA was stained with anti-HA-Alexa Fluor 488, whereas membrane GFP was stained with anti-GFP-Alexa Fluor 488. Yellow dotted lines indicate telencephalon borders. Histograms show relative telencephalon size (left) and phospho-histone H3 levels (right) compared with uninjected telencephalons (n=9). Data are mean±s.d. from three individual experiments. Box plots shows the median values (middle bars) and first to third interquartile ranges (boxes); whiskers indicate minimum/maximum; dots indicate individual data points; asterisks indicate significant difference. ****P<0.0001 [one-way ANOVA (Dunnett's multiple comparisons test)]. ns, no statistical differences between the groups. Scale bars: 200â µm. |
|
|
Figure S1. Screening of the novel ephrinB2 binding proteinsusing mass spectrometric analysis. (A) RNAs of ephrinB2-HA (400pg) were injected into one-cell stage embryos. Co-immunoprecipitation (Co-IP) and mass spectrometric analysis were performed at stage 13. (B) the table indicates a number of possible ephrinB2 binding proteins in the indicated categories. |
|
|
Figure S2. Protein sequence alignment of ephrinBs. (a) Sequence alignment of three ephrinB subfamily members. ( B) Sequence alignment of intracellular domain of ephrinB1 and ephrinB2 in pink. |
|
|
Figure S3. Co-localization of Rab11 and Rab11fip5 is dependent on their interaction. Immuno-staining was performed with ectodermal explants dissected from stage 8 embryos injected wth GFP-Rab11 (250pg), V5-Rab11fip5-WT (1ng), and V5-Rab11fip5-I603E (1ng) as indicated. Scale bar, 10um. |
|
|
Figure S4. Hypervariable domain (HVD) in Rab11 is required for an interaction with ephrinB. Schematic represent ation of the domain structure for Rab11. Co-immunoprecipation assay (Co-IP) was performed using embryos (stage 11) injected with ephrinB1-HA ( 300pg) and Rab11 deletion mutants ( 1ng each) as indicated. a: Alpha-helix, B: Beta-sheet |
|
|
Figure S5. Rab11 activity affects co-localization of Rab11 and Rab11fip5. Immuno-staining was performed with ectodermal explants dissected from stage 8 embryos injected with ephrinB1- HA (300pg), V5-Rab11fip5-WT (1ng), and Rab11-WT, SN, or QL (1ng) as indicated. White arrows denote the colocalization of Rab11 and Rab11fip5-WT. Scale bar, 10μm. Histogram depicts the percentage of ephrinB1 puncta co-localized with Rab11fip5 in the ectodermal cells (n=15). Quantification with one-way ANOVA (Dunnettâs multiple comparisons test), ****p<0.0001. Data represent the mean ± S.D. of three individual experiments. * p < 0.05, **** p < 0.0001, ns: no statistical differences between the groups. |
|
|
Figure S6. Rab11fip5 knockout using CRSPR/Cas9. Genomic sequences of the first axon of the Rab11fip5 gene. The direct sequencing of PCR amplicons (DSP) shows that several nucleotides were removed in the Cas9 and Rab11fip5 sgRNA injected F0 embryos. A start codon (red), PAM sequences (yellow), Rab11fip5 sgRNA target sequences (green) and gray highlights indicate 5'UTR and intron. |
|
|
Figure S7. Immunostaining with ephrinB antibody. MOs and membrane-RFP were injected into one D1.1 blastomere at the 16-cell as indicated. Brains were dissected at stage 45 and immunostaining performed using anti-ephrinB antibody. The white indicate arrows indicated injected side. Scale bar, 200um. |
|
|
Figure S8. Rab11 activity affects exogenously expressed ephrinB1 levels via Rab11fip5. Schematic representation of experimental procedure. RNAs were injected into two D1 blastomeres at the 8-cell stage as indicated. Embryos were harvested at 5, 10, 15 hours after injection and Western blot analysis was performed. Histogram depicts relative ephrinB1 leveles at 15 hours post-injection ( n=4) Qunatificatoi with one-way ANOVA (Dunnett's multiple comparison test) ****p<0.0001. Data represent the mean +- S.D. of three individual experiments. *p<0.05, *** p< 0.0001, ns: no statistical difference between the groups. |
|
|
Figure S9. Rab11 activity affects ephrinB1 recycling through Rab11fip5. Schematic representation of experimental procedure. RNAs were injected into two D1 blastomeres at the 8-cell stage as indicated. Ectodermal explants were dissected at stage 11 an dthen membrane ephrinB1 was stained using Snap-tag substrate ( non cell permeable, Snap=surface TM 647). Live cell images were taken at 0 hour and 4 hours post-Snap-staining. Scale bar, 10um. Hiistogram depicts relative ephrinB1 levels at at 0 hour and 4 hours post- injection ( n=10). Quantification with one-way ANOVA (Dunnett's multiple comparison test) ****p<0.0001. Data represent the mean +- S.D. of three individual experiments. *p<0.05, *** p< 0.0001, ns: no statistical difference between the groups. |
|
|
Figure S10. RaB11fip5 morpholino olios. Rab11fib5 MO targets the translational start region as indicated. Western blot analysis shows that Rab11fip5 MO efficiently blocks exogeneous WT- Rab11fip5 expression whereas the expression of the morpholino resistent MoR-Rab11fip5 is not affected by the Rab11fip5 MO. |
|
|
Figure S11. Knockdown of Rab11fip5 did not reduce ephrinB1 mRNA expression. Rab11fip5 MOs were injected into two D1 blastomeres at the 8-cell stage as indicated. Brains were dissected at stage 45 and RT-qPCR analysis was performed. Quantification with unpaired t test, two-tailed (n=3) . Data represent the mean +- SD of the three experiments. *p=0.0181. |
|
|
Figure S12. Knockdown of Rab11fib5 did not affect early brain specification. MOs and membrane-RFP were injected into one D1.1 blastomere at the 16-0cell stage as indicated. Expression of early brain specification genes were analyses using WISJ at stage 30 with probes for BF-1, OTX2 or PAX6. The black arrows indicate uninjected control side and the red arrows indicate injected side. Scale bar, 200um |
|
|
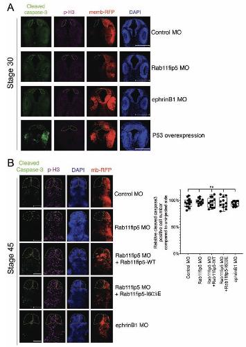
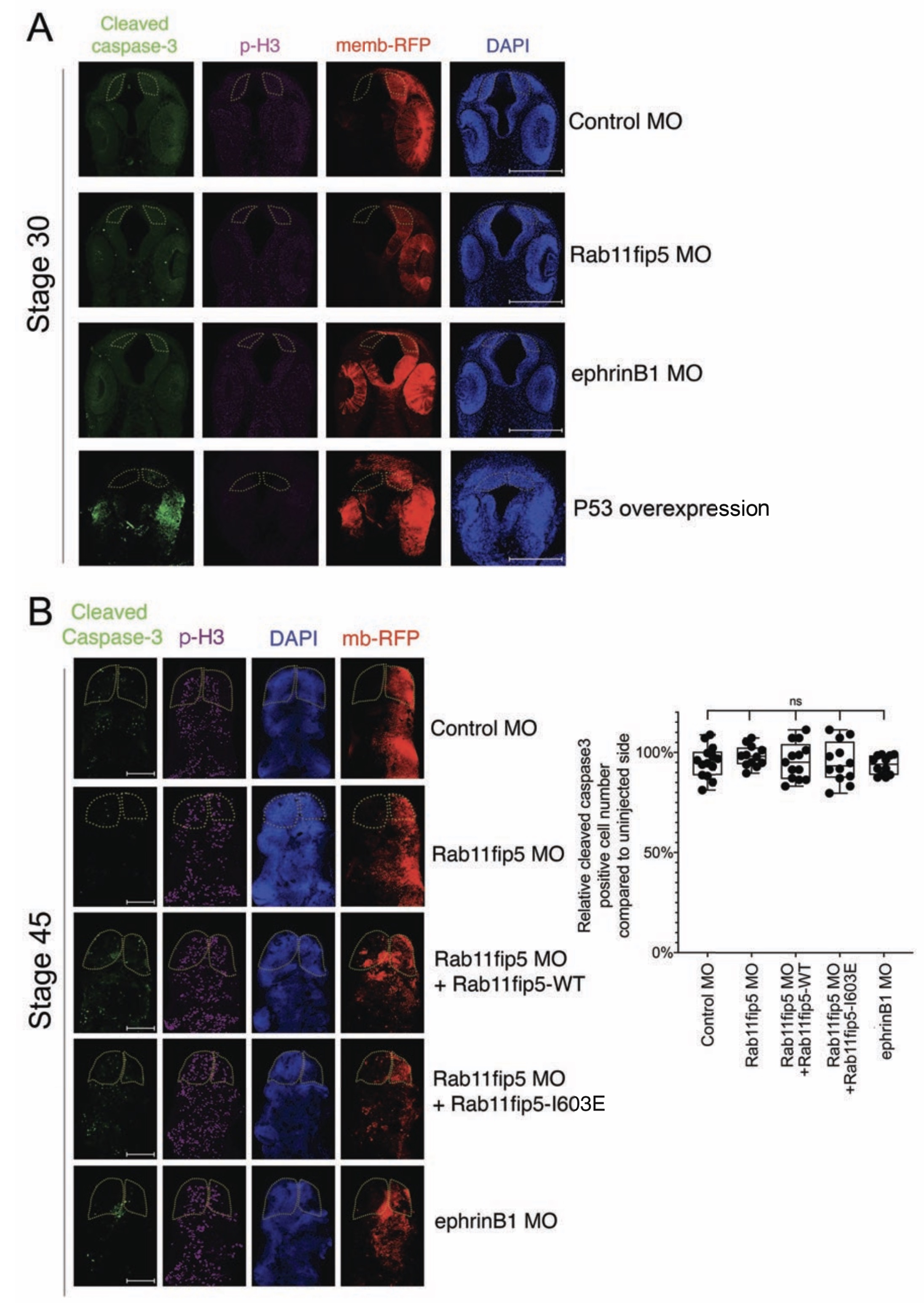
Figure S13. Knockdown of Rab11fip5 did not induce apoptosis in developing telencephalon. MOs (4ng) along with membrane-RFP (100pg) or p53 RNAs (50pg) were injected into one D1 blastomere at the 8-cell stage as indicated. Brains were dissected at stage 30 (A) or stage 45 (B) and immunostaining performed using anti-Cleaved caspase-3 and phospho-Histone H3 antibodies. Overexpression of p53 is used as a positive control. Scale bar, 200μm. Histograms depict relative Cleaved caspase-3 positive cell numbers compared with uninjected telencephalons (n=12). Quantification with one-way ANOVA (Dunnettâs multiple comparisons test), p = 0.7218. Data represent the mean ± S.D. of three individual experiments. ns: no statistical differences between the groups. |
|
|
rab11fip5 (RAB11 family interacting protein 5 (class 1) ) gene expression in X. laevis embryo at NF stage 28, assayed via in situ hybridization, anterior view, dorsal up. |
|
|
rab11fip5 (RAB11 family interacting protein 5 (class 1) ) gene expression in X. laevis embryo at NF stage 28, assayed via in situ hybridization, lateral view, anterior left, dorsal up. |
References [+] :
Arvanitis,
Regulation and misregulation of Eph/ephrin expression.
2012, Pubmed
Arvanitis, Regulation and misregulation of Eph/ephrin expression. 2012, Pubmed
Atapattu, The role of proteases in regulating Eph/ephrin signaling. 2014, Pubmed
Bacaj, Synaptic Function of Rab11Fip5: Selective Requirement for Hippocampal Long-Term Depression. 2015, Pubmed
Bhuin, Rab11 in disease progression. 2015, Pubmed
Boissier, EphA2 signaling following endocytosis: role of Tiam1. 2013, Pubmed
Brown, Definition of distinct compartments in polarized Madin-Darby canine kidney (MDCK) cells for membrane-volume sorting, polarized sorting and apical recycling. 2000, Pubmed
Brückner, EphrinB ligands recruit GRIP family PDZ adaptor proteins into raft membrane microdomains. 1999, Pubmed
Calero-Cuenca, Nuf and Rip11 requirement for polarity determinant recycling during Drosophila development. 2018, Pubmed
Choi, Programmable in situ amplification for multiplexed imaging of mRNA expression. 2010, Pubmed
Cowan, Vav family GEFs link activated Ephs to endocytosis and axon guidance. 2005, Pubmed
D'Agostino, Recycling Endosomes in Mature Epithelia Restrain Tumorigenic Signaling. 2019, Pubmed
Das, Novel Regulation of Integrin Trafficking by Rab11-FIP5 in Aggressive Prostate Cancer. 2018, Pubmed
Deininger, The Rab5 guanylate exchange factor Rin1 regulates endocytosis of the EphA4 receptor in mature excitatory neurons. 2008, Pubmed
Essmann, Serine phosphorylation of ephrinB2 regulates trafficking of synaptic AMPA receptors. 2008, Pubmed
Evergren, Eps15R and clathrin regulate EphB2-mediated cell repulsion. 2018, Pubmed
Fagotto, A molecular base for cell sorting at embryonic boundaries: contact inhibition of cadherin adhesion by ephrin/ Eph-dependent contractility. 2013, Pubmed , Xenbase
Gaitanos, Tiam-Rac signaling mediates trans-endocytosis of ephrin receptor EphB2 and is important for cell repulsion. 2016, Pubmed
Gundry, Phosphorylation of Rab-coupling protein by LMTK3 controls Rab14-dependent EphA2 trafficking to promote cell:cell repulsion. 2017, Pubmed
Hales, Identification and characterization of a family of Rab11-interacting proteins. 2001, Pubmed
Helbling, Comparative analysis of embryonic gene expression defines potential interaction sites for Xenopus EphB4 receptors with ephrin-B ligands. 1999, Pubmed , Xenbase
Hwang, The Smurf ubiquitin ligases regulate tissue separation via antagonistic interactions with ephrinB1. 2013, Pubmed , Xenbase
Irie, EphrinB-EphB signalling regulates clathrin-mediated endocytosis through tyrosine phosphorylation of synaptojanin 1. 2005, Pubmed
Jagoe, Crystal structure of rab11 in complex with rab11 family interacting protein 2. 2006, Pubmed
Janes, Eph/ephrin signalling and function in oncogenesis: lessons from embryonic development. 2008, Pubmed
Ji, EphrinB2 affects apical constriction in Xenopus embryos and is regulated by ADAM10 and flotillin-1. 2014, Pubmed , Xenbase
Junutula, Molecular characterization of Rab11 interactions with members of the family of Rab11-interacting proteins. 2004, Pubmed
Klein, Eph/ephrin signalling during development. 2012, Pubmed
Laflamme, Proteomics Screen Identifies Class I Rab11 Family Interacting Proteins as Key Regulators of Cytokinesis. 2017, Pubmed
Lahaie, The endosomal sorting adaptor HD-PTP is required for ephrin-B:EphB signalling in cellular collapse and spinal motor axon guidance. 2019, Pubmed
Lee, Dishevelled mediates ephrinB1 signalling in the eye field through the planar cell polarity pathway. 2006, Pubmed , Xenbase
Li, FIP5 phosphorylation during mitosis regulates apical trafficking and lumenogenesis. 2014, Pubmed
Lichtig, Modeling Bainbridge-Ropers Syndrome in Xenopus laevis Embryos. 2020, Pubmed , Xenbase
Lin, The carboxyl terminus of B class ephrins constitutes a PDZ domain binding motif. 1999, Pubmed
Marston, Rac-dependent trans-endocytosis of ephrinBs regulates Eph-ephrin contact repulsion. 2003, Pubmed
Maxfield, Endocytic recycling. 2004, Pubmed
McClelland, Ephrin-B1 and ephrin-B2 mediate EphB-dependent presynaptic development via syntenin-1. 2009, Pubmed
Meyers, Formation of mutually exclusive Rab11 complexes with members of the family of Rab11-interacting proteins regulates Rab11 endocytic targeting and function. 2002, Pubmed
Moody, Cell lineage analysis in Xenopus embryos. 2000, Pubmed , Xenbase
Mulvaney, Identification of α-helix 4 (α4) of Rab11a as a novel Rab11-binding domain (RBD): Interaction of Rab11a with the Prostacyclin Receptor. 2017, Pubmed
Nakayama, Ephrin-B2 controls PDGFRβ internalization and signaling. 2013, Pubmed
Nakayama, Cas9-based genome editing in Xenopus tropicalis. 2014, Pubmed , Xenbase
Nedvetsky, A Role of myosin Vb and Rab11-FIP2 in the aquaporin-2 shuttle. 2007, Pubmed
North, 'Til Eph do us part': intercellular signaling via Eph receptors and ephrin ligands guides cerebral cortical development from birth through maturation. 2013, Pubmed
North, Promotion of proliferation in the developing cerebral cortex by EphA4 forward signaling. 2009, Pubmed
Park, The involvement of Eph-Ephrin signaling in tissue separation and convergence during Xenopus gastrulation movements. 2011, Pubmed , Xenbase
Parker, Reverse endocytosis of transmembrane ephrin-B ligands via a clathrin-mediated pathway. 2004, Pubmed
Pitulescu, Eph/ephrin molecules--a hub for signaling and endocytosis. 2010, Pubmed
Prekeris, Rabs, Rips, FIPs, and endocytic membrane traffic. 2003, Pubmed
Qiu, Regulation of neural progenitor cell state by ephrin-B. 2008, Pubmed
Rafi, High Functioning Autism with Missense Mutations in Synaptotagmin-Like Protein 4 (SYTL4) and Transmembrane Protein 187 (TMEM187) Genes: SYTL4- Protein Modeling, Protein-Protein Interaction, Expression Profiling and MicroRNA Studies. 2019, Pubmed
Rohani, Variable combinations of specific ephrin ligand/Eph receptor pairs control embryonic tissue separation. 2014, Pubmed , Xenbase
Rohani, EphrinB/EphB signaling controls embryonic germ layer separation by contact-induced cell detachment. 2011, Pubmed
Roohi, A de novo apparently balanced translocation [46,XY,t(2;9)(p13;p24)] interrupting RAB11FIP5 identifies a potential candidate gene for autism spectrum disorder. 2008, Pubmed
Singh, NCBP2 modulates neurodevelopmental defects of the 3q29 deletion in Drosophila and Xenopus laevis models. 2020, Pubmed , Xenbase
Solinger, FERARI is required for Rab11-dependent endocytic recycling. 2020, Pubmed
Sugawara, Rab11 and its effector Rip11 participate in regulation of insulin granule exocytosis. 2009, Pubmed
Tanaka, Association of Dishevelled with Eph tyrosine kinase receptor and ephrin mediates cell repulsion. 2003, Pubmed , Xenbase
Tani, Mapping of functional domains of gamma-SNAP. 2003, Pubmed
Wallkamm, Regulation of distinct branches of the non-canonical Wnt-signaling network in Xenopus dorsal marginal zone explants. 2016, Pubmed , Xenbase
Wen, Ingression-type cell migration drives vegetal endoderm internalisation in the Xenopus gastrula. 2017, Pubmed , Xenbase
Willsey, Katanin-like protein Katnal2 is required for ciliogenesis and brain development in Xenopus embryos. 2018, Pubmed , Xenbase
Willsey, The neurodevelopmental disorder risk gene DYRK1A is required for ciliogenesis and control of brain size in Xenopus embryos. 2020, Pubmed , Xenbase
Xu, Boundary formation in the development of the vertebrate hindbrain. 2013, Pubmed
Yoo, EphA8-ephrinA5 signaling and clathrin-mediated endocytosis is regulated by Tiam-1, a Rac-specific guanine nucleotide exchange factor. 2010, Pubmed
Yoon, TBC1d24-ephrinB2 interaction regulates contact inhibition of locomotion in neural crest cell migration. 2018, Pubmed , Xenbase
Zhuang, Regulation of EphA2 receptor endocytosis by SHIP2 lipid phosphatase via phosphatidylinositol 3-Kinase-dependent Rac1 activation. 2007, Pubmed
Zimmer, EphB-ephrinB bi-directional endocytosis terminates adhesion allowing contact mediated repulsion. 2003, Pubmed
