Click here to close Hello! We notice that you are using Internet Explorer, which is not supported by Xenbase and may cause the site to display incorrectly. We suggest using a current version of Chrome, FireFox, or Safari.
XB-ART-57719
Mol Biol Cell 2021 Apr 19;329:869-879. doi: 10.1091/mbc.E20-11-0723.
Show Gene links Show Anatomy links

Spatial variation of microtubule depolymerization in large asters.

Ishihara K, Decker F, Caldas P, Pelletier JF, Loose M, Brugués J, Mitchison TJ.


???displayArticle.abstract???
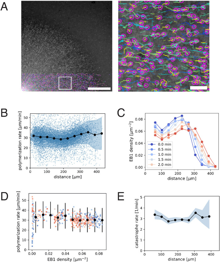
Microtubule plus-end depolymerization rate is a potentially important target of physiological regulation, but it has been challenging to measure, so its role in spatial organization is poorly understood. Here we apply a method for tracking plus ends based on time difference imaging to measure depolymerization rates in large interphase asters growing in Xenopus egg extract. We observed strong spatial regulation of depolymerization rates, which were higher in the aster interior compared with the periphery, and much less regulation of polymerization or catastrophe rates. We interpret these data in terms of a limiting component model, where aster growth results in lower levels of soluble tubulin and microtubule-associated proteins (MAPs) in the interior cytosol compared with that at the periphery. The steady-state polymer fraction of tubulin was ∼30%, so tubulin is not strongly depleted in the aster interior. We propose that the limiting component for microtubule assembly is a MAP that inhibits depolymerization, and that egg asters are tuned to low microtubule density.

???displayArticle.pubmedLink??? 33439671
???displayArticle.pmcLink??? PMC8108532
???displayArticle.link??? Mol Biol Cell
???displayArticle.grants??? [+]

Species referenced: Xenopus laevis
Genes referenced: eml1 eml2 eml4 map1b map4 map7 map7d1 map7d2 mapre1
GO keywords: microtubule [+]


???attribute.lit??? ???displayArticles.show???
References [+] :
Adib, Mitotic phosphorylation by NEK6 and NEK7 reduces the microtubule affinity of EML4 to promote chromosome congression. 2019, Pubmed