XB-ART-57715
Sci Rep
2019 May 16;91:7464. doi: 10.1038/s41598-019-42849-9.
Show Gene links
Show Anatomy links
secCl is a cys-loop ion channel necessary for the chloride conductance that mediates hormone-induced fluid secretion in Drosophila.
Feingold D, Knogler L, Starc T, Drapeau P, O'Donnell MJ, Nilson LA, Dent JA.
???displayArticle.abstract???
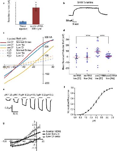
Organisms use circulating diuretic hormones to control water balance (osmolarity), thereby avoiding dehydration and managing excretion of waste products. The hormones act through G-protein-coupled receptors to activate second messenger systems that in turn control the permeability of secretory epithelia to ions like chloride. In insects, the chloride channel mediating the effects of diuretic hormones was unknown. Surprisingly, we find a pentameric, cys-loop chloride channel, a type of channel normally associated with neurotransmission, mediating hormone-induced transepithelial chloride conductance. This discovery is important because: 1) it describes an unexpected role for pentameric receptors in the membrane permeability of secretory epithelial cells, and 2) it suggests that neurotransmitter-gated ion channels may have evolved from channels involved in secretion.
???displayArticle.pubmedLink??? 31097722
???displayArticle.pmcLink??? PMC6522505
???displayArticle.link??? Sci Rep
???displayArticle.grants??? [+]
P40 OD018537 NIH HHS
???attribute.lit??? ???displayArticles.show???
References [+] :
Beyenbach,
Transcellular and paracellular pathways of transepithelial fluid secretion in Malpighian (renal) tubules of the yellow fever mosquito Aedes aegypti.
2011, Pubmed
Beyenbach, Transcellular and paracellular pathways of transepithelial fluid secretion in Malpighian (renal) tubules of the yellow fever mosquito Aedes aegypti. 2011, Pubmed
Beyenbach, The developmental, molecular, and transport biology of Malpighian tubules. 2010, Pubmed
Beyenbach, Signaling to the apical membrane and to the paracellular pathway: changes in the cytosolic proteome of Aedes Malpighian tubules. 2009, Pubmed
Blumenthal, Characterization of transepithelial potential oscillations in the Drosophila Malpighian tubule. 2001, Pubmed
Blumenthal, Regulation of chloride permeability by endogenously produced tyramine in the Drosophila Malpighian tubule. 2003, Pubmed
Cabrero, Chloride channels in stellate cells are essential for uniquely high secretion rates in neuropeptide-stimulated Drosophila diuresis. 2014, Pubmed
Cabrero, A biogenic amine and a neuropeptide act identically: tyramine signals through calcium in Drosophila tubule stellate cells. 2013, Pubmed
Chahine, Effects of genetic knock-down of organic anion transporter genes on secretion of fluorescent organic ions by Malpighian tubules of Drosophila melanogaster. 2012, Pubmed
Chintapalli, Using FlyAtlas to identify better Drosophila melanogaster models of human disease. 2007, Pubmed
Dent, Evidence for a diverse Cys-loop ligand-gated ion channel superfamily in early bilateria. 2006, Pubmed
Dow, The malpighian tubules of Drosophila melanogaster: a novel phenotype for studies of fluid secretion and its control. 1994, Pubmed
Dow, Extremely high pH in biological systems: a model for carbonate transport. 1984, Pubmed
Feingold, The orphan pentameric ligand-gated ion channel pHCl-2 is gated by pH and regulates fluid secretion in Drosophila Malpighian tubules. 2016, Pubmed
Galzi, Mutations in the channel domain of a neuronal nicotinic receptor convert ion selectivity from cationic to anionic. 1992, Pubmed , Xenbase
Goldin, Maintenance of Xenopus laevis and oocyte injection. 1992, Pubmed , Xenbase
Graveley, The developmental transcriptome of Drosophila melanogaster. 2011, Pubmed
Gunthorpe, Conversion of the ion selectivity of the 5-HT(3a) receptor from cationic to anionic reveals a conserved feature of the ligand-gated ion channel superfamily. 2001, Pubmed
Gunthorpe, Conversion of the ion selectivity of the 5-HT(3a) receptor from cationic to anionic reveals a conserved feature of the ligand-gated ion channel superfamily. 2001, Pubmed
Huang, The Drosophila inebriated-encoded neurotransmitter/osmolyte transporter: dual roles in the control of neuronal excitability and the osmotic stress response. 2002, Pubmed
Jaiteh, Evolution of Pentameric Ligand-Gated Ion Channels: Pro-Loop Receptors. 2016, Pubmed
Jones, The cys-loop ligand-gated ion channel superfamily of the honeybee, Apis mellifera. 2006, Pubmed
Keyser, The Drosophila NFAT homolog is involved in salt stress tolerance. 2007, Pubmed
Mounsey, Molecular characterisation of a pH-gated chloride channel from Sarcoptes scabiei. 2007, Pubmed , Xenbase
O'Connor, Chloride channels in apical membrane patches of stellate cells of Malpighian tubules of Aedes aegypti. 2001, Pubmed
O'Donnell, Separate control of anion and cation transport in malpighian tubules of Drosophila Melanogaster. 1996, Pubmed
O'Donnell, Hormonally controlled chloride movement across Drosophila tubules is via ion channels in stellate cells. 1998, Pubmed
Pannabecker, Regulation of epithelial shunt conductance by the peptide leucokinin. 1993, Pubmed
Patton, Endocytosis function of a ligand-gated ion channel homolog in Caenorhabditis elegans. 2005, Pubmed
Phillips, Comparative physiology of insect renal function. 1981, Pubmed
Piwon, ClC-5 Cl- -channel disruption impairs endocytosis in a mouse model for Dent's disease. 2000, Pubmed
Pollock, NorpA and itpr mutants reveal roles for phospholipase C and inositol (1,4,5)- trisphosphate receptor in Drosophila melanogaster renal function. 2003, Pubmed
Remnant, Evolution, Expression, and Function of Nonneuronal Ligand-Gated Chloride Channels in Drosophila melanogaster. 2016, Pubmed
Rosay, Cell-type specific calcium signalling in a Drosophila epithelium. 1997, Pubmed
Rousso, Apical targeting of the formin Diaphanous in Drosophila tubular epithelia. 2013, Pubmed
Rubin, Genetic transformation of Drosophila with transposable element vectors. 1982, Pubmed
Semenov, Diversification of Drosophila chloride channel gene by multiple posttranscriptional mRNA modifications. 1999, Pubmed
Shanbhag, Epithelial ultrastructure and cellular mechanisms of acid and base transport in the Drosophila midgut. 2009, Pubmed
Sine, Recent advances in Cys-loop receptor structure and function. 2006, Pubmed
Sözen, Functional domains are specified to single-cell resolution in a Drosophila epithelium. 1997, Pubmed
Stergiopoulos, Salty dog, an SLC5 symporter, modulates Drosophila response to salt stress. 2009, Pubmed
Talwar, Phosphorylation mediated structural and functional changes in pentameric ligand-gated ion channels: implications for drug discovery. 2014, Pubmed
Tasneem, Identification of the prokaryotic ligand-gated ion channels and their implications for the mechanisms and origins of animal Cys-loop ion channels. 2005, Pubmed
Terhzaz, Isolation and characterization of a leucokinin-like peptide of Drosophila melanogaster. 1999, Pubmed
