XB-ART-57676
Curr Biol
2021 Feb 22;314:794-808.e6. doi: 10.1016/j.cub.2020.11.058.
Show Gene links
Show Anatomy links
Bistable, Biphasic Regulation of PP2A-B55 Accounts for the Dynamics of Mitotic Substrate Phosphorylation.
Kamenz J, Gelens L, Ferrell JE.
???displayArticle.abstract???
The phosphorylation of mitotic proteins is bistable, which contributes to the decisiveness of the transitions into and out of M phase. The bistability in substrate phosphorylation has been attributed to bistability in the activation of the cyclin-dependent kinase Cdk1. However, more recently it has been suggested that bistability also arises from positive feedback in the regulation of the Cdk1-counteracting phosphatase PP2A-B55. Here, we demonstrate biochemically using Xenopus laevis egg extracts that the Cdk1-counteracting phosphatase PP2A-B55 functions as a bistable switch, even when the bistability of Cdk1 activation is suppressed. In addition, Cdk1 regulates PP2A-B55 in a biphasic manner; low concentrations of Cdk1 activate PP2A-B55 and high concentrations inactivate it. As a consequence of this incoherent feedforward regulation, PP2A-B55 activity rises concurrently with Cdk1 activity during interphase and suppresses substrate phosphorylation. PP2A-B55 activity is then sharply downregulated at the onset of mitosis. During mitotic exit, Cdk1 activity initially falls with no obvious change in substrate phosphorylation; dephosphorylation then commences once PP2A-B55 spikes in activity. These findings suggest that changes in Cdk1 activity are permissive for mitotic entry and exit but that the changes in PP2A-B55 activity are the ultimate trigger.
???displayArticle.pubmedLink??? 33357450
???displayArticle.pmcLink??? PMC7904671
???displayArticle.link??? Curr Biol
???displayArticle.grants??? [+]
P30 CA124435 NCI NIH HHS , P50 GM107615 NIGMS NIH HHS , R01 GM046383 NIGMS NIH HHS , R35 GM131792 NIGMS NIH HHS
Species referenced: Xenopus laevis
Genes referenced: arpp19 cdc20 cdc27 cdk1 cdknx cfp ensa mastl mink1 npy4r nup35 ptpa rasgrf1 rps3a wee1
GO keywords: mitotic M phase [+]
???displayArticle.antibodies??? Ccnb2 Ab2 Cdc27 Ab1 Cdk1 Ab2 Ppp1a Ab2
???attribute.lit??? ???displayArticles.show???
|
|
Graphical Abstract. |
|
|
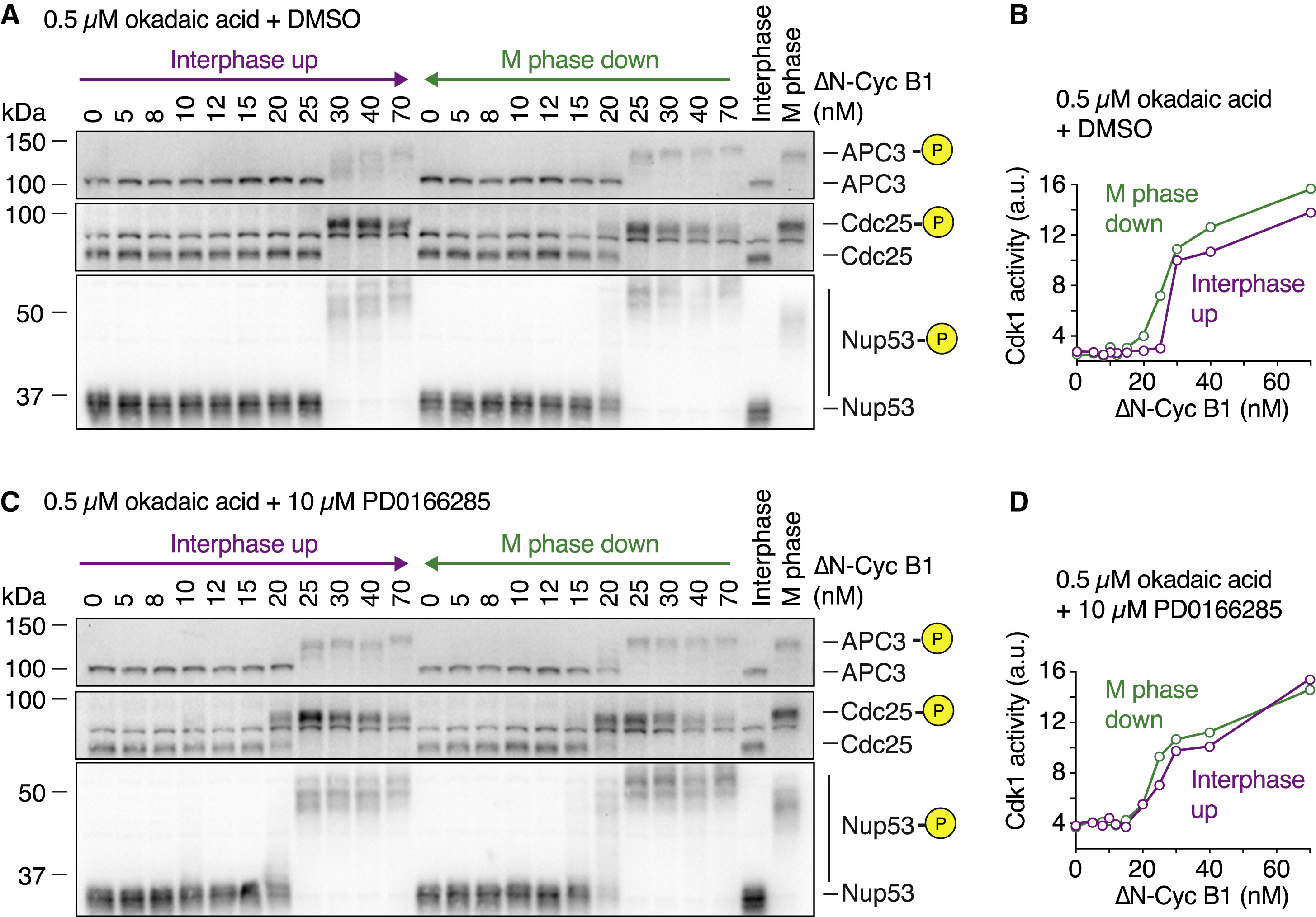
Figure 1. Cdk1 Substrate Phosphorylation Is Bistable in the Absence of Cdk1 Bistability (A) Schematic of the regulation of substrate phosphorylation by Cdk1 and opposing phosphatases. Note that the Wee1 inhibitor PD0166285 compromises the positive and double-negative feedback loops that regulate the activity of Cdk1. (B) Schematic of the hysteresis experiment. Steady-state Cdk1 activity and substrate phosphorylation were measured as a function of non-degradable cyclin B1 (δN-Cyc B1) in the presence of the Wee1/Myt1 inhibitor PD0166285. The steady state was approached either starting from a state of low (interphase up; purple) or of high (M phase down; green) cyclin B concentration/Cdk1 activity. (C and D) Cdk1 activity as a function of δN-Cyc B1 concentration (as monitored by histone H1 phosphorylation) is graded and monostable in the presence of the Wee1/Myt1 inhibitor (5 μM PD0166285). Autoradiograph of the histone phosphorylation is shown in (C). Quantification of two technical duplicates (circles) for the measurement and the mean of the duplicates (connecting lines) is shown in (D). (E) The phosphorylation state of three Cdk1 substrates (APC3, Cdc25, and Nup53), monitored by mobility shift as a function of δN-Cyc B1 concentration. Note that despite the monostable response in Cdk1 activity shown in (C) and (D), these substrates still exhibit hysteretic responses. (F and G) Quantification of the APC3 hyperphosphorylation for the experiment in (E), plotted as a function of δN-Cyc B1 concentration (F) and as a function of the corresponding Cdk1 activities (G) as measured in (D). Figure S1E shows a summary of multiple experiments for this measurement. All activity and phosphorylation state analyses (C)â(G) were performed from the same experiment. See Figure S1 for a detailed characterization of the Wee1 inhibitor (Figures S1AâS1F) and linearity tests for the antibodies (Figure S1H). |
|
|
Figure 2. APC/C Activity Is Bistable in the Absence of Cdk1 Bistability (A) Schematic of the system used to assess APC/C activity. δN-Cyc B1 titration experiments were performed as described in Figure 1B and steady-state APC/C activity was measured by following the degradation of a fluorescently labeled APC/C substrate (securin-CFP) using a plate reader. (B) APC/C is activated during mitosis. Significant loss of fluorescent signal was only detected in an M phase extract (red) but not in an interphase extract (blue) or in an extract not supplemented with securin-CFP (black). Shown is the mean (circles with connecting line) and the standard deviation (error band) of a technical triplicate. (C) Securin-CFP degradation dynamics after adding different concentrations of δN-Cyc B1, approaching steady state starting from either a state of high (M phase down; green) or low (interphase up; purple) cyclin B concentration/Cdk1 activity. Shown are data from two technical replicates (circles or squares; the dashed or solid lines, respectively, show the exponential fit of the data). Note that at intermediate concentrations of δN-Cyc B1 (10 or 15 nM), the steady-state level of APC/C activity depends upon whether the system has come from interphase or M phase. (D) Quantitation of the apparent first-order rate constant for APC/C activity plotted as a function of δN-Cyc B1 for the experiment shown in (C), including additional δN-Cyc B1 concentrations. Shown is the average of a technical duplicate with standard deviation. (E) Quantitation of the apparent first-order rate constant for APC/C activity (the same activities shown in D) plotted as a function of Cdk1 activity rather than non-degradable cyclin B concentration. Shown is the average of a technical duplicate with standard deviation. (F) Quantification of the apparent first-order rate constant for APC/C activity as a function of δN-Cyc B1. Shown are mean and standard error of the mean from 4 independent experiments (for 20 nM δN-Cyc B1: n = 3; for 40 nM δN-Cyc B1: n = 2). Note that due to variability between experiments, the switch-like transition between low and high APC/C activity is less obvious in the averaged data than it is in the given single experiment (D and E). All experiments were performed in the presence of 5 μM PD0166285. |
|
|
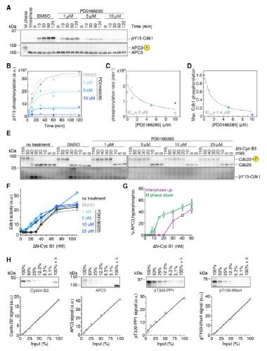
Figure 3. PP1 T320 Phosphorylation Does Not Exhibit Bistability (A) Schematic of the regulation of PP1 activity by Cdk1 and inhibitor-1 (I1). (B and C) Two independent experiments examining whether the phosphorylation of the C-terminal regulatory tail of PP1 at T320, which can be taken as a measure of PP1 activity, is hysteretic. Although Nup53 phosphorylation showed bistable behavior in both experiments, PP1 T320 phosphorylation was graded and monostable. 10 μM PD0166285 was used to inhibit Wee1/Myt1 in (B) and 5 μM in (C). |
|
|
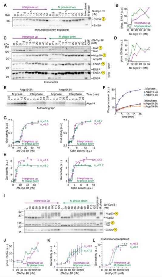
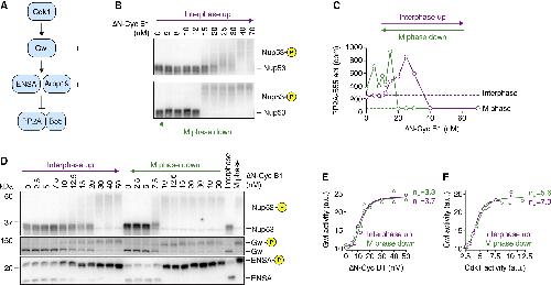
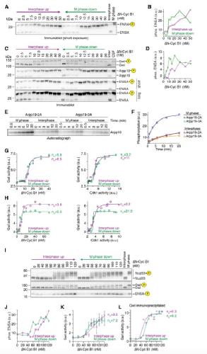
Figure 4. PP2A-B55 Activity, but Not Gwl Activity, Exhibits Bistability When Cdk1 Activity Is Graded and Monostable (A) Schematic of the regulation of PP2A-B55 activity by Cdk1 via Greatwall kinase (Gwl) and ENSA/Arpp19. Two double-negative feedback loops, a shorter one involving only PP2A-B55 and Arpp19/ENSA and a longer one involving Gwl kinase and PP2A-B55, could give rise to bistability. (B and C) The steady-state activity of PP2A-B55 is hysteretic in the presence of the Wee1/Myt1 inhibitor (10 μM PD0166285). Mitotic substrate phosphorylation (monitored by the mobility shift of Nup53) in (B) and PP2A-B55 activity in (C) are shown as a function of non-degradable cyclin B1 (ÎN-Cyc B1), approaching steady state from either a state of high (M phase down; green) or low (interphase up; purple) cyclin B concentration/Cdk1 activity (mean of technical duplicates with connecting line). Two additional experiments are shown in Figures S2BâS2E. (D) Gwl and ENSA phosphorylation exhibit bistability in the presence of the Wee1/Myt1 inhibitor (5 μM PD0166285). Phosphorylation states of several Cdk1 substrates including Gwl and ENSA were analyzed by immunoblotting. Figure S3A shows an additional experiment. 10 μM Phos-tag was used to enhance the mobility shift upon ENSA phosphorylation. A shorter exposure for the ENSA immunoblot and a quantification of the phosphorylated form of ENSA are shown in Figures S3A and S3B. An additional experiment is shown in Figures S3C and S3D and an experiment detecting ENSA phosphorylation using a phospho-specific antibody against the phosphorylated S67 epitope of ENSA is shown in Figures S3I and S3J. (E and F) Gwl kinase activity is ultrasensitive but not bistable. Cdk1 and Gwl kinase activities were measured for the experiment shown in (D) and are depicted as the dose response of Gwl kinase activity as a function of ÎN-Cyc B1 (E) or Cdk1 activity (F). Shown is the mean of a technical duplicate (circles). Although not bistable, the dose response of Gwl kinase activity exhibits significant ultrasensitivity as demonstrated by the large Hill exponent (nH) necessary to fit the data (solid lines in E and F). Additional experiments are shown in Figures S3GâS3L. |
|
|
Figure 5. Dampened PP2A Activity Weakens the Bistability in Cdk1 Substrate Phosphorylation (A) Okadaic acid (OA) was used to partially inhibit the activity of PP2A-B55 and the feedback between PP2A-B55 and ENSA/Arpp19. (B and C) The dose-response relationship of the phosphorylation state of the APC/C subunit APC3 as a function of ÎN-Cyc B1, approaching steady state starting from either a state of high (M phase down) or low (interphase up) cyclin B concentration/Cdk1 activity in the presence of the Wee1/Myt1 inhibitor (25 μM PD0166285) and in the absence (DMSO) or presence (OA) of different concentrations of OA. OA decreased the hysteresis seen in the DMSO control and made intermediate phosphorylation states more apparent. Note that the DMSO and OA comparisons were performed in parallel using the same extract, but (B) and (C) were performed using different extracts; biological variability may account for the differences in the overall response between the two DMSO control experiments. (D) Thiophosphorylated Arpp19 (Arpp19-S) was used to partially inhibit the activity of PP2A-B55 and the feedback between PP2A-B55 and ENSA/Arpp19. (E and F) The dose-response relationship of the phosphorylation state of Nup53 as a function of ÎN-Cyc B1, approaching steady state starting from either a state of high (M phase down) or low (interphase up) cyclin B concentration/Cdk1 activity in the presence of the Wee1/Myt1 inhibitor (10 μM PD0166285) and in the absence (DMSO) or presence (Arpp19-S) of different concentrations of Arpp19-S. Arpp19-S decreased the hysteresis seen in the DMSO control and made intermediate phosphorylation states more apparent. Note that the DMSO and Arpp19-S comparison was performed in parallel using the same extract, but for (E) and (F) was performed using different extracts; biological variability may account for the differences in the overall response between the two DMSO control experiments, and variability in the activity of the ÎN-Cyc B1 preparation might account for overall differences in the response curve when comparing (C) and (D) to (E) and (F). See also Figure S4. |
|
|
Figure 6. The Cdk1 and PP2A Switches Both Contribute to Bistability The dose-response relationship of the phosphorylation state of several Cdk1 substrates shown in (A) and (C) as well as the Cdk1 activity shown in (B) and (D) were measured in the presence of 0.5 μM OA and in the absence (A and B) or presence (C and D) of the Wee1/Myt1 inhibitor (10 μM PD0166285). Hysteresis was still detectable if only PP2A activity was partially inhibited, but was almost abolished if Wee1 was inhibited in addition. The measurements were performed in parallel using the same extract. Cdk1 activity is shown as the mean of a technical duplicate with connecting lines. |
|
|
Figure 7. PP2A-B55 Activity Peaks prior to Mitotic Entry and during Mitotic Exit (AâC) Phosphorylation and dephosphorylation of Cdk1 substrates show a distinct time lag compared to the increase and decrease in cyclin B concentration and Cdk1 activity. The changes in Cdk1 activity (B and C; mean of a technical duplicate), cyclin B2 concentration (A and C), and the phosphorylation of several substrates (B) were measured with high temporal resolution in a cycling extract progressing through mitosis. Note that cyclin B2 and Cdk1 activity are minimal at 61 min whereas most substrates are still hyperphosphorylated (B and C; for Cdk1 activity and the phosphospecies [as a fraction of total signal], exponential decays were fitted to the declining part of the time course). (D and E) PP2A-B55 activity peaks prior to mitotic entry and during mitotic exit. The phosphorylation of two mitotic substrates (D; quantification for Nup53 and PP1 T320 is shown in E in orange and green, respectively) as well as the concentration of cyclin B2 (D) and the activity of Cdk1 and PP2A-B55 (E; black and blue, respectively) were measured in a cycling extract progressing through mitosis. For the PP2A-B55 measurements, the assays were carried out on undiluted extracts; thus, the PP2A-B55 activity could be changing during the 3 min the phosphatase assay is performed. Accordingly, we have plotted the time of each PP2A-B55 measurement as the middle of this incubation period and show the range of the assay time as a horizontal line. Note that in contrast to PP2A-B55 activity, PP1 T320 phosphorylation closely follows the activity of Cdk1 (D and E). An additional independent experiment is shown in Figures S5A, S5B, S6, and S7. |
|
|
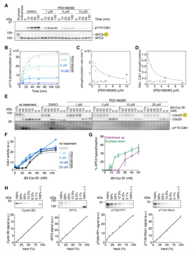
Figure S1. Characterization of the Wee1/Myt1 inhibitor PD0166285 and the antibodies used in this study, Related to Figure 1 (A) Titration of the Wee1 inhibitor PD0166285. An interphase extract supplemented with cycloheximide was treated with different concentrations of PD0166285 or DMSO. Because Wee1 only phosphorylates the Cdk1-cyclin B complex, complex formation was initiated by adding non-degradable cyclin B. To prevent the active Cdk1-cyclin B complex from inhibiting the Wee1 kinase, the Cdk1 inhibitor roscovitine (1 mM) was added to the extract. The phosphorylation of Cdk1 was followed over time using a phospho-specific antibody recognizing Cdk1 tyrosine 15 phosphorylation (pY15). APC3 functions as a loading control and as a control for low Cdk1 activity. (B) Quantification and exponential fits, full circles and lines respectively, of the experiment shown in (A), and an additional technical replicate (clear circles and dashed lines). (C) The apparent first-order phosphorylation rate of Cdk1 tyrosine 15 by Wee1 kinase (derived from the fits in (B)) as a function of the concentration of the Wee1/Myt1 inhibitor PD0166285. The fit (dashed line) yielded an IC50 of 3 μM. (D) Maximal phosphorylation signal (normalized to the DMSO control) after 120 min of incubation plotted as a function PD0166285 concentration. The fit (dashed line) yielded an IC50 of 1.4 μM. (E and F) Dose-response of Cdc25 hyperphosphorylation and Cdk1 tyrosine 15 phosphorylation (E) as well as Cdk1 activity (F) as a function of non-degradable cyclin B1 (âN-Cyc B1) for different concentrations of the Wee1 inhibitor PD0166285 during M phase entry. Inhibitor concentrations of 5 μM and higher resulted in a lower threshold for Cdc25 hyperphosphorylation, absence of any detectable Cdk1 tyrosine 15 phosphorylation (E), and a more gradual increase in Cdk1 activity (F). (G) Quantitation of the APC3 hyperphosphorylation as a function of DN-Cyc B1 concentration. Shown is the mean and the standard error of the mean from 3 independent experiments. (H) Linearity tests for the antibodies used quantitatively in this study. Proteins were detected with the respective antibodies from a dilution series of an M phase extracts as well as from a sample treated with l phosphatase; signal intensities were quantified and plotted. Solid lines show the linear fit of the data. |
|
|
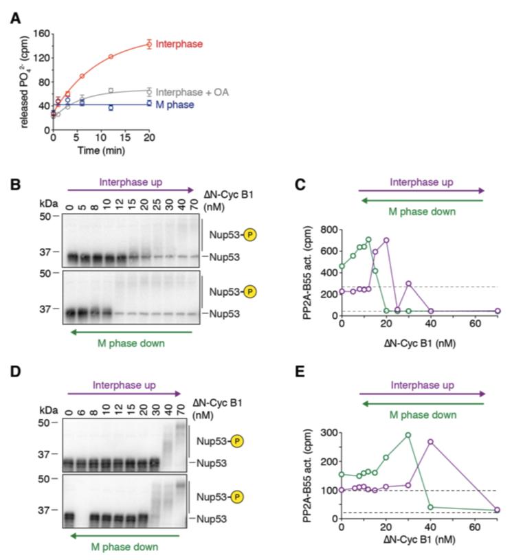
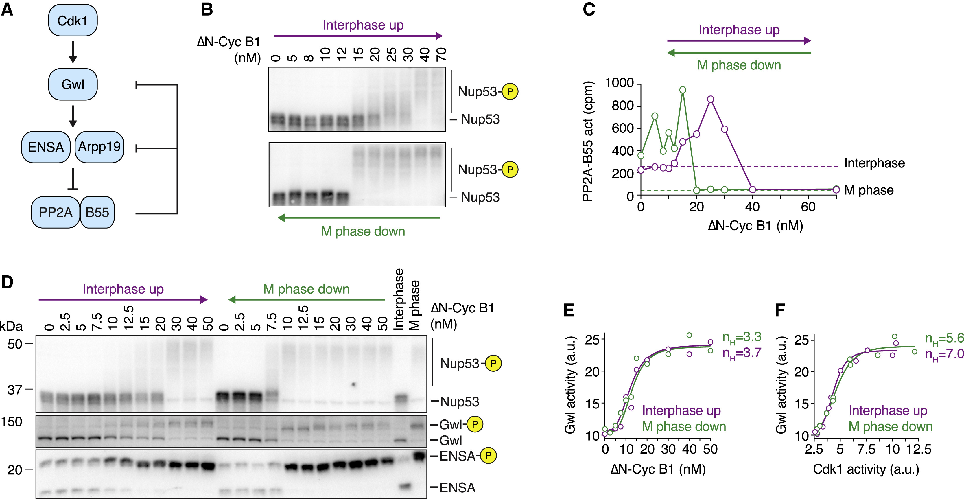
Figure S2. PP2A-B55 activity exhibits bistability, Related to Figure 4. (A) Measuring PP2A-B55 activity. The release of inorganic phosphate from a radioactively labeled PP2A-B55 substrate (MBP-Fzy S50) was followed over time using a scintillation counter. The activity of PP2A-B55 was significantly higher in an interphase extract than in an M phase extract and was inhibited by the addition of 2.5 μM okadaic acid (OA). Shown are the mean and standard deviation of a technical triplicate (circles with error bars) and fitted to either exponentials (interphase, interphase + OA) or a straight line (M phase). (B-E) Two additional independent experiments similar to the one shown in Figures 4B and 4C measuring mitotic substrate phosphorylation (monitored by the mobility shift of Nup53, (B) and (D)) and PP2A-B55 activity ((C) and (E)) as a function of non-degradable cyclin B1 (DN-cycB1) approaching steady state starting from either a state of high (M phase down, green) or low (Interphase up, purple) Cdk1 activity/cyclin B concentration (mean of a technical duplicate, circles, with connecting lines) in the presence of 10 μM PD0166285. |
|
|
Figure S3. Gwl kinase activity exhibits ultrasensitivity but not bistability, Related to Figure 4 (A) Shorter exposure of the ENSA immunoblot shown in Figure 4D. (B) Quantification of the hyperphosphorylated form of ENSA from the experiment shown in Figure S3A. (C) An additional independent experiment analyzing the dose-response of Greatwall kinase, Arpp19 and ENSA phosphorylation as a function of âN-Cyc B1 concentration (similar to Figure 4D). An antibody raised against a conserved region of ENSA (third and fourth blot from the top) and an antibody raised against full-length Arpp19 (second blot from the top) showed similar behavior. Phos-tag (10 μM) was used to enhance the mobility shift upon ENSA and Arpp19 phosphorylation (second to fourth blot from the top). (D) Quantification of the hyperphosphorylated form of ENSA from the experiment shown in Figure S3C. (E and F) Measuring Greatwall (Gwl) kinase activity. Recombinant Arpp19-2A (S28A S109A), which maintains the Gwl phosphorylation site (S67) but carries mutations in two other prominent non-Gwl phosphorylation sites (Cdk1 for S28 and PKA for S109, respectively), or the recombinant Arpp19-3A (S28A S67A S109A), were incubated with M-phase or interphase extract and the incorporation of 32P was monitored over time by autoradiography after resolving the protein on an SDS polyacrylamide gel (E). The kinase activity toward Arpp19-2A was increased in M phase. Quantification of the signals from the autoradiograph as a function of time, plus an exponential fit of the data (lines), are shown in (F). (G and H) Two additional independent experiments measuring Gwl activity as a function of non-degradable cyclin B1 (DN-Cyc B1, left) or Cdk1 activity (right). The dose-response relationships of Greatwall kinase activity show strong ultrasensitivity but no hysteresis. Fitted Hill curves yielded apparent Hill exponents of 3 to 21. (I-L) An additional independent experiment analyzing the dose-response of Greatwall phosphorylation and activity, and Arpp19/ENSA phosphorylation, as a function of âN- Cyc B1 concentration. Arpp19/ENSA phosphorylation was detected using an antibody against the conserved phosphorylated epitope surrounding Ser 62 and Ser 67 of human Arpp19 and ENSA, respectively. A quantification of the detected phosphorylation signal is shown in (J). Gwl kinase activity was measured directly from the sampled extracts in the presence of okadaic acid (K) similar to (G) and (H), or Gwl was first immunoprecipitated from the extract and Gwl activity was subsequently measured in the absence of okadaic acid (L). Fitted Hill curves yielded apparent Hill exponents of 3 to 9. |
|
|
Figure S4. Characterization of the PP2A inhibitors okadaic acid and thio- phosphorylated Arpp19, Related to Figure 5 (A) Titration of the PP2A inhibitor okadaic acid. An interphase extract was supplemented with a low concentration of non-degradable cyclin B (âN-Cyc B1) and different concentrations of okadaic acid. After reaching steady-state, the phosphorylation states of several Cdk1 substrates were analyzed by mobility shift. Concentrations between 0.4 μM and 0.6 μM okadaic acid subtly impacted the phosphorylation state of several Cdk1 substrates including Cdc25, Nup53, Gwl and Wee1, but not the phosphorylation of PP1 at threonine 320 and the hyperphosphorylation of APC3. (B) Titration of the PP2A-B55 inhibitor Arpp19-S (thiophosphorylated Arpp19). An interphase extract was supplemented with low concentrations of non-degradable cyclin B (âN-Cyc B1) and different concentrations of Arpp19-S. After reaching steady-state, the phosphorylation states of several Cdk1 substrates were analyzed by mobility shift. 0.4 μM Arpp19-S but not unphosphorylated Arpp19 changed the phosphorylation state of both Gwl and Nup53. |
|
|
Figure S5. PP2A-B55 activity peaks prior to mitotic entry and during mitotic exit, Related to Figure 7 (A and B) An additional time course experiment similar to the one shown in Figure 7D and 7E. Mitotic substrate phosphorylation ((A), quantified for Nup53 in orange in (B)), cyclin B2 concentration (A) and Cdk1 and PP2A-B55 activity ((B), black and blue respectively) were measured every two minutes in a cycling Xenopus laevis egg extract. For PP2A-B55 the measurements, the assays were carried out on undiluted extracts; thus the PP2A-B55 activity could be changing during the 3 min if the phosphatase assay. Accordingly, we have plotted the time of each PP2A-B55 measurement as the middle of this incubation period, and show the range of the assay time as a horizontal line. (C and D) The steady-state response of PP2A-B55 as a function of Cdk1 activity compared to the relationship between PP2A-B55 activity and Cdk1 activity derived from the time course experiments (Figures 7D, 7E and S5B). The similarity between the steady-state (C) and the time resolved data (D) argues that the regulation of PP2A-B55 activity is fast and close to steady-state at any given time. The steady-state response of PP2A-B55 activity shown in (C) is the same as shown in Figure 4C, except that we have plotted activity as a function of Cdk1 activity rather than cyclin concentration. |
|
|
Figure S6. A possible mechanism for bistability in the PP2A-B55/ENSA circuit, Related to Figure 7 (A) Schematic depiction of the modelled Cdk1-ENSA/Arpp19-PP2A regulatory circuit. The scheme starts with the unfair competition model, where Gwl phosphorylates ENSA, pENSA binds PP2A-B55, and the complex then dephosphorylates itself and dissociates into ENSA and PP2A-B55 [S1]. In addition though we assume that free PP2A-B55 can dephosphorylate the complex in trans. (B) Rate-balance analysis of the model. This shows the rate of phosphorylation and dephosphorylation of pENSAtot at various assumed concentrations of active Cdk1. The filled circles represent stable steady states, and the open circle an unstable steady state. The parameters for the model are found in Table S1. |
|
|
Figure S6. A possible mechanism for bistability in the PP2A-B55/ENSA circuit, Related to Figure 7 (A) Schematic depiction of the modelled Cdk1-ENSA/Arpp19-PP2A regulatory circuit. The scheme starts with the unfair competition model, where Gwl phosphorylates ENSA, pENSA binds PP2A-B55, and the complex then dephosphorylates itself and dissociates into ENSA and PP2A-B55 [S1]. In addition though we assume that free PP2A-B55 can dephosphorylate the complex in trans. (B) Rate-balance analysis of the model. This shows the rate of phosphorylation and dephosphorylation of pENSAtot at various assumed concentrations of active Cdk1. The filled circles represent stable steady states, and the open circle an unstable steady state. The parameters for the model are found in Table S1. |
References [+] :
Akopyan,
Assessing kinetics from fixed cells reveals activation of the mitotic entry network at the S/G2 transition.
2014, Pubmed
Akopyan, Assessing kinetics from fixed cells reveals activation of the mitotic entry network at the S/G2 transition. 2014, Pubmed
Alfieri, Visualizing the complex functions and mechanisms of the anaphase promoting complex/cyclosome (APC/C). 2017, Pubmed
Bialojan, Inhibitory effect of a marine-sponge toxin, okadaic acid, on protein phosphatases. Specificity and kinetics. 1988, Pubmed
Blake-Hodek, Determinants for activation of the atypical AGC kinase Greatwall during M phase entry. 2012, Pubmed , Xenbase
Chang, Mitotic trigger waves and the spatial coordination of the Xenopus cell cycle. 2013, Pubmed , Xenbase
Coudreuse, Driving the cell cycle with a minimal CDK control network. 2010, Pubmed
Dephoure, A quantitative atlas of mitotic phosphorylation. 2008, Pubmed
Dohadwala, Phosphorylation and inactivation of protein phosphatase 1 by cyclin-dependent kinases. 1994, Pubmed
Draetta, Activation of cdc2 protein kinase during mitosis in human cells: cell cycle-dependent phosphorylation and subunit rearrangement. 1988, Pubmed
Ferrell, Cell cycle tyrosine phosphorylation of p34cdc2 and a microtubule-associated protein kinase homolog in Xenopus oocytes and eggs. 1991, Pubmed , Xenbase
Filter, Unfair competition governs the interaction of pCPI-17 with myosin phosphatase (PP1-MYPT1). 2017, Pubmed
Fujimitsu, Cyclin-dependent kinase 1-dependent activation of APC/C ubiquitin ligase. 2016, Pubmed , Xenbase
Gelens, Exploring the Function of Dynamic Phosphorylation-Dephosphorylation Cycles. 2018, Pubmed
Georgi, Timing of events in mitosis. 2002, Pubmed , Xenbase
Gharbi-Ayachi, The substrate of Greatwall kinase, Arpp19, controls mitosis by inhibiting protein phosphatase 2A. 2010, Pubmed , Xenbase
Glotzer, Cyclin is degraded by the ubiquitin pathway. 1991, Pubmed , Xenbase
Gould, Tyrosine phosphorylation of the fission yeast cdc2+ protein kinase regulates entry into mitosis. 1989, Pubmed
Hartley, In vivo regulation of the early embryonic cell cycle in Xenopus. 1996, Pubmed , Xenbase
Healy, CDC55, a Saccharomyces cerevisiae gene involved in cellular morphogenesis: identification, characterization, and homology to the B subunit of mammalian type 2A protein phosphatase. 1991, Pubmed
Hégarat, PP2A/B55 and Fcp1 regulate Greatwall and Ensa dephosphorylation during mitotic exit. 2014, Pubmed
Heim, Protein phosphatase 1 is essential for Greatwall inactivation at mitotic exit. 2015, Pubmed , Xenbase
Hershko, Methylated ubiquitin inhibits cyclin degradation in clam embryo extracts. 1991, Pubmed
Hopkins, Cell-cycle transitions: a common role for stoichiometric inhibitors. 2017, Pubmed
Kim, Multisite M-phase phosphorylation of Xenopus Wee1A. 2005, Pubmed , Xenbase
Kim, Substrate competition as a source of ultrasensitivity in the inactivation of Wee1. 2007, Pubmed , Xenbase
King, A 20S complex containing CDC27 and CDC16 catalyzes the mitosis-specific conjugation of ubiquitin to cyclin B. 1995, Pubmed , Xenbase
Krek, Differential phosphorylation of vertebrate p34cdc2 kinase at the G1/S and G2/M transitions of the cell cycle: identification of major phosphorylation sites. 1991, Pubmed
Kumagai, Regulation of the cdc25 protein during the cell cycle in Xenopus extracts. 1992, Pubmed , Xenbase
Kwon, Cell cycle-dependent phosphorylation of mammalian protein phosphatase 1 by cdc2 kinase. 1997, Pubmed
Longin, Selection of protein phosphatase 2A regulatory subunits is mediated by the C terminus of the catalytic Subunit. 2007, Pubmed
Ma, Greatwall dephosphorylation and inactivation upon mitotic exit is triggered by PP1. 2016, Pubmed , Xenbase
McGowan, Human Wee1 kinase inhibits cell division by phosphorylating p34cdc2 exclusively on Tyr15. 1993, Pubmed
Millar, p80cdc25 mitotic inducer is the tyrosine phosphatase that activates p34cdc2 kinase in fission yeast. 1991, Pubmed
Mochida, Protein phosphatases and their regulation in the control of mitosis. 2012, Pubmed
Mochida, Regulated activity of PP2A-B55 delta is crucial for controlling entry into and exit from mitosis in Xenopus egg extracts. 2009, Pubmed , Xenbase
Mochida, Two Bistable Switches Govern M Phase Entry. 2016, Pubmed
Mochida, Calcineurin is required to release Xenopus egg extracts from meiotic M phase. 2007, Pubmed , Xenbase
Mochida, Regulation of α-endosulfine, an inhibitor of protein phosphatase 2A, by multisite phosphorylation. 2014, Pubmed , Xenbase
Mochida, Greatwall phosphorylates an inhibitor of protein phosphatase 2A that is essential for mitosis. 2010, Pubmed , Xenbase
Mueller, Myt1: a membrane-associated inhibitory kinase that phosphorylates Cdc2 on both threonine-14 and tyrosine-15. 1995, Pubmed , Xenbase
Murray, The role of cyclin synthesis and degradation in the control of maturation promoting factor activity. 1989, Pubmed , Xenbase
Murray, Cyclin synthesis drives the early embryonic cell cycle. 1989, Pubmed , Xenbase
Murray, Cell cycle extracts. 1991, Pubmed
Nasa, Quantitative kinase and phosphatase profiling reveal that CDK1 phosphorylates PP2Ac to promote mitotic entry. 2020, Pubmed
Navarro, A systematic screen reveals new elements acting at the G2/M cell cycle control. 2012, Pubmed
Novak, Numerical analysis of a comprehensive model of M-phase control in Xenopus oocyte extracts and intact embryos. 1993, Pubmed , Xenbase
Parker, Inactivation of the p34cdc2-cyclin B complex by the human WEE1 tyrosine kinase. 1992, Pubmed
Peters, The anaphase promoting complex/cyclosome: a machine designed to destroy. 2006, Pubmed
Pomerening, Building a cell cycle oscillator: hysteresis and bistability in the activation of Cdc2. 2003, Pubmed , Xenbase
Pomerening, Systems-level dissection of the cell-cycle oscillator: bypassing positive feedback produces damped oscillations. 2005, Pubmed , Xenbase
Rata, Two Interlinked Bistable Switches Govern Mitotic Control in Mammalian Cells. 2018, Pubmed
Rodenfels, Heat Oscillations Driven by the Embryonic Cell Cycle Reveal the Energetic Costs of Signaling. 2019, Pubmed
Rogers, PP1 initiates the dephosphorylation of MASTL, triggering mitotic exit and bistability in human cells. 2016, Pubmed
Schindelin, Fiji: an open-source platform for biological-image analysis. 2012, Pubmed
Schmitz, Live-cell imaging RNAi screen identifies PP2A-B55alpha and importin-beta1 as key mitotic exit regulators in human cells. 2010, Pubmed
Sha, Hysteresis drives cell-cycle transitions in Xenopus laevis egg extracts. 2003, Pubmed , Xenbase
Shou, Cell cycle control by Xenopus p28Kix1, a developmentally regulated inhibitor of cyclin-dependent kinases. 1996, Pubmed , Xenbase
Solomon, Cyclin activation of p34cdc2. 1990, Pubmed , Xenbase
Strausfeld, Dephosphorylation and activation of a p34cdc2/cyclin B complex in vitro by human CDC25 protein. 1991, Pubmed
Sunkara, Mitotic factors from mammalian cells induce germinal vesicle breakdown and chromosome condensation in amphibian oocytes. 1979, Pubmed , Xenbase
Swaffer, CDK Substrate Phosphorylation and Ordering the Cell Cycle. 2016, Pubmed
Swaffer, Quantitative Phosphoproteomics Reveals the Signaling Dynamics of Cell-Cycle Kinases in the Fission Yeast Schizosaccharomyces pombe. 2018, Pubmed
Thron, Bistable biochemical switching and the control of the events of the cell cycle. 1997, Pubmed
Thron, Mathematical analysis of binary activation of a cell cycle kinase which down-regulates its own inhibitor. 1999, Pubmed
Tischer, The APC/C inhibitor XErp1/Emi2 is essential for Xenopus early embryonic divisions. 2012, Pubmed , Xenbase
Trunnell, Ultrasensitivity in the Regulation of Cdc25C by Cdk1. 2011, Pubmed , Xenbase
Tsai, Changes in oscillatory dynamics in the cell cycle of early Xenopus laevis embryos. 2014, Pubmed , Xenbase
Tsai, Robust, tunable biological oscillations from interlinked positive and negative feedback loops. 2008, Pubmed , Xenbase
Ubersax, Targets of the cyclin-dependent kinase Cdk1. 2003, Pubmed
Vigneron, Cyclin A-cdk1-Dependent Phosphorylation of Bora Is the Triggering Factor Promoting Mitotic Entry. 2018, Pubmed , Xenbase
Vigneron, Greatwall maintains mitosis through regulation of PP2A. 2009, Pubmed , Xenbase
Vinod, The role of APC/C inhibitor Emi2/XErp1 in oscillatory dynamics of early embryonic cell cycles. 2013, Pubmed , Xenbase
Vinod, Model scenarios for switch-like mitotic transitions. 2015, Pubmed
Vollmer, Dimerization and direct membrane interaction of Nup53 contribute to nuclear pore complex assembly. 2012, Pubmed , Xenbase
Wang, Radiosensitization of p53 mutant cells by PD0166285, a novel G(2) checkpoint abrogator. 2001, Pubmed
Williams, Greatwall-phosphorylated Endosulfine is both an inhibitor and a substrate of PP2A-B55 heterotrimers. 2014, Pubmed
Wu, PP1-mediated dephosphorylation of phosphoproteins at mitotic exit is controlled by inhibitor-1 and PP1 phosphorylation. 2009, Pubmed , Xenbase
Wühr, Deep proteomics of the Xenopus laevis egg using an mRNA-derived reference database. 2014, Pubmed , Xenbase
Yamaguchi, Structure of an APC3-APC16 complex: insights into assembly of the anaphase-promoting complex/cyclosome. 2015, Pubmed
Yamano, Phosphorylation of dis2 protein phosphatase at the C-terminal cdc2 consensus and its potential role in cell cycle regulation. 1994, Pubmed
Yang, The Cdk1-APC/C cell cycle oscillator circuit functions as a time-delayed, ultrasensitive switch. 2013, Pubmed , Xenbase
Yu, Greatwall kinase participates in the Cdc2 autoregulatory loop in Xenopus egg extracts. 2006, Pubmed , Xenbase
Zhang, Molecular mechanism of APC/C activation by mitotic phosphorylation. 2016, Pubmed
Zhao, Roles of Greatwall kinase in the regulation of cdc25 phosphatase. 2008, Pubmed , Xenbase
