XB-ART-57672
Life Sci Alliance
2021 Feb 01;42:. doi: 10.26508/lsa.202000805.
Show Gene links
Show Anatomy links
FAM83F regulates canonical Wnt signalling through an interaction with CK1α.
Dunbar K, Jones RA, Dingwell K, Macartney TJ, Smith JC, Sapkota GP.
???displayArticle.abstract???
The function of the FAM83F protein, like the functions of many members of the FAM83 family, is poorly understood. Here, we show that injection of Fam83f mRNA into Xenopus embryos causes axis duplication, a phenotype indicative of enhanced Wnt signalling. Consistent with this, overexpression of FAM83F activates Wnt signalling, whereas ablation of FAM83F from human colorectal cancer (CRC) cells attenuates it. We demonstrate that FAM83F is farnesylated and interacts and co-localises with CK1α at the plasma membrane. This interaction with CK1α is essential for FAM83F to activate Wnt signalling, and FAM83F mutants that do not interact with CK1α fail to induce axis duplication in Xenopus embryos and to activate Wnt signalling in cells. FAM83F acts upstream of GSK-3β because the attenuation of Wnt signalling caused by loss of FAM83F can be rescued by GSK-3 inhibition. Introduction of a farnesyl-deficient mutant of FAM83F in cells through CRISPR/Cas9 genome editing redirects the FAM83F-CK1α complex away from the plasma membrane and significantly attenuates Wnt signalling, indicating that FAM83F exerts its effects on Wnt signalling at the plasma membrane.
???displayArticle.pubmedLink??? 33361109
???displayArticle.pmcLink??? PMC7768192
???displayArticle.link??? Life Sci Alliance
???displayArticle.grants??? [+]
MC_UU_00018/6 Medical Research Council , MC_UU_12016/3 Medical Research Council , FC001-157 Wellcome Trust , Wellcome Trust , FC001157 Arthritis Research UK
Species referenced: Xenopus laevis
Genes referenced: csnk1a1 dld isyna1 psmd6 u2af1 wnt3a
???attribute.lit??? ???displayArticles.show???
|
|
Figure S1. Canonical Wnt signalling activation following ectopic expression of GFP-FAM83 proteins.Relative luciferase activity in U2OS Flp/Trx cells expressing GFP-FAM83A, GFP-FAM83B, GFP-FAM83C, GFP-FAM83D, GFP-FAM83E, GFP-FAM83F, GFP-FAM83G, GFP-FAM83H, and GFP only treated with either L-CM or Wnt3A-CM for 24 h. TOPflash and FOPflash luciferase activity presented as relative light units normalised to Renilla expression, the transfection control plasmid. Data presented as scatter graph illustrating individual data points with an overlay of the mean ± SD. Expression of GFP-FAM83A, GFP-FAM83B, GFP-FAM83C, GFP-FAM83D, GFP-FAM83E, GFP-FAM83F, GFP-FAM83G, GFP-FAM83H, and GFP only in U2OS Flp/Trx cells was induced by a treatment with 20 ng/ml doxycycline for 24 h. Statistical significance was determined using a Studentâs unpaired t test and comparing cell lines as denoted on graph. Statistically significant P-values are denoted by asterisks (**** < 0.0001, *** < 0.001, ** < 0.01, * < 0.05). |
|
|
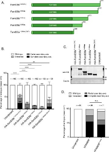
Figure 1. Fam83f induces axis duplication in Xenopus embryos through an interaction with casein kinase 1α (CK1α).(A) Bright-field microscopy images of Xenopus embryo axis duplication phenotypes; wild-type, dorsalised, partial secondary axis and complete secondary axis. (B) Cartoon of Fam83fa protein illustrating the location of the CK1 binding and farnesylation motifs and cartoons of the point mutants expressed in (C, D). (C) Percentage of Xenopus embryos showing phenotypes depicted in (A) following injection with HA-tagged zebrafish fam83fa, fam83faF275A, fam83faF279A, or fam83faF275A/F279A mRNA. Data represent three independent experiments with total numbers of Xenopus embryos denoted above the graph. Bar graph representing mean + SD. Statistical significance determined by two-way ANOVA with Tukeyâs post hoc test to compare the percentage of embryos displaying a wild-type phenotype. ****P ⤠0.0001. (D) Protein extracts from Xenopus embryos following injection with HA tagged zebrafish fam83fa, fam83faF275A, fam83faF279A, or fam83faF275A/F279A mRNA were resolved by SDSâPAGE and subjected to Western blotting with indicated antibodies.Source data are available for this figure. |
|
|
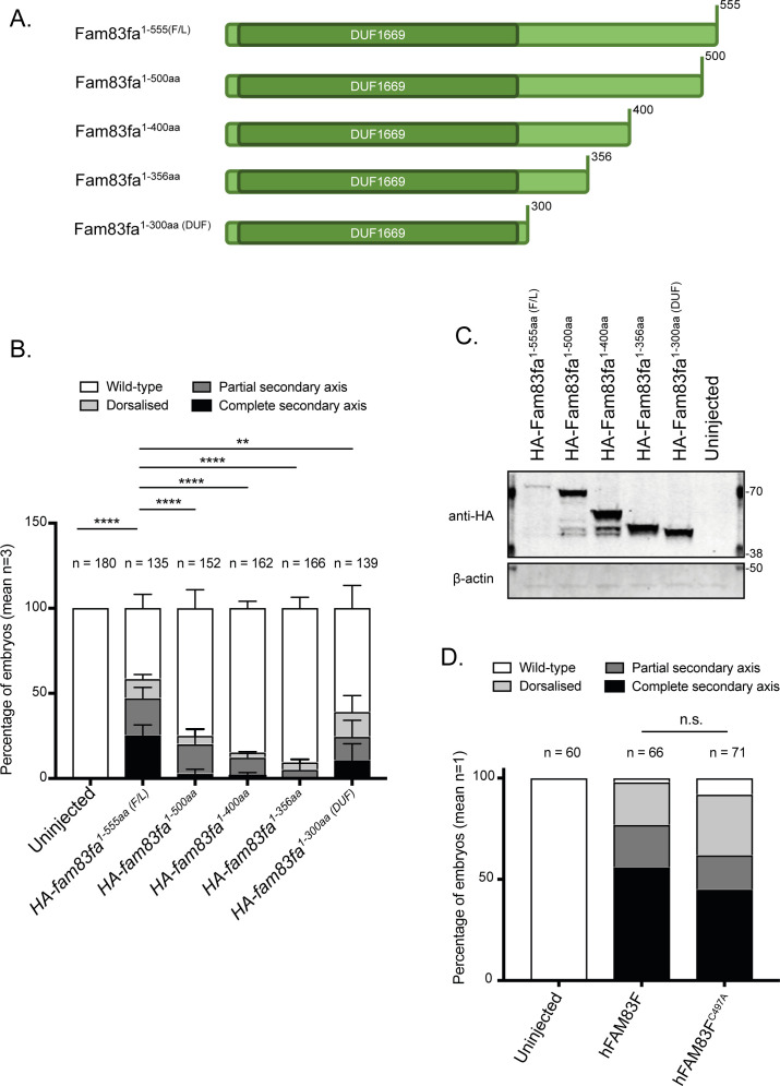
Figure S2. Zebrafish Fam83fa DUF1669 domain and FAM83F farnesylation mutants can still induce axis duplication.(A) Cartoon of Fam83fa protein truncations expressed in (B, C). (B) Percentage of Xenopus embryos showing phenotypes as depicted in Fig 1A following injection with HA tagged fam83fa1-555aa(F/L), fam83fa1-500aa, fam83fa1-400aa, fam83fa1-356aa, or fam83fa1-300aa (DUF) mRNA. Data represent three independent experiments with total numbers of embryos observed denoted above the graph. Bar graph represents mean + SD. Statistical significance was determined by two-way ANOVA with Dunnett’s post hoc test to compare the percentage of embryos displaying a wild-type phenotype. ****P ≤ 0.0001, **P ≤ 0.01. (C) Protein extracts from Xenopus embryos following injection with HA tagged zebrafish fam83fa1-555aa(F/L), fam83fa1-500aa, fam83fa1-400aa, fam83fa1-356aa, or fam83fa1-300aa (DUF) mRNA were resolved by SDS–PAGE and subjected to Western blotting with indicated antibodies. (D) Percentage of Xenopus embryos showing phenotypes as depicted in Fig 1A following injection with human FAM83F or FAM83FC497A mRNA. Data represent one independent experiment with total numbers of embryos denoted above the graph. n.s., not significant; Chi squared test. F/L, full-length; DUF, Domain of unknown function 1669.Source data are available for this figure. |
|
|
Figure S3. FAM83F is identified as farnesylated by mass spectrometry.(A) HEK-293 Flp/Trx cells expressing GFP-FAM83F were lysed and subjected to immunoprecipitation with GFP trap beads. GFP eluted proteins were resolved by SDS–PAGE, protein bands were excised and trpysin-digested for mass spectrometry analysis. Mass spectrometry peptide coverage of the FAM83F protein sequence as demonstrated by highlighted residues. (B) Two detected peptides which correspond to the C′-terminal residues of FAM83F protein with both non-farnesylated peptides and farnesylated peptides identified by mass spectrometry. (C) Fragmentation of the farnesylated peptide to confirm presence of a farnesyl group on the cysteine residue which corresponds to the CAAX box cysteine. |
|
|
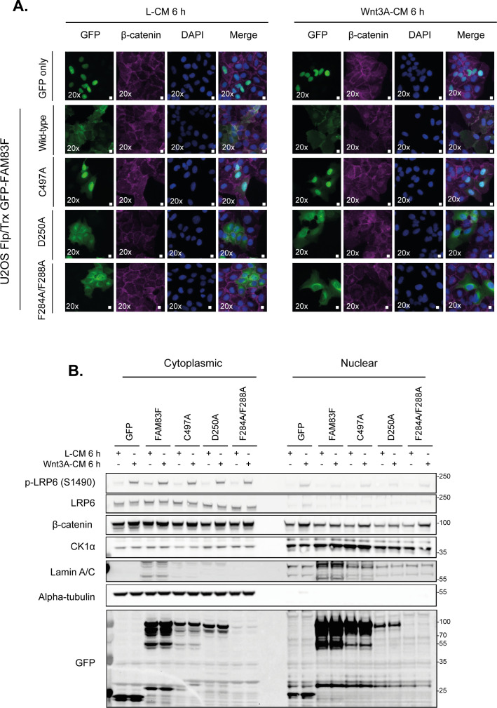
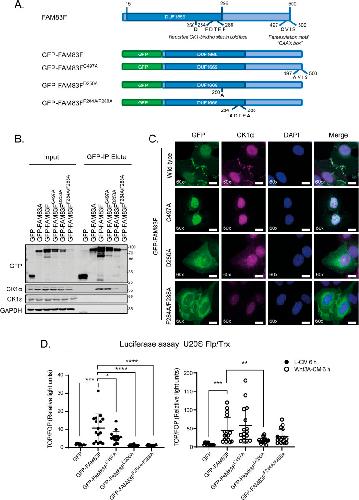
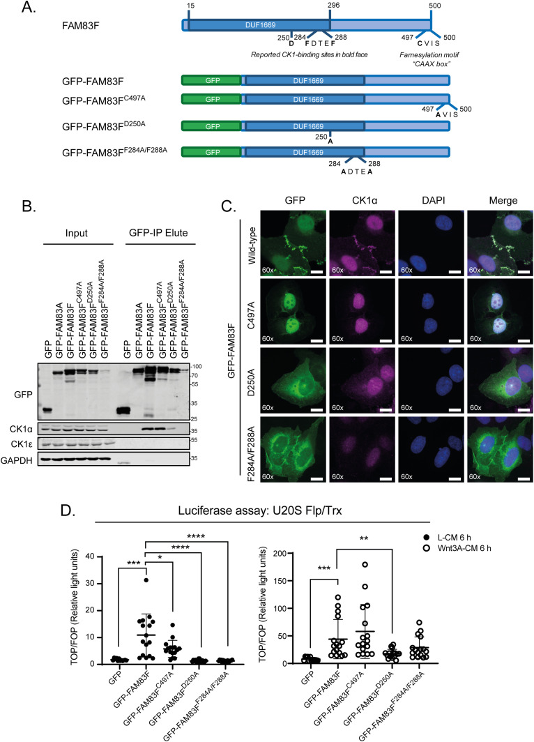
Figure 2. FAM83F-casein kinase 1α (CK1α) interaction is required for membrane localisation and canonical Wnt signalling effects.(A) Cartoon of FAM83F protein illustrating the location of the CK1 binding and farnesylation motifs. Cartoons of the GFP-tagged FAM83F point mutants expressed in (B, C, D) are also indicated. (B) Lysates from U2OS Flp/Trx cells expressing GFP, GFP-FAM83A, GFP-FAM83F, GFP-FAM83FC497A, GFP-FAM83FD250A, or GFP-FAM83FF284A/F288A were subjected to immunoprecipitation with GFP trap beads. Input lysates and GFP IPs were resolved by SDSâPAGE and subjected to Western blotting with the indicated antibodies. (C) Representative wide-field immunofluorescence microscopy images of U2OS Flp/Trx cells expressing GFP-FAM83F, GFP-FAM83FC497A, GFP-FAM83FD250A, or GFP-FAM83FF284A/F288A, labelled with antibodies recognising GFP (far left panels, green), CK1α (second row of panels from left, magenta), and DAPI (third row of panels from left, blue). Overlay of GFP, CK1α, and DAPI images as a merge is shown on the right. Immunofluorescence images captured with a 60à objective. Scale bar represents 10 μm. (D) Relative luciferase activity in U2OS Flp/Trx cells expressing GFP, GFP-FAM83F, GFP-FAM83FC497A, GFP-FAM83FD250A, or GFP-FAM83FF284A/F288A treated with either L- or Wnt3A-conditioned medium for 6 h. Luciferase activity is presented as TOPflash luciferase normalised to FOPflash luciferase and Renilla expression, the transfection control plasmid. Data presented as scatter graph illustrating individual data points with an overlay of the mean ± SD. Expression of GFP, GFP-FAM83A, GFP-FAM83F, GFP-FAM83FC497A, GFP-FAM83FD250A, and GFP-FAM83FF284A/F288A in U2OS Flp/Trx cells was induced by a treatment with 20 ng/ml doxycycline for 24 h. Statistical analysis of (C) was completed using a Studentâs unpaired t test and comparing cell lines as denoted on graph. Statistically significant P-values are denoted by asterisks (**** < 0.0001, *** < 0.001, ** < 0.01, * < 0.05).Source data are available for this figure. |
|
|
Figure S4. Effect of overexpression of GFP-FAM83F proteins on nuclear translocation of β-catenin.(A) Representative widefield immunofluorescence microscopy images of U2OS Flp/Trx cells expressing GFP only, GFP-FAM83F, GFP-FAM83FC497A, GFP-FAM83FD250A, or GFP-FAM83FF284A/F288A, labelled with antibodies recognising GFP (far left panels, green), β-catenin (second row of panels from left, magenta) and DAPI (third row of panels from left, blue). Overlay of GFP, β-catenin, and DAPI images as a merge is shown on the right. Cells were treated with either L- or Wnt3Aâconditioned media for 6 h. Immunofluorescence images captured with a 20à objective. Scale bar represents 10 μm. (B) Cytoplasmic and nuclear extracts from U2OS Flp/Trx cells expressing GFP only, GFP-FAM83F, GFP-FAM83FC497A, GFP-FAM83FD250A, or GFP-FAM83FF284A/F288A following treatment with either L- or Wnt3Aâconditioned media for 6 h, were resolved by SDSâPAGE and subjected to Western blotting with indicated antibodies. The specificity of cytoplasmic and nuclear lysates was determined by Western blotting with the following subcellular compartment-specific antibodies: α-tubulin (cytoplasmic) and Lamin A/C (nuclear). Expression of GFP tagged proteins in U2OS Flp/Trx cells was induced by a treatment with 20 ng/ml doxycycline for 24 h.Source data are available for this figure. |
|
|
Figure S5. Overexpression of GFP-FAM83F and GFP-FAM83FC497A protein increases cytoplasmic β-catenin levels.Cytoplasmic, nuclear and membrane lysates from U2OS Flp/Trx cells expressing GFP only, GFP-FAM83F, GFP-FAM83FC497A or GFP-FAM83FF284A/F288A were resolved by SDS–PAGE and subjected to Western blotting with indicated antibodies. The specificity of subcellular fractions was determined by Western blotting with the following subcellular compartment-specific antibodies: GAPDH (cytoplasmic), Lamin A/C (nuclear) and Na/K ATPase (membrane). Densitometry of cytoplasmic β-catenin and GAPDH was performed and quantification is expressed as a fold-change compared with U2OS Flp/Trx cells expressing GFP only. Expression of GFP tagged proteins in U2OS Flp/Trx cells was induced by a treatment with 20 ng/ml doxycycline for 24 h.Source data are available for this figure. |
|
|
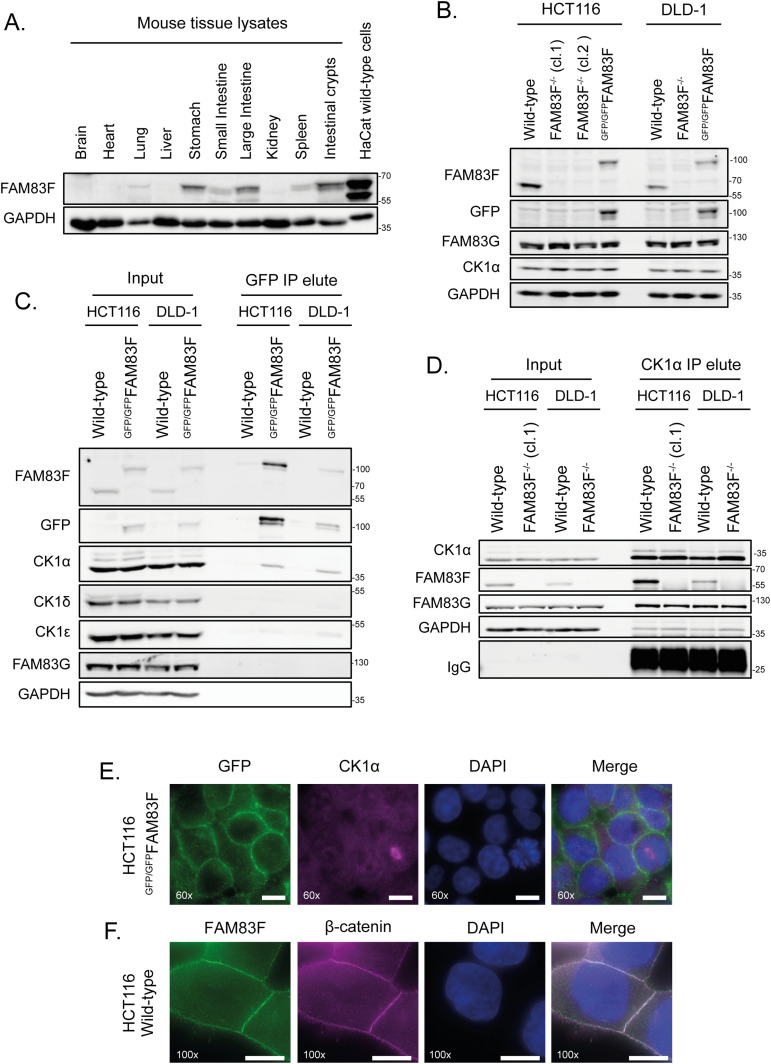
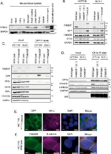
Figure 3. Endogenous FAM83F localises to the plasma membrane and interacts with casein kinase 1α (CK1α).(A) Extractions from mouse tissues: brain, heart, lung, liver, stomach, small intestine, large intestine, kidney, spleen, and intestinal crypts, plus HaCaT wild-type cells were resolved by SDSâPAGE and subjected to Western blotting with indicated antibodies. (B) HCT116 wild-type, HCT116 FAM83Fâ/â (cl.1), HCT116 FAM83Fâ/â (cl.2), HCT116 GFP/GFPFAM83F, DLD-1 wild-type, DLD-1 FAM83Fâ/â, and DLD1 GFP/GFPFAM83F cell extracts were resolved by SDSâPAGE and subjected to Western blotting with indicated antibodies. (C) HCT116 wild-type, HCT116 GFP/GFPFAM83F, DLD-1 wild-type, and DLD-1 GFP/GFPFAM83F cell extracts were subjected to immunoprecipitation with GFP trap beads. Input lysates and GFP IPs were resolved by SDSâPAGE and subjected to Western blotting with indicated antibodies. (D) HCT116 wild-type, HCT116 FAM83Fâ/â (cl.1), DLD-1 wild-type, and DLD-1 FAM83Fâ/â cell extracts were subjected to immunoprecipitation with anti-CK1α antibody. Input lysates and CK1α IPs were resolved by SDSâPAGE and subjected to Western blotting with indicated antibodies. (E) Representative wide-field immunofluorescence microscopy images of HCT116 GFP/GFPFAM83F cells, labelled with antibodies recognising GFP (far left panels, green), CK1α (second row of panels from left, magenta), and DAPI (third row of panels from left, blue). Overlay of GFP, CK1α, and DAPI images as a merge is shown on the right. Immunofluorescence images captured with a 60à objective. (F) Representative wide-field immunofluorescence microscopy images of HCT116 wild-type cells, labelled with antibodies recognising FAM83F (far left panels, green), β-catenin (second row of panels from left, magenta), and DAPI (third row of panels from left, blue). Overlay of FAM83F, β-catenin, and DAPI images as a merge is shown on the right. Immunofluorescence images captured with a 100à objective. Scale bar represents 10 μm.Source data are available for this figure. |
|
|
Figure S6. FAM83F expression in various cell lines.(A) Cell lysates from A-172, A549, NMuMG, SK-OV-3, K-562, MDA-MB-468, U2OS, PC-3, ARPE-19, SH-SY5Y, HUH7, THP-1, and HCT116 cells were resolved by SDS–PAGE and subjected to Western blotting with indicated antibodies. (A, B) Table indicating the cell of origin for all the cell lines used in (A).Source data are available for this figure. |
|
|
Figure S7. Sequencing of CRISPR/Cas9 cell lines.(A) DNA sequence of FAM83F exon 2 for HCT116 wild-type and HCT116 FAM83F−/− (cl.1) cell lines indicating large deletion in FAM83F exon 2 in HCT116 FAM83F−/− (cl.1) cell lines. (B) Expected DNA sequence and actual DNA sequence of HCT116 GFP/GFPFAM83F cell lines of the transition zone between GFP and FAM83F exon 1. |
|
|
Figure S8. Negative controls for anti-FAM83F antibody immunofluorescence.Representative wide-field immunofluorescence microscopy images of HaCaT wild-type cells and HaCaT FAM83Fâ/â cells, labelled with antibodies recognising FAM83F (far left panels, green), F-actin (second row of panels from left, magenta) and DAPI (third row of panels from left, blue). Overlay of FAM83F, F-actin, and DAPI images as a merge is shown on the right. Immunofluorescence images captured with a 20à objective. Scale bar represents 10 μm. |
|
|
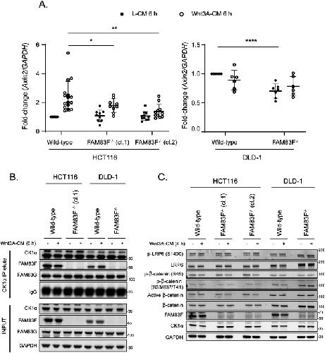
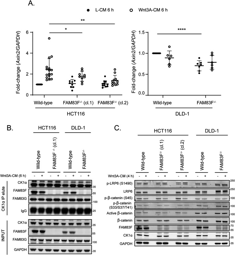
Figure 4. Knockout of FAM83F reduces canonical Wnt signalling in colorectal cancer cells.(A) qRT-PCR was performed using cDNA from HCT116 wild-type, HCT116 FAM83Fâ/â (cl.1), HCT116 FAM83Fâ/â (cl.2), DLD-1 wild-type and DLD-1 FAM83Fâ/â cells following treatment with L-CM or Wnt3A-CM for 6 h, and primers for Axin2 and GAPDH genes. Axin2 mRNA expression was normalised to GAPDH mRNA expression and represented as fold change compared to L-CM treated wild-type cells. Data presented as scatter graph illustrating individual data points with an overlay of the mean ± SD. (B) HCT116 wild-type, HCT116 FAM83Fâ/â (cl.1), DLD-1 wild-type, and DLD-1 FAM83Fâ/â cells treated with L-CM or Wnt3A-CM for 6 h, were subjected to immunoprecipitation with casein kinase 1α (CK1α) antibody. Input lysates and CK1α IPs were resolved by SDSâPAGE and subjected to Western blotting with indicated antibodies. (C) Lysates from HCT116 wild-type, HCT116 FAM83Fâ/â (cl.1), HCT116 FAM83Fâ/â (cl.2), DLD-1 wild-type, and DLD-1 FAM83Fâ/â cells following treatment with L-CM or Wnt3A-CM for 4 h, were resolved by SDSâPAGE and subjected to Western blotting with indicated antibodies. Statistical analysis of (A) was completed using a Studentâs unpaired t test and comparing cell lines as denoted on graph. Statistically significant P-values are denoted by asterisks (**** < 0.0001, *** < 0.001, ** < 0.01, * < 0.05).Source data are available for this figure. |
|
|
Figure S9. FAM83F knockout reduces canonical Wnt signalling in non-colorectal cancer cell lines.(A) Cell lysates from U2OS wild-type and U2OS FAM83Fâ/â cells were subjected to immunoprecipitation with anti-FAM83F antibody. FAM83F IPs were resolved by SDSâPAGE and subjected to Western blotting with FAM83F antibody. (B) Relative luciferase activity in U2OS wild-type and U2OS FAM83Fâ/â cells treated with either L-CM or Wnt3A-CM for 6 h. Luciferase activity presented as TOPflash luciferase normalised to FOPflash luciferase and Renilla expression, the transfection control plasmid. Data presented as scatter graph illustrating individual data points with an overlay of the mean ± SD. (C) qRT-PCR was performed using cDNA from U2OS wild-type and U2OS FAM83Fâ/â cell lines following treatment with L-CM or Wnt3A-CM with or without 0.5 μM CHIR99021 for 6 h, and primers for Axin2 and GAPDH genes. Axin2 mRNA expression was normalised to GAPDH mRNA expression and represented as fold change compared with L-CMâtreated cells. Data presented as scatter graph illustrating individual data points with an overlay of the mean ± SD. Statistical analysis of (B) and (C) was completed using a Studentâs unpaired t test and comparing cell lines as denoted on graphs. Statistically significant P-values are denoted by asterisks (**** < 0.0001, *** < 0.001, ** < 0.01, * < 0.05).Source data are available for this figure. |
|
|
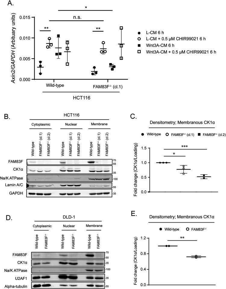
Figure 5. FAM83F acts upstream of glycogen synthase kinase-3β and the loss of FAM83F protein reduces casein kinase 1α (CK1α) protein abundance at the plasma membrane.(A) qRT-PCR was performed using cDNA from HCT116 wild-type and HCT116 FAM83Fâ/â (cl.1) cell lines following treatment with L-CM or Wnt3A-CM with or without 0.5 μM CHIR99021 for 6 h, and primers for Axin2 and GAPDH genes. Axin2 mRNA expression was normalised to GAPDH mRNA expression and represented as arbitrary units. Data presented as scatter graph illustrating individual data points with an overlay of the mean ± SD. (B) Cytoplasmic, nuclear, and membrane lysates from HCT116 wild-type, HCT116 FAM83Fâ/â (cl.1), and HCT116 FAM83Fâ/â (cl.2) cell lines were resolved by SDSâPAGE and subjected to Western blotting with indicated antibodies. (C) Densitometry of CK1α protein abundance from (B) membrane lysates normalised to GAPDH protein abundance and represented as fold change compared with HCT116 wild-type cells. Data presented as scatter graph illustrating individual data points with an overlay of the mean ± SD. (D) Cytoplasmic, nuclear, and membrane lysates from DLD-1 wild-type and DLD-1 FAM83Fâ/â cell lines were resolved by SDSâPAGE and subjected to Western blotting with indicated antibodies. (E) Densitometry of CK1α protein abundance from (D) membrane lysates normalised to Na/K ATPase protein abundance and represented as fold change compared with DLD-1 wild-type cells. Data presented as scatter graph illustrating individual data points with an overlay of the mean ± SD. (B, D) The specificity of cytoplasmic, nuclear and membrane compartment lysates were determined by Western blotting with the following subcellular compartment-specific antibodies: α-tubulin (cytoplasmic), Lamin A/C (nuclear), U2AF1 (nuclear), and Na/K ATPase (membrane). (A, C, E) Statistical analysis was completed using a Studentâs unpaired t test and comparing cell lines as denoted on graphs. Statistically significant P-values are denoted by asterisks (**** < 0.0001, *** < 0.001, ** < 0.01, * < 0.05).Source data are available for this figure. |
|
|
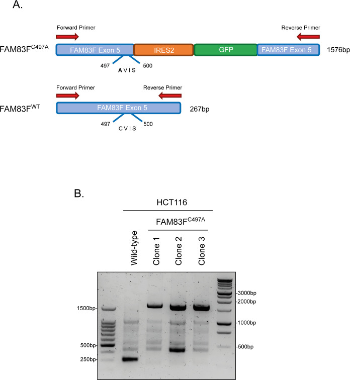
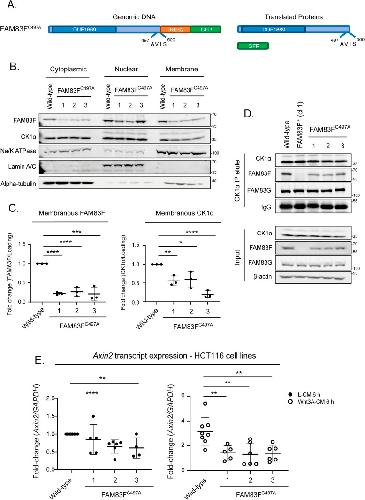
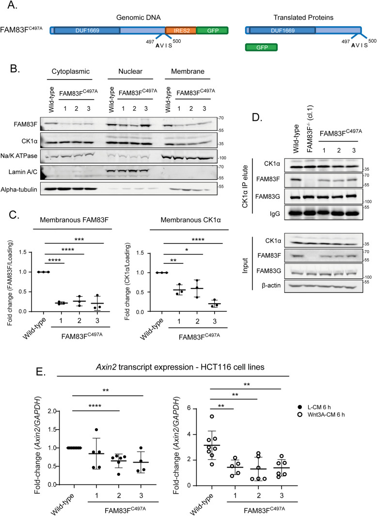
Figure 6. Membranous localisation of FAM83F is required for FAM83Fâs role in canonical Wnt signalling.(A) Cartoon of the FAM83FC497A knock-in strategy illustrating the genomic DNA sequence in which the C497A point mutation is knocked-in to FAM83F along with an IRES2 (Internal ribosome entry sequence) and GFP coding sequence which are inserted after the FAM83F protein coding sequence and the eventual translated proteins. (B) Cytoplasmic, nuclear and membrane lysates from HCT116 wild-type and HCT116 FAM83FC497A (clones 1â3) cell lines were resolved by SDSâPAGE and subjected to Western blotting with indicated antibodies. The specificity of cytoplasmic, nuclear and membrane compartment lysates was determined by Western blotting with the following subcellular compartment-specific antibodies: α-tubulin (cytoplasmic), Lamin A/C (nuclear), and Na/K ATPase (membrane). (C) Quantification of FAM83F and casein kinase 1α (CK1α) protein abundance in membrane enriched fractions from (B). FAM83F and CK1α protein abundance is normalised to loading control and presented as fold-change compared with HCT116 wild-type cells. Data presented as scatter graph illustrating individual data points with an overlay of the mean ± SD. (D) Cell lysates from HCT116 wild-type, HCT116 FAM83Fâ/â (cl.1), and HCT116 FAM83FC497A (clones 1â3) cell lines were subjected to immunoprecipitation with anti-CK1α antibody. Input lysates and CK1α IP elutes were resolved by SDSâPAGE and subjected to Western blotting with indicated antibodies. (E) qRT-PCR was performed using cDNA from HCT116 wild-type and HCT116 FAM83FC497A (clones 1â4) cell lines following treatment with L-CM or Wnt3A-CM for 6 h, and primers for Axin2 and GAPDH genes. Axin2 mRNA expression was normalised to GAPDH mRNA expression and represented as fold change compared with L-CMâtreated wild-type cells. Data presented as scatter graph illustrating individual data points with an overlay of the mean ± SD. (C, E) Statistical analysis was completed using a Studentâs unpaired t test and comparing cell lines as denoted on graphs. Statistically significant P-values are denoted by asterisks (**** < 0.0001, *** < 0.001, ** < 0.01, * < 0.05).Source data are available for this figure. |
|
|
Figure S10. Confirmation of FAM83FC497A-IRES2-GFP knock-in donor into the FAM83F locus in HCT116 FAM83FC497A cell lines.(A) Cartoon of the expected PCR product in FAM83FC497A knock-in cells in which the FAM83FC497A-IRES2-GFP donor sequence has been incorporated by CRISPR/Cas9 genome editing into the FAM83F locus or FAM83FWT cell lines with no alteration in the FAM83F sequence. The expected PCR product size is noted on the right side of cartoon. (B) PCR was performed using genomic DNA from HCT116 wild-type and HCT116 FAM83FC497A (clones 1â3) cell lines, and sequencing primers for the Câ² terminus of FAM83F with PCR products visualised on an 1.5% agarose gel. Sequencing confirms clones 1 and 3 are homozygous for FAM83FC497A knock-in and clone 2 is heterozygous with one allele incorporating the FAM83FC497A knock-in donor and the other allele incorporating a random 119-bp insertion at the FAM83F Câ²-terminal gRNA target site for Cas9 cleavage. |
|
|
Figure S11. U2OS Flp/Trx GFP-FAM83FC497A protein expression reduces cytoplasmic casein kinase 1α (CK1α) and phosphorylated β-catenin (Serine 45) protein levels.(A) Cytoplasmic, nuclear, and membrane lysates from U2OS Flp/Trx (GFP only, GFP-FAM83F, and GFP-FAM83FC497A) cells were resolved by SDSâPAGE and subjected to Western blotting with the indicated antibodies. The specificity of cytoplasmic, nuclear and membrane compartment lysates were determined by Western blotting with the following subcellular compartment-specific antibodies: α-tubulin (cytoplasmic), Lamin A/C (nuclear), Na/K ATPase (membrane). (B) Lysates from U2OS Flp/Trx (GFP only, GFP-FAM83F and GFP-FAM83FC497A) cells following treatment with L-CM or Wnt3A-CM for 6 h were resolved by SDSâPAGE and subjected to Western blotting with the indicated antibodies. (C) Densitometry of p-β-catenin (S45) protein abundance from (B) normalised to GAPDH protein abundance and represented as fold change compared to U2OS Flp/Trx cells expressing GFP only. Data presented as scatter graph illustrating individual data points with an overlay of the mean ± SD. Statistical significance was determined using a Studentâs unpaired t test and comparing cell lines as denoted on graphs. Statistically significant P-values are denoted by asterisks (**** < 0.0001, *** < 0.001, ** < 0.01, * < 0.05). Expression of GFP, GFP-FAM83F, and GFP-FAM83FC497A in U2OS Flp/Trx cells was induced by a treatment with 20 ng/ml doxycycline for 24 h.Source data are available for this figure. |
References [+] :
Amit,
Axin-mediated CKI phosphorylation of beta-catenin at Ser 45: a molecular switch for the Wnt pathway.
2002, Pubmed
Amit, Axin-mediated CKI phosphorylation of beta-catenin at Ser 45: a molecular switch for the Wnt pathway. 2002, Pubmed
Bernatik, Sequential activation and inactivation of Dishevelled in the Wnt/beta-catenin pathway by casein kinases. 2011, Pubmed
Bozatzi, PAWS1 controls Wnt signalling through association with casein kinase 1α. 2018, Pubmed , Xenbase
Cancer Genome Atlas Network, Comprehensive molecular characterization of human colon and rectal cancer. 2012, Pubmed
Cruciat, Casein kinase 1 and Wnt/β-catenin signaling. 2014, Pubmed
Fan, MiR-1827 functions as a tumor suppressor in lung adenocarcinoma by targeting MYC and FAM83F. 2020, Pubmed
Fodde, The APC gene in colorectal cancer. 2002, Pubmed
Fulcher, FAM83D directs protein kinase CK1α to the mitotic spindle for proper spindle positioning. 2019, Pubmed
Fulcher, The DUF1669 domain of FAM83 family proteins anchor casein kinase 1 isoforms. 2018, Pubmed
Fuziwara, The Highly Expressed FAM83F Protein in Papillary Thyroid Cancer Exerts a Pro-Oncogenic Role in Thyroid Follicular Cells. 2019, Pubmed
Gao, CAAX-box protein, prenylation process and carcinogenesis. 2009, Pubmed
Gu, MiR-940 inhibits the progression of NSCLC by targeting FAM83F. 2018, Pubmed
Hämmerlein, A second protein kinase CK1-mediated step negatively regulates Wnt signalling by disrupting the lymphocyte enhancer factor-1/beta-catenin complex. 2005, Pubmed
Huart, CK1alpha plays a central role in mediating MDM2 control of p53 and E2F-1 protein stability. 2009, Pubmed
Ishitani, The TAK1-NLK-MAPK-related pathway antagonizes signalling between beta-catenin and transcription factor TCF. 1999, Pubmed , Xenbase
Jho, Wnt/beta-catenin/Tcf signaling induces the transcription of Axin2, a negative regulator of the signaling pathway. 2002, Pubmed
Jiang, Casein kinase 1α: biological mechanisms and theranostic potential. 2018, Pubmed
Kim, FAM83H mutations in families with autosomal-dominant hypocalcified amelogenesis imperfecta. 2008, Pubmed
Komiya, Wnt signal transduction pathways. 2008, Pubmed
Kühl, Dorsal axis duplication as a functional readout for Wnt activity. 2008, Pubmed , Xenbase
Mao, miR-143 inhibits tumor progression by targeting FAM83F in esophageal squamous cell carcinoma. 2016, Pubmed
Philpott, Casein kinase 1 dynamics underlie substrate selectivity and the PER2 circadian phosphoswitch. 2020, Pubmed
Salama, Fam83F induces p53 stabilisation and promotes its activity. 2019, Pubmed
Sapkota, Balancing BMP signaling through integrated inputs into the Smad1 linker. 2007, Pubmed , Xenbase
Schittek, Biological functions of casein kinase 1 isoforms and putative roles in tumorigenesis. 2014, Pubmed
Sebti, Protein farnesylation: implications for normal physiology, malignant transformation, and cancer therapy. 2005, Pubmed
Slack, Regional biosynthetic markers in the early amphibian embryo. 1984, Pubmed
Tachie-Menson, Characterisation of the biochemical and cellular roles of native and pathogenic amelogenesis imperfecta mutants of FAM83H. 2020, Pubmed
Verheyen, Regulation of Wnt/beta-catenin signaling by protein kinases. 2010, Pubmed
Vinyoles, Multivesicular GSK3 sequestration upon Wnt signaling is controlled by p120-catenin/cadherin interaction with LRP5/6. 2014, Pubmed
Wang, Phosphorylation of beta-catenin at S33, S37, or T41 can occur in the absence of phosphorylation at T45 in colon cancer cells. 2003, Pubmed
Wu, Pathogenic FAM83G palmoplantar keratoderma mutations inhibit the PAWS1:CK1α association and attenuate Wnt signalling. 2019, Pubmed , Xenbase
Wu, Casein kinase 1α regulates an MDMX intramolecular interaction to stimulate p53 binding. 2012, Pubmed
Xie, GPS-Lipid: a robust tool for the prediction of multiple lipid modification sites. 2016, Pubmed
Xu, MiR-650 inhibits the progression of glioma by targeting FAM83F. 2018, Pubmed
Yang, Adenomatous polyposis coli (APC) differentially regulates beta-catenin phosphorylation and ubiquitination in colon cancer cells. 2006, Pubmed
Yang, MiR-455-3p acts as a prognostic marker and inhibits the proliferation and invasion of esophageal squamous cell carcinoma by targeting FAM83F. 2017, Pubmed
