|
Figure 1. The Nav1.7/I848T mutation changes the voltage dependence for activation but not for inactivation. A, schematic representation of Nav1.7 with the location of the I848T mutation, which leads to inherited erythromelalgia. The voltage protocol of activation (top) with two representative traces for the Nav1.7/WT (middle, black) and I848T mutant (bottom, red). B, the I848T mutant produces significantly less current than Nav1.7/WT (p = 0.04 MannâWhitney test, median diff. â122.7 pA/pF, 95.11% confidence interval 3.79â248.8 pA/pF). C, currentâvoltage relationship shown for WT and I848T mutant. D, the I848T mutant leads to a hyperpolarized shift of â9.77 ± 1.53 mV in the voltage dependence of activation of Nav1.7. E, values of half-maximal voltage dependence of activation (V1/2) for WT and I848T mutant (p < 0.0001, t = 6.61, df = 59, unpaired t test, mean diff. â9.73 ± 1.45 mV, 95% confidence interval â12.67 to â6.86 mV). F, there is no difference in the voltage dependence of steady-state fast inactivation for the I848T mutant. The applied voltage protocol is shown in the inset. See Table 1 for all values. All data are presented as mean ± SD. |
|
Figure 2. The nonspecific kinase inhibitor staurosporine reduces the hyperpolarized shift of the I848T mutation. A, voltage dependence of activation using 500 nM staurosporine, incubated for 20 min. Staurosporine reduces the hyperpolarized shift of the I848T mutation from −9.77 ± 1.45 to −6.67 ± 1.54 mV. B, V1/2 of channel activation (ANOVA F = 25.67; WT versus I848T p <0.0001, mean diff. 9.77 ± 1.45 mV, 95% confidence interval [CI] 5.88–13.65 mV; WT+S versus I848T + S p = 0.0002, mean diff. 6.67 ± 1.54 mV, 95% CI 2.53–10.80 mV; I848T versus I848T + S p = 0.0064, mean diff. −5.14 ± 1.529 mV, 95% CI −9.247 to −1.032 mV). C, staurosporine does not significantly affect current density (ANOVA F = 4.8; WT versus I848T p = 0.0213, mean diff. −162.9 ± 54.68 pA/pF, 95% CI −309.8 to −15.99 pA/pF). D, current–voltage relationship with or without staurosporine. Data for WT and I848T are the same as for Figure 1 and only presented for comparison. All are one-way ANOVA with Bonferroni multiple comparisons test. See Tables 1 and 2 for all values. All data are presented as mean ± SD. WT + S = WT + staurosporine, I848T + S = I848T mutant + staurosporine. |
|
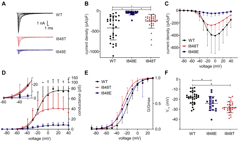
Figure 3. The mutant I848E presents a similar shift in voltage dependence of activation in Nav1.7. A and B, the negatively charged mutant I848E (blue) exhibited much smaller currents (A) and a significantly reduced current density (B) when compared with wildtype Nav1.7 or the putatively phosphorylated I848T mutation (ANOVA F= 18.53; WT versus I848E p < 0.0001, mean diff. â363.2 ± 60.18 pA/pF, 95% confidence interval [CI] â510.4 to 215.9 pA/pF; WT versus I848T p = 0.0099, mean diff. â162.9 ± 53.74 pA/pF, 95% CI â294.4 to 31.39 pA/pF; I848E versus I848T p = 0.0040, mean diff. â200.3 ± 60.57 pA/pF, 95% CI 52.09â348.5 pA/pF). C, current-voltage relationship for WT, I848T and I848E. D, raw conductance of WT, I848T and I848E. The inset shows that at negative voltages relevant for neuronal activity, conductance is slightly increased for the I848T mutant (shaded area). E, I848T and I848E mutant channels display a hyperpolarized voltage dependence of activation. F, the V1/2 of activation is significantly reduced in both mutant channels (ANOVA F= 19.83; WT versus I848E p = 0.0036, mean diff. 5.8 ± 1.72 mV, 95% CI 1.59â10.01 mV; WT versus I848T p <0.0001, mean diff. 9.76 ± 1.54 mV, 95% CI 6.0â13.52 mV). Data for WT and I848T are the same as for Figure 1 and only presented for comparison. All are one-way ANOVA with Bonferroni multiple comparisons test. See Tables 1 and 2 for all values. All data are presented as mean ± SD. |
|
Figure 4. PKC but not PKA is responsible for the phosphorylation of I848T. A, schematic overview of the applied activators and inhibitors of phosphorylation: green circle, activator; red circle, inhibitor. B, the PKA inhibitor H-89 (10 μM) does not affect the voltage dependence of activation. C, the selective PKC inhibitor calphostin C (200 nM) almost fully abolishes the hyperpolarized shift of the I848T mutant. See also Figure S7. D, values of half-maximal voltage dependence of activation (V1/2) for WT and I848T mutant treated with calphostin C (ANOVA F = 22.63; WT versus I848T p <0.0001, mean diff. â9.77 ± 1.46 mV, 95% confidence interval [CI] 5.86â13.68 mV; I848T versus I848T+calphostin C p <0.0001, mean diff. â7.16 ± 1.54 mV, 95% CI â11.29 to 3.02 mV). See also Figure S7. E, currentâvoltage relationship shown for I848T and WT with and without calphostin C. See also Figure S7. F, PMA (1 μM), a PKC activator, does not further increase the hyperpolarized shift in voltage dependence of activation. G, values of V1/2 of activation for I848T and WT incubated with and without PMA (ANOVA F = 30.4, WT versus I848T p <0.0001, mean diff. 9.77 ± 1.25 mV, 95% CI 6.4â13.13. mV; WT+PMA versus I848T+PMA p <0.0001, mean diff. 7.3 ± 1.33 mV, 95% CI 3.73â10.87 mV). H, PMA does not affect current density for WT and I848T. Data for WT and I848T are the same as for Figure 1 and only presented for comparison. All are one-way ANOVA with Bonferroni multiple comparisons test. See Tables 1 and 2 for all values. All data are presented as mean ± SD. CC, calphostin C; I848T, putatively phosphorylated I848T residue in Nav1.7; P, phosphate; PKA, protein kinase A; PKC, protein kinase C; PMA, phorbol 12-myristate 13-acetate. |
|
Figure 5. The I848T residue may interact with the surrounding phenylalanines. A, overview of the 3D structure of the hNav1.7/WT channel. Relevant segments are color coded: S4–S5 linker (red); DIIS4 (blue); DIIIS5 and DIIIS6 (yellow). B, magnified view of the area around the I848 residue. Four phenylalanines can be observed in close proximity: F832, F1320, F1432, and F1436. C, same view as in (B). The I848 residue has been mutated to threonine and a phosphate group has been added to the threonine side chain (I848T-PH). For distances of the surrounding phenylalanines to the phosphate group, see Figure S4D. D, voltage dependence of activation for the F1432L mutant inserted in a WT (F1432L WT) or I848T (F1432L IT) background. The F1432L IT double mutant induces a greater hyperpolarization of the voltage dependence of activation. E, mid-point of activation for single and double mutants (ANOVA F = 45.66, WT versus I848T p < 0.0001, mean diff. 9.77 ± 1.57 mV, 95% confidence interval [CI] 5.54–13.99 mV; I848T versus F1432L IT p < 0.0001, mean diff. 9.56 ± 1.8 mV, 95% CI 4.72–14.40 mV; F1432L WT versus F1432L IT p < 0.0001, mean diff. 17.6 ± 2.01 mV, 95% CI 12.17–23.03 mV). Color coding is the same as for (D). Data for WT and I848T are the same as for Figure 1 and only presented for comparison. All are one-way ANOVA with Bonferroni multiple comparisons test. See Tables 1 and 2 for all values and Figure S6 for current–voltage relationship and current density. All data are presented as mean ± SD. |
|
Figure 6. The I848 and four phenylalanine residues are highly conserved. Alignment of different Nav isoforms, outlining the importance of I848 and of the four phenylalanines. A, alignment of all human Nav isoforms 1.1 to 1.9. B, alignment of Nav1.7 throughout different species together with related nonvertebrate channels from cockroach (NavPas) and bacteria (NavAb). See Experimental procedures for details. |