Click here to close
Hello! We notice that you are using Internet Explorer, which is not supported by Xenbase and may cause the site to display incorrectly.
We suggest using a current version of Chrome,
FireFox, or Safari.
???displayArticle.abstract???
BACKGROUND: Primary cilia are essential for Hedgehog (Hh) signal transduction in vertebrates. Although the core components of the Hh pathway are highly conserved, the dependency on cilia in Hh signaling is considered to be lower in fish than in mice, suggesting the presence of species-specific mechanisms for Hh signal transduction.
RESULTS: To precisely understand the role of cilia in Hh signaling in fish and explore the evolution of Hh signaling, we have generated a maternal-zygotic medaka (Oryzias latipes) mutant that lacks cytoplasmic dynein heavy chain 2 (dhc2; MZdhc2), a component required for retrograde intraflagellar transport. We found that MZdhc2 exhibited the shortened cilia and partial defects in Hh signaling, although the Hh defects were milder than zebrafish mutants which completely lack cilia. This result suggests that Hh activity in fish depends on the length of cilium. However, the activity of Hh signaling in MZdhc2 appeared to be higher than that in mouse Dnchc2 mutants, suggesting a lower requirement for cilia in Hh signaling in fish. We confirmed that Ptch1 receptor is exclusively localized on the cilium in fish as in mammals. Subsequent analyses revealed that Fused, an essential mediator for Hh signaling in Drosophila and fish but not in mammals, augments the activity of Hh signaling in fish as a transcriptional target of Hh signaling.
CONCLUSIONS: Ciliary requirement for Hh signaling in fish is lower than that in mammals, possibly due to fused-mediated positive feedback in Hh signaling. The finding of this fish-specific augmentation provides a novel insight into the evolution of Hh signaling.
Figure 1.
Morphological phenotypes of
dhc2
mutants. (A-D) Frontal views of the heart at 6 days post fertilization (dpf). (E-L) Lateral views of the ventricle (E-H) and the somite (I-L) at 3 dpf. (M-T) Transverse section of nephric duct (M-P) and tail morphology at 7 dpf (Q-T). v, ventricle; a, atrium; Scale bars: 100 μm in D, H, L, P; 200 μm in T.
Figure 2.
Generation of Maternal-Zygotic
dhc2
mutant. Germ-line replacement strategy using the rhodamine-dextran labeling technique. (A) Overview of transplantation strategy showing the transfer of cells from the margin of rhodamine-dextran-labeled mutant donor embryos into the animal pole of dead end-MO injected WT (Tg[olvas-GFP], germ cells are labeled with GFP [29]) hosts. A morpholino antisense oligonucleotide (Genetools) to dead end was complementary to a region covering the splicing site for exon 2 and intron 2, 5′-TGTTCAGAACTGGCCTCTCACCATC-3′. (B) Chimeric host embryos were screened at 2 dpf for the presence of rhodamine-labeled donor PGCs that had migrated successfully into the gonadal mesoderm (arrowhead). Host embryos also showed somatic contribution of rhodamine-dextran-labeled donor cells to anterior neuroectoderm lineages (*). (C) Chimeric host embryos were screened again at 4–6 dpf for the lost of GFP-labeled host PGCs at the dorsal region of the gut (arrowhead). Scale bars: 500 μm in B-C.
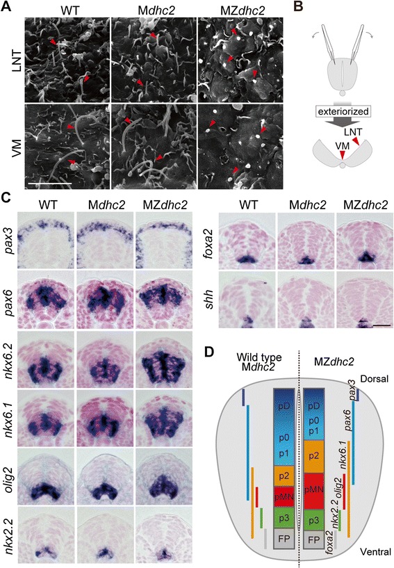
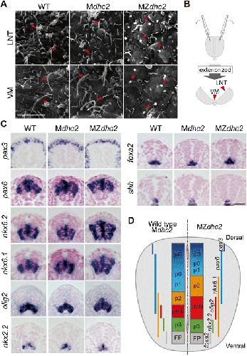
Figure 3.
Cilia and Neural patterning in MZ
dhc2
mutants. (A) SEM analysis of the ventricular surface of the neural tube at 16-somite stage. (B) Schematic view of opening of the apical surface of neural tube with forceps. (C) Expression of neural tube markers in a cross-sectional view at 16-somite stage (Dashed line in Additional file 3: Figure S3 indicates section plane). (D) Representation of the size of each progenitor domain along the DV axis. Scale bars: 5 μm in A; 20 μm in C.
Figure 4.
A schematic drawing explaining the similarities and differences in ciliary and neural tube phenotypes between fish and mouse
dhc2
/
dnchc2
mutants. Ciliary phenotypes and dorsal expansion of olig2 domain in MZdhc2 mutants are nearly identical to those in mouse mutant but nkx2.2 expression was reported to be lost in mouse mutant [14,15]. D, dorsal; V, ventral.
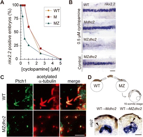
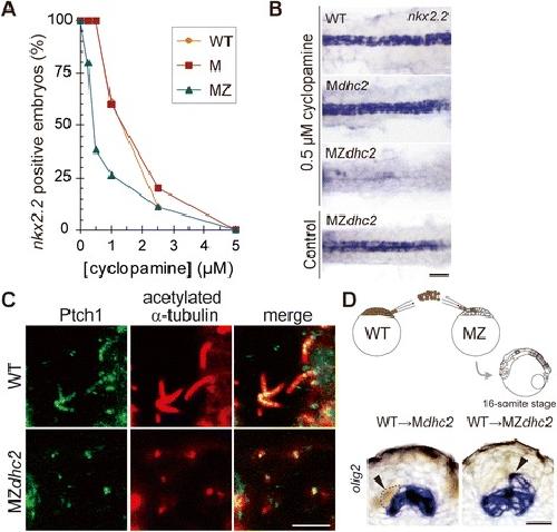
Figure 5.
Hh signaling activity is partially defective in MZ
dhc2
mutants but Ptch1 is localized to the cilia. (A) The percentage of nkx2.2-positive embryos with the graded series of cyclopamine treatment (Sample numbers are indicated in Additional file 6: Table S3). (B) Dorsal view of nkx2.2 expression in 0.5 μM cyclopamine treated and control (DMSO-treated) embryos. (C) Localization of Ptch1 on cilia stained with the anti-acetylated α-tubulin antibody in the neuroepithelium at 16-somite stage. (D) Transplantation of biotin-injected WT cells into MZdhc2 cells, with its schematic view, resulted in ectopic olig2 expression of WT cells in the dorsal region of MZdhc2 neural tube (arrowhead). Scale bars: 100 μm in B, 5 μm in C; 20 μm in D.
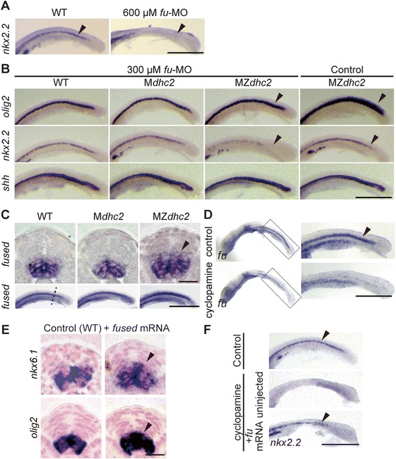
Figure 6.
fused
is a Hh target gene in medaka fish. (A-B)
nkx2.2 expression in 600 μM fused-MO injected WT embryos (A), and shh, nkx2.2 and olig2 expression in 300 μM fused-MO injected embryos (B). (C)
fu expression in a cross-sectional view and a lateral view (dashed line indicates section plane). (D)
fu expression in 5 μM cyclopamine-treated embryos. (E)
fu overexpression induced ectopic nkx6.1 and olig2 expression (arrowheads). (F) The loss of nkx2.2 expression in 2.5 μM cyclopamine-treated embryos was rescued by overexpression of fused. Scale bars: 500 μm in A, B, C (lower panel), D, F; 20 μm in C (upper panel), E.
Figure 7.
Proposed model of the distinct features of Hh signal transduction in insect, fish and mammal.
fu is expressed in a Hedgehog-dependent fashion and is also one of the components of the Hedgehog pathway in fish. Fused negatively regulates Suppressor of Fused (SuFu), which is a negative regulator of Gli/Ci in Hh signaling. The transcription of fused in fish could lead to Hh activation. This positive-feedback loop amplifies Hedgehog pathway in fish downstream of cilia.
Balaskas,
Gene regulatory logic for reading the Sonic Hedgehog signaling gradient in the vertebrate neural tube.
2012, Pubmed
Balaskas,
Gene regulatory logic for reading the Sonic Hedgehog signaling gradient in the vertebrate neural tube.
2012,
Pubmed Chamberlain,
Notochord-derived Shh concentrates in close association with the apically positioned basal body in neural target cells and forms a dynamic gradient during neural patterning.
2008,
Pubmed Chen,
Mice deficient in the fused homolog do not exhibit phenotypes indicative of perturbed hedgehog signaling during embryonic development.
2005,
Pubmed Ciruna,
Production of maternal-zygotic mutant zebrafish by germ-line replacement.
2002,
Pubmed Dessaud,
Dynamic assignment and maintenance of positional identity in the ventral neural tube by the morphogen sonic hedgehog.
2010,
Pubmed Dessaud,
Pattern formation in the vertebrate neural tube: a sonic hedgehog morphogen-regulated transcriptional network.
2008,
Pubmed Goetz,
The primary cilium: a signalling centre during vertebrate development.
2010,
Pubmed Hara,
Greatwall kinase and cyclin B-Cdk1 are both critical constituents of M-phase-promoting factor.
2012,
Pubmed
,
Xenbase Hojo,
Right-elevated expression of charon is regulated by fluid flow in medaka Kupffer's vesicle.
2007,
Pubmed Huang,
Dampened Hedgehog signaling but normal Wnt signaling in zebrafish without cilia.
2009,
Pubmed Huangfu,
Signaling from Smo to Ci/Gli: conservation and divergence of Hedgehog pathways from Drosophila to vertebrates.
2006,
Pubmed Huangfu,
Hedgehog signalling in the mouse requires intraflagellar transport proteins.
2003,
Pubmed Huangfu,
Cilia and Hedgehog responsiveness in the mouse.
2005,
Pubmed Jeong,
Growth and pattern of the mammalian neural tube are governed by partially overlapping feedback activities of the hedgehog antagonists patched 1 and Hhip1.
2005,
Pubmed Koshida,
Integrinalpha5-dependent fibronectin accumulation for maintenance of somite boundaries in zebrafish embryos.
2005,
Pubmed May,
Loss of the retrograde motor for IFT disrupts localization of Smo to cilia and prevents the expression of both activator and repressor functions of Gli.
2005,
Pubmed McMahon,
Developmental roles and clinical significance of hedgehog signaling.
2003,
Pubmed Merchant,
Loss of the serine/threonine kinase fused results in postnatal growth defects and lethality due to progressive hydrocephalus.
2005,
Pubmed Ocbina,
Complex interactions between genes controlling trafficking in primary cilia.
2011,
Pubmed Omran,
Ktu/PF13 is required for cytoplasmic pre-assembly of axonemal dyneins.
2008,
Pubmed Rohatgi,
Patched1 regulates hedgehog signaling at the primary cilium.
2007,
Pubmed Shimada,
Production of a maternal-zygotic medaka mutant using hybrid sterility.
2008,
Pubmed Tanaka,
Establishment of medaka (Oryzias latipes) transgenic lines with the expression of green fluorescent protein fluorescence exclusively in germ cells: a useful model to monitor germ cells in a live vertebrate.
2001,
Pubmed Wilson,
Mechanism and evolution of cytosolic Hedgehog signal transduction.
2010,
Pubmed Wilson,
Fused has evolved divergent roles in vertebrate Hedgehog signalling and motile ciliogenesis.
2009,
Pubmed Wolff,
Multiple muscle cell identities induced by distinct levels and timing of hedgehog activity in the zebrafish embryo.
2003,
Pubmed Xia,
The Fused/Smurf complex controls the fate of Drosophila germline stem cells by generating a gradient BMP response.
2010,
Pubmed Xiong,
Specified neural progenitors sort to form sharp domains after noisy Shh signaling.
2013,
Pubmed Yokoi,
Mutant analyses reveal different functions of fgfr1 in medaka and zebrafish despite conserved ligand-receptor relationships.
2007,
Pubmed