XB-ART-57647
Nucleic Acids Res
2021 Mar 18;495:e28. doi: 10.1093/nar/gkaa1194.
Show Gene links
Show Anatomy links
FAX-RIC enables robust profiling of dynamic RNP complex formation in multicellular organisms in vivo.
Na Y, Kim H, Choi Y, Shin S, Jung JH, Kwon SC, Kim VN, Kim JS.
???displayArticle.abstract???
RNA-protein interaction is central to post-transcriptional gene regulation. Identification of RNA-binding proteins relies mainly on UV-induced crosslinking (UVX) followed by the enrichment of RNA-protein conjugates and LC-MS/MS analysis. However, UVX has limited applicability in tissues of multicellular organisms due to its low penetration depth. Here, we introduce formaldehyde crosslinking (FAX) as an alternative chemical crosslinking for RNA interactome capture (RIC). Mild FAX captures RNA-protein interaction with high specificity and efficiency in cell culture. Unlike UVX-RIC, FAX-RIC robustly detects proteins that bind to structured RNAs or uracil-poor RNAs (e.g. AGO1, STAU1, UPF1, NCBP2, EIF4E, YTHDF proteins and PABP), broadening the coverage. Applied to Xenopus laevis oocytes and embryos, FAX-RIC provided comprehensive and unbiased RNA interactome, revealing dynamic remodeling of RNA-protein complexes. Notably, translation machinery changes during oocyte-to-embryo transition, for instance, from canonical eIF4E to noncanonical eIF4E3. Furthermore, using Mus musculus liver, we demonstrate that FAX-RIC is applicable to mammalian tissue samples. Taken together, we report that FAX can extend the RNA interactome profiling into multicellular organisms.
???displayArticle.pubmedLink??? 33332543
???displayArticle.pmcLink??? PMC7968992
???displayArticle.link??? Nucleic Acids Res
Species referenced: Xenopus laevis
Genes referenced: ago1 eif4e eif4e3 stau1 upf1
???attribute.lit??? ???displayArticles.show???
|
|
Graphical Abstract. FAX-RIC profiled distinct RBPs with significantly enhanced efficiency in HeLa cell. FAX-RIC report highly comprehensive RNA interactome profiles in X. laevis oocytes and embryos, and mouse liver tissue. |
|
|
Figure 1. Development of FAX-RIC and its specificity for the representative RBPs in HeLa cell. (A) Schematic outline of the FAX based RNA interactome capture (FAX-RIC) method. Biological samples are treated with formaldehyde solution in PBS at conditions that are separately optimized to form covalent bond between proximal RNAâprotein interactions. RNA crosslinked proteins are enriched through oligo-dT pulldown of poly(A) tailed RNA. Profile of enriched protein samples are obtained via LC-MS/MS analysis. (B) SDS-PAGE and silver staining of the oligo-dT pulldown samples from the lysate of HeLa cells that are treated with indicated formaldehyde and UV light crosslinking conditions. (C) Western blot analysis for representative RBPs (EIF4E, AGO1 and PABP) and a negative control protein (Tubulin A). |
|
|
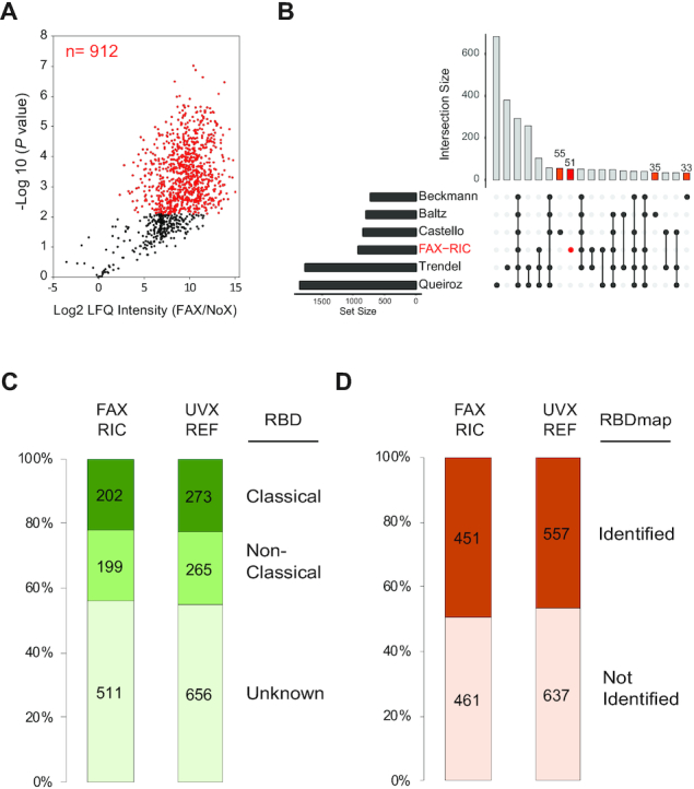
Figure 2. FAX-RIC profile known human RBPs with high specificity. (A) Defining the high confidence FAX RNA interactome in HeLa cell. Volcano plot displaying the fold-change of average LFQ intensity (FAX-RIC/NoX-RIC) (x-axis) and the âlog10 Student's t-test P value (y-axis) for all the proteins quantified in at least two out of three replicate FAX-RIC experiment. Proteins with log2 fold-change >1 and statistically significant enrichment over the NoX-RIC (P value < 0.01, Student's tâtest, adjusted by BenjaminiâHochberg method) are highlighted in red. (B) UpSet plot for the number of proteins that are identified in indicated group of RBP profiles obtained from our FAX-RIC in HeLa cell and previous UVX based RBP profiling studies (3â7). Each bar on the plot represent the number of proteins that were identified in single or multiple RNA interactome profiles denoted by the black dots below for respective studies whose name and the number of identified proteins are indicated on the left column. For example, the first and second bar on the plot represent the number of RBPs that were exclusive to Trendel et al. (5) and Queiroz et al. (6) study, respectively. The third bar represent the number of RBPs that were common to all six RNA interactome profile, indicated by the 6 black dots joined by a solid line. Number of the proteins that are exclusive to FAX-RIC and three representative RIC experiments (3,4,7) are highlighted in red or orange, respectively. (C) Number and proportion of proteins annotated with the known RBDs, either âclassicalâ or ânon-classicalâ as defined previously (3). âUVX-REFâ include all the proteins identified in three representative RIC experiments (3,4,7). (D) Composition of the proteins with or without RNA interacting region defined in previous RBDmap based studies (2,5,6). |
|
|
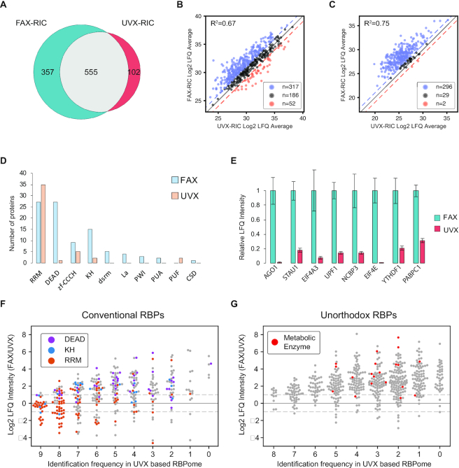
Figure 3. FAX-RIC enable more comprehensive profiling of RBPs through the enhanced capture efficiency. (A) Overlap between the UVX- and FAX-RIC based high confidence RNA interactome profiles. (B, C) Scatter plot of average LFQ intensity between UVX- and FAX-RIC experiments, drawn for RBPs, common to UVX and FAX RNA interactome (B) and exclusive to FAX RNA interactome (C). (D) Number of proteins with significantly greater LFQ intensity (>1 log2 fold-change) in UVX- or FAX-RIC, annotated with indicated classical and non-classical RBDs. (E) Relative LFQ intensities from the UVX- and FAX-RIC for the representative RBPs. Error bars represent mean standard error from three independent experiments. (F, G) Average LFQ intensity fold-change (FAX/UVX) for the RBPs, annotated with either ‘classical’ or ‘non-classical RBDs’ (F) and not annotated with such well characterized RBDs (G). RBPs were grouped by the identification frequency in total of nine UVX based RBP profiling studies (2,5,6). |
|
|
Figure 4. FAX-RIC enable both comprehensive and unbiased RNA interactome profiling in Xenopus laevis oocyte and embryo. (A, B) Defining the high confidence UVX and FAX RNA interactome in X. laevis oocyte (stage VI) (A) and embryo (stage 8â9) (B). Volcano plots displaying the log2 fold-change of average LFQ intensity (x-axis) and the âlog10 Student's t-test P value (y-axis) for all the proteins quantified in at least two out of three replicate UVX- or FAX-RIC experiments. Proteins with log2 fold-change >1 and statistically significant enrichment over the NoX-RIC experiments (P value < 0.01, Student's t-test, adjusted by BenjaminiâHochberg method) are highlighted in red. (C) Proportion and number of human orthologous proteins in X. laevis RNA interactome that are annotated with GO:âRNA-bindingâ, previously defined (42) âRNA-related GOâ and the âRBDâ, or identified as RBPs in previous RBP profiling studies (2,5,6) RBPome. (D, E) Overlap between UVX-RIC and FAX-RIC RNA interactome in oocyte (D) and embryo (E). (F) Number of the X. laevis oocyte nucleus enriched proteins, defined by having >0.5 protein amount ratio in X. laevis oocyte nucleus compared to the cytoplasm (31), identified in two or more replicate UVX- and FAX-RIC experiments in oocyte or embryo. |
|
|
Figure 5. Transformation of mRNP complex landscape in X. laevis oocyte-to-embryo transition (OET). (A) Defining the differentially captured RBPs in oocyte or embryo stage FAX-RIC. Volcano plot displaying the log2 fold-change of average LFQ intensity and the âlog10 Student's t-test P value (y-axis) for all the proteins identified as FAX RNA interactome in X. laevis are shown as black dots. Proteins with log2 fold-change >1.5 and had statistically significant enrichment in oocyte or embryo FAX-RIC experiments (P value < 0.05, Student's t-test, adjusted by BenjaminiâHochberg method) are highlighted in red. (B) FAX-RIC enrichment level change in X. laevis OET and the respective change in total protein expression level. Scatter plot displaying the sum of the log2 protein expression level changes in oocyte maturation and early embryo development, previously reported by our group (55) (x-axis) and the respective change in average FAX-RIC LFQ intensity level (y-axis). All the identified proteins were shown by grey dots. Proteins whose FAX-RIC captured protein amount change can be explained by their respective change in total protein abundance during OET are highlighted in red. The âdynamic RBPsâ, whose FAX-RIC enriched protein amounts are significantly changed while their respective total protein abundance were changed with log2 fold-change <0.5 are highlighted in light blue. (C) Scatter plot displaying average LFQ intensity from the FAX-RIC experiments in oocyte and embryo FAX-RIC (x-axis) and the change in FAX-RIC enrichment level between oocyte and embryo FAX-RIC (y-axis). RBPs are marked with light blue or red, as described in (B). The protein names are inserted for the targets with most significant change and/or enrichment level in FAX-RIC, along with the Tdrkh whose human homologue had similar change during the maturation of human oocyte (46). (D) Most significantly enriched biological process GO terms in the âdynamic RBPsâ, as defined in (B). (E) Volcano plot same as (A) but the âdynamic RBPsâ are highlighted with light blue and the dynamic RBPs annotated with âGO: translation initiationâ are highlighted with red. The protein Eif4e is highlighted for its unexpected change. (F) Same as (E) but RBPs annotated with the âUniProt keyword: mRNA processingâ are highlighted with red. |
References [+] :
Asencio,
Silica-based solid-phase extraction of cross-linked nucleic acid-bound proteins.
2018, Pubmed
Asencio, Silica-based solid-phase extraction of cross-linked nucleic acid-bound proteins. 2018, Pubmed
Baltz, The mRNA-bound proteome and its global occupancy profile on protein-coding transcripts. 2012, Pubmed
Bao, Capturing the interactome of newly transcribed RNA. 2018, Pubmed
Beckmann, The RNA-binding proteomes from yeast to man harbour conserved enigmRBPs. 2015, Pubmed
Benegiamo, The RNA-Binding Protein NONO Coordinates Hepatic Adaptation to Feeding. 2018, Pubmed
Castello, Insights into RNA biology from an atlas of mammalian mRNA-binding proteins. 2012, Pubmed
Castello, Metabolic Enzymes Enjoying New Partnerships as RNA-Binding Proteins. 2015, Pubmed
Castello, Comprehensive Identification of RNA-Binding Domains in Human Cells. 2016, Pubmed
Charlesworth, Specificity factors in cytoplasmic polyadenylation. 2013, Pubmed
Chu, Systematic discovery of Xist RNA binding proteins. 2015, Pubmed
Dreyfuss, Messenger-RNA-binding proteins and the messages they carry. 2002, Pubmed
Elinson, Two UV-sensitive targets in dorsoanterior specification of frog embryos. 1989, Pubmed , Xenbase
Gavrilov, In vivo formaldehyde cross-linking: it is time for black box analysis. 2015, Pubmed
Gerstberger, A census of human RNA-binding proteins. 2014, Pubmed
Gruber, Means to an end: mechanisms of alternative polyadenylation of messenger RNA precursors. 2014, Pubmed
Hentze, A brave new world of RNA-binding proteins. 2018, Pubmed
Hockensmith, Laser cross-linking of nucleic acids to proteins. Methodology and first applications to the phage T4 DNA replication system. 1986, Pubmed
Hoffman, Formaldehyde crosslinking: a tool for the study of chromatin complexes. 2015, Pubmed
Huang, Bioinformatics enrichment tools: paths toward the comprehensive functional analysis of large gene lists. 2009, Pubmed
Huang, Systematic and integrative analysis of large gene lists using DAVID bioinformatics resources. 2009, Pubmed
Itri, Femtosecond UV-laser pulses to unveil protein-protein interactions in living cells. 2016, Pubmed
Jung, Deuterium-Free, Three-Plexed Peptide Diethylation for Highly Accurate Quantitative Proteomics. 2019, Pubmed , Xenbase
Kim, Genome-wide Mapping of DROSHA Cleavage Sites on Primary MicroRNAs and Noncanonical Substrates. 2017, Pubmed
Kim, PKR is activated by cellular dsRNAs during mitosis and acts as a mitotic regulator. 2014, Pubmed
Kladwang, Ultraviolet shadowing of RNA can cause significant chemical damage in seconds. 2012, Pubmed
Knoener, Elucidating the in vivo interactome of HIV-1 RNA by hybridization capture and mass spectrometry. 2017, Pubmed
Kroll, A homolog of FBP2/KSRP binds to localized mRNAs in Xenopus oocytes. 2002, Pubmed , Xenbase
Leo, Ultraviolet laser-induced cross-linking in peptides. 2013, Pubmed
Lewis, RNA Binding Protein CUGBP1 Inhibits Liver Cancer in a Phosphorylation-Dependent Manner. 2017, Pubmed
Liao, The Cardiomyocyte RNA-Binding Proteome: Links to Intermediary Metabolism and Heart Disease. 2016, Pubmed
Lim, Uridylation by TUT4 and TUT7 marks mRNA for degradation. 2014, Pubmed
Lund, Limiting Ago protein restricts RNAi and microRNA biogenesis during early development in Xenopus laevis. 2011, Pubmed , Xenbase
Lunde, RNA-binding proteins: modular design for efficient function. 2007, Pubmed
Maris, The RNA recognition motif, a plastic RNA-binding platform to regulate post-transcriptional gene expression. 2005, Pubmed
McHugh, The Xist lncRNA interacts directly with SHARP to silence transcription through HDAC3. 2015, Pubmed
Nakamura, Translational repression by the oocyte-specific protein P100 in Xenopus. 2010, Pubmed , Xenbase
Nikolaou, The RNA-Binding Protein A1CF Regulates Hepatic Fructose and Glycerol Metabolism via Alternative RNA Splicing. 2019, Pubmed
Panhale, CAPRI enables comparison of evolutionarily conserved RNA interacting regions. 2019, Pubmed
Perez-Perri, Discovery of RNA-binding proteins and characterization of their dynamic responses by enhanced RNA interactome capture. 2018, Pubmed
Peshkin, On the Relationship of Protein and mRNA Dynamics in Vertebrate Embryonic Development. 2015, Pubmed , Xenbase
Peuchen, Phosphorylation Dynamics Dominate the Regulated Proteome during Early Xenopus Development. 2017, Pubmed , Xenbase
Queiroz, Comprehensive identification of RNA-protein interactions in any organism using orthogonal organic phase separation (OOPS). 2019, Pubmed
Radford, Translational control by cytoplasmic polyadenylation in Xenopus oocytes. 2008, Pubmed , Xenbase
Richter, CPEB: a life in translation. 2007, Pubmed , Xenbase
Richter, Translational control in oocyte development. 2011, Pubmed , Xenbase
Shatsky, Cap-Independent Translation: What's in a Name? 2018, Pubmed
Singh, The cellular EJC interactome reveals higher-order mRNP structure and an EJC-SR protein nexus. 2012, Pubmed
Sive, Xenopus laevis In Vitro Fertilization and Natural Mating Methods. 2007, Pubmed , Xenbase
Sive, Isolation of Xenopus oocytes. 2010, Pubmed , Xenbase
Skabkin, Activities of Ligatin and MCT-1/DENR in eukaryotic translation initiation and ribosomal recycling. 2010, Pubmed
Standart, Translational control in early development: CPEB, P-bodies and germinal granules. 2008, Pubmed , Xenbase
Sugiyama, Nat1 promotes translation of specific proteins that induce differentiation of mouse embryonic stem cells. 2017, Pubmed
Sysoev, Global changes of the RNA-bound proteome during the maternal-to-zygotic transition in Drosophila. 2016, Pubmed
Tadros, The maternal-to-zygotic transition: a play in two acts. 2009, Pubmed
Takahashi, Evolutionarily conserved non-AUG translation initiation in NAT1/p97/DAP5 (EIF4G2). 2005, Pubmed , Xenbase
Thavarajah, Chemical and physical basics of routine formaldehyde fixation. 2012, Pubmed
Thul, The human protein atlas: A spatial map of the human proteome. 2018, Pubmed
Trendel, The Human RNA-Binding Proteome and Its Dynamics during Translational Arrest. 2019, Pubmed
Tyanova, The Perseus computational platform for comprehensive analysis of (prote)omics data. 2016, Pubmed
Tyanova, The MaxQuant computational platform for mass spectrometry-based shotgun proteomics. 2016, Pubmed
Vasudevan, AU-rich-element-mediated upregulation of translation by FXR1 and Argonaute 2. 2007, Pubmed
Virant-Klun, Identification of Maturation-Specific Proteins by Single-Cell Proteomics of Human Oocytes. 2016, Pubmed
Volpon, eIF4E3, a new actor in mRNA metabolism and tumor suppression. 2013, Pubmed
Wheeler, Advances and challenges in the detection of transcriptome-wide protein-RNA interactions. 2018, Pubmed
Wu, Zygote arrest 1 (Zar1) is an evolutionarily conserved gene expressed in vertebrate ovaries. 2003, Pubmed , Xenbase
Wühr, The Nuclear Proteome of a Vertebrate. 2015, Pubmed , Xenbase
Yamanaka, Essential role of NAT1/p97/DAP5 in embryonic differentiation and the retinoic acid pathway. 2000, Pubmed
Yong, Gemin5 delivers snRNA precursors to the SMN complex for snRNP biogenesis. 2010, Pubmed
