XB-ART-57641
Sci Rep
2019 Sep 17;91:13460. doi: 10.1038/s41598-019-49921-4.
Show Gene links
Show Anatomy links
VX-770-mediated potentiation of numerous human CFTR disease mutants is influenced by phosphorylation level.
Cui G, Stauffer BB, Imhoff BR, Rab A, Hong JS, Sorscher EJ, McCarty NA.
???displayArticle.abstract???
VX-770 (ivacaftor) is approved for clinical use in CF patients bearing multiple CFTR mutations. VX-770 potentiated wildtype CFTR and several disease mutants expressed in oocytes in a manner modulated by PKA-mediated phosphorylation. Potentiation of some other mutants, including G551D-CFTR, was less dependent upon the level of phosphorylation, likely related to the severe gating defects in these mutants exhibited in part by a shift in PKA sensitivity to activation, possibly due to an electrostatic interaction of D551 with K1250. Phosphorylation-dependent potentiation of wildtype CFTR and other variants also was observed in epithelial cells. Hence, the efficacy of potentiators may be obscured by a ceiling effect when drug screening is performed under strongly phosphorylating conditions. These results should be considered in campaigns for CFTR potentiator discovery, and may enable the expansion of VX-770 to CF patients bearing ultra-orphan CFTR mutations.
???displayArticle.pubmedLink??? 31530897
???displayArticle.pmcLink??? PMC6749054
???displayArticle.link??? Sci Rep
???displayArticle.grants??? [+]
R01 HL139876 NHLBI NIH HHS
Genes referenced: cftr dtl
???displayArticle.disOnts??? cystic fibrosis
???attribute.lit??? ???displayArticles.show???
|
|
Figure 1. Single channel behavior in WT-CFTR is different in high and low PKA concentration. Representative single-channel current traces are shown for WT-CFTR in low PKA (A, 6.4 U/ml) and high PKA (B, 127.6 U/ml), from one inside-out membrane patch excised from Xenopus oocytes, with symmetrical 150âmM Clâ solution in the presence of 1âmM MgATP. All traces were recorded at Vmâ=â-100âmV. câ=âclosed state; fâ=âfull open state. All-points amplitude histograms are shown in the right panels, where solid lines are fit results to a Gaussian function. Single channel amplitude (C), open probability (nâ=â4) (D), and mean burst duration (E) of WT-CFTR in low and high PKA conditions are shown. nâ=â5. (F) Representative macropatch currents of WT-CFTR recorded in inside-out mode with symmetrical 150âmM Clâ solution under the following experimental conditions: channels were fully activated in 1âmM MgATPâ+â6.4 U/ml PKA followed by 1âmM MgATPâ+â127.6 U/ml PKA. A voltage-ramp protocol described in the Methods section was applied every 5âs. â¼, 10âµM CFTRinh172. |
|
|
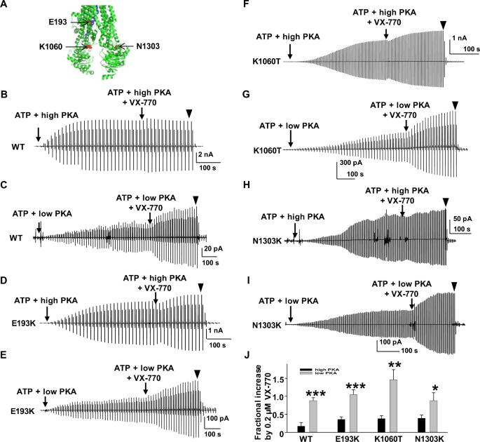
Figure 2. Cytoplasmic VX-770 potentiated WT-, E193K-, K1060T-, and N1303K-CFTR in a manner sensitive to phosphorylation-level. (A) Three amino acids E193, K1060, N1303 are shown as red spheres in the closed state human CFTR Cryo-EM model adopted from previous publication and prepared with PyMOL5. TM6 is indicated in blue shades. Representative macropatch currents of CFTR (WT: (B,C); E193K: (D,E); K1060T: (F,G); N1303K: (H,I)) were recorded in inside-out mode with symmetrical 150âmM Clâ solution under the following experimental conditions: channels were activated in 1âmM MgATPâ+â6.4 U/ml (low PKA) or 127.6 U/ml PKA (high PKA) for ten minutes followed with addition of 0.2âµM VX-770 in the continuing presence of MgATPâ+âPKA for about three minutes; currents then were blocked by 10âµM CFTRinh172 (â¼). A voltage-ramp protocol described in the Methods section was applied every 5âs. J. Summary data for fractional increase of WT- and three disease CFTR mutants by VX-770 under each set of conditions are shown (Fractional increaseâ=âI(ATP+PKA+VX-770)/I(ATP+PKA)âââ1). Black bars are from experiments with high PKA and gray bars are from experiments with low PKA. WT: nâ=â6 for high PKA; nâ=â5 for low PKA. E193K, nâ=â5 for both high and low PKA. N1303K: nâ=â5 for high PKA; nâ=â4 for low PKA. K1060T, nâ=â5 for high PKA; nâ=â8 for low PKA. *Pâ<â0.05, **Pâ<â0.01 and ***Pâ<â0.001 compared to high PKA condition. |
|
|
Figure 3. VX-770 potentiated F508del-, P67L-, and G551D-CFTR in a manner less sensitive to phosphorylation level. (A) Three amino acids F508, P67, and G551 are shown as red spheres in the closed state human CFTR Cryo-EM model adopted from previous publication and prepared with PyMOL5. TM6 is indicated in blue shades. Representative macropatch currents of CFTR (F508del: (B,C); P67L: (D,E); G551D: (F,G)) recorded in inside-out mode with the same experimental conditions as Fig. 2. â¼, 10âµM CFTRinh172. (H) Summary data for fractional increase of WT- and three disease mutant CFTR variants by VX-770 under high and low PKA are shown. F508del: nâ=â10 for high PKA; nâ=â5 for low PKA. P67L: nâ=â6 for high PKA; nâ=â5 for low PKA. G551D: nâ=â5 for high PKA; nâ=â6 for low PKA. *Pâ<â0.05 and ***Pâ<â0.001 compared to high PKA condition. |
|
|
Figure 4. VX-770 potentiated F508S- and F508C-CFTR similarly to F508del-CFTR. VX-770 (0.2âµM) potentiated F508S-CFTR in high (A) and low (B) PKA concentrations with 1âmM MgATP. Representative current traces of F508C-CFTR potentiated by VX-770 in high (C) and low PKA (D) conditions also are shown. â¼, 10âµM CFTRinh172. Summary data for F508S- and F508C-CFTR potentiated by VX-770 are shown in (H). F508C: nâ=â7 for high PKA; nâ=â6 for low PKA. F508S: nâ=â6 for high PKA; nâ=â4 for low PKA. Representative current traces of F508del- (E), F508S- (F), and F508C- (G) CFTR activated by low PKA then by high PKA in the presence of 1âmM MgATP are shown. Summary data for the ratio of three F508 mutants in high and low PKA conditions are shown in panel I and calculated based on the equation in Fig. 1. nâ=â6 for F508del; nâ=â6 for F508S; nâ=â4 for F508C. *Pâ<â0.05 compared to WT. |
|
|
Figure 5. Activation rates of P67L- and N66S-CFTR are lower compared to WT-CFTR under high PKA conditions. Both P67 and N66 are located in the Lasso motif shown in panel I as red spheres in the closed state human CFTR Cryo-EM model prepared with PyMOL5. TM6 is indicated in blue color. (A,B) P67L- and N66S- activation durations are significantly longer than WT-CFTR in 1âmM MgATPâ+â127.6 U/ml PKA condition. (C,D) Both P67L- and N66S-CFTR exhibited a shift in PKA sensitivity. (E,F) Representative current traces of P67L potentiated by VX-770 after channels were fully activated in both high and low PKA conditions. (G,H) Representative current traces of N66S potentiated by VX-770 after channels were fully activated in both high and low PKA condition. â¼, 10âµM CFTRinh172. Summary data for activation durations are shown in panel (J). nâ=â30 for WT, nâ=â9 for P67L, and nâ=â10 for N66S. ***Pâ<â0.001 compared to WT. Summary data for the ratio of P67L- and N66S-CFTR currents in low and high concentration of PKA are shown in panel (K) calculated based on the equation in Fig. 1. *Pâ<â0.05 compared to WT. Summary data of P67L- and N66S-CFTR potentiated by VX-770 are shown in panel (L). nâ=â6 for both P67L and N66S in both low and high PKA conditions. |
|
|
Figure 6. Activation of G551D-CFTR is slowed compared to WT-CFTR under the same experimental conditions. Representative current traces of WT- (A) and G551D-CFTR (B) recorded in symmetrical 150âmM Clâ solution with 1âmM MgATPâ+â127.6 U/ml PKA using excised inside-out macropatch. The recordings were arbitrarily halted at 52âminutes even if the channels were not fully activated. (C) G551A-, (D) K1250A-, and (E) G551D/K1250A-CFTR activation durations were determined under the same experimental conditions as (A,B). Control, intracellular solution alone, without ATP or PKA. â¼, 10âµM CFTRinh172. Summary data are shown in panel (F). The estimated activation duration of G551D-CFTR is significantly longer than that of WT-CFTR (***Pâ<â0.001 compared to WT). The activation duration of K1250A-CFTR is similar to that of WT-CFTR. Activation durations of G551A-, K1250A-, and G551D/K1250A-CFTR were significantly shorter compared to G551D-CFTR (#Pâ<â0.001 compared to G551D-CFTR) (F). nâ=â30 each for WT-, G551D-, and G551A-CFTR. nâ=â13 for K1250A-CFTR. nâ=â18 for G551D/K1250A-CFTR. (G). Amino acid G551 is shown as red spheres and K1250 is shown as blue spheres in the closed state (0âns) and open state (10âns) simulations of the CFTR homology model adopted from our previous publication39 and prepared with PyMOL5. TM1â6 are indicated in blue shades and TM7â12 are indicated in orange shades. NBD1 is indicated in light blue and NBD2 is indicated in light green. |
|
|
Figure 7. Cytoplasmic VX-770 potentiates G551D- and G551A-CFTR in a phosphorylation-dependent manner when channels were fully activated, albeit with much lower efficacy. Representative current traces of G551D- (A,B) and G551A-CFTR (C,D) recorded under the same conditions as in Fig. 3, except that channels were fully activated in 1âmM MgATP plus low or high PKA before addition of VX-770 in the continuing presence of ATP and PKA. â¼, 10âµM CFTRinh172. Summary data for effects of 0.2âµM VX-770 on WT-, G551D-, and G551A-CFTR are shown in (E). *Pâ<â0.05, **Pâ<â0.01, and ***Pâ<â0.001 compared to high PKA. G551D: nâ=â8 for high PKA; nâ=â7 for low PKA. G551A: nâ=â5 for high PKA; nâ=â6 for low PKA. Data for WT-CFTR are the same as in Fig. 2. |
|
|
Figure 8. Cytoplasmic 0.2 µM VX-770 strongly potentiates K1250A- and G551D/K1250A-CFTR and promotes activation of WT- as well as G551D-CFTR. K1250A- (A) and G551D/K1250A-CFTR (B) were recorded under the same experimental conditions as in Fig. 2. Fractional increases for K1250A- and G551D/K1250A-CFTR were calculated with the equation described in Fig. 2. Summary data are shown in (C). *P < 0.05, and **P < 0.01 compared to WT-CFTR. n = 10 for K1250A; n = 6 for G551D/K1250A. VX-770 accelerated activation of WT- as well as G551D-CFTR. WT- (D) and G551D-CFTR (E) were activated in the presence of 0.2 µM VX-770 + 1 mM MgATP + 127.6 U/ml PKA. ▼, 10 µM CFTRinh172. (F) Summary data for mean activation durations. **P < 0.01 and *** P < 0.001 compared to control conditions (ATP + PKA). n = 9 for WT. n = 12 for G551D. |
|
|
Figure 9. G551D-CFTR current exhibits decreased rate of deactivation upon removal of ATP and PKA. Representative current traces for G551D- (A) and G551A-CFTR (B) activated with 1 mM MgATP + 127.6 U/ml PKA then deactivated by washout of ATP and PKA with intracellular solution (control). A voltage ramp protocol described in the Methods section was applied every 5 s. Summary data for deactivation are shown in (C,D) and follow the equation (I/Imax = I (remaining current)/I (maximum current in ATP+PKA)). ***, P < 0.001 compared with G551A. n = 5 for both G551A and G551D. (E) VX-770 significantly slowed the rate of deactivation of G551D-CFTR upon removal of ATP + PKA + VX-770. Representative current traces for G551D-CFTR activated with 1 mM MgATP + 127.6 U/ml PKA + 0.2 µM VX-770 for about 20 minutes then deactivated by washout with intracellular solution (control) for >25 minutes followed with 10 µM CFTRinh172 (▼). Summary data for deactivation are shown in (F,G). *P < 0.05 and ***P < 0.001 compared with G551D in the absence of VX-770. n = 5. (H) Representative single channel current traces of WT- and G551D-CFTR recorded in symmetrical 150 mM Cl− solution. Data for G551D-CFTR is from the same patch for pre- and post-VX-770. Summary data for mean burst durations are shown in (I). Mean burst duration for G551D-CFTR was significantly shorter than for WT-CFTR. Mean burst duration for G551D-CFTR in the presence of VX-770 was significantly longer than for ATP + PKA alone. n = 5 for G551D-CFTR. WT-CFTR data cited from previous publication14. **P < 0.01 compared with WT-CFTR. ***P < 0.001 compared with G551D-CFTR in pre-VX-770 condition. |
|
|
Figure 10. Efficacy of potentiation by 1 µM VX-770 of WT-, F508del-, P67L-, and G551D-CFTR expressed in FRT cells by 1 µM VX-770 is inversely proportional to the phosphorylation level. (A) Summary data showing a dose-response curve for forskolin (FSK) in FRT cells expressing WT-CFTR. n = 4. (B,C) Representative current traces of WT-CFTR activated by high and low FSK. Activation of FRT cells expressing WT-CFTR using 10 µM FSK led to near maximal currents; subsequent treatment with VX-770 led to a potentiation ratio of 0.5 ± 0.03 (Fractional increase = Ipost/Ipre − 1; Ipost, with VX-770; Ipre, without VX-770). Channels activated with 10 nM FSK were potentiated by 4.6 ± 0.15 fold. Representative current traces of G551D- (D) and P67L-CFTR (E,F) are shown. INH172, 10 µM CFTRinh172. (G) VX-770 potentiated WT-, as well as three CFTR variants in a manner variably dependent upon FSK concentration. WT-CFTR: P < 0.05, comparing 10 µM FSK vs 10 nM FSK; P < 0.05, 10 µM vs 100 nM. G551D-CFTR: P < 0.05, 10 µM vs 10 nM. F508del-CFTR: P < 0.05, 10 µM vs 10 nM. P67LCFTR: P < 0.05, 10 µM vs 10 nM. n = 5 for WT-CFTR. n = 3 each for F508del-, G551D-, and P67L-CFTR. |
References [+] :
Avramescu,
Mutation-specific downregulation of CFTR2 variants by gating potentiators.
2017, Pubmed
Avramescu, Mutation-specific downregulation of CFTR2 variants by gating potentiators. 2017, Pubmed
Baker, CFTR regulatory region interacts with NBD1 predominantly via multiple transient helices. 2007, Pubmed
Bompadre, G551D and G1349D, two CF-associated mutations in the signature sequences of CFTR, exhibit distinct gating defects. 2007, Pubmed
Bozoky, Regulatory R region of the CFTR chloride channel is a dynamic integrator of phospho-dependent intra- and intermolecular interactions. 2013, Pubmed
Bozoky, Structural changes of CFTR R region upon phosphorylation: a plastic platform for intramolecular and intermolecular interactions. 2013, Pubmed
Cai, Differential sensitivity of the cystic fibrosis (CF)-associated mutants G551D and G1349D to potentiators of the cystic fibrosis transmembrane conductance regulator (CFTR) Cl- channel. 2006, Pubmed
Caputo, Mutation-specific potency and efficacy of cystic fibrosis transmembrane conductance regulator chloride channel potentiators. 2009, Pubmed
Carson, The two nucleotide-binding domains of cystic fibrosis transmembrane conductance regulator (CFTR) have distinct functions in controlling channel activity. 1995, Pubmed
Casals, Extensive analysis of 40 infertile patients with congenital absence of the vas deferens: in 50% of cases only one CFTR allele could be detected. 1995, Pubmed
Chappe, Phosphorylation of CFTR by PKA promotes binding of the regulatory domain. 2005, Pubmed
Chen, Altering intracellular pH reveals the kinetic basis of intraburst gating in the CFTR Cl- channel. 2017, Pubmed
Cholon, Potentiator ivacaftor abrogates pharmacological correction of ΔF508 CFTR in cystic fibrosis. 2014, Pubmed
Chong, Deletion of Phenylalanine 508 in the First Nucleotide-binding Domain of the Cystic Fibrosis Transmembrane Conductance Regulator Increases Conformational Exchange and Inhibits Dimerization. 2015, Pubmed
Csanády, Severed channels probe regulation of gating of cystic fibrosis transmembrane conductance regulator by its cytoplasmic domains. 2000, Pubmed , Xenbase
Csanády, Preferential phosphorylation of R-domain Serine 768 dampens activation of CFTR channels by PKA. 2005, Pubmed , Xenbase
Cui, Murine and human CFTR exhibit different sensitivities to CFTR potentiators. 2015, Pubmed , Xenbase
Cui, Potentiators exert distinct effects on human, murine, and Xenopus CFTR. 2016, Pubmed , Xenbase
Cui, Three charged amino acids in extracellular loop 1 are involved in maintaining the outer pore architecture of CFTR. 2014, Pubmed , Xenbase
Cui, Two salt bridges differentially contribute to the maintenance of cystic fibrosis transmembrane conductance regulator (CFTR) channel function. 2013, Pubmed , Xenbase
Cui, The role of cystic fibrosis transmembrane conductance regulator phenylalanine 508 side chain in ion channel gating. 2006, Pubmed
Dalemans, Altered chloride ion channel kinetics associated with the delta F508 cystic fibrosis mutation. , Pubmed
DeStefano, Physiological and pharmacological characterization of the N1303K mutant CFTR. 2018, Pubmed
Dong, Human-mouse cystic fibrosis transmembrane conductance regulator (CFTR) chimeras identify regions that partially rescue CFTR-ΔF508 processing and alter its gating defect. 2012, Pubmed
Drumm, Chloride conductance expressed by delta F508 and other mutant CFTRs in Xenopus oocytes. 1991, Pubmed , Xenbase
Dulhanty, Mutation of potential phosphorylation sites in the recombinant R domain of the cystic fibrosis transmembrane conductance regulator has significant effects on domain conformation. 1995, Pubmed
Eckford, Cystic fibrosis transmembrane conductance regulator (CFTR) potentiator VX-770 (ivacaftor) opens the defective channel gate of mutant CFTR in a phosphorylation-dependent but ATP-independent manner. 2012, Pubmed
Gadsby, The ABC protein turned chloride channel whose failure causes cystic fibrosis. 2006, Pubmed
Gentzsch, Ion Channel Modulators in Cystic Fibrosis. 2018, Pubmed
Gunderson, Conformational states of CFTR associated with channel gating: the role ATP binding and hydrolysis. 1995, Pubmed
Harris, Cholera. 2012, Pubmed
Howell, ATP hydrolysis by a CFTR domain: pharmacology and effects of G551D mutation. 2000, Pubmed
Hwang, Gating of the CFTR Cl- channel by ATP-driven nucleotide-binding domain dimerisation. 2009, Pubmed
Jih, Vx-770 potentiates CFTR function by promoting decoupling between the gating cycle and ATP hydrolysis cycle. 2013, Pubmed
Langron, Potentiation of the cystic fibrosis transmembrane conductance regulator by VX-770 involves stabilization of the pre-hydrolytic, O1 state. 2018, Pubmed
Liu, Structural identification of a hotspot on CFTR for potentiation. 2019, Pubmed
Liu, Molecular Structure of the Human CFTR Ion Channel. 2017, Pubmed , Xenbase
Lukacs, The delta F508 mutation decreases the stability of cystic fibrosis transmembrane conductance regulator in the plasma membrane. Determination of functional half-lives on transfected cells. 1993, Pubmed
Matthes, Low free drug concentration prevents inhibition of F508del CFTR functional expression by the potentiator VX-770 (ivacaftor). 2016, Pubmed
Pedemonte, Influence of cell background on pharmacological rescue of mutant CFTR. 2010, Pubmed
Rahman, Modeling the conformational changes underlying channel opening in CFTR. 2013, Pubmed
Rowe, Tezacaftor-Ivacaftor in Residual-Function Heterozygotes with Cystic Fibrosis. 2017, Pubmed
Rowe, Nasal potential difference measurements to assess CFTR ion channel activity. 2011, Pubmed
Sabusap, Analysis of cystic fibrosis-associated P67L CFTR illustrates barriers to personalized therapeutics for orphan diseases. 2016, Pubmed
Seavilleklein, PKC phosphorylation modulates PKA-dependent binding of the R domain to other domains of CFTR. 2008, Pubmed
Seibert, Disease-associated mutations in cytoplasmic loops 1 and 2 of cystic fibrosis transmembrane conductance regulator impede processing or opening of the channel. 1997, Pubmed
Stauffer, Bacterial Sphingomyelinase is a State-Dependent Inhibitor of the Cystic Fibrosis Transmembrane conductance Regulator (CFTR). 2017, Pubmed , Xenbase
Van Goor, Effect of ivacaftor on CFTR forms with missense mutations associated with defects in protein processing or function. 2014, Pubmed
Van Goor, Rescue of CF airway epithelial cell function in vitro by a CFTR potentiator, VX-770. 2009, Pubmed
Veit, From CFTR biology toward combinatorial pharmacotherapy: expanded classification of cystic fibrosis mutations. 2016, Pubmed
Veit, Some gating potentiators, including VX-770, diminish ΔF508-CFTR functional expression. 2014, Pubmed
Vergani, On the mechanism of MgATP-dependent gating of CFTR Cl- channels. 2003, Pubmed , Xenbase
Wang, ATP-independent CFTR channel gating and allosteric modulation by phosphorylation. 2010, Pubmed
Wang, Activating cystic fibrosis transmembrane conductance regulator channels with pore blocker analogs. 2005, Pubmed
Wang, An electrostatic interaction at the tetrahelix bundle promotes phosphorylation-dependent cystic fibrosis transmembrane conductance regulator (CFTR) channel opening. 2014, Pubmed
Wilkinson, CFTR: the nucleotide binding folds regulate the accessibility and stability of the activated state. 1996, Pubmed , Xenbase
Xu, Revertant mutants modify, but do not rescue, the gating defect of the cystic fibrosis mutant G551D-CFTR. 2014, Pubmed
Yeh, Identifying the molecular target sites for CFTR potentiators GLPG1837 and VX-770. 2019, Pubmed
Yeh, A common mechanism for CFTR potentiators. 2017, Pubmed
Yousef, Improved clinical and radiographic outcomes after treatment with ivacaftor in a young adult with cystic fibrosis with the P67L CFTR mutation. 2015, Pubmed
Yu, Ivacaftor potentiation of multiple CFTR channels with gating mutations. 2012, Pubmed
Zhang, Determination of the functional unit of the cystic fibrosis transmembrane conductance regulator chloride channel. One polypeptide forms one pore. 2005, Pubmed
Zhang, Conformational Changes of CFTR upon Phosphorylation and ATP Binding. 2017, Pubmed
Zhang, Atomic Structure of the Cystic Fibrosis Transmembrane Conductance Regulator. 2016, Pubmed
Zhou, Voltage-dependent flickery block of an open cystic fibrosis transmembrane conductance regulator (CFTR) channel pore. 2001, Pubmed
