XB-ART-57623
Development
2021 Jan 19;1482:. doi: 10.1242/dev.184341.
Show Gene links
Show Anatomy links
The RNA helicase DDX3 induces neural crest by promoting AKT activity.
Perfetto M, Xu X, Lu C, Shi Y, Yousaf N, Li J, Yien YY, Wei S.
???displayArticle.abstract???
Mutations in the RNA helicase DDX3 have emerged as a frequent cause of intellectual disability in humans. Because many individuals carrying DDX3 mutations have additional defects in craniofacial structures and other tissues containing neural crest (NC)-derived cells, we hypothesized that DDX3 is also important for NC development. Using Xenopus tropicalis as a model, we show that DDX3 is required for normal NC induction and craniofacial morphogenesis by regulating AKT kinase activity. Depletion of DDX3 decreases AKT activity and AKT-dependent inhibitory phosphorylation of GSK3β, leading to reduced levels of β-catenin and Snai1: two GSK3β substrates that are crucial for NC induction. DDX3 function in regulating these downstream signaling events during NC induction is likely mediated by RAC1, a small GTPase whose translation depends on the RNA helicase activity of DDX3. These results suggest an evolutionarily conserved role of DDX3 in NC development by promoting AKT activity, and provide a potential mechanism for the NC-related birth defects displayed by individuals harboring mutations in DDX3 and its downstream effectors in this signaling cascade.
???displayArticle.pubmedLink??? 33318149
???displayArticle.pmcLink??? PMC7847268
???displayArticle.link??? Development
???displayArticle.grants??? [+]
P20 GM104316 NIGMS NIH HHS , R01 DE029802 NIDCR NIH HHS, R01 GM114105 NIGMS NIH HHS , P01 HL032262 NHLBI NIH HHS , R35 GM133560 NIGMS NIH HHS , U54 GM104942 NIGMS NIH HHS
Species referenced: Xenopus tropicalis
Genes referenced: ctnnb1 ddx3x gapdh gbx2 gbx2.2 msx1 npb pax3 rac1 snai2 sox9 zfpm1 zic1
???displayArticle.morpholinos??? ddx3x MO1 ddx3x MO2
???displayArticle.disOnts??? syndromic intellectual disability
???displayArticle.omims??? INTELLECTUAL DEVELOPMENTAL DISORDER, X-LINKED, SYNDROMIC, SNIJDERS BLOK TYPE; MRXSSB
Phenotypes: Xtr.Tg(snai2:eGFP){Swei} + ddx3x MO(Fig.1.A) [+]
Xtr.Tg(snai2:eGFP){Swei} + ddx3x MO(Fig.1.A)
Xtr.Tg(snai2:eGFP){Swei} + ddx3x MO(Fig.6.F)
Xtr.Tg(WntREs:dEGFP){Vlemx} + ddx3x MO(Fig.5.B)
Xtr Wt + AKTi(Fig.4.A)
Xtr Wt + AKTi(Fig.4.B)
Xtr Wt + ddx3x(Fig.S.2)
Xtr Wt + ddx3x MO(Fig.1.B-C)
Xtr Wt + ddx3x MO(Fig.2.A)
Xtr Wt + ddx3x MO(Fig.2.B)
Xtr Wt + ddx3x MO(Fig.5.A)
Xtr Wt + ddx3x MO(Fig.5.C)
Xtr Wt + {dn}Hsa.AKT1(Fig.4.C)
Xtr.Tg(snai2:eGFP){Swei} + ddx3x MO(Fig.6.F)
Xtr.Tg(WntREs:dEGFP){Vlemx} + ddx3x MO(Fig.5.B)
Xtr Wt + AKTi(Fig.4.A)
Xtr Wt + AKTi(Fig.4.B)
Xtr Wt + ddx3x(Fig.S.2)
Xtr Wt + ddx3x MO(Fig.1.B-C)
Xtr Wt + ddx3x MO(Fig.2.A)
Xtr Wt + ddx3x MO(Fig.2.B)
Xtr Wt + ddx3x MO(Fig.5.A)
Xtr Wt + ddx3x MO(Fig.5.C)
Xtr Wt + {dn}Hsa.AKT1(Fig.4.C)
???attribute.lit??? ???displayArticles.show???
|
|
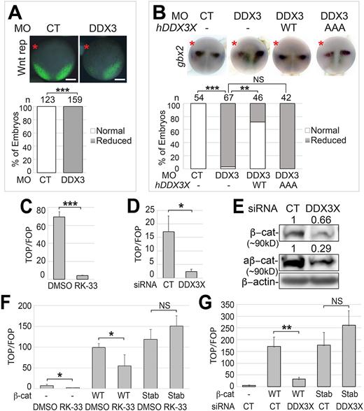
Fig. 1. DDX3 is necessary for normal NC induction and craniofacial cartilage development. (A) One anterodorsal (D1) blastomere of eight-cell stage snai2:eGFP embryos was injected with the indicated MO (1.5â ng each). Embryos were cultured to stage â¼46 and imaged for eGFP expression. (B,C) Wild-type X. tropicalis embryos were injected in one blastomere at the two-cell stage with the indicated MO (6â ng each) and mRNA encoding wild-type human DDX3X or encoding the AAA mutant (200â pg each), cultured to stage â¼12.5, and processed for in situ hybridization for the indicated markers. Representative embryos are shown in ventral (A) or dorsal (B,C) view with anterior at the top; injected side is indicated with a red asterisk. CT, control; WT, wild type; n, number of embryos scored. ***P<0.001; NS, not significant (Ï2 tests). Scale bars: 500âμm. |
|
|
Fig. 2. DDX3 stabilizes β-catenin and activates Wnt signaling. Wnt reporter (A) or wild-type (B) embryos were injected into one blastomere at the two-cell stage with the indicated MO (6 ng each) and mRNA (200 pg), cultured to stage ∼12.5 (A) or ∼12 (B), and imaged for eGFP expression (A) or processed for in situ hybridization for gbx2 (B). Representative embryos are shown in dorsal view with anterior at the top. n, number of embryos scored. **P<0.01; ***P<0.001; NS, not significant (χ2 tests). (C-G) HEK293T cells were treated with DMSO or 10 µM RK-33 for 24 h (C,F), or transfected with the indicated siRNA (200 nM, D,E,G). In F and G, a plasmid encoding wild-type β-catenin or the stabilized mutant (Stab; 1 µg per well for 6-well plates), as indicated, was also transfected for 48 h. Cell lysates of three biological replicates were processed for TOP/FOPFLASH assays (C,D,F,G), or western blot analyses using the indicated antibodies (E). aβ-cat, active (unphosphorylated) β-catenin. Injected side is indicated with a red asterisk. *P<0.05; **P<0.01; ***P<0.001; NS, not significant (unpaired t-tests). (C,D,F,G) Data are mean±s.e.m. Scale bars: 250 μm. |
|
|
Fig. 3. KD of DDX3 reduces AKT activity, AKT-mediated GSK3β phosphorylation and ectopically expressed Snai1. (A,D,E,G) HEK293T cells were transfected with the indicated siRNA (200 nM) for 48 h (A,D,G), or treated with DMSO or 10 µM RK-33 for 24 h (E). In G, a plasmid encoding HA-tagged Snai1 (1 µg per well for six-well plates) was also transfected. (B,F) Embryos were injected at the one-cell stage with the indicated MO (12 ng each; 50 pg mRNA encoding HA-tagged Snai1 was co-injected in F), and cultured to stage ∼12.5. Cell or embryo lysates were processed for western blot analyses using the indicated antibodies. (C) Summary of the results of three independent experiments shown in B. Density of the target protein was normalized against that of β-actin, and fold change (DDX3 MO versus control MO) is shown. *P<0.05; **P<0.01 (unpaired t-tests). Data are mean±s.e.m. |
|
|
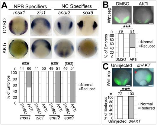
Fig. 4. AKT activity is required for Wnt signaling and NC induction. (A,B) Wild-type (A) or Wnt reporter (B) embryos were treated with 20 µM AKTi or DMSO from stage ∼10 to ∼12.5, and processed for in situ hybridization for the indicated markers (A) or imaged for eGFP expression (B). (C) Wnt reporter embryos were injected in one blastomere at the two-cell stage with dnAKT mRNA (50 pg), cultured to stage ∼12.5 and imaged for eGFP expression. Representative embryos are shown in dorsal view with anterior at the top. Injected side is indicated with a red asterisk. n, number of embryos scored. ***P<0.001 (χ2 tests). Scale bars: 250 μm. |
|
|
Fig. 5. DDX3 induces the NC through AKT, β-catenin and Snai1. Wild-type (A,C) or Wnt reporter (B) embryos were injected in one blastomere at the two-cell stage with the indicated MO (6 ng each), mRNA (50 pg for caAKT and 100 pg for Snai1) and plasmid (10 pg for β-catenin), cultured to stage ∼12.5, and processed for in situ hybridization for the indicated markers (A,C) or imaged for eGFP expression (B). Representative embryos are shown in dorsal view with anterior at the top. Injected side is indicated with a red asterisk. n, number of embryos scored. *P<0.05; ***P<0.001 (χ2 tests). Scale bars: 250 μm. |
|
|
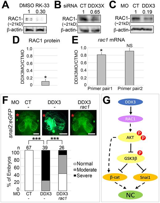
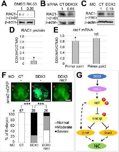
Fog. 6. RAC1 is a downstream effector of DDX3 in NC induction. (A,B) HEK293T cells were treated with RK-33 (A) or transfected with the indicated siRNA (B) as in Fig. 3. Cell lysates were processed for western blotting for RAC1. (C) Embryo lysates shown in Fig. 3B were reblotted for RAC1. Results of three independent experiments are summarized in D. Density of RAC1 was normalized against that of β-actin, and fold change (DDX3 MO versus control MO) is shown. *P<0.05 (unpaired t-test). (E) The same batches of injected embryos in C and D (three biological replicates) were processed for RT-qPCR using two pairs of primers for rac1 mRNA. Results were normalized against gapdh mRNA (internal control). *P<0.05; NS, not significant (unpaired t-tests). (D,E) Data are mean±s.e.m. (F) One anterodorsal (D1) blastomere of eight-cell stage snai2:eGFP embryos was injected with the indicated MO (1.5 ng each) and mRNA (100 pg). Embryos were cultured to stage ∼46 and imaged for eGFP expression. Representative embryos are shown in ventral view with anterior at the top. n, number of embryos scored. ***P<0.001 (χ2 tests). (G) A model for DDX3 function in regulating downstream signaling during NC induction. Scale bars: 500 μm. |
|
|
Figure S1. Developmental expression of ddx3 during X. tropicalis embryogenesis. In situ hybridization was carried out for ddx3 with X. tropicalis embryos at indicated stages. A-D. Dorsal view with animal pole (A) or anterior (B-D) at the top. Aâ. Vegetal view of the same embryo in A with dorsal at the top. Bâ. Transverse section of a stage ~12.5 embryo with dorsal at the top, showing high ddx3 expression in the ectoderm. E. Side view with anterior to the right and dorsal at the top. Control in situ hybridization with sense probe is shown in insets, and arrows in A and Aâ indicate the dorsal blastopore lip. |
|
|
Figure S2. Ectopically expressed X. tropicalis DDX3 causes expansion of NPB and NC specifiers. Wild-type X. tropicalis embryos were injected in one blastomere at 2-cell stage with 10 pg plasmid encoding X. tropicalis DDX3, cultured to stage ~12.5, and processed for in situ hybridization for the indicated markers. Embryos are shown in dorsal view with anterior at the top, and injected side is denoted with a red asterisk (same below). The number and percentage of injected embryos displaying the indicated phenotypes are shown underneath. |
|
|
Figure S3. The AAA mutant of human DDX3X does not effectively restore the reduced Wnt activity caused by DDX3 KD in X. tropicalis embryos. A. Wnt reporter embryos were injected in one blastomere at 2-cell stage with the indicated MO (6 ng each) and mRNA (200 pg), cultured to stage ~15, and imaged for GFP expression. Embryos are shown in dorsal view with anterior at the top. ***, P<0.001; NS, not significant (t-tests). B. Western blot with an anti-HA antibody showing the expression of HA-tagged human DDX3X AAA mutant. |
|
|
Figure S4. A constitutively active mutant of AKT activates Wnt signaling independently of DDX3. HEK293T cells were transfected with the indicated siRNA (200 nM) and a plasmid encoding caAKT (1 μg per well for 6-well plates) for 48 hr. Cell lysates of 3 biological replicates were processed for TOP/FOPFLASH assays. **, P<0.01; NS, not significant (t-tests). |
|
|
Figure S5. KD of DDX3 does not induce apparent apoptosis prior to neurulation. Wild-type X. tropicalis embryos were injected in one blastomere at 2-cell stage with the indicated MO (6 ng each), cultured to stage ~12.5, and processed for TUNEL staining (dark blue). Co-injected b- galactosidase mRNA was expressed and developed using Red-Gal. Three representative embryos from each injection group are shown in dorsal view with anterior at the top. |
|
|
Figure S6. Predicted secondary structures of the X. tropicalis rac1 and human RAC1 5â- UTRs. Prediction was carried out using the Mfold algorithm (http://unafold.rna.albany.edu/?q=mfold/download-mfold). |
|
|
Figure S7. Overexpression of RAC1 in one anterodorsal blastomere at 8-cell stage does not cause apparent defects in X. tropicalis embryos. One anterodorsal (D1) blastomere of 8-cell stage snai2:eGFP embryos was injected with 100 pg rac1 mRNA and a red fluorescent dye (Alexa Fluor 555) as a lineage tracer. Embryos were cultured to stage ~46; bright field (A-D) and fluorescence (with green and red fields merged; Aâ-Dâ) images are shown with anterior at the top. |
References [+] :
Akgumus,
Overgrowth Syndromes Caused by Somatic Variants in the Phosphatidylinositol 3-Kinase/AKT/Mammalian Target of Rapamycin Pathway.
2017, Pubmed
Akgumus, Overgrowth Syndromes Caused by Somatic Variants in the Phosphatidylinositol 3-Kinase/AKT/Mammalian Target of Rapamycin Pathway. 2017, Pubmed
Aybar, Snail precedes slug in the genetic cascade required for the specification and migration of the Xenopus neural crest. 2003, Pubmed , Xenbase
Bahm, PDGF controls contact inhibition of locomotion by regulating N-cadherin during neural crest migration. 2017, Pubmed , Xenbase
Barriga, Animal models for studying neural crest development: is the mouse different? 2015, Pubmed , Xenbase
Betters, Early specification and development of rabbit neural crest cells. 2018, Pubmed , Xenbase
Bol, Targeting DDX3 with a small molecule inhibitor for lung cancer therapy. 2015, Pubmed
Broders-Bondon, Regulation of XSnail2 expression by Rho GTPases. 2007, Pubmed , Xenbase
Bronner, The Neural Crest Migrating into the Twenty-First Century. 2016, Pubmed
Buitrago-Delgado, NEURODEVELOPMENT. Shared regulatory programs suggest retention of blastula-stage potential in neural crest cells. 2015, Pubmed , Xenbase
Butler, Subset of individuals with autism spectrum disorders and extreme macrocephaly associated with germline PTEN tumour suppressor gene mutations. 2005, Pubmed
Chang, The molecular evolution of PL10 homologs. 2010, Pubmed
Chao, DDX3, a DEAD box RNA helicase with tumor growth-suppressive property and transcriptional regulation activity of the p21waf1/cip1 promoter, is a candidate tumor suppressor. 2006, Pubmed
Chen, DDX3 Modulates Neurite Development via Translationally Activating an RNA Regulon Involved in Rac1 Activation. 2016, Pubmed
Chen, DDX3 modulates cell adhesion and motility and cancer cell metastasis via Rac1-mediated signaling pathway. 2015, Pubmed
Ciarlo, A chemical screen in zebrafish embryonic cells establishes that Akt activation is required for neural crest development. 2017, Pubmed
Cross, Inhibition of glycogen synthase kinase-3 by insulin mediated by protein kinase B. , Pubmed , Xenbase
Cruciat, RNA helicase DDX3 is a regulatory subunit of casein kinase 1 in Wnt-β-catenin signaling. 2013, Pubmed , Xenbase
de Crozé, Reiterative AP2a activity controls sequential steps in the neural crest gene regulatory network. 2011, Pubmed , Xenbase
Dikow, DDX3X mutations in two girls with a phenotype overlapping Toriello-Carey syndrome. 2017, Pubmed
Ding, Differential regulation of glycogen synthase kinase 3beta by insulin and Wnt signaling. 2000, Pubmed
Dubey, Modeling human craniofacial disorders in Xenopus. 2017, Pubmed , Xenbase
Faes, PI3K and AKT: Unfaithful Partners in Cancer. 2015, Pubmed
Figueiredo, PFKFB4 control of AKT signaling is essential for premigratory and migratory neural crest formation. 2017, Pubmed , Xenbase
Fukumoto, Akt participation in the Wnt signaling pathway through Dishevelled. 2001, Pubmed
Garieri, Extensive cellular heterogeneity of X inactivation revealed by single-cell allele-specific expression in human fibroblasts. 2018, Pubmed
Geary, FGF mediated MAPK and PI3K/Akt Signals make distinct contributions to pluripotency and the establishment of Neural Crest. 2018, Pubmed , Xenbase
Gomez, Human neural crest induction by temporal modulation of WNT activation. 2019, Pubmed
Guenther, The helicase Ded1p controls use of near-cognate translation initiation codons in 5' UTRs. 2018, Pubmed
He, A double-edged function of DDX3, as an oncogene or tumor suppressor, in cancer progression (Review). 2018, Pubmed
Heerma van Voss, Identification of the DEAD box RNA helicase DDX3 as a therapeutic target in colorectal cancer. 2015, Pubmed
Heerma van Voss, Targeting RNA helicases in cancer: The translation trap. 2017, Pubmed
Higuchi, Scaffolding function of PAK in the PDK1-Akt pathway. 2008, Pubmed
Hong, The activity of Pax3 and Zic1 regulates three distinct cell fates at the neural plate border. 2007, Pubmed , Xenbase
Kajita, Aberrant expression of the transcription factors snail and slug alters the response to genotoxic stress. 2004, Pubmed
Kau, A chemical genetic screen identifies inhibitors of regulated nuclear export of a Forkhead transcription factor in PTEN-deficient tumor cells. 2003, Pubmed
Kellaris, A hypomorphic inherited pathogenic variant in DDX3X causes male intellectual disability with additional neurodevelopmental and neurodegenerative features. 2018, Pubmed
Kharbanda, Clinical features associated with CTNNB1 de novo loss of function mutations in ten individuals. 2017, Pubmed
Kohn, Akt, a pleckstrin homology domain containing kinase, is activated primarily by phosphorylation. 1996, Pubmed
Kolligs, Neoplastic transformation of RK3E by mutant beta-catenin requires deregulation of Tcf/Lef transcription but not activation of c-myc expression. 1999, Pubmed
Kotov, Progress in understanding the molecular functions of DDX3Y (DBY) in male germ cell development and maintenance. 2017, Pubmed
Ku, DDX3 Participates in Translational Control of Inflammation Induced by Infections and Injuries. 2019, Pubmed
LaBonne, Neural crest induction in Xenopus: evidence for a two-signal model. 1998, Pubmed , Xenbase
Lennox, Pathogenic DDX3X Mutations Impair RNA Metabolism and Neurogenesis during Fetal Cortical Development. 2020, Pubmed
Leung, WNT/β-catenin signaling mediates human neural crest induction via a pre-neural border intermediate. 2016, Pubmed
Li, The posteriorizing gene Gbx2 is a direct target of Wnt signalling and the earliest factor in neural crest induction. 2009, Pubmed , Xenbase
Li, Xenopus ADAM19 regulates Wnt signaling and neural crest specification by stabilizing ADAM13. 2018, Pubmed , Xenbase
Li, A new transgenic reporter line reveals Wnt-dependent Snai2 re-expression and cranial neural crest differentiation in Xenopus. 2019, Pubmed , Xenbase
Loh, Generating Cellular Diversity and Spatial Form: Wnt Signaling and the Evolution of Multicellular Animals. 2016, Pubmed
Lucas, cDNA cloning, sequence comparison, and developmental expression of Xenopus rac1. 2002, Pubmed , Xenbase
Manning, AKT/PKB Signaling: Navigating the Network. 2017, Pubmed
Manning, AKT/PKB signaling: navigating downstream. 2007, Pubmed
Mao, Regulation of Akt/PKB activity by P21-activated kinase in cardiomyocytes. 2008, Pubmed
Matsumura, An azoospermic factor gene, Ddx3y and its paralog, Ddx3x are dispensable in germ cells for male fertility. 2019, Pubmed
Menendez, Wnt signaling and a Smad pathway blockade direct the differentiation of human pluripotent stem cells to multipotent neural crest cells. 2011, Pubmed
Mica, Modeling neural crest induction, melanocyte specification, and disease-related pigmentation defects in hESCs and patient-specific iPSCs. 2013, Pubmed
Monsoro-Burq, Msx1 and Pax3 cooperate to mediate FGF8 and WNT signals during Xenopus neural crest induction. 2005, Pubmed , Xenbase
Naito, Phosphatidylinositol 3-kinase-Akt pathway plays a critical role in early cardiomyogenesis by regulating canonical Wnt signaling. 2005, Pubmed
Ng, Phosphatidylinositol 3-kinase signaling does not activate the wnt cascade. 2009, Pubmed
Nicola, De novo DDX3X missense variants in males appear viable and contribute to syndromic intellectual disability. 2019, Pubmed
Nusse, Wnt/β-Catenin Signaling, Disease, and Emerging Therapeutic Modalities. 2017, Pubmed
Pegoraro, PFKFB4 controls embryonic patterning via Akt signalling independently of glycolysis. 2015, Pubmed , Xenbase
Persad, Active β-catenin is regulated by the PTEN/PI3 kinase pathway: a role for protein phosphatase PP2A. 2016, Pubmed
Prasad, Specification and formation of the neural crest: Perspectives on lineage segregation. 2019, Pubmed
Ramaswamy, Regulation of G1 progression by the PTEN tumor suppressor protein is linked to inhibition of the phosphatidylinositol 3-kinase/Akt pathway. 1999, Pubmed
Reijnders, RAC1 Missense Mutations in Developmental Disorders with Diverse Phenotypes. 2017, Pubmed
Rivière, De novo germline and postzygotic mutations in AKT3, PIK3R2 and PIK3CA cause a spectrum of related megalencephaly syndromes. 2012, Pubmed
Sato, Neural crest determination by co-activation of Pax3 and Zic1 genes in Xenopus ectoderm. 2005, Pubmed , Xenbase
Schmittgen, Analyzing real-time PCR data by the comparative C(T) method. 2008, Pubmed
Sen, Genome-wide analysis of translational efficiency reveals distinct but overlapping functions of yeast DEAD-box RNA helicases Ded1 and eIF4A. 2015, Pubmed
Sharma, The Ded1/DDX3 subfamily of DEAD-box RNA helicases. 2014, Pubmed
Sharma, Phosphatidylinositol 3-kinase/Akt stimulates androgen pathway through GSK3beta inhibition and nuclear beta-catenin accumulation. 2002, Pubmed
Shi, Islet-1 is required for ventral neuron survival in Xenopus. 2009, Pubmed , Xenbase
Simões-Costa, Establishing neural crest identity: a gene regulatory recipe. 2015, Pubmed
Snijders Blok, Mutations in DDX3X Are a Common Cause of Unexplained Intellectual Disability with Gender-Specific Effects on Wnt Signaling. 2015, Pubmed
Stepanenko, HEK293 in cell biology and cancer research: phenotype, karyotype, tumorigenicity, and stress-induced genome-phenotype evolution. 2015, Pubmed
Stuhlmiller, Current perspectives of the signaling pathways directing neural crest induction. 2012, Pubmed , Xenbase
Tantravedi, Targeting DDX3 in Medulloblastoma Using the Small Molecule Inhibitor RK-33. 2019, Pubmed
Tran, Wnt/beta-catenin signaling is involved in the induction and maintenance of primitive hematopoiesis in the vertebrate embryo. 2010, Pubmed , Xenbase
Tucci, Dominant β-catenin mutations cause intellectual disability with recognizable syndromic features. 2014, Pubmed
Vega-Lopez, Neurocristopathies: New insights 150 years after the neural crest discovery. 2018, Pubmed
Wang, Phenotypic expansion in DDX3X - a common cause of intellectual disability in females. 2018, Pubmed
Wang, Infection of human cancer cells with myxoma virus requires Akt activation via interaction with a viral ankyrin-repeat host range factor. 2006, Pubmed
Wei, ADAM13 induces cranial neural crest by cleaving class B Ephrins and regulating Wnt signaling. 2010, Pubmed , Xenbase
Wei, Roles of ADAM13-regulated Wnt activity in early Xenopus eye development. 2012, Pubmed , Xenbase
Wu, DDX3 enhances oncogenic KRAS‑induced tumor invasion in colorectal cancer via the β‑catenin/ZEB1 axis. 2016, Pubmed
Yook, Wnt-dependent regulation of the E-cadherin repressor snail. 2005, Pubmed , Xenbase
Zhao, PAK family kinases: Physiological roles and regulation. 2012, Pubmed
Zhou, Dual regulation of Snail by GSK-3beta-mediated phosphorylation in control of epithelial-mesenchymal transition. 2004, Pubmed
