|
Fig. 1. Cep70 is a deuterosome associated protein. A-B, Z-projections of a non-MCC (A) and an MCC (B) labeled with the centriole marker Centrin4-RFP (red) and GFP-Cep70 (green), inlays are side projections. Scale bar is 5μm. C-D, Mature MCCs in embryos injected with RFP-Cep70 and GFP-CCDC78 (C) and GFP-Deup1 (D). Câ-Dâ, side projections of C-D with arrows identifying colocalization below the apical surface. Scale bar is 5μm. E, Co-IP using FLAG beads to pull down FLAG-CCDC78 followed by an anti-GFP Western blot to identify GFP-Cep70. F, Co-IP using FLAG beads to pull down FLAG-Cep70 followed by anti-GFP Western blot to identify GFP-CCDC78. G, Co-IP using FLAG beads to pull down either FLAG-CCDC78 (lanes 1â3) or FLAG-Cep70 (lanes 4â6) followed by anti-GFP Western blot to identify GFP-Deup1. |
|
Fig. 2. Dynamic localization of Cep70 to the deuterosome. A-F Images of ectopic MCCs from embryos injected with the MCC inducing factor hGR-MCIDAS, treated with Dex and co-injected with RFP-Cep70 and the deuterosome marker GFP-CCDC78 (A, C, E) or GFP-Cep70 and the centriole marker Centrin4-RFP (B, D, F) stained with phalloidin. A-B, Early phase (2-3Hrs) of MCC development with Cep70 co-localizing to parental centrioles (B) but not nascent deuterosomes marked by CCDC78 (A). C-D, Middle phase (4-6Hrs) of MCC development showing FP-Cep70 co-localizing with GFP-CCDC78 at deuterosomes (yellow foci in E) but not at parental centrioles (red foci in C) and co-localizing with centrin4-RFP at parental centrioles (yellow foci in D) but not deuterosomes (green foci in D). Late phase (>6Hrs) of MCC development showing FP-Cep70 co-localizing with GFP-CCDC78 at deuterosomes (yellow foci in E) but not at presumptive nascent centrioles (red foci in E) and co-localizing with Centrin4-RFP at nascent centrioles (yellow foci in F) but not presumptive deuterosomes (green foci on F). Scale bar is 5μm. |
|
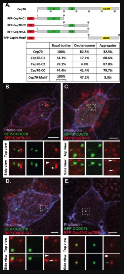
Fig. 3. Different domains of Cep70 contribute to different cellular localizations. A, Domain map of Cep70 and description of the 4 individual domain constructs used in B-E along with quantification of localization for each construct (n â> â30 âcells for each condition). Scale bars are 5μm. B-E, Localization of GFP-CCDC78 (green) and RFP-Cep70 (red) domain constructs in mature MCCs stained with phalloidin (purple) with boxed areas blown up and shown without phalloidin both top and side projections. B, RFP-Cep70-C1 localizing weakly at the level of basal bodies (arrowhead) and in cytoplasmic aggregates (white arrow). C, RFP-Cep70-C2 localizing strongly at the level of basal bodies (arrowhead) and in cytoplasmic aggregates (white arrow). D, RFP-Cep70-CC localizing weakly at the level of basal bodies (arrowhead) and in cytoplasmic aggregates (white arrow). E, RFP-Cep70-Cep70M localizing very weakly at the level of basal bodies (arrowhead) and at the deuterosome (green arrow). |
|
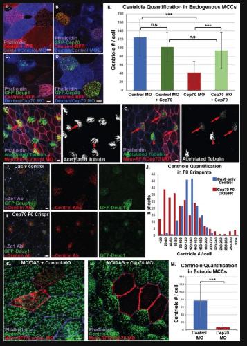
Fig. 4. Cep70 is required for centriole amplification. A-E, MO analysis in endogenous MCCs. A, MCCs from embryos injected with Centrin-RFP (red) and mosaically with Control MO marked with Dextran (blue) stained with phalloidin (purple). B, MCCs from embryos injected with Centrin-RFP (red) and mosaically with Control MO marked with Dextran (blue) together with GFP-Cep70 and stained with phalloidin (purple). C, MCCs from embryos injected with Centrin-RFP (red), GFP-Deup1 (green) and mosaically with Cep70 MO marked with Dextran (Blue) stained with phalloidin (purple). D, MCCs from embryos injected with Centrin-RFP (red) and GFP-Cep70 (green) mosaically with Cep70 MO marked with Dextran (blue) stained with phalloidin (purple). E, Quantification of centriole number in embryos from conditions imaged in A-D (âââp<0.001, n.s. not significant, n â> â85 âcells). F, Mosaic embryo showing strong cilia staining with acetylated tubulin (green/white) in both WT cells (arrowhead, not red) and in control MO cells (arrow, red), stained with phalloidin (purple). G, Mosaic embryo showing strong cilia staining (green/white) in WT cells (arrowhead, not red) but not in Cep70 MO cells (arrow, red), stained with phalloidin. H-J, CRISPR analysis in transgenic Tub-GFP-Deup1 (green) embryos. H, Cas9 alone control embryo stained with anti-centrin mAb (red) and phalloidin (purple). I, MCCs (green) from embryos injected with Cas9 and Cep70 sgRNA stained with anti-centrin mAb (red) and phalloidin (purple). J, Quantification of centriole number in MCCs from F0 crispant embryos; data is presented as a histogram of the number of cells observed in each bin (as labeled, n â> â167 âcells). K-M, MO analysis in hGR-MCIDAS induced ectopic MCCs. K, MCCs from embryos uniformly injected with hGR-MCIDAS and centrin-GFP (green) and mosaically with control MO together with mem-RFP as a marker (red) and stained with phalloidin (purple). L, MCCs from embryos uniformly injected with hGR-MCIDAS and centrin-GFP (green) and mosaically with Cep70 MO together with mem-RFP as a marker (red) and stained with phalloidin (purple). K, Quantification of the average centriole number from MCCs from conditions in I-J(âââp<0.001, n > 107 âcells). Scale bars are 5μm. |
|
Fig. 5. Cep70 affects radial intercalation of MCCs. A, Time course of MCCs (marked with transgenic Tub-GFP-Deup1) undergoing intercalation in embryos injected with Dextran and a control MO (blue, top) or Cep70 MO (blue, bottom) showing examples of MCCs that have failed to intercalate (blue, bottom). Scale Bar is 5 âμm. B, Quantification of MCC apical size in morphant embryos from experiments in Fig. 4 A, C, and E (âââp<0.001, n > 85 âcells). C, Quantification of apical size in F0 crispant embryos; data is presented as a histogram of the number of cells observed in each bin (as labeled, n â> â167 âcells). D, Quantification of ectopic MCC apical size in morphant embryos from experiments in Fig. 4 IâK (n.s. not significant, n â> â107 âcells). |